
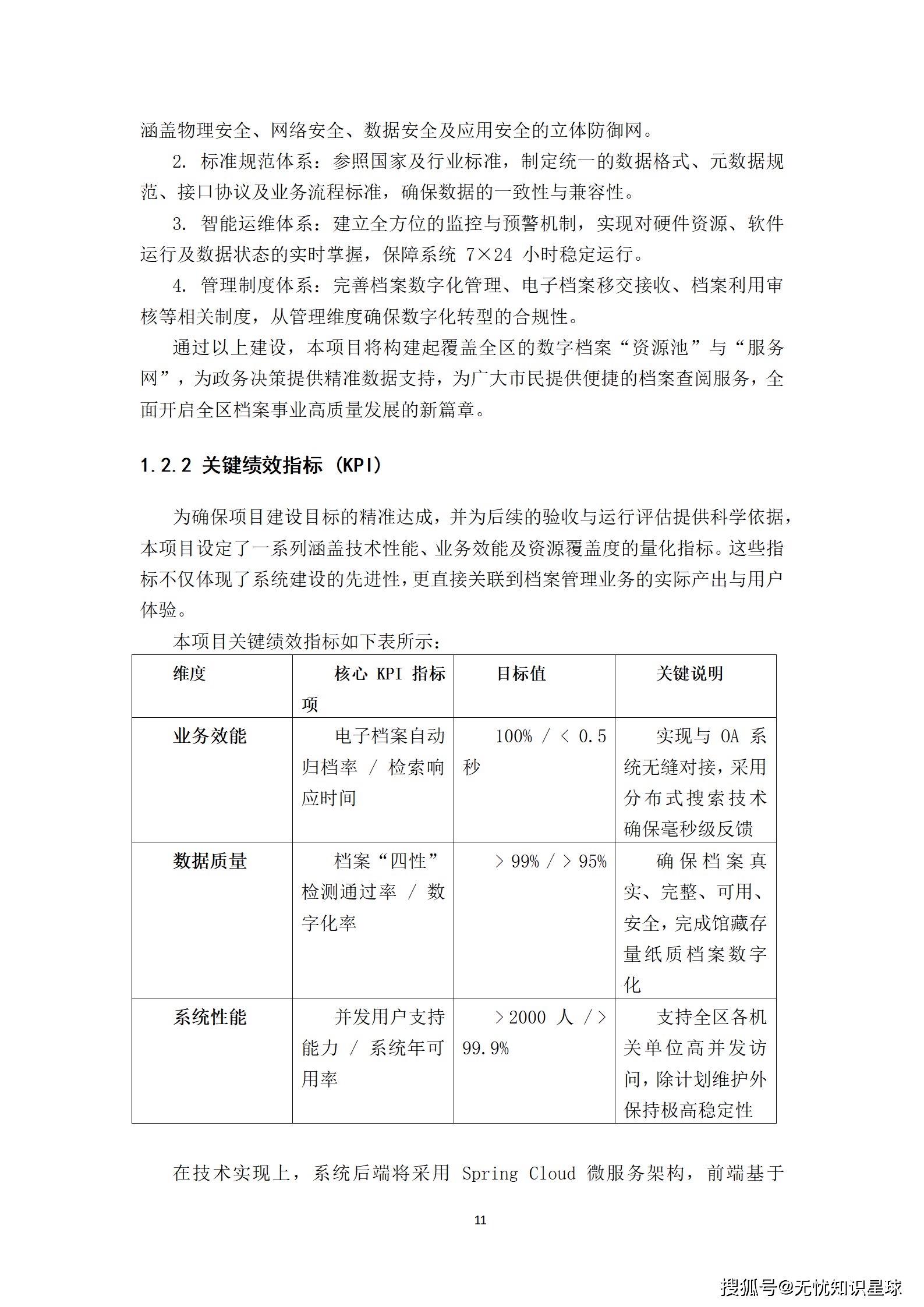
前言:数字化转型的档案新篇章
在"十五五"规划即将全面铺开的关键历史节点,档案事业作为党和国家事业的重要组成部分,正经历着从"数字化"向"智能化"的深刻范式转移。随着《数字中国建设整体布局规划》的深入实施以及《档案法实施条例》的正式施行,档案管理已不再仅仅是历史的记录与保存,而是成为了国家治理体系和治理能力现代化的核心数据底座。
某区敏锐地捕捉到了这一时代脉搏,针对当前电子文件归档不规范、资源孤岛效应显著、安全风险日益严峻等痛点,重磅启动了"十五五"数字档案馆(室)一体化平台与安全体系建设项目。这不仅是一次技术的升级,更是一场业务流程的重塑与管理理念的革新。本项目旨在构建覆盖全区的数字档案全生命周期管理体系,通过集约化管理平台、知识管理系统及全方位档案安全防护体系的深度融合,实现档案资源的"存得下、管得好、找得快、用得活"。
本文将深入剖析该建设方案的核心内容,从宏观背景到微观技术架构,从业务流程再造到安全防线构建,全方位解读这一区域级档案数字化转型的标杆工程。我们将看到,一个基于云原生、微服务、人工智能及信创技术的现代化档案管理平台是如何被精心打造的,以及它将为区域治理与社会服务带来怎样的颠覆性变革。

一、宏观背景与痛点直击:为何必须现在行动?
1.1 政策驱动:合规性是底线,更是机遇
档案工作的数字化转型,首先是一场由政策引领的深刻变革。国家层面,《"十四五"全国档案事业发展规划》明确提出了"加强档案信息化建设,带动档案管理现代化"的战略目标,并重点强调了电子档案"单套制"归档的法治化与标准化要求。这意味着,电子档案与纸质档案具有同等法律效力,不再保留纸质副本将成为常态。
2024年施行的《中华人民共和国档案法实施条例》进一步细化了数字档案馆建设的法律责任,对档案信息化建设、安全防护、灾难备份等方面提出了明确的法治化要求。国家档案局发布的《数字档案馆建设指南》与《电子档案移交与接收办法》则为项目实施提供了具体的技术路径与操作规范。
对于某区而言,紧扣国家"数字中国"战略,深度贯彻上述政策法规,不仅是履行法定职责的必然要求,更是抢占数字化转型先机的战略选择。通过构建符合新时代要求的档案管理新范式,某区将确保区域档案资源在数字化浪潮中实现合规、安全、高效的流转与利用。
1.2 现状痛点:三大拦路虎阻碍转型之路
尽管某区在办公自动化方面已取得一定进展,但深入调研发现,当前的档案管理工作仍面临严峻挑战,主要体现在以下三个核心痛点:
痛点一:归档流程不闭环,存量滞后与增量失范并存
全区50余家委办局的电子公文归档率平均不足60%。大量政务活动产生的原生电子文件散落在各业务系统中,未能及时进入档案库,形成了严重的"数字遗失"。同时,早期数字化产生的扫描件质量参差不齐,缺乏有效的OCR识别与结构化处理,导致这部分存量资源处于"能存不能用"的境地,难以发挥数据要素价值。这种"存量数字化滞后、增量电子化不规范"的局面,严重制约了档案资源的完整性与可用性。
痛点二:信息孤岛林立,元数据标准极度混乱
由于历史原因,各委办局采购了不同厂商的OA系统、业务审批系统,导致全区范围内存在至少15种以上不同的元数据格式。这些数据在向区档案馆进行移交接收时,由于缺乏统一的解析引擎,往往需要大量的人工干预进行格式转换与数据清洗。这不仅极大地降低了档案收、管、存的效率,也为后续的档案长期保存埋下了技术隐患,难以实现跨部门的数据互认与共享。
痛点三:利用效率低下,缺乏智能化服务手段
目前跨部门的档案查询利用仍沿用传统的人工审批模式,从申请、审核到调卷、反馈,整个流程平均耗时3-5天。由于缺乏统一的知识图谱与语义关联技术,档案资源处于碎片化状态,无法实现基于业务逻辑的主动推荐与深度分析。档案部门难以支撑政府决策的科学化与精准化,社会公众的查档体验也亟待提升。
1.3 建设必要性:破局之道,势在必行
面对上述痛点,某区启动数字档案馆(室)一体化平台建设显得尤为迫切。
首先是合规性驱动。落实《档案法》关于电子档案与纸质档案具有同等法律效力的规定,必须建立覆盖全生命周期的电子文件归档体系,实现"应归尽归",确保档案数据的法律效力。
其次是业务转型需求。随着政务服务"一网通办"的深化,档案作为核心政务资产,亟需通过知识管理手段实现从"原始记录"向"决策支持"的价值跃迁,打破信息孤岛,提升政务协同效率。
最后是技术趋势与风险防控。若不及时建设一体化平台,海量原生电子文件将因格式过时或载体失效而永久丢失,造成国家记忆的断层。同时,基于信创环境的安全体系建设是保障档案数据主权、抵御外部攻击的必然选择。
二、总体架构设计:构建"一网两平台四体系"
某区"十五五"数字档案馆(室)一体化平台建设遵循"数字赋能、安全筑底、集成共享、服务至上"的原则,构建了"一网、两平台、四体系"的总体架构。这一架构不仅体现了技术的先进性,更确保了业务的连续性与系统的可扩展性。
2.1 "一网":全域互联的数字底座
依托现有的政务外网与政务专网,构建覆盖全区各级立档单位与区档案馆的高速传输网络。通过优化网络拓扑结构,实现跨部门、跨层级的数据高效传输与业务协同,打破物理隔离带来的信息壁垒,为档案资源的实时汇聚与共享提供坚实的网络基础。
2.2 "两平台":前端采集与后端管理的双轮驱动
数字档案室平台(前端采集)
面向全区各机关单位,侧重于电子文件的规范化收集与整理。该平台通过与各单位OA系统、业务系统的深度集成,实现电子文件的自动捕获、元数据提取及"四性"检测。它不仅是档案资源的源头入口,更是确保档案数据质量的第一道关卡。通过标准化的数据交换接口,实现异构系统的无缝对接,确保电子文件及其元数据的实时、完整抓取。
数字档案馆平台(后端管理)
面向区档案馆,侧重于档案的集中入库、长期安全保存及社会化服务。该平台涵盖馆藏资源全生命周期管理、实体库房物联网监控、档案鉴定销毁及智能利用服务等核心功能。它不仅是档案资源的"蓄水池",更是档案价值释放的"发动机"。通过引入大数据分析与人工智能技术,实现对档案资源的深度挖掘与知识化利用。
2.3 "四体系":全方位的战略支撑
安全防护体系
严格落实信息安全等级保护三级(等保2.0)标准,构建涵盖物理安全、网络安全、数据安全及应用安全的立体防御网。采用国密算法、区块链存证、异地容灾备份等先进技术,确保档案数据的真实性、完整性、可用性与安全性。
标准规范体系
参照国家及行业标准,制定统一的数据格式、元数据规范、接口协议及业务流程标准。通过建立标准化的数据模型,实现对文书、科技、声像及专门档案的全生命周期覆盖,确保数据的一致性与兼容性,消除信息孤岛。
智能运维体系
建立全方位的监控与预警机制,实现对硬件资源、软件运行及数据状态的实时掌握。采用云原生架构与容器化部署,确保系统的高可用性与弹性伸缩能力,保障系统7×24小时稳定运行。
管理制度体系
完善档案数字化管理、电子档案移交接收、档案利用审核等相关制度。从管理维度确保数字化转型的合规性,明确各方权责,形成闭环管理机制,为系统的长效运行提供制度保障。
三、核心业务模块深度解析:从采集到利用的全链路闭环
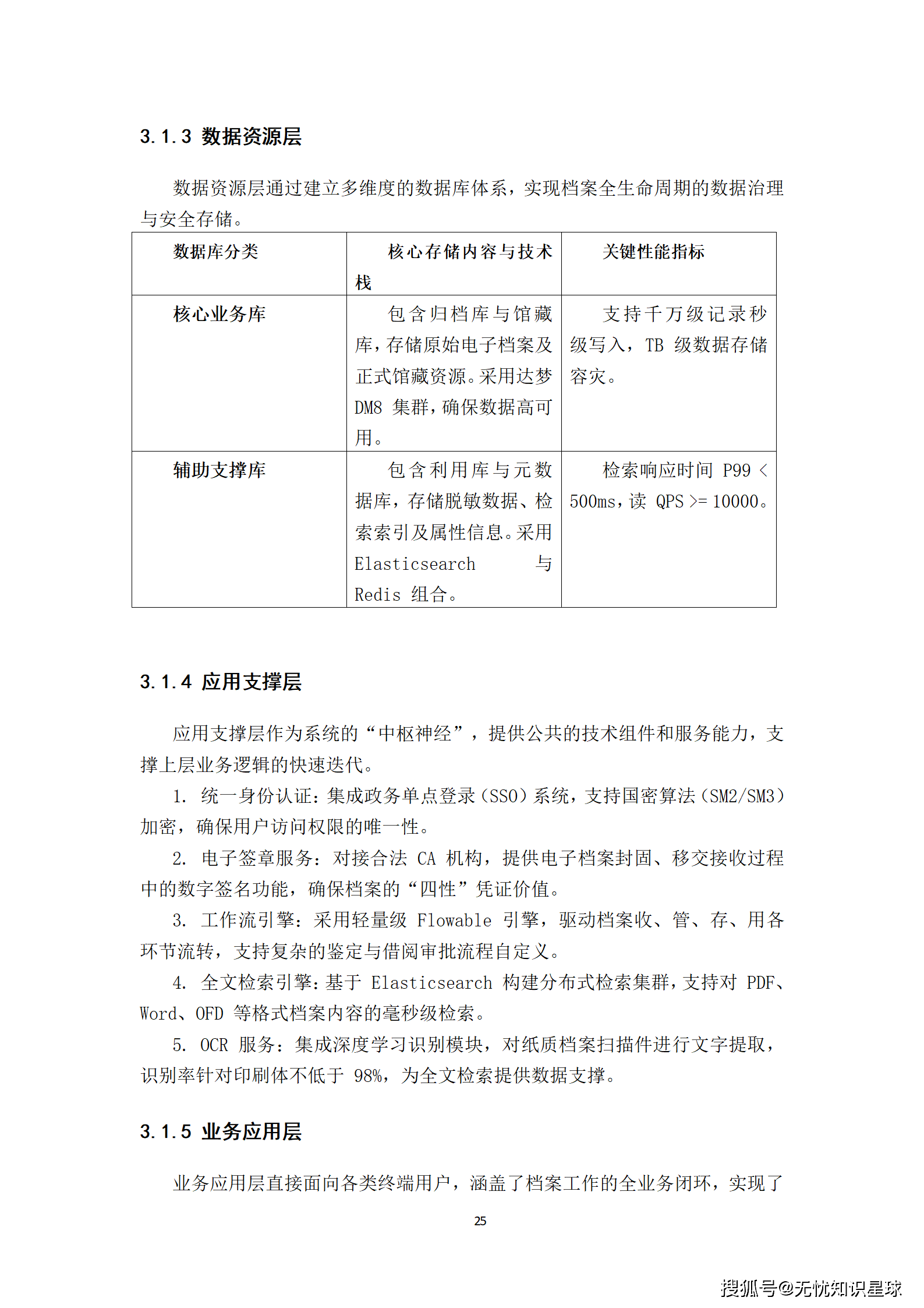
3.1 数字档案室系统:源头治理,质量为先
数字档案室系统是档案资源建设的源头,其核心任务是确保电子文件在进入档案库之前即符合国家标准。
多源异构数据的标准化接入
系统通过标准化接口(RESTful API、WebService)与各类政务业务系统进行对接。针对不同来源的数据,系统执行统一的入库准则。对于电子公文,严格遵循DA/T 46-2009标准进行封装;对于业务系统产生的结构化数据,则通过ETL工具进行字段对齐。系统内置转换规则库,自动识别接入数据的编码格式、元数据结构及附件关联关系,确保数据在进入暂存库前已完成初步的清洗与去重。
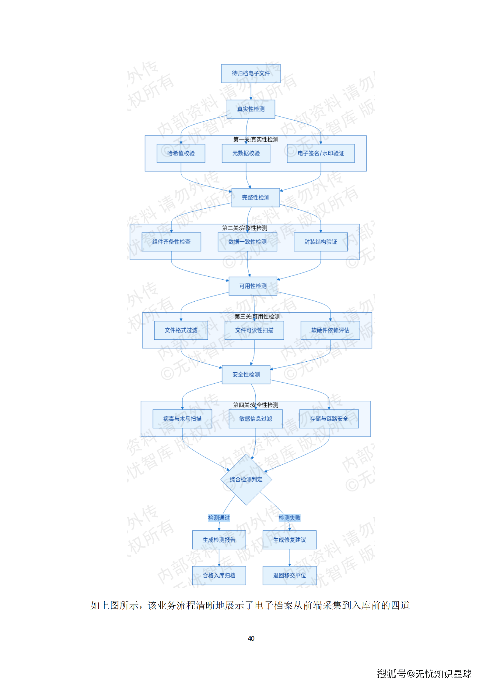
档案"四性"检测:自动化的质量守门员
系统构建了贯穿采集、移交、归档全过程的自动化检测矩阵,对每一份档案进行真实性、完整性、可用性、安全性的全方位扫描。
- 真实性检测:通过元数据完整性校验、电子签名与水印验证、哈希值(Hash)一致性比对等技术,确认电子档案的来源、内容、背景及结构与形成时保持一致,未被非法篡改。
- 完整性检测:执行齐备性检查,核验档案组件(正文、附件、元数据、办理过程信息)是否齐全;进行数据一致性检测,确保电子文件数量与移交清单记录一致;进行结构合规性验证,确保封装包结构符合国家标准。
- 可用性检测:实施文件格式合法性过滤,优先支持OFD、PDF/A等开放格式;进行文件可读性扫描,检测是否存在文件损坏、黑屏、乱码等情况;评估软硬件依赖性,自动触发转码引擎,确保档案在未来数十年内依然可读。
- 安全性检测:集成主流杀毒引擎进行病毒与木马扫描;利用NLP技术进行敏感信息过滤与脱敏检测;检测数据存储路径的冗余度及传输协议的加密强度,确保数据在静态存储与动态传输中均处于受控状态。
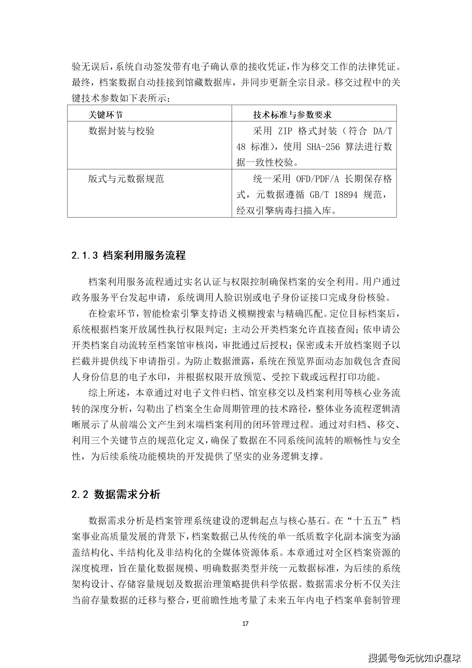
馆室移交进馆流程:标准化的交接仪式
各单位档案员通过数字档案室系统发起年度移交申请,系统首先进行自动化目录比对。在数据传输阶段,采用在线加密方式上传封装好的数据包。档案馆端系统接收数据后,立即启动自动解包程序,利用SHA-256算法进行文件校验和核验。所有进入馆端的数据必须通过独立病毒扫描引擎。校验无误后,系统自动签发带有电子确认章的接收凭证,作为移交工作的法律凭证。
3.2 数字档案馆系统:智慧管理,安全永续
数字档案馆系统是档案资源管理的核心,承担着档案长期保存与价值释放的重任。
馆藏资源管理:虚拟库房的精细化运营
系统突破传统单一的账目管理模式,引入物理库房映射、逻辑库房构建以及全生命周期状态监控三大核心机制。利用三维虚拟库房模型,将物理装具进行等比例数字化映射,为档案的精准定位、智能入库及自动化盘点提供技术支撑。针对海量电子档案,建立严密的逻辑分区与"四性"检测机制,确保电子馆藏资源在长期保存过程中的安全性。
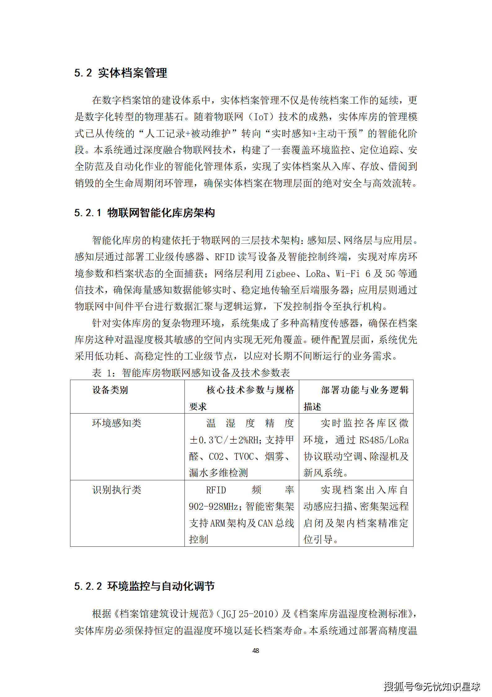
实体档案管理:物联网赋能的智能库房
通过深度融合物联网技术,构建了一套覆盖环境监控、定位追踪、安全防范及自动化作业的智能化管理体系。
- 环境监控与自动化调节:部署高精度温湿度变送器,构建库房环境的"数字孪生"模型。当温湿度、有害气体浓度或漏水传感器触发预警时,系统自动启动联动逻辑,控制空调、除湿机及新风系统进行精准调控。
- RFID全生命周期流转管理:为每一件实体档案赋予唯一的"电子身份证"。在档案入库、借阅、归还等环节,RFID读写器自动识别档案位置并记录流转信息,实现非接触式的批量盘点与精准定位引导。
- 安全防范与多系统联动:集成红外对射、震动传感器及视频分析技术,构建多维度的安全防护网。一旦检测到非授权进入或档案未经审批离开库区,系统自动触发声光报警并联动监控球机进行自动追踪抓拍。
鉴定与销毁:科学决策,安全终结
系统构建了基于规则引擎的自动化鉴定预警模块,通过对元数据中保管期限、归档日期的实时扫描,结合国家档案局处置规定自动计算阈值。鉴定过程采用"人工+算法"的双重验证模式,算法基于既定的价值评估矩阵提供参考建议,专家则通过协同鉴定界面进行在线会签。对于确定销毁的数字对象,系统执行符合国际标准的多重覆盖算法,严防数据恢复导致的机密泄露,并自动生成《数字档案销毁证明书》转入"销毁档案台账库"永久保存。
3.3 档案利用与知识服务体系:从"人找档案"到"知识找人"
档案利用不再局限于传统的查阅与借阅,而是通过深度挖掘档案数据的内在关联,将其转化为可复用、可检索、可决策的知识资产。
智能检索服务:毫秒级的精准响应
系统引入自然语言处理(NLP)、知识图谱、向量索引及深度学习重排序等技术,构建一套多维度的智能检索矩阵。
- 语义理解与多模态查询扩展:当用户输入查询语句时,系统利用预训练的Transformer模型进行意图识别,并结合档案行业专用词库进行同义词、近义词及关联实体扩展,显著提升查全率。
- 基于知识图谱的关联检索:通过对馆藏档案进行深度文本挖掘,构建涵盖机构、人物、地点、事件、时间五大要素的知识图谱。用户点击某一特定实体时,系统自动推送与之相关的各类档案资源,实现从"条目检索"向"知识导航"的转变。
- 深度重排序与用户行为反馈:采用两阶段排序策略,初筛阶段利用BM25算法结合HNSW向量检索进行快速召回,重排阶段利用交叉编码器对结果进行深度语义打分,并结合用户历史检索偏好进行动态调整,实现检索效果的自我进化。
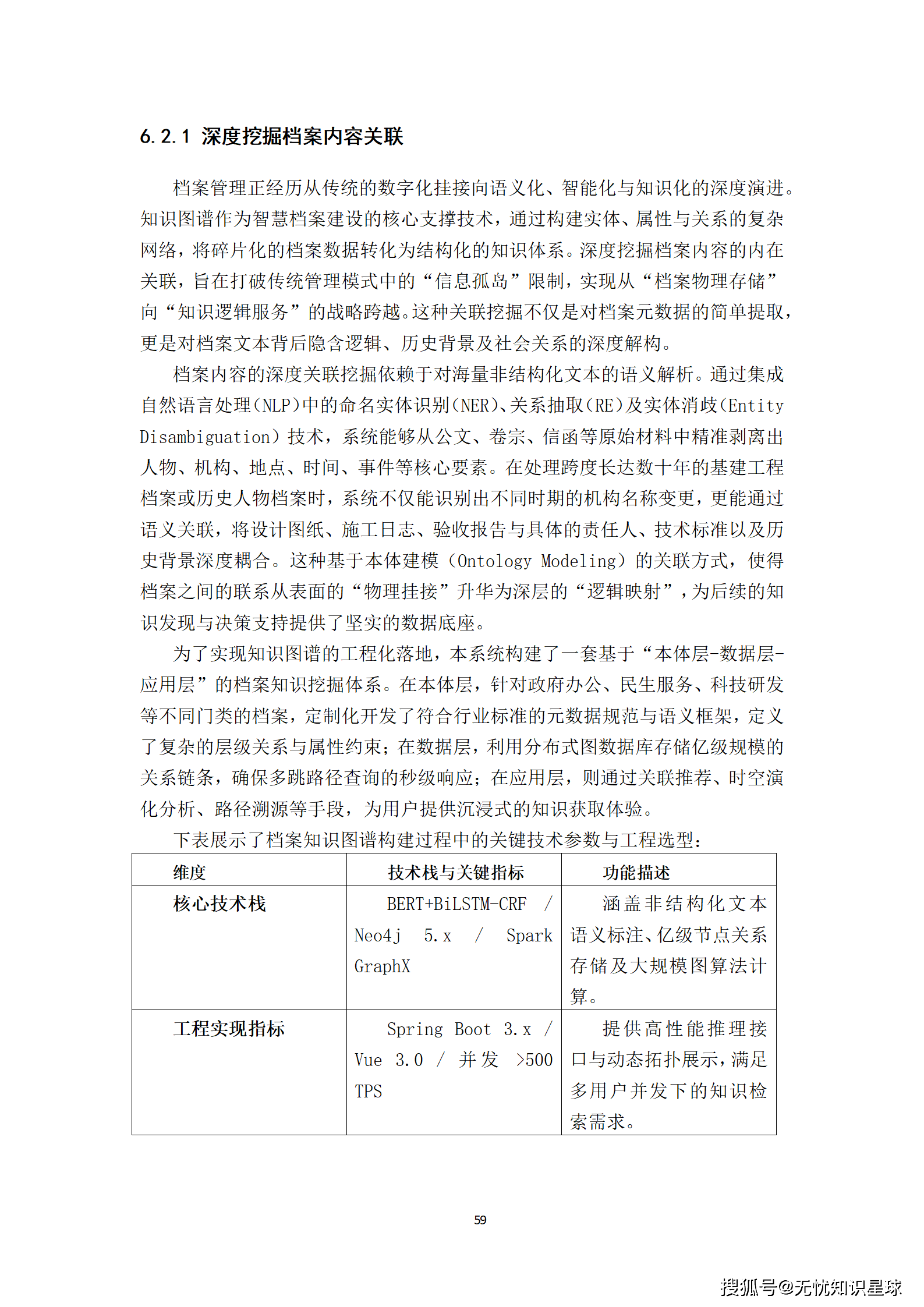
知识图谱应用:深度挖掘档案内容关联
系统通过构建实体、属性与关系的复杂网络,将碎片化的档案数据转化为结构化的知识体系。利用命名实体识别(NER)、关系抽取(RE)及实体消歧技术,从公文、卷宗、信函等原始材料中精准剥离出核心要素,并建立深层的逻辑映射。这种关联挖掘能力极大提升了档案查考的效率,为政府辅助决策、历史文化研究提供了前所未有的数字化视角。
公众服务门户:普惠便捷的互联网窗口
构建集资源检索、在线申办、文化展示与互动交流于一体的综合性服务平台。门户采用响应式布局技术,确保在PC端、移动App及微信小程序等全终端环境下,用户均能获得一致的高质量交互体验。
- 一站式智能检索:支持跨库、跨门类、跨载体的全局检索,检索响应时间小于1.5秒,支持语义联想与错别字纠正。
- 档案在线利用申办:用户可在线浏览数字化副本,并针对证明类档案发起远程查档申请,实现"零跑腿"服务。
- 沉浸式文化体验:利用VR/AR技术构建多媒体数字展厅,将珍贵档案通过3D建模方式进行云端展示。推出"档案地图"服务,基于LBS定位精准推送相关的历史档案与影像资料。
四、安全防护体系:构筑坚不可摧的数字长城
档案数据的安全性是整个系统的生命线。本项目严格遵循GB/T 22239-2019《信息安全技术 网络安全等级保护基本要求》等保三级标准,构建了全方位、多维度的档案安全屏障。
4.1 网络与系统安全:纵深防御,内控外防
网络拓扑与安全域划分
遵循"最小授权"与"业务隔离"原则,将整个档案网络环境划分为外部接入域(DMZ)、业务处理域、核心数据域及管理运维域等不同安全域。各区域之间通过下一代防火墙(NGFW)进行严格的访问控制,实现业务流与管理流的分离,确保核心档案资产的绝对安全。
边界防护与入侵检测
在各安全域的交界处,部署"三位一体"的防护设备。下一代防火墙通过深度包检测(DPI)拦截非法扫描与暴力破解行为;Web应用防火墙(WAF)专门针对SQL注入、跨站脚本XSS等Web漏洞进行防护;入侵检测与防御系统(IDS/IPS)实时监控网络流量,发现并主动阻断潜在的APT攻击。
系统加固与终端安全
对承载档案业务的国产化操作系统和中间件实施标准化加固流程。禁用所有默认账户,建立基于角色的访问控制(RBAC),实施强口令策略并开启多因素认证(MFA)。所有服务器均部署终端检测与响应系统(EDR),监控进程行为,严禁在生产环境运行非法脚本。针对档案数字化加工终端,实施严格的外设管控,防止档案数据通过物理接口泄露。
4.2 数据安全保护:全生命周期守护
数据泄露防护与脱敏机制
构建"事前防御、事中监控、事后追溯"的全生命周期数据泄露防护(DLP)体系。在存储层实现深度静态脱敏与透明数据加密(TDE),确保即使物理存储介质丢失,外部人员也无法读取有效数据。在应用层建立精细化动态脱敏机制,根据访问者的角色权限实时调整数据展示效果。所有导出的电子档案均叠加包含操作者身份信息的显性与隐性双重水印,形成强大的震慑力。
容灾备份与高可用体系
设计"两地三中心"的容灾备份架构。本地中心实施实时备份与高可用方案,核心数据库采用双机热备集群架构,确保单点故障时业务实现秒级无感切换。异地灾备中心通过高速专线建立异步复制链路,确保恢复点目标(RPO)小于5分钟,恢复时间目标(RTO)小于2小时。特别引入"离线冷备份"机制,定期将核心档案全量数据刻录至高保真光盘或导出至物理断网的磁带库中,构建最后一道数据防线。
数据完整性校验与一致性审计
通过数字摘要算法与区块链技术,构建严密的完整性校验体系。每一份电子档案在入库瞬间即计算其唯一摘要值(Hash值),并将其存入加密的审计日志库及私有区块链节点中。系统定期对全量数据进行Hash扫描,一旦发现因存储位衰减或人为篡改导致的Hash值不匹配,立即触发告警并启动数据修复流程。建立全覆盖的数据审计链条,确保每一项数据操作均符合合规性要求。
五、基础设施与标准规范:夯实底座,统一语言
5.1 基础设施与硬件支撑:信创引领,绿色高效
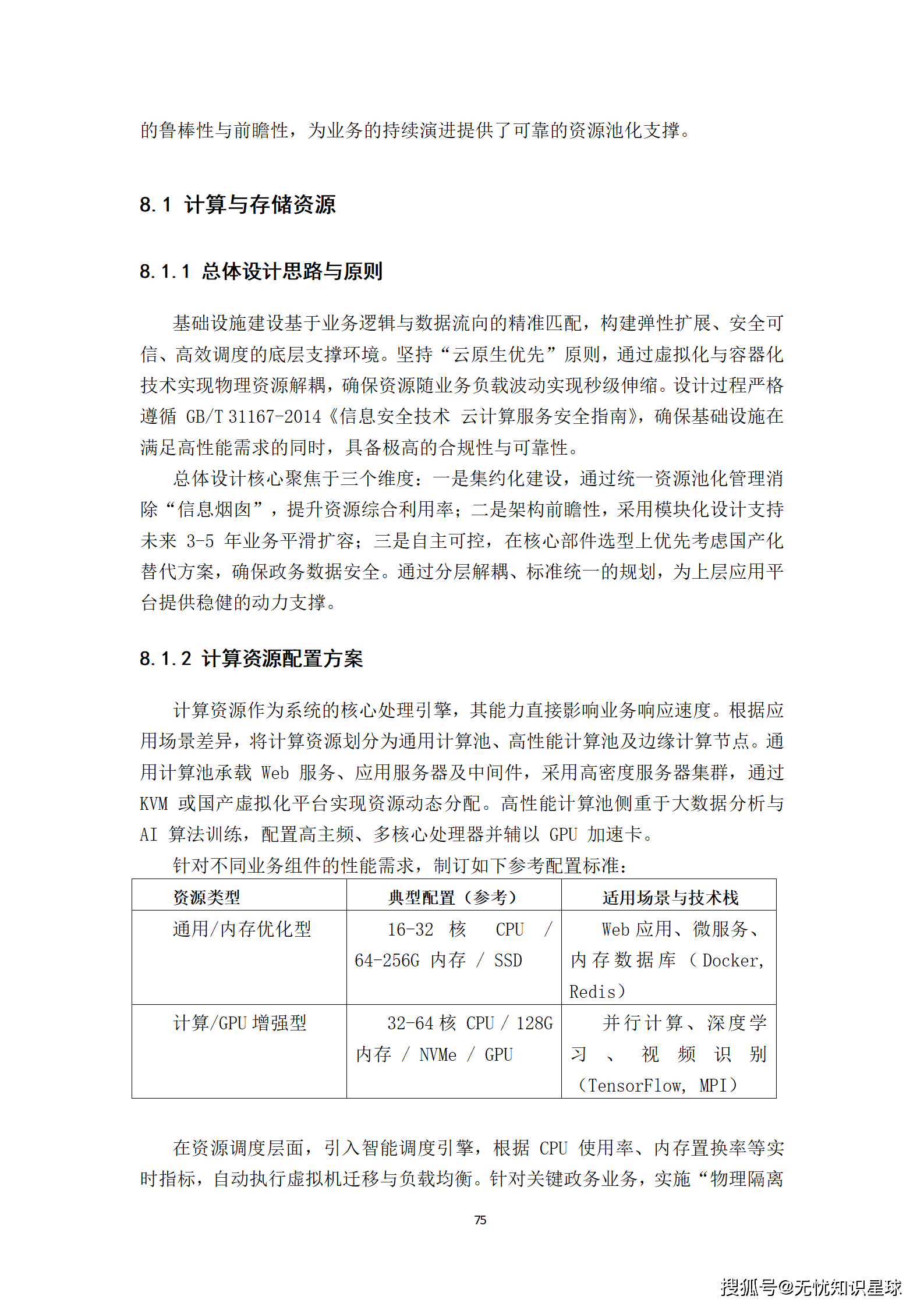
基础设施建设基于业务逻辑与数据流向的精准匹配,构建弹性扩展、安全可信、高效调度的底层支撑环境。
计算资源配置
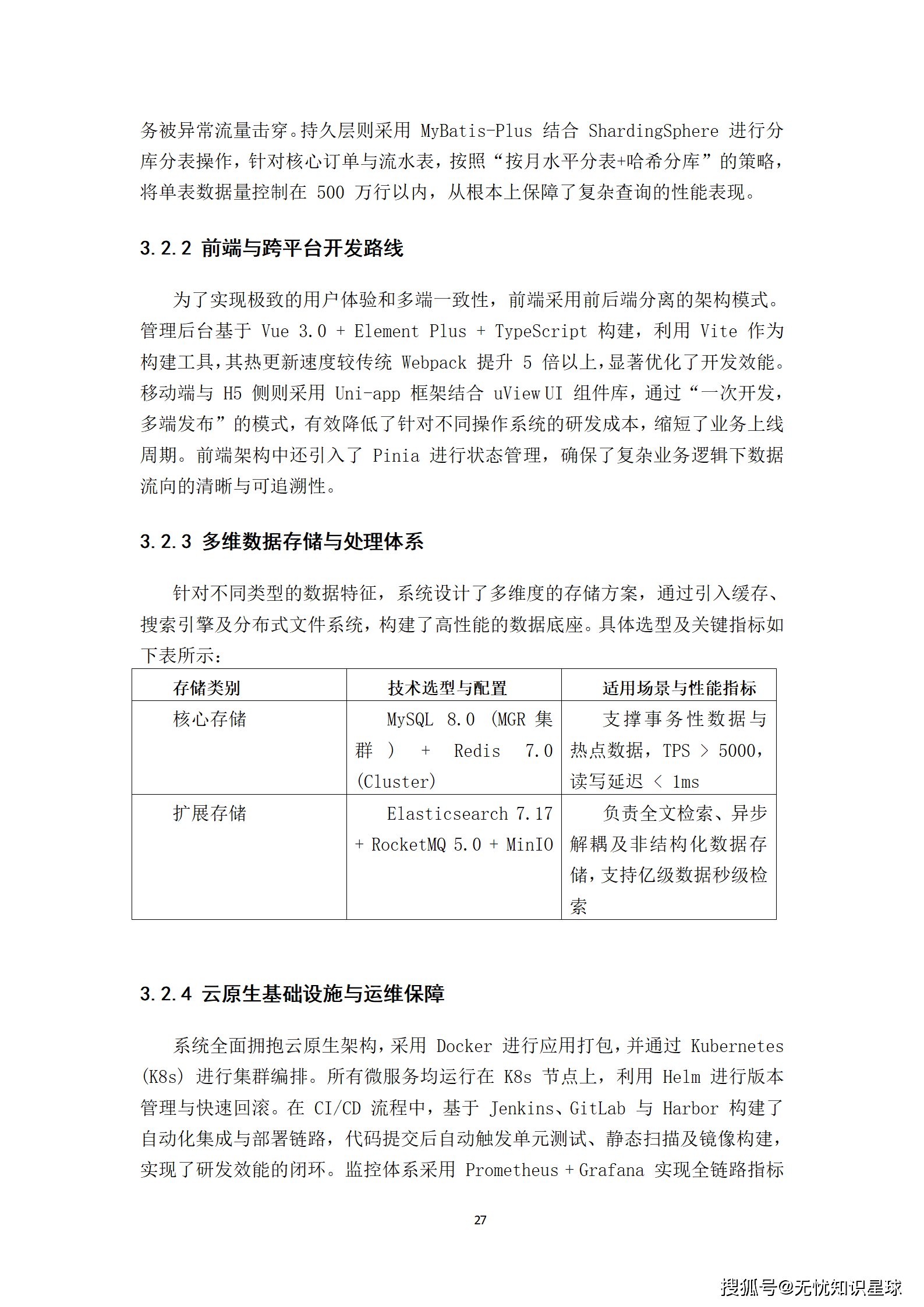
采用"云原生优先"原则,通过虚拟化与容器化技术实现物理资源解耦。计算资源划分为通用计算池、高性能计算池及边缘计算节点。通用计算池承载Web服务与应用服务器,采用高密度服务器集群;高性能计算池侧重于大数据分析与AI算法训练,配置高主频、多核心处理器并辅以GPU加速卡。核心部件选型优先考虑国产化替代方案,确保政务数据安全。
存储资源配置
构建"分级存储、冷热分离"的综合体系。针对关系型数据库等结构化数据,采用全闪存阵列(All-Flash Array),利用NVMe协议提供极低I/O延迟。针对音视频、文档等非结构化数据,采用分布式对象存储架构,支持海量小文件快速存取与横向线性扩展。建立自动化存储分层机制,根据数据访问频率自动在高性能闪存、低成本机械硬盘及云端冷存储之间迁移,实现成本与性能的最优平衡。
网络架构设计
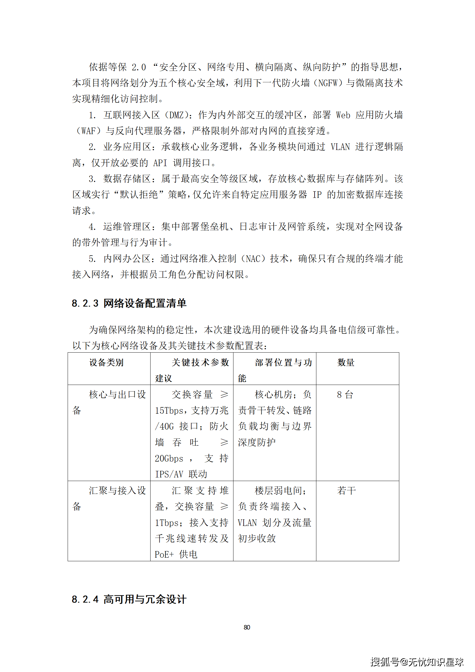
采用经典的"核心 - 汇聚 - 接入"三层架构,并引入"大二层"设计理念。核心层部署两台高性能核心交换机,通过虚拟交换机技术实现逻辑一体化,消除生成树协议带来的链路阻塞问题。依据等保2.0指导思想,将网络划分为五个核心安全域,利用下一代防火墙与微隔离技术实现精细化访问控制。所有关键节点均采用双机热备模式,跨设备链路聚合技术确保了即使单根光纤或单个板卡故障,流量也能在不中断业务的情况下自动切换。
5.2 标准规范与数据治理:统一语言,激活价值
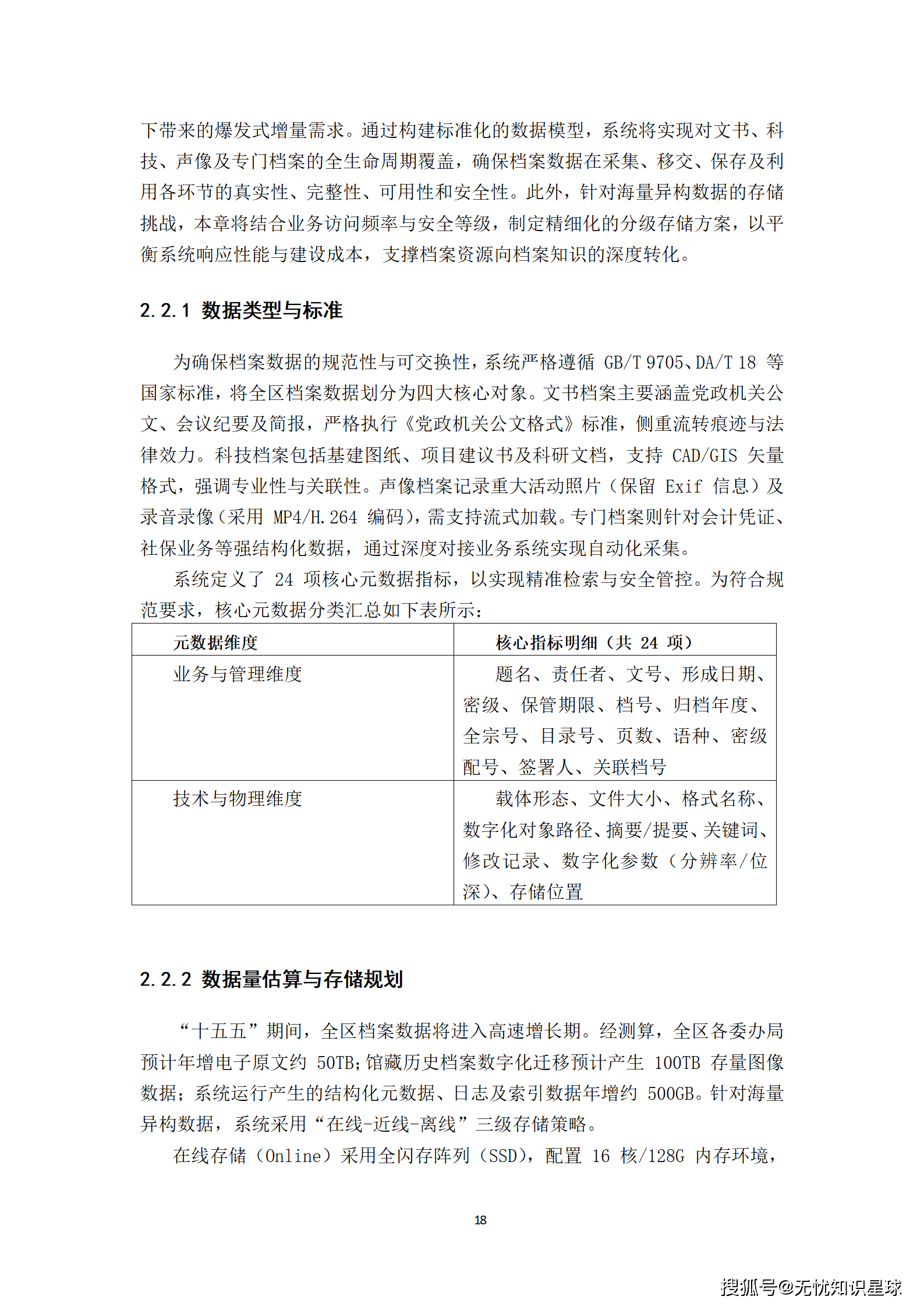
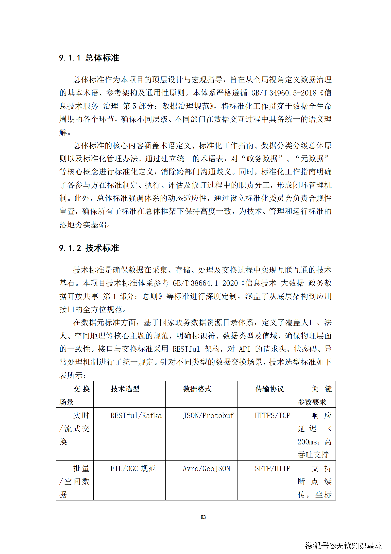
标准规范体系
构建涵盖总体标准、技术标准、管理标准及运行标准的综合体系。总体标准定义数据治理的基本术语与参考架构;技术标准确保数据在采集、存储、处理及交换过程中实现互联互通,涵盖数据元标准、接口与交换标准等;管理标准通过制度化手段保障数据治理工作的常态化运行,建立数据权责清单管理制度与数据质量管理规范;运行标准聚焦于标准体系在实际生产环境中的落地执行与运维保障。
存量数据治理
开展全面资源普查,摸清政府部门及业务系统数据底数,构建数据资源目录体系。针对存量数据进行系统性质量评估,基于完整性、规范性、一致性、准确性、唯一性和时效性六个维度进行全检。通过ETL工具进行标准化转换,利用业务规则引擎修正逻辑错误,并采用基于相似度算法的排重机制进行数据合并。最终将清洗后的数据按主题域重新组织,打破烟囱式存储结构,实现新老数据深度融合与业务协同。
六、项目实施与投资估算:科学规划,精准投入
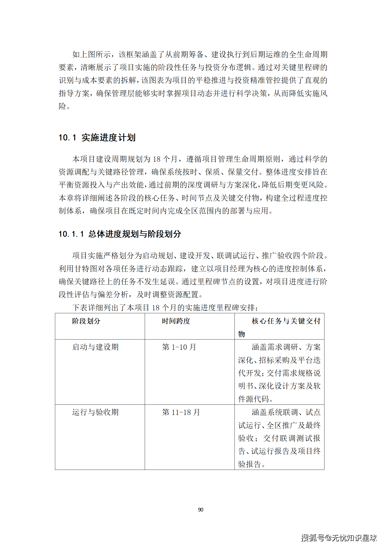
6.1 实施进度计划:18个月攻坚,四步走战略
本项目建设周期规划为18个月,严格划分为四个阶段:
第一阶段:启动、调研与采购(1-3月)
深入全区各相关业务单位开展多轮次的需求访谈与现场勘察,形成详细的业务需求矩阵。对初步设计方案进行二次深化,选定关键技术栈。启动硬件设备与通用软件的采购流程,完成高性能服务器的到货验收。
第二阶段:开发、部署与标准制定(4-10月)
采取"软硬并行"的实施策略。平台开发采用敏捷开发模式,重点开发核心业务模块。硬件部署方面,在数据中心完成服务器、存储及网络设备的物理安装与环境初始化,进行网络安全加固。同步开展数据标准与接口规范的制定工作,确立统一的数据元标准与API调用协议。
第三阶段:联调、试点与数据迁移(11-14月)
开展全链路压力测试与安全渗透测试,确保系统在极端负载下的稳定性。选取3-5个代表性单位作为首批试点,进行为期两个月的封闭运行。同步启动存量数据清洗与迁移工作,利用ETL工具将历史数据导入新平台,确保迁移前后的数据一致性。
第四阶段:推广、培训与竣工验收(15-18月)
在试点成功的基础上,将系统部署至全区所有相关单位。针对管理人员、业务人员及运维人员开展分层培训。整理全套项目文档,组织外部专家评审委员会进行最终验收,完成项目资产移交,正式转入长效运维期。
6.2 培训与推广:知识转移,全员赋能
建立多层次、全方位的培训体系。技术培训 面向系统管理员,重点讲解系统配置、日志审计、故障排查等内容,确保管理人员掌握系统的底层逻辑与应急处置手段。业务培训面向全区专兼职档案员,采取"分批次、小班化、场景式"模式,重点培训归档操作、移交流程、查询利用等功能,确保每位学员都能获得充分的实操机会。
6.3 投资估算:合理分配,效益最大化
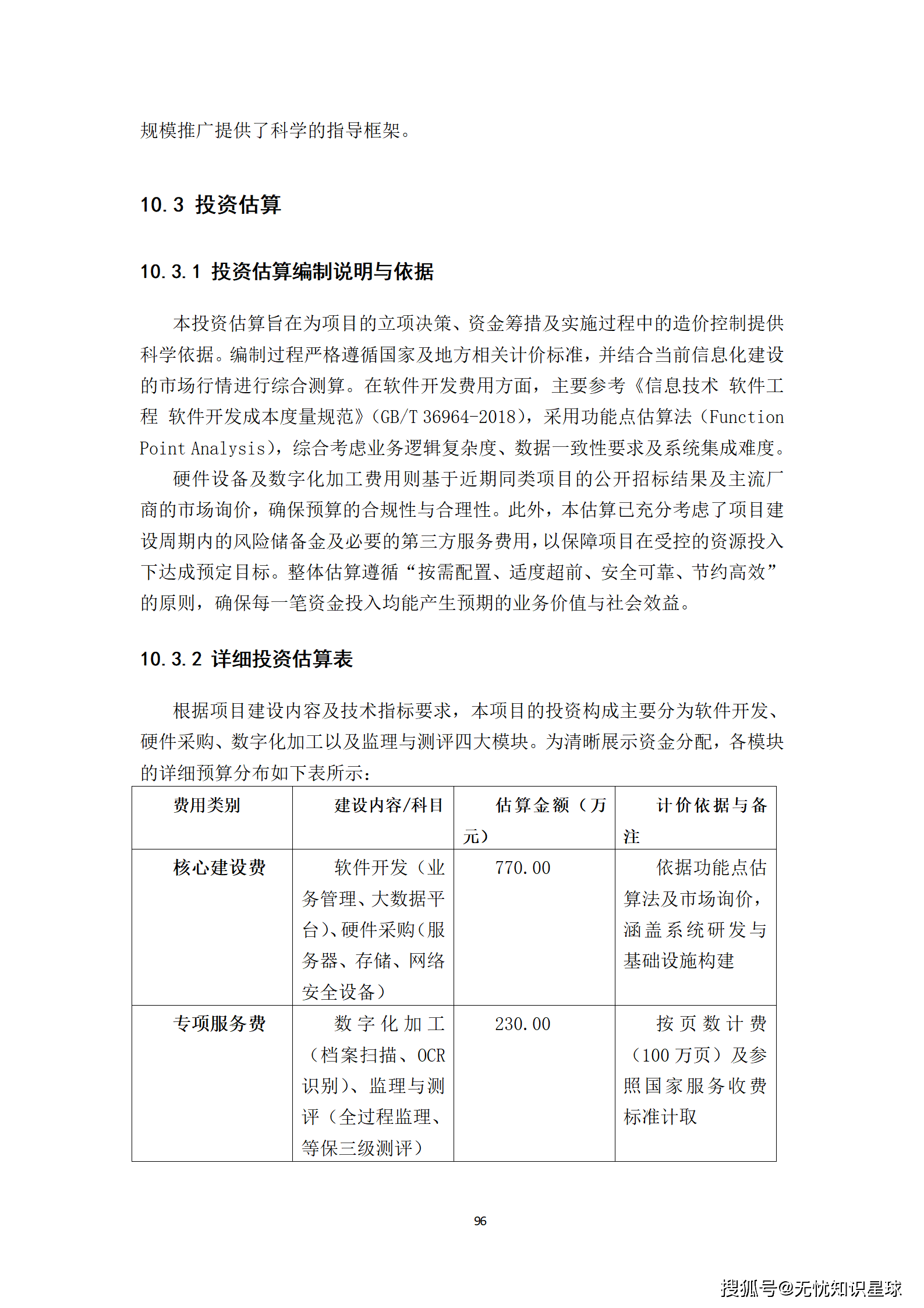
本项目总投资估算为1000万元,主要分为四大模块:
- 软件开发费(450万元):基于功能点估算法,涵盖核心业务逻辑层、数据展现层及跨部门数据交换接口的研发费用。
- 硬件及基础设施采购费(320万元):用于构建支撑系统稳定运行的物理环境,包括应用服务器、数据库服务器、存储设备及网络安全设备等。
- 数字化加工费(180万元):主要针对存量纸质档案及历史数据的标准化处理,涵盖拆卷、扫描、图像处理、OCR识别、元数据挂接等全流程工序。
- 监理与测评费(50万元):用于聘请具有甲级资质的监理单位对项目质量、进度、投资进行全过程监理,以及由具备资质的第三方测评机构开展的软件质量测试及信息安全等级保护测评。
6.4 效益与风险分析:量化成果,稳健前行
效益分析
- 经济效益:预计可节省库房扩建成本约450万元,每年的能耗支出与人工管护成本可降低25%以上。
- 业务效益:单次查档时间将从40分钟缩短至4分钟以内,整体查档效率提升达90%。
- 管理效益:实现对珍贵档案的精准保护与库房空间的动态调配,人力释放60%,灾备能力提升100%。
风险分析与应对
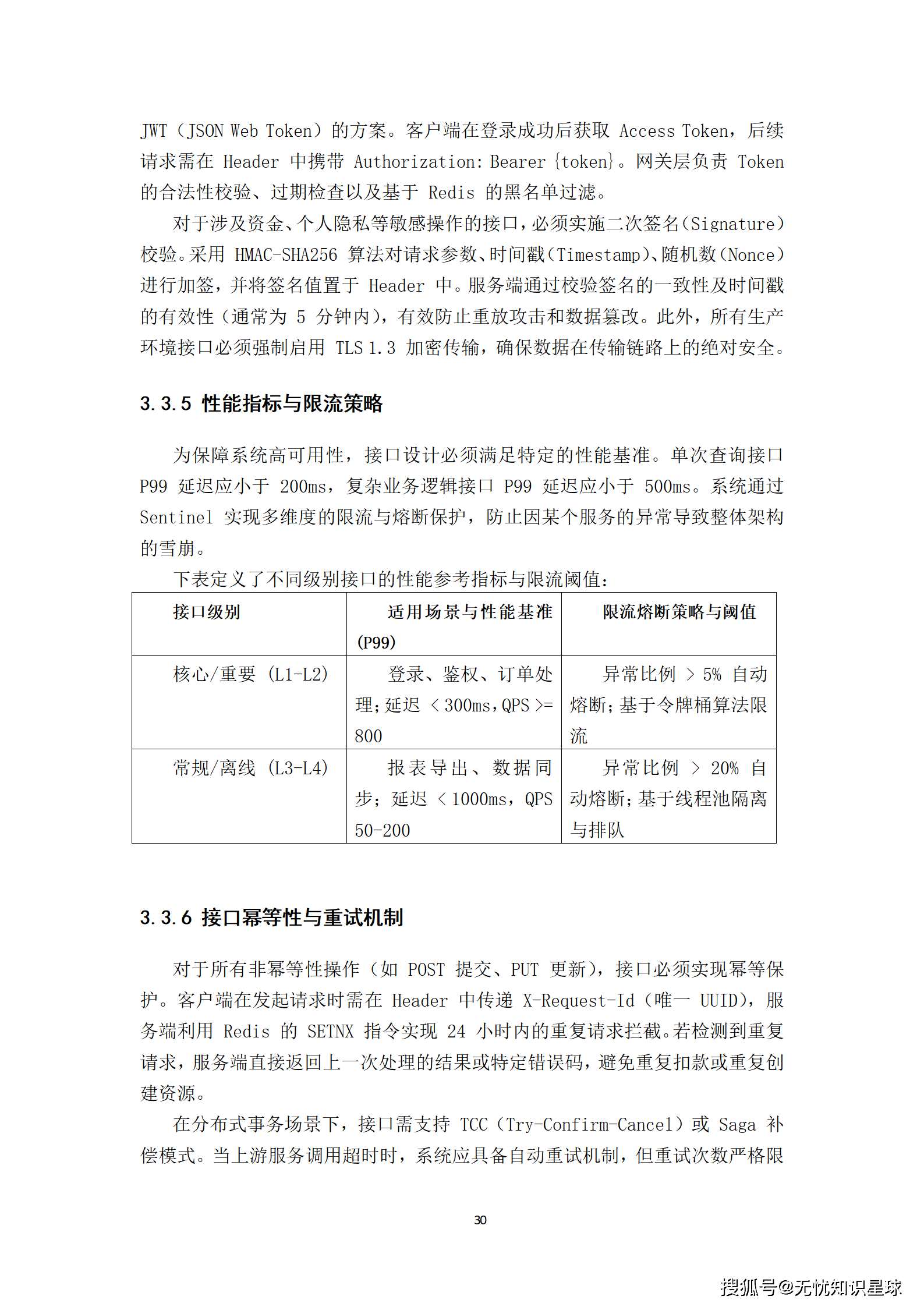
针对技术风险,坚持"试点先行"原则,在全面部署前进行原型验证与压力测试。针对管理风险,建立"制度约束 + 培训推广"的双重保障机制,将系统使用情况纳入部门绩效考核。针对进度风险,严格执行变更控制流程,通过甘特图实时监控里程碑达成情况,对偏差任务立即启动纠偏计划。
结语:迈向智慧档案的新纪元
某区"十五五"数字档案馆(室)一体化平台与安全体系建设项目的实施,标志着该区档案事业迈入了一个全新的发展阶段。通过构建"一网、两平台、四体系"的总体架构,该项目不仅解决了当前档案管理中存在的诸多痛点,更为未来的数字化转型奠定了坚实的基础。
从多源异构数据的标准化接入,到档案"四性"的自动化检测;从物联网赋能的智能库房,到基于知识图谱的深度利用;从纵深防御的安全体系,到信创引领的基础设施,每一个环节都体现了技术的创新与管理的智慧。这不仅仅是一个IT项目的成功交付,更是区域治理能力提升、公共服务优化的重要体现。
展望未来,随着项目的全面落地与持续优化,某区将建立起一个更加智能、高效、安全的档案资源管理体系。档案将不再是沉睡的历史记录,而是成为活跃的数据资产,为政府决策提供精准支持,为社会公众提供便捷服务,为文化传承注入新的活力。在"十五五"的征程中,某区将以数字档案为翼,飞向智慧治理的广阔天空,书写档案事业高质量发展的新篇章。



































































































