1、显示器件位号丝印
首先在allegro中打开目标pcb文件,找到options窗口,选择ref des,勾选silkscreen_top则显示顶层位号丝印,勾选silkscreen_bottom则显示底层位号丝印。

2、隐藏器件位号丝印
找到options窗口,选择ref des,取消勾选则隐藏顶层位号丝印,取消勾选则隐藏底层位号丝印。

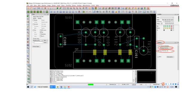
3、显示器件封装丝印
找到options窗口,选择package geometry,勾选则显示顶层封装丝印,勾选则显示底层封装丝印。

4、隐藏器件封装丝印
找到options窗口,选择package geometry,取消勾选则隐藏顶层封装丝印,取消勾选则隐藏底层封装丝印。

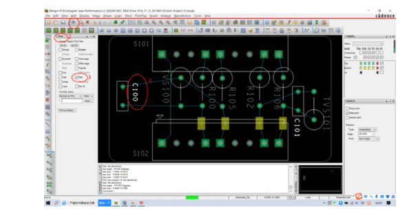
5、调整器件位号丝印位置
点击十字符号,找到find窗口,点击all off然后再勾选下面text,然后鼠标点击想要移动的位号丝印移动即可。

6、调整器件位号丝印大小
点击setup,选择design parameters

在弹出的窗口里面设置好自己想要的字体大小(可以一次性设置很多种型号大小的字体)

然后点击eidt,选择change,在options窗口里面选择想要调整丝印的层,输入刚刚设置好的字体的序号,最后点击想要调整的位号丝印就可以改变位号丝印的大小了。
