技术栈
Qt Creator快速入门 第三版 第四章 布局管理
问水っ
2026-03-17 9:06
4.1、布局管理系统
4.1.1、布局管理器
1、基本布局管理器
2、栅格布局管理器
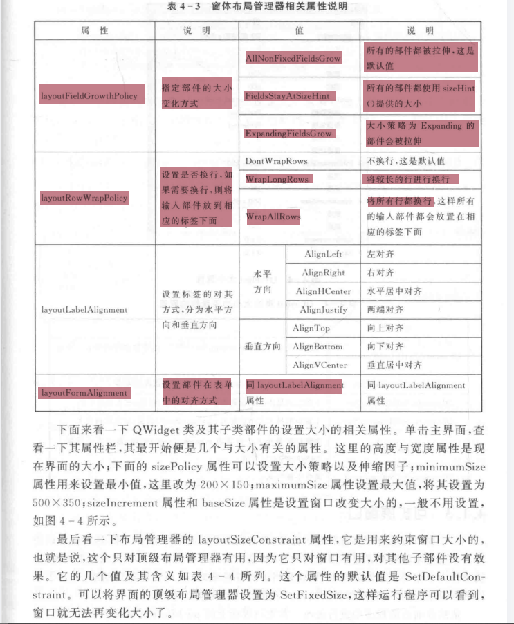
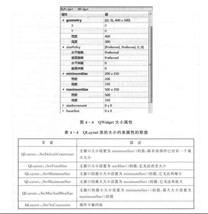
4.1.2、设置部件大小
4.1.3、分裂器
4.2、设置伙伴
4.3、设置Tab键顺序
4.4、Qt Creator中的定位器
开发语言
qt
学习
上一篇:
变量覆盖冲突与构造字符串逃逸漏洞
下一篇:
Web开发:使用MediatR包实现中介者模式,避免组件之间直接通信
相关推荐
Vfw3VsDKo
9 分钟前
Maui 实践:Go 接口以类型之名,给 runtime 传递方法参数
开发语言
·
后端
·
golang
深蓝海拓
14 分钟前
S7-1500PLC学习笔记:MOVE_BLK、MOVE_BLK_VARIANT、BLKMOV的区别
笔记
·
学习
·
plc
Pyeako
35 分钟前
PyQt5 + PaddleOCR实战:打造桌面级实时文字识别工具
开发语言
·
人工智能
·
python
·
qt
·
paddleocr
·
pyqt5
darkhorsefly
41 分钟前
玩24算的益处
学习
·
游戏
·
24算
白藏y
2 小时前
【C++】muduo接口补充
开发语言
·
c++
·
muduo
zk_one
2 小时前
【无标题】
开发语言
·
前端
·
javascript
深蓝海拓
2 小时前
S7-1500学习笔记:用户自定义数据类型(UDT)
笔记
·
学习
·
plc
阿里嘎多学长
2 小时前
2026-04-05 GitHub 热点项目精选
开发语言
·
程序员
·
github
·
代码托管
OOJO
2 小时前
c++---vector介绍
c语言
·
开发语言
·
数据结构
·
c++
·
算法
·
vim
·
visual studio
罗罗攀
2 小时前
PyTorch学习笔记|神经网络的损失函数
人工智能
·
pytorch
·
笔记
·
神经网络
·
学习
热门推荐
01
GitHub 镜像站点
02
OpenClaw 请求超时 llm request timed out 怎么解决?3 种方案实测,附完整排查流程
03
Qwen3.5-Omni与Qwen3.6模型全面解析(含测评/案例/使用教程)
04
VMware Workstation Pro 17 虚拟机完整安装教程(2026最新)
05
【技术干货】Gemma 4 上手深度指南:本地多模态大模型的新基线
06
最新更新版本,OpenClaw v2026.4.2 深度解读剖析:Task Flow 重磅回归与安全架构的全面硬化
07
UV安装并设置国内源
08
AI 编程效率翻倍:Superpowers Skills 上手清单 + 完整指南
09
纯 HTML/CSS/JS 实现的高颜值登录页,还会眨眼睛!少女心爆棚!
10
“wsl --install -d Ubuntu-22.04”下载慢,中国地区离线安装 Ubuntu 22.04 WSL方法(亲测2025年5月6日)