目录
具体实现功能
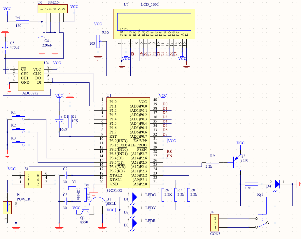
由51单片机+ADC0832+GP2Y1010AUPM2.5传感器+按键+LED及蜂鸣器构成。
具体功能:
(1)液晶第一行显示实际PM2.5值,第二行显示PM2.5报警阈值;
(2)可用按键设置PM2.5报警阈值;
(3)当PM2.5值正常时,绿灯亮;高于报警阈值一半时,黄灯亮;高于报警阈值时,红灯亮,蜂鸣器响。

实物演示视频:
51单片机PM2.5监测系统
设计介绍

51单片机简介
51单片是一种低功耗、高性能CMOS-8位微控制器,拥有灵巧的8位CPU和可编程Flash,使得51单片机为众多嵌入式控制应用系统提供灵活、高效的解决方案。
本设计所使用的芯片可兼容以下所有的51系列单片机(包括AT系列和STC系列)。

资料内容
原理图(AD19)
本系统原理图设计采用Altium Designer19,具体如图。

注1:请使用Altium Designer19直接打开资料中的工程文件(资料中已说明打开方式)!
注2:此设计需按照原理图制作实物,不可直接烧录到任何开发板中运行(需要修改程序)!
仿真实现(protues8.7)
本设计利用protues8.7软件实现仿真设计,具体如图。

注1:请使用protues8.7直接打开资料中的工程文件(资料中已说明打开方式)!
注2:由于仿真软件限制,仿真设计和实物设计无法百分百对应!!
程序(Keil5)
本设计利用KEIL5软件实现程序设计。
主函数如下:
////////////////
/********************************************************************
* 名称 : Main()
* 功能 : 主函数
***********************************************************************/
void main()
{
uchar h;
uint sum;
EA = 0;
Timer0_Init(); //定时器0初始化
EA = 1;
RW=0;
L1602_init();
while(1)
{
if (FlagStartRH == 1&&set==0) //pm2.5标志检查
{
TR0 = 0;
for(h=0;h<50;h++)
{
DA=adc0832(0);
sum=sum+DA;
delay_ms(100);
Key();
}
DA=sum/50;
sum=0;
DA=DA*(float)(DA/5);
ALARM();
if(set==0)
display();
TR0 = 1;
}
Key();
ALARM();
}
}
程序运行结果如图:

注:请使用KEIL C51直接打开资料中的工程文件(资料中已说明打开方式)!
全部资料
全部资料包括原理图(AD19)、程序(Keil5)、protues仿真(protues8.7)、设计报告(仅供参考)、仿真视频、开发资料、仿真视频、单片机最小系统介绍等,全网最全!资料内容如下图所示!!
