目录
具体实现功能
由51单片机+ISD4004录音芯片+LM386功放模块+小喇叭+LCD1602+按键+指示灯+电源构成
具体功能:
(1)可通过按键随时选择相应的录音进行播放;
(2)可通过按键随时录音,最多录制4段声音,并可以按键控制播放和暂停,最长可以录制8分钟;
(3)播放的音量可以通过电位器调节。

实物演示视频:
51单片机语音实时采集系统
设计介绍

51单片机简介
51单片是一种低功耗、高性能CMOS-8位微控制器,拥有灵巧的8位CPU和可编程Flash,使得51单片机为众多嵌入式控制应用系统提供灵活、高效的解决方案。
本设计所使用的芯片可兼容以下所有的51系列单片机(包括AT系列和STC系列)。

资料内容
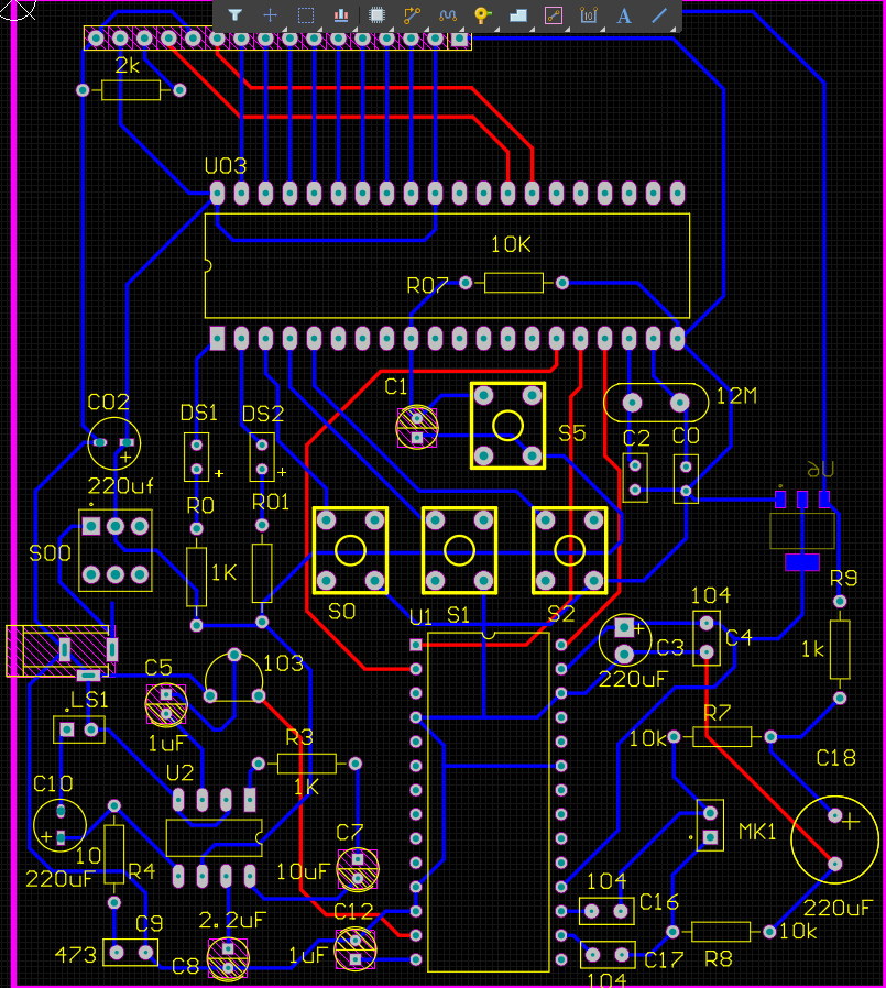
原理图和PCB(AD19)
本系统原理图和PCB设计采用Altium Designer19,具体如图。


注1:请使用Altium Designer19直接打开资料中的工程文件(资料中已说明打开方式)!
注2:此设计需按照原理图制作实物,不可直接烧录到任何开发板中运行(需要修改程序)!
程序(Keil5)
本设计利用KEIL5软件实现程序设计。
主函数如下:
////////////////
/////////以下部分为主程序///////////////////
void main()
{
num_rec = ISP_READ(0x2c00); //保存数值回读
reccout = ISP_READ(0x2c01);
play_count=num_rec; //保存条数
init1602(); //液晶初始化
LCD_write_str(0,1,"N:");
stop();
while(1)
{
keyscan(); //按键扫描
playsound(); //录播放
Write_num(0xC2,num_rec); //显示条数
}
}
程序运行结果如图:

注:请使用KEIL C51直接打开资料中的工程文件(资料中已说明打开方式)!
全部资料
全部资料包括原理图和PCB源文件(AD19)、程序(Keil5)、protues仿真(protues8.7)、设计报告(仅供参考)、仿真视频、开发资料、仿真视频、单片机最小系统介绍等,全网最全!资料内容如下图所示!!
