一、数据库连接池的核心本质与通用设计模型
1.1 为什么必须用数据库连接池
数据库连接的创建与销毁是典型的重量级操作:一次完整的JDBC连接创建,需要经历TCP三次握手、MySQL服务端身份认证、会话上下文初始化、权限校验等多个环节,单次耗时通常在几十到几百毫秒。而在高并发场景下,每秒数千次的连接创建销毁,会直接耗尽系统CPU与网络资源,导致数据库响应延迟飙升甚至服务不可用。
连接池的核心价值,是通过池化思想实现连接的复用,将连接的生命周期交由池容器统一管理:应用启动时预先创建一定数量的连接,业务请求直接从池中获取空闲连接,使用完毕后归还给池而非直接销毁,从根本上消除频繁创建销毁连接的开销,同时通过连接数上限控制数据库的并发访问压力。
1.2 连接池的核心设计组件
所有成熟的数据库连接池,都围绕以下核心组件构建底层能力:
-
连接池核心容器:存储所有数据库连接的内存结构,是并发控制的核心载体,直接决定连接获取与释放的性能
-
连接生命周期管理:负责连接的创建、校验、回收、销毁,保证连接的有效性与生命周期可控
-
空闲连接回收机制:定时清理长时间空闲的无效连接,平衡资源占用与请求响应速度
-
连接泄露检测:识别并回收长时间被占用未归还的连接,避免连接池耗尽
-
并发控制机制:保证多线程环境下连接获取与释放的线程安全,同时最大化降低锁竞争带来的性能损耗
-
监控与扩展体系:采集连接池运行状态、SQL执行指标,提供可扩展的功能插件体系
1.3 连接池的核心性能瓶颈
连接池的性能天花板,本质上由两个核心因素决定:
-
连接获取与释放的锁竞争强度:传统连接池大多使用阻塞队列存储空闲连接,多线程并发获取连接时,会产生激烈的锁竞争,导致线程阻塞与上下文切换,这是最核心的性能损耗点
-
连接有效性校验的开销:无效连接的处理逻辑,直接决定业务请求的成功率与性能,不合理的校验机制会带来额外的数据库交互开销
二、HikariCP底层原理:极致性能的核心密码
2.1 HikariCP的核心定位与优势
HikariCP是一款专注于极致性能与稳定性的轻量级数据库连接池,自SpringBoot 2.0起成为官方默认连接池,凭借极简的设计与极致的优化,在各类性能基准测试中常年稳居榜首。它的设计理念是「专注于连接池的核心职责,剔除所有非必要的功能损耗」,核心优势集中在极致的性能、极低的资源占用与极高的稳定性。
2.2 核心数据结构:ConcurrentBag无锁设计
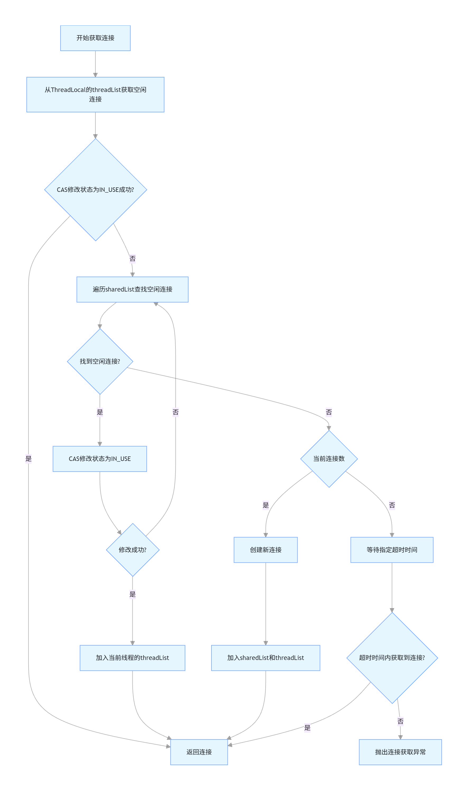
HikariCP性能远超同类产品的核心,是自研的ConcurrentBag无锁并发容器,彻底替代了传统连接池使用的BlockingQueue,从根本上解决了多线程场景下的锁竞争问题。
ConcurrentBag的核心设计围绕「线程局部优先、CAS无锁修改、弱一致性」三大原则构建,核心结构包括:
-
ThreadLocal threadList:每个线程私有的本地缓存,存储当前线程使用过的连接,线程获取连接时优先从本地缓存中读取,完全无锁
-
CopyOnWriteArrayList sharedList:存储连接池内所有的连接对象,全局共享,保证数据的最终一致性
-
同步队列:用于存储等待连接的线程,当池内无可用连接时,线程进入队列阻塞等待
-
连接状态机 :每个PoolEntry连接对象维护一个volatile修饰的state状态字段,通过CAS操作实现状态的无锁修改,状态包括:
-
STATE_NOT_IN_USE:空闲可用
-
STATE_IN_USE:已被占用
-
STATE_RESERVED:已被预留
-
STATE_REMOVED:已被移除
-

ConcurrentBag的核心优化逻辑:
-
绝大多数场景下,线程会从自己的ThreadLocal中获取到连接,全程无锁、无阻塞,性能达到极致
-
当本地缓存无可用连接时,才会遍历全局共享列表,通过CAS操作抢占空闲连接,仅在CAS失败时才会重试,避免了锁竞争
-
采用弱一致性设计,允许短暂的连接状态不一致,换取更高的并发性能,最终通过状态机保证数据正确性
2.3 极致性能的其他核心优化
- FastList替代ArrayList HikariCP内部使用自研的FastList替代JDK的ArrayList存储连接的Statement对象,核心优化点:
-
去掉了ArrayList的get方法范围校验,因为连接池内部完全可控,不会出现数组越界
-
重写了remove方法,从数组尾部向前遍历查找元素,因为Statement的关闭顺序与创建顺序相反,尾部查找命中率更高,时间复杂度从O(n)降低到接近O(1)
-
字节码动态代理优化 HikariCP使用Javassist动态生成Connection、Statement等JDBC接口的代理类,替代JDK原生的动态代理。相比JDK动态代理的反射调用,动态生成的字节码代理类直接实现了接口方法,消除了反射带来的性能损耗,同时精简了代理逻辑,只保留连接池必要的拦截逻辑。
-
精简的代码体量 HikariCP的核心代码量极小,剔除了所有非必要的功能与冗余逻辑,不仅降低了CPU的指令缓存失效概率,也极大减少了潜在的BUG风险,保证了极高的稳定性。
2.4 连接生命周期管理机制
HikariCP对连接的生命周期做了精细化的管理,核心逻辑:
-
连接创建后,会被加入sharedList,同时记录创建时间,用于计算最大生命周期
-
连接被获取时,通过CAS修改状态为IN_USE,记录获取时间,用于连接泄露检测
-
连接释放时,通过CAS修改状态为NOT_IN_USE,归还到池中,等待下次复用
-
后台定时线程会定期扫描所有连接,销毁超过最大生命周期的连接,同时补充空闲连接到最小空闲数
-
连接有效性校验默认使用JDBC4规范的
Connection.isValid()方法,该方法由数据库驱动原生实现,通过TCP ping包校验连接有效性,无需执行SQL语句,性能远高于传统的SELECT 1校验方式
三、Druid底层原理:企业级全功能连接池的架构设计
3.1 Druid的核心定位与优势
Druid是阿里开源的企业级数据库连接池,是国内使用最广泛的连接池产品,核心设计理念是「一站式企业级数据库访问解决方案」,在保证连接池核心能力的同时,内置了完善的监控体系、SQL防火墙、扩展插件等企业级功能,深度适配国内的业务场景与运维需求。
3.2 核心架构与连接池底层实现
Druid的核心架构围绕可扩展的责任链模式构建,底层连接池通过锁与条件队列实现并发控制,核心结构如下:

Druid连接池的底层核心实现:
-
DruidConnectionHolder数组:存储连接池内所有的连接对象,包括活跃连接与空闲连接,是连接池的核心存储结构
-
ReentrantLock可重入锁:全局唯一的锁对象,保证连接获取、释放、创建、销毁等操作的线程安全,支持公平锁与非公平锁两种模式
-
Condition条件队列 :包含notEmpty与notFull两个条件对象,实现线程的等待与唤醒机制:
-
当池内无空闲连接时,获取连接的线程进入notEmpty队列阻塞等待
-
当池内连接数达到上限时,创建连接的线程进入notFull队列阻塞等待
-
-
活跃连接集合:维护当前被业务线程占用的连接对象,用于连接泄露检测与监控统计
-
后台销毁线程:定时运行,清理超过空闲时间的连接、超过最大生命周期的无效连接,回收泄露的连接
3.3 灵魂设计:Filter-Chain扩展机制
Filter-Chain责任链模式是Druid最核心的设计,也是它能够实现丰富功能的核心支撑。Druid将数据库连接的所有操作(连接创建、连接关闭、SQL执行、事务提交/回滚等)都抽象为责任链上的节点,所有的附加功能都通过Filter插件实现,无需修改核心代码,具备极强的扩展性。
Filter-Chain的核心执行逻辑:
-
业务线程的每一次JDBC操作,都会先经过Filter链的前置处理
-
依次执行链上所有Filter的拦截逻辑,最终调用原生JDBC的方法执行操作
-
操作执行完成后,反向执行Filter链的后置处理,完成指标统计、日志记录、结果校验等操作
这种设计的优势在于,功能模块完全解耦,用户可以根据业务需求自由组合Filter,比如只开启监控功能,就只加载StatFilter;需要SQL防火墙,就加载WallFilter;需要自定义日志逻辑,就实现自定义Filter加入链中,灵活性极高。
3.4 企业级核心特性详解
- 全维度监控体系 Druid内置了业界最完善的监控能力,覆盖连接池运行状态、SQL执行全链路、事务执行、Web请求等多个维度:
-
连接池监控:实时展示当前活跃连接数、空闲连接数、等待连接的线程数、连接创建销毁次数等核心指标
-
SQL执行监控:统计所有SQL的执行次数、执行时间、最大耗时、最小耗时、出错次数,支持按耗时排序定位慢SQL
-
慢SQL记录:可配置慢SQL阈值,自动记录执行超时的SQL语句、执行参数、堆栈信息,方便定位性能问题
-
事务监控:统计事务的提交、回滚次数,识别长事务与异常事务
-
内置Web监控页面:无需额外开发,通过简单配置即可访问可视化监控界面,查看所有监控指标
- SQL防火墙(WallFilter) WallFilter是Druid内置的SQL安全防护组件,基于SQL语法解析实现,核心能力包括:
-
SQL注入防护:识别并拦截恶意的SQL注入语句,比如永真条件、注释绕过、多语句注入等攻击方式
-
语法校验:拦截不符合SQL规范的语句,避免执行报错
-
权限控制:禁止执行DROP、ALTER、TRUNCATE等高危DDL语句,禁止无WHERE条件的UPDATE、DELETE语句
-
性能防护:禁止执行全表扫描的大查询,避免数据库性能被拖垮
-
连接泄露检测与回收 Druid提供了完善的连接泄露检测能力,可配置开启泄露检测,当连接被业务线程获取后,超过指定时间未归还,会被强制回收,同时打印连接的堆栈信息,帮助开发人员快速定位泄露的代码位置。
-
数据库兼容性 Druid完美适配MySQL、Oracle、SQL Server、PostgreSQL等所有主流数据库,针对不同数据库的特性做了专门的优化与适配,无需额外修改配置即可无缝切换。
四、HikariCP与Druid核心维度对比
| 对比维度 | HikariCP | Druid |
|---|---|---|
| 核心定位 | 极致性能的轻量级连接池 | 一站式企业级数据库访问解决方案 |
| 性能表现 | 极高,无锁设计带来的性能优势明显 | 良好,因Filter链与监控逻辑有轻微性能损耗 |
| 功能丰富度 | 极简,仅保留连接池核心功能 | 极丰富,内置监控、SQL防火墙、扩展插件等企业级功能 |
| 资源占用 | 极低,代码量小,内存占用低 | 中等,功能丰富带来一定的内存与CPU占用 |
| 监控能力 | 基础,仅提供核心JMX指标,需额外集成监控系统 | 完善,内置全维度监控与可视化Web界面,开箱即用 |
| 扩展能力 | 弱,几乎无扩展点 | 极强,基于Filter-Chain可实现任意自定义扩展 |
| 适用场景 | 追求极致性能的微服务、高并发接口、云原生场景 | 企业级业务系统、需要全链路监控与安全防护的场景、传统IT系统 |
| 社区支持 | 全球范围活跃,SpringBoot官方默认,持续迭代 | 国内社区活跃,阿里内部大规模使用,稳定版持续维护 |
五、高并发场景核心调优策略
5.1 连接池调优的第一性原理
连接池调优最核心的误区,是认为「最大连接数设置越大,性能越高」。实际上,数据库的处理能力是有限的,当连接数超过数据库的最优处理阈值后,性能会急剧下降。
数据库的最优连接数,核心由两个硬件因素决定:CPU核心数 与磁盘IO能力。业界公认的最优连接数计算公式来自Oracle官方性能优化白皮书:
最优连接数 = (CPU核心数 * 2) + 有效磁盘数
举个例子,一台8核CPU、单SSD磁盘的MySQL服务器,最优连接数约为 8*2 +1 =17。即使是16核的服务器,最优连接数也不会超过40。
从业务视角补充计算逻辑:如果单条SQL的平均执行时间是10ms,单个连接每秒可以处理100个请求,那么10个连接就可以支撑1000QPS的业务流量。绝大多数业务场景下,连接池的最大连接数不需要超过50,只有存在大量长事务的场景,才需要适当上调。
5.2 通用核心参数调优指南
核心连接数参数
-
最大连接数 :控制连接池能创建的连接上限,需根据压测结果设置,通常不超过50,必须小于MySQL的
max_connections配置(默认151),预留足够的连接给管理员与其他应用 -
最小空闲连接数:控制连接池长期保持的空闲连接数,高并发场景下,推荐设置与最大连接数相等,将连接池变为固定大小,避免高并发下动态创建连接带来的响应延迟
-
初始化连接数:应用启动时预先创建的连接数,推荐设置与最小空闲连接数相等,避免首次请求时需要创建连接带来的延迟
连接生命周期参数
-
连接最大生命周期 :连接从创建到被强制销毁的最大时间,必须比数据库的
wait_timeout(MySQL默认8小时)小30秒以上,避免拿到被数据库服务端主动断开的无效连接 -
空闲连接超时时间:连接空闲超过该时间会被回收,仅当最小空闲连接数小于最大连接数时生效,必须小于连接最大生命周期
-
连接获取超时时间:线程从池中获取连接的最大等待时间,超过该时间未获取到连接则抛出异常,高并发场景下推荐设置为3000ms,避免线程长时间阻塞,实现快速失败,保护系统
连接有效性校验参数
-
获取连接时校验:每次获取连接时都执行校验,性能损耗极大,高并发场景下必须关闭
-
空闲时校验:连接空闲超过指定时间后,在下次获取时执行校验,性能损耗极小,推荐开启,配合后台回收线程使用
-
校验语句 :JDBC4及以上驱动,优先使用驱动原生的
isValid()方法,无需设置校验语句;仅老旧驱动需要设置SELECT 1作为校验语句
5.3 HikariCP专属调优最佳实践
| 参数名 | 核心含义 | 默认值 | 高并发场景最佳实践 |
|---|---|---|---|
| maximum-pool-size | 连接池最大连接数 | 10 | 根据压测结果设置,通常10-50,不超过数据库最优连接数 |
| minimum-idle | 最小空闲连接数 | 10 | 设置与maximum-pool-size相等,固定连接池大小 |
| max-lifetime | 连接最大生命周期 | 1800000ms(30分钟) | 设置为1500000ms(25分钟),小于MySQL的wait_timeout |
| idle-timeout | 空闲连接超时时间 | 600000ms(10分钟) | 当minimum-idle与max相等时,该参数不生效,无需调整 |
| connection-timeout | 连接获取超时时间 | 30000ms(30秒) | 设置为3000ms,高并发下快速失败 |
| leak-detection-threshold | 连接泄露检测阈值 | 0(关闭) | 设置为60000ms(60秒),大于业务最长事务执行时间,开启泄露检测 |
| validation-timeout | 连接校验超时时间 | 5000ms | 设置为1000ms,避免校验超时阻塞业务 |
5.4 Druid专属调优最佳实践
| 参数名 | 核心含义 | 默认值 | 高并发场景最佳实践 |
|---|---|---|---|
| max-active | 最大活跃连接数 | 8 | 根据压测结果设置,通常10-50,不超过数据库最优连接数 |
| min-idle | 最小空闲连接数 | 0 | 设置与max-active相等,固定连接池大小 |
| initial-size | 初始化连接数 | 0 | 设置与min-idle相等,启动时预创建连接 |
| max-wait | 连接获取最大等待时间 | -1(无限等待) | 设置为3000ms,高并发下快速失败 |
| time-between-eviction-runs-millis | 后台回收线程运行间隔 | 60000ms(60秒) | 设置为30000ms(30秒),更频繁的清理无效连接 |
| min-evictable-idle-time-millis | 连接最小空闲时间 | 1800000ms(30分钟) | 设置为1500000ms(25分钟),小于MySQL的wait_timeout |
| test-on-borrow | 获取连接时校验 | false | 必须保持关闭,避免性能损耗 |
| test-while-idle | 空闲时校验 | true | 保持开启,配合回收线程实现低开销校验 |
| remove-abandoned | 开启连接泄露回收 | false | 高并发场景下开启,防止连接泄露耗尽池资源 |
| remove-abandoned-timeout | 泄露连接回收超时时间 | 300秒 | 设置为60秒,大于业务最长事务执行时间 |
| log-abandoned | 泄露连接日志打印 | false | 开启,打印泄露连接的堆栈信息,方便定位问题 |
| filters | 加载的Filter链 | 无 | 基础场景配置stat,wall,slf4j,高并发下无需加载非必要Filter |
5.5 高并发调优落地步骤
-
基准压测:通过压测工具获取业务的核心指标,包括平均QPS、单请求SQL执行时间、最长事务执行时间、数据库服务器的CPU与IO负载
-
初始参数设置:根据最优连接数公式,设置初始的最大连接数,将最小空闲连接数与最大连接数设置为相等,配置合理的连接生命周期与超时参数
-
梯度压测调整:逐步提升压测流量,观察连接池的等待线程数、活跃连接数、数据库的CPU负载与响应时间,微调最大连接数,找到性能最优的阈值
-
开启防护配置:开启连接泄露检测、慢SQL记录,配置合理的超时时间,避免异常场景下连接池耗尽
-
持续监控优化:通过监控系统采集连接池的核心指标,关注等待连接的线程数、连接泄露告警、慢SQL记录,持续优化业务代码与连接池配置
六、代码示例
6.1 项目环境与依赖配置
<?xml version="1.0" encoding="UTF-8"?>
<project xmlns="http://maven.apache.org/POM/4.0.0" xmlns:xsi="http://www.w3.org/2001/XMLSchema-instance"
xsi:schemaLocation="http://maven.apache.org/POM/4.0.0 https://maven.apache.org/xsd/maven-4.0.0.xsd">
<modelVersion>4.0.0</modelVersion>
<parent>
<groupId>org.springframework.boot</groupId>
<artifactId>spring-boot-starter-parent</artifactId>
<version>3.2.4</version>
<relativePath/>
</parent>
<groupId>com.jam</groupId>
<artifactId>demo-datasource-pool</artifactId>
<version>0.0.1-SNAPSHOT</version>
<name>demo-datasource-pool</name>
<properties>
<java.version>17</java.version>
<mybatis-plus.version>3.5.6</mybatis-plus.version>
<druid.version>1.2.23</druid.version>
<fastjson2.version>2.0.49</fastjson2.version>
<guava.version>32.1.3-jre</guava.version>
<springdoc.version>2.5.0</springdoc.version>
</properties>
<dependencies>
<dependency>
<groupId>org.springframework.boot</groupId>
<artifactId>spring-boot-starter-web</artifactId>
</dependency>
<dependency>
<groupId>org.springframework.boot</groupId>
<artifactId>spring-boot-starter-jdbc</artifactId>
</dependency>
<dependency>
<groupId>org.springframework.boot</groupId>
<artifactId>spring-boot-starter-aop</artifactId>
</dependency>
<dependency>
<groupId>com.baomidou</groupId>
<artifactId>mybatis-plus-spring-boot3-starter</artifactId>
<version>${mybatis-plus.version}</version>
</dependency>
<dependency>
<groupId>com.mysql</groupId>
<artifactId>mysql-connector-j</artifactId>
<scope>runtime</scope>
</dependency>
<dependency>
<groupId>com.alibaba</groupId>
<artifactId>druid-spring-boot-3-starter</artifactId>
<version>${druid.version}</version>
</dependency>
<dependency>
<groupId>org.projectlombok</groupId>
<artifactId>lombok</artifactId>
<version>1.18.30</version>
<scope>provided</scope>
</dependency>
<dependency>
<groupId>com.alibaba.fastjson2</groupId>
<artifactId>fastjson2-extension-spring6</artifactId>
<version>${fastjson2.version}</version>
</dependency>
<dependency>
<groupId>com.google.guava</groupId>
<artifactId>guava</artifactId>
<version>${guava.version}</version>
</dependency>
<dependency>
<groupId>org.springdoc</groupId>
<artifactId>springdoc-openapi-starter-webmvc-ui</artifactId>
<version>${springdoc.version}</version>
</dependency>
<dependency>
<groupId>org.springframework.boot</groupId>
<artifactId>spring-boot-starter-test</artifactId>
<scope>test</scope>
</dependency>
</dependencies>
<build>
<plugins>
<plugin>
<groupId>org.springframework.boot</groupId>
<artifactId>spring-boot-maven-plugin</artifactId>
<configuration>
<excludes>
<exclude>
<groupId>org.projectlombok</groupId>
<artifactId>lombok</artifactId>
</exclude>
</excludes>
</configuration>
</plugin>
</plugins>
</build>
</project>
6.2 数据库表结构
CREATE TABLE `t_user` (
`id` bigint NOT NULL AUTO_INCREMENT COMMENT '主键ID',
`username` varchar(64) NOT NULL COMMENT '用户名',
`age` int DEFAULT NULL COMMENT '年龄',
`email` varchar(128) DEFAULT NULL COMMENT '邮箱',
`create_time` datetime NOT NULL DEFAULT CURRENT_TIMESTAMP COMMENT '创建时间',
`update_time` datetime NOT NULL DEFAULT CURRENT_TIMESTAMP ON UPDATE CURRENT_TIMESTAMP COMMENT '更新时间',
PRIMARY KEY (`id`),
UNIQUE KEY `uk_username` (`username`)
) ENGINE=InnoDB DEFAULT CHARSET=utf8mb4 COLLATE=utf8mb4_0900_ai_ci COMMENT='用户表';
6.3 HikariCP整合SpringBoot3+MyBatisPlus实战
application.yml配置
spring:
application:
name: demo-datasource-pool
datasource:
driver-class-name: com.mysql.cj.jdbc.Driver
url: jdbc:mysql://127.0.0.1:3306/demo_db?useUnicode=true&characterEncoding=utf8&useSSL=false&serverTimezone=Asia/Shanghai&allowPublicKeyRetrieval=true
username: root
password: root
hikari:
maximum-pool-size: 20
minimum-idle: 20
max-lifetime: 1500000
connection-timeout: 3000
leak-detection-threshold: 60000
validation-timeout: 1000
mybatis-plus:
mapper-locations: classpath*:/mapper/**/*.xml
type-aliases-package: com.jam.demo.entity
configuration:
map-underscore-to-camel-case: true
log-impl: org.apache.ibatis.logging.stdout.StdOutImpl
springdoc:
swagger-ui:
path: /swagger-ui.html
tags-sorter: alpha
api-docs:
path: /v3/api-docs
packages-to-scan: com.jam.demo.controller
6.4 Druid整合SpringBoot3+MyBatisPlus实战
application.yml配置
spring:
application:
name: demo-datasource-pool
datasource:
driver-class-name: com.mysql.cj.jdbc.Driver
url: jdbc:mysql://127.0.0.1:3306/demo_db?useUnicode=true&characterEncoding=utf8&useSSL=false&serverTimezone=Asia/Shanghai&allowPublicKeyRetrieval=true
username: root
password: root
druid:
max-active: 20
min-idle: 20
initial-size: 20
max-wait: 3000
time-between-eviction-runs-millis: 30000
min-evictable-idle-time-millis: 1500000
test-on-borrow: false
test-while-idle: true
remove-abandoned: true
remove-abandoned-timeout: 60
log-abandoned: true
filters: stat,wall,slf4j
stat-view-servlet:
enabled: true
url-pattern: /druid/*
login-username: admin
login-password: admin123
allow: 127.0.0.1
web-stat-filter:
enabled: true
url-pattern: /*
exclusions: "*.js,*.gif,*.jpg,*.png,*.css,*.ico,/druid/*"
mybatis-plus:
mapper-locations: classpath*:/mapper/**/*.xml
type-aliases-package: com.jam.demo.entity
configuration:
map-underscore-to-camel-case: true
log-impl: org.apache.ibatis.logging.stdout.StdOutImpl
springdoc:
swagger-ui:
path: /swagger-ui.html
tags-sorter: alpha
api-docs:
path: /v3/api-docs
packages-to-scan: com.jam.demo.controller
6.5 核心代码实现
实体类
package com.jam.demo.entity;
import com.baomidou.mybatisplus.annotation.IdType;
import com.baomidou.mybatisplus.annotation.TableId;
import com.baomidou.mybatisplus.annotation.TableName;
import io.swagger.v3.oas.annotations.media.Schema;
import lombok.Data;
import java.time.LocalDateTime;
/**
* 用户实体类
* @author ken
*/
@Data
@TableName("t_user")
@Schema(description = "用户实体")
public class User {
@TableId(type = IdType.AUTO)
@Schema(description = "主键ID", example = "1")
private Long id;
@Schema(description = "用户名", example = "jam")
private String username;
@Schema(description = "年龄", example = "25")
private Integer age;
@Schema(description = "邮箱", example = "jam@example.com")
private String email;
@Schema(description = "创建时间")
private LocalDateTime createTime;
@Schema(description = "更新时间")
private LocalDateTime updateTime;
}
Mapper接口
package com.jam.demo.mapper;
import com.baomidou.mybatisplus.core.mapper.BaseMapper;
import com.jam.demo.entity.User;
import org.apache.ibatis.annotations.Mapper;
/**
* 用户Mapper接口
* @author ken
*/
@Mapper
public interface UserMapper extends BaseMapper<User> {
}
Service接口
package com.jam.demo.service;
import com.jam.demo.entity.User;
import java.util.List;
/**
* 用户服务接口
* @author ken
*/
public interface UserService {
Long addUser(User user);
User getUserById(Long id);
List<User> getUserList();
Boolean updateUser(User user);
Boolean deleteUserById(Long id);
}
Service实现类
package com.jam.demo.service.impl;
import com.baomidou.mybatisplus.core.conditions.query.LambdaQueryWrapper;
import com.google.common.collect.Lists;
import com.jam.demo.entity.User;
import com.jam.demo.mapper.UserMapper;
import com.jam.demo.service.UserService;
import lombok.extern.slf4j.Slf4j;
import org.springframework.stereotype.Service;
import org.springframework.transaction.support.TransactionTemplate;
import org.springframework.util.CollectionUtils;
import org.springframework.util.ObjectUtils;
import org.springframework.util.StringUtils;
import java.util.List;
/**
* 用户服务实现类
* @author ken
*/
@Slf4j
@Service
public class UserServiceImpl implements UserService {
private final UserMapper userMapper;
private final TransactionTemplate transactionTemplate;
public UserServiceImpl(UserMapper userMapper, TransactionTemplate transactionTemplate) {
this.userMapper = userMapper;
this.transactionTemplate = transactionTemplate;
}
/**
* 新增用户
* @param user 用户实体
* @return 新增成功的用户ID
*/
@Override
public Long addUser(User user) {
if (ObjectUtils.isEmpty(user)) {
throw new IllegalArgumentException("用户对象不能为空");
}
if (!StringUtils.hasText(user.getUsername())) {
throw new IllegalArgumentException("用户名不能为空");
}
return transactionTemplate.execute(status -> {
try {
int result = userMapper.insert(user);
if (result <= 0) {
status.setRollbackOnly();
throw new RuntimeException("新增用户失败");
}
log.info("新增用户成功,用户ID:{}", user.getId());
return user.getId();
} catch (Exception e) {
status.setRollbackOnly();
log.error("新增用户异常", e);
throw e;
}
});
}
/**
* 根据ID查询用户
* @param id 用户ID
* @return 用户实体
*/
@Override
public User getUserById(Long id) {
if (ObjectUtils.isEmpty(id)) {
throw new IllegalArgumentException("用户ID不能为空");
}
return userMapper.selectById(id);
}
/**
* 查询用户列表
* @return 用户列表
*/
@Override
public List<User> getUserList() {
List<User> userList = userMapper.selectList(new LambdaQueryWrapper<User>()
.orderByDesc(User::getCreateTime));
if (CollectionUtils.isEmpty(userList)) {
return Lists.newArrayList();
}
return userList;
}
/**
* 更新用户信息
* @param user 用户实体
* @return 更新结果
*/
@Override
public Boolean updateUser(User user) {
if (ObjectUtils.isEmpty(user) || ObjectUtils.isEmpty(user.getId())) {
throw new IllegalArgumentException("用户信息或ID不能为空");
}
return transactionTemplate.execute(status -> {
try {
int result = userMapper.updateById(user);
if (result <= 0) {
status.setRollbackOnly();
log.warn("更新用户失败,用户ID:{}", user.getId());
return Boolean.FALSE;
}
log.info("更新用户成功,用户ID:{}", user.getId());
return Boolean.TRUE;
} catch (Exception e) {
status.setRollbackOnly();
log.error("更新用户异常", e);
throw e;
}
});
}
/**
* 根据ID删除用户
* @param id 用户ID
* @return 删除结果
*/
@Override
public Boolean deleteUserById(Long id) {
if (ObjectUtils.isEmpty(id)) {
throw new IllegalArgumentException("用户ID不能为空");
}
return transactionTemplate.execute(status -> {
try {
int result = userMapper.deleteById(id);
if (result <= 0) {
status.setRollbackOnly();
log.warn("删除用户失败,用户ID:{}", id);
return Boolean.FALSE;
}
log.info("删除用户成功,用户ID:{}", id);
return Boolean.TRUE;
} catch (Exception e) {
status.setRollbackOnly();
log.error("删除用户异常", e);
throw e;
}
});
}
}
Controller层
package com.jam.demo.controller;
import com.jam.demo.entity.User;
import com.jam.demo.service.UserService;
import io.swagger.v3.oas.annotations.Operation;
import io.swagger.v3.oas.annotations.tags.Tag;
import org.springframework.web.bind.annotation.*;
import java.util.List;
/**
* 用户控制器
* @author ken
*/
@RestController
@RequestMapping("/user")
@Tag(name = "用户管理", description = "用户信息增删改查接口")
public class UserController {
private final UserService userService;
public UserController(UserService userService) {
this.userService = userService;
}
@PostMapping("/add")
@Operation(summary = "新增用户", description = "创建新的用户信息")
public Long addUser(@RequestBody User user) {
return userService.addUser(user);
}
@GetMapping("/{id}")
@Operation(summary = "查询用户", description = "根据用户ID查询用户详情")
public User getUserById(@PathVariable Long id) {
return userService.getUserById(id);
}
@GetMapping("/list")
@Operation(summary = "用户列表", description = "查询所有用户信息列表")
public List<User> getUserList() {
return userService.getUserList();
}
@PutMapping("/update")
@Operation(summary = "更新用户", description = "更新用户的信息")
public Boolean updateUser(@RequestBody User user) {
return userService.updateUser(user);
}
@DeleteMapping("/{id}")
@Operation(summary = "删除用户", description = "根据用户ID删除用户信息")
public Boolean deleteUserById(@PathVariable Long id) {
return userService.deleteUserById(id);
}
}
启动类
package com.jam.demo;
import org.mybatis.spring.annotation.MapperScan;
import org.springframework.boot.SpringApplication;
import org.springframework.boot.autoconfigure.SpringBootApplication;
/**
* 应用启动类
* @author ken
*/
@SpringBootApplication
@MapperScan("com.jam.demo.mapper")
public class DemoDatasourcePoolApplication {
public static void main(String[] args) {
SpringApplication.run(DemoDatasourcePoolApplication.class, args);
}
}
6.6 自定义Druid Filter扩展示例
package com.jam.demo.filter;
import com.alibaba.druid.filter.FilterEventAdapter;
import com.alibaba.druid.proxy.jdbc.ConnectionProxy;
import com.alibaba.druid.proxy.jdbc.PreparedStatementProxy;
import lombok.extern.slf4j.Slf4j;
import java.sql.SQLException;
/**
* 自定义SQL执行日志Filter
* @author ken
*/
@Slf4j
public class SqlExecuteLogFilter extends FilterEventAdapter {
@Override
protected void preparedStatement_executeAfter(PreparedStatementProxy statement, boolean firstResult, SQLException error) {
super.preparedStatement_executeAfter(statement, firstResult, error);
String sql = statement.getSql();
long executeTime = statement.getLastExecuteTimeNano() / 1000000;
if (error != null) {
log.error("SQL执行异常,SQL:{},异常信息:{}", sql, error.getMessage());
return;
}
log.info("SQL执行完成,执行耗时:{}ms,SQL:{}", executeTime, sql);
}
@Override
public void connection_closeAfter(ConnectionProxy connection, SQLException error) {
super.connection_closeAfter(connection, error);
log.debug("连接归还到连接池,连接ID:{}", connection.getId());
}
}
七、高并发场景常见踩坑与避坑指南
-
连接数设置过大导致数据库性能崩溃 这是最常见的踩坑场景,很多开发人员为了应对高并发,将最大连接数设置为几百甚至上千,导致数据库线程数过多,CPU大部分时间消耗在线程上下文切换上,SQL执行效率急剧下降,最终数据库响应超时,服务雪崩。 避坑方案:严格按照最优连接数公式设置初始值,通过压测微调,绝大多数场景下最大连接数不超过50,同时保证应用连接池的最大连接数总和小于MySQL的
max_connections配置。 -
连接最大生命周期超过数据库超时时间 数据库会对长时间空闲的连接主动断开,比如MySQL的
wait_timeout默认是8小时,如果连接池的连接最大生命周期设置超过这个值,会导致应用拿到已经被数据库断开的无效连接,执行SQL时抛出No operations allowed after connection closed异常。 避坑方案:将连接池的最大生命周期设置为比数据库的wait_timeout小30秒以上,MySQL场景下推荐设置为25分钟。 -
长事务导致连接池耗尽 长事务会长期占用数据库连接,期间连接无法被其他请求复用,当并发量上来后,连接池内的连接会被快速耗尽,所有新的请求都会阻塞等待连接,最终导致服务响应超时。 避坑方案:严格控制事务的执行时间,避免在事务中执行远程调用、文件IO等耗时操作,将大事务拆分为多个小事务,同时开启连接泄露检测,识别长事务与未释放的连接。
-
开启testOnBorrow导致性能急剧下降
testOnBorrow参数会在每次获取连接时都执行一次校验SQL,相当于每次业务请求都多了一次数据库交互,在高并发场景下会带来极大的性能损耗,响应时间成倍增加。 避坑方案:高并发场景下必须关闭testOnBorrow,使用testWhileIdle配合后台回收线程做连接有效性校验,JDBC4及以上驱动使用原生的isValid()方法做校验,无需设置校验SQL。 -
连接泄露导致连接池被打满 连接泄露是指应用从连接池获取连接后,使用完毕没有归还给池,比如事务没有提交/回滚、没有在finally中关闭连接、异常场景下未释放连接等,最终导致连接池内的空闲连接耗尽,服务不可用。 避坑方案:开启连接池的连接泄露检测功能,设置合理的超时时间,打印泄露连接的堆栈信息,快速定位问题代码;使用try-with-resources语法管理连接,确保连接一定会被释放;使用编程式事务,保证异常场景下事务一定会回滚,连接被释放。
-
Druid的WallFilter配置不当导致业务异常 WallFilter的SQL防火墙功能如果配置过严,会拦截正常的业务SQL,比如禁止了多表联查、子查询等业务需要的语法,导致业务执行报错;如果配置过松,又起不到安全防护的作用。 避坑方案:根据业务场景配置WallFilter的规则,先开启日志模式,不直接拦截,观察所有业务SQL的执行情况,调整规则后再开启拦截模式,避免影响正常业务。
-
最小空闲连接数设置过小导致高并发下响应延迟 如果最小空闲连接数设置远小于最大连接数,当流量突增时,连接池需要动态创建新的连接,而连接的创建是重量级操作,会导致请求响应延迟增加,甚至超时。 避坑方案:高并发场景下,将最小空闲连接数与最大连接数设置为相等,将连接池变为固定大小,应用启动时就预创建所有连接,避免高并发下动态创建连接的开销。
八、总结
HikariCP与Druid两款连接池,分别代表了连接池产品的两个极致方向:HikariCP专注于极致的性能与稳定性,凭借无锁设计与深度优化,成为了SpringBoot官方默认的连接池,完美适配追求极致性能的微服务与云原生场景;Druid则聚焦于企业级一站式解决方案,凭借完善的监控体系、SQL防火墙与灵活的扩展能力,成为了国内企业级业务场景的首选。
连接池调优的核心,从来不是盲目调大参数,而是回归本质:理解连接池的底层原理,结合业务的实际场景与压测数据,设置合理的参数,同时优化业务代码,避免长事务、慢SQL、连接泄露等问题,才能充分发挥连接池的性能,保证系统在高并发场景下的稳定运行。