很多Java开发者都有过这样的经历:改完一行代码,手动打包、上传服务器、修改配置、重启服务,中途遇到环境不一致、依赖缺失、配置写错,折腾半天还回滚不了;团队协作时,多人提交代码导致合并冲突,上线前集中合并引发大量bug,发布日全员加班到深夜。而CI/CD持续交付体系,就是解决这些痛点的核心方案,它能让代码从提交到发布的全流程自动化,大幅降低人为失误,提升研发交付效率与系统稳定性。
一、CI/CD核心概念与底层逻辑
很多开发者对CI/CD的认知停留在"自动化部署工具"的层面,甚至混淆了核心概念,导致落地时出现流程设计错误。本节将明确区分易混淆的核心概念,讲透每个环节的底层逻辑。
1.1 核心概念的明确区分
持续集成(Continuous Integration, CI)
持续集成的核心定义是:开发者频繁地将代码合并到主干分支,每次合并都通过自动化的构建、测试来验证,尽早发现集成错误。 它的底层逻辑是把"上线前集中合并代码"变成"每天多次小批量合并",将集成风险分散到日常开发中,避免"合并地狱"。核心目标是提前验证,每次代码提交都做全量校验,不让问题代码进入主干分支。
持续交付(Continuous Delivery, CD)
持续交付的核心定义是:在持续集成的基础上,将经过验证的代码自动部署到预生产环境,确保代码随时处于可发布的状态,最终的发布决策由人工触发。 它的底层逻辑是打通从构建到部署的全流程自动化,消除发布前的人工操作环节,保证任何时候都有一个可随时发布的、经过完整验证的制品。核心目标是随时可发布,把发布变成一个低风险、一键式的操作。
持续部署(Continuous Deployment, CD)
持续部署的核心定义是:在持续交付的基础上,将通过所有验证环节的代码,自动部署到生产环境,全程无需人工干预。 它的底层逻辑是只有当自动化测试、安全扫描、性能压测等所有环节都100%通过,代码才会自动进入生产环境,把发布变成开发流程的自然延伸。核心目标是全自动发布,适合迭代速度快、自动化验证体系完善的团队。
❝
核心区分点:持续交付的终点是"人工触发发布",持续部署的终点是"自动发布到生产环境",这是两者最核心的边界,也是行业内最容易混淆的知识点。
1.2 CI/CD全链路核心架构
CI/CD不是一个单一的工具,而是一套完整的闭环交付体系,全链路的每个环节都有明确的校验规则,前一步不通过,后续环节不会执行,确保只有符合质量标准的代码才能进入下一个环节。

二、持续集成(CI)环节拆解与实战
持续集成是整个CI/CD体系的基础,核心是代码提交后的自动化验证与构建,确保每一次代码变更都符合质量标准,不会引入新的bug和安全漏洞。
2.1 流水线触发机制
流水线的触发是CI的起点,核心是事件驱动,而非定时执行,常见的触发方式有4种,分别对应不同的业务场景:
- 代码推送触发:开发者push代码到远程仓库时触发,是最常用的触发方式,适用于日常开发的分支提交
- 合并请求触发:提交PR/MR时触发,用于合并前的预验证,确保合并到主干的代码已经通过基础校验
- 标签推送触发:推送版本标签(如v1.0.0)时触发,用于正式版本的构建与发布
- 定时触发:用于定期执行全量测试、安全扫描、依赖升级检查等非实时性任务
2.2 静态代码检查
静态代码检查的底层逻辑是:在代码运行前,通过静态分析工具检查代码规范、潜在bug、安全漏洞、性能问题,不需要执行代码,就能发现80%以上的常见编码问题,是保障代码质量的第一道门禁。
Java生态中主流的静态检查工具包括CheckStyle(代码规范检查)、SpotBugs(字节码缺陷检查)、SonarQube(全维度代码质量分析),以下是Spring Boot项目的完整配置示例。
Maven插件配置
在项目的pom.xml中添加以下插件配置,所有插件均采用当前最新稳定版本:
xml
<build>
<plugins>
<!-- CheckStyle 代码规范检查 -->
<plugin>
<groupId>org.apache.maven.plugins</groupId>
<artifactId>maven-checkstyle-plugin</artifactId>
<version>3.4.0</version>
<configuration>
<configLocation>checkstyle.xml</configLocation>
<encoding>UTF-8</encoding>
<failsOnError>true</failsOnError>
<linkXRef>false</linkXRef>
</configuration>
<executions>
<execution>
<id>checkstyle</id>
<phase>validate</phase>
<goals>
<goal>check</goal>
</goals>
</execution>
</executions>
</plugin>
<!-- SpotBugs 字节码缺陷检查 -->
<plugin>
<groupId>com.github.spotbugs</groupId>
<artifactId>spotbugs-maven-plugin</artifactId>
<version>4.8.6.0</version>
<configuration>
<failOnError>true</failOnError>
<includeTests>true</includeTests>
</configuration>
<executions>
<execution>
<id>spotbugs</id>
<phase>test</phase>
<goals>
<goal>check</goal>
</goals>
</execution>
</executions>
</plugin>
<!-- SonarQube 代码质量分析 -->
<plugin>
<groupId>org.sonarsource.scanner.maven</groupId>
<artifactId>sonar-maven-plugin</artifactId>
<version>4.0.0.4121</version>
</plugin>
<!-- Spring Boot 打包插件 -->
<plugin>
<groupId>org.springframework.boot</groupId>
<artifactId>spring-boot-maven-plugin</artifactId>
<version>3.4.3</version>
<executions>
<execution>
<goals>
<goal>repackage</goal>
</goals>
</execution>
</executions>
</plugin>
<!-- OWASP 依赖安全扫描 -->
<plugin>
<groupId>org.owasp</groupId>
<artifactId>dependency-check-maven</artifactId>
<version>10.0.4</version>
<configuration>
<failOnCVSSScore>7.0</failOnCVSSScore>
<skipProvidedScope>true</skipProvidedScope>
<skipRuntimeScope>false</skipRuntimeScope>
</configuration>
<executions>
<execution>
<id>dependency-check</id>
<phase>verify</phase>
<goals>
<goal>check</goal>
</goals>
</execution>
</executions>
</plugin>
</plugins>
</build>
CheckStyle规范配置
在项目根目录创建checkstyle.xml文件,配置基础的代码规范规则,示例如下:
xml
<?xml version="1.0"?>
<!DOCTYPE module PUBLIC
"-//Checkstyle//DTD Checkstyle Configuration 1.3//EN"
"https://checkstyle.org/dtds/configuration_1_3.dtd">
<module name="Checker">
<property name="charset" value="UTF-8"/>
<property name="fileExtensions" value="java"/>
<module name="TreeWalker">
<module name="ConstantName"/>
<module name="LocalFinalVariableName"/>
<module name="LocalVariableName"/>
<module name="MemberName"/>
<module name="MethodName"/>
<module name="PackageName"/>
<module name="ParameterName"/>
<module name="StaticVariableName"/>
<module name="TypeName"/>
<module name="AvoidStarImport"/>
<module name="UnusedImports"/>
<module name="LineLength">
<property name="max" value="120"/>
</module>
<module name="MethodLength">
<property name="max" value="100"/>
</module>
</module>
</module>
2.3 自动化测试
自动化测试是CI环节的核心校验环节,核心目标是确保代码修改不会破坏原有功能。CI环节的测试设计核心是快速反馈,优先执行速度快的单元测试,再执行轻量的集成测试,避免流水线执行时间过长,影响开发效率。
Java生态主流的测试框架是JUnit 5、Mockito、TestContainers,以下是Spring Boot项目的单元测试示例。
业务接口代码
kotlin
package com.example.cicd.controller;
import org.springframework.web.bind.annotation.GetMapping;
import org.springframework.web.bind.annotation.RestController;
@RestController
public class HelloController {
@GetMapping("/hello")
public String hello() {
return "Hello CI/CD!";
}
}
单元测试代码
java
package com.example.cicd.controller;
import org.junit.jupiter.api.DisplayName;
import org.junit.jupiter.api.Test;
import org.springframework.beans.factory.annotation.Autowired;
import org.springframework.boot.test.autoconfigure.web.servlet.AutoConfigureMockMvc;
import org.springframework.boot.test.context.SpringBootTest;
import org.springframework.test.web.servlet.MockMvc;
import static org.springframework.test.web.servlet.request.MockMvcRequestBuilders.get;
import static org.springframework.test.web.servlet.result.MockMvcResultMatchers.content;
import static org.springframework.test.web.servlet.result.MockMvcResultMatchers.status;
@SpringBootTest
@AutoConfigureMockMvc
class HelloControllerTest {
@Autowired
private MockMvc mockMvc;
@Test
@DisplayName("测试hello接口返回正确内容")
void shouldReturnHelloMessage() throws Exception {
mockMvc.perform(get("/hello"))
.andExpect(status().isOk())
.andExpect(content().string("Hello CI/CD!"));
}
}
2.4 依赖安全扫描
第三方依赖是Java项目安全漏洞的重灾区,超过70%的应用安全漏洞都是通过第三方依赖引入的。CI环节的依赖安全扫描,核心是在构建阶段就发现依赖中的高危漏洞,避免带有安全风险的代码进入生产环境。
上文中的pom.xml已经配置了OWASP Dependency-Check插件,该插件会自动扫描项目所有依赖,匹配国家漏洞数据库(NVD)中的漏洞信息,当发现CVSS分数大于等于7.0的高危漏洞时,会直接终止构建,强制开发者修复漏洞。
2.5 自动化构建打包
构建环节的核心逻辑是生成不可变的制品,制品一旦生成,内容就不会改变,所有环境都使用同一个制品,避免不同环境重新构建导致的不一致问题。Java项目的标准制品是可执行Jar包,后续的容器镜像也会基于这个Jar包构建。
标准的Maven构建命令为mvn clean package,该命令会按顺序执行clean、validate、compile、test、package等所有生命周期阶段,前文配置的代码检查、测试、安全扫描都会在这个过程中自动执行,任何一个环节失败,构建都会立即终止,确保只有符合质量标准的代码才能生成制品。
2.6 完整CI流水线实战
本节以GitHub Actions为例,实现完整的CI流水线,GitHub Actions与GitHub仓库深度集成,配置简单、免费开源,是目前最主流的CI/CD工具之一。
在项目仓库的.github/workflows/目录下创建ci.yml文件,配置如下:
bash
name: Java CI Pipeline
on:
push:
branches: [ main, develop ]
pull_request:
branches: [ main ]
jobs:
build-and-verify:
runs-on: ubuntu-latest
steps:
- name: Checkout code
uses: actions/checkout@v4
- name: Set up JDK 21
uses: actions/setup-java@v4
with:
java-version: '21'
distribution: 'temurin'
cache: maven
- name: Code style check
run: mvn checkstyle:check
- name: Run unit tests
run: mvn test
- name: Dependency security scan
run: mvn org.owasp:dependency-check-maven:check
- name: Build application package
run: mvn clean package -DskipTests
- name: SonarQube analysis
env:
SONAR_TOKEN: ${{ secrets.SONAR_TOKEN }}
SONAR_HOST_URL: ${{ secrets.SONAR_HOST_URL }}
run: mvn sonar:sonar -Dsonar.projectKey=cicd-demo -Dsonar.host.url=${SONAR_HOST_URL} -Dsonar.login=${SONAR_TOKEN}
- name: Upload build artifact
uses: actions/upload-artifact@v4
with:
name: app-jar
path: target/*.jar
该流水线的触发规则为:当代码推送到main、develop分支,或者提交PR到main分支时,自动触发执行。流水线按顺序执行代码拉取、JDK环境初始化、代码规范检查、单元测试、依赖安全扫描、Jar包构建、SonarQube质量分析、制品上传,所有步骤都通过后,才算CI环节完成。
三、持续交付环节拆解与实战
持续交付是连接CI与生产发布的核心环节,核心目标是将CI环节生成的制品,自动部署到非生产环境,完成集成测试、验收测试,确保制品随时可以安全地发布到生产环境。
3.1 制品管理核心逻辑
制品是CI的输出,也是CD的输入,制品管理的两个核心原则是不可变性 和版本唯一性。
- 不可变性:制品一旦生成,内容就绝对不能修改,所有环境都使用同一个制品,环境差异化的配置通过环境变量、配置中心注入,绝对不能针对不同环境重新构建制品。
- 版本唯一性:每个制品都有唯一的版本号,版本号通常采用Git提交哈希、语义化版本号的方式,便于追溯代码提交记录,也便于快速回滚到指定的历史版本。
Java项目的制品管理分为两个层级:基础的Jar包管理通常采用Nexus等Maven私服;容器化部署的场景下,通常采用Docker镜像作为最终制品,通过Docker Registry进行管理,主流的Registry包括GitHub Container Registry、Harbor、Docker Hub等。
3.2 容器化制品构建实战
Docker容器化技术能将应用和运行环境一起打包,彻底解决"我本地能跑,线上跑不了"的环境不一致问题,是目前持续交付体系中最主流的制品形式。
Dockerfile配置
在项目根目录创建Dockerfile,采用最新的JDK21 JRE Alpine基础镜像,体积小、安全性高:
bash
FROM eclipse-temurin:21-jre-alpine
WORKDIR /app
COPY target/*.jar app.jar
EXPOSE 8080
ENTRYPOINT ["java", "-jar", "app.jar"]
镜像构建与推送流水线配置
在之前的ci.yml文件中,新增镜像构建与推送的job,实现CI环节完成后,自动构建Docker镜像并推送到Registry:
bash
build-and-push-image:
needs: build-and-verify
runs-on: ubuntu-latest
if: github.event_name == 'push' && github.ref == 'refs/heads/main'
steps:
- name: Checkout code
uses: actions/checkout@v4
- name: Download build artifact
uses: actions/download-artifact@v4
with:
name: app-jar
path: target
- name: Set up Docker Buildx
uses: docker/setup-buildx-action@v3
- name: Login to GitHub Container Registry
uses: docker/login-action@v3
with:
registry: ghcr.io
username: ${{ github.actor }}
password: ${{ secrets.GITHUB_TOKEN }}
- name: Extract metadata for Docker
id: meta
uses: docker/metadata-action@v5
with:
images: ghcr.io/${{ github.repository }}/cicd-demo
tags: |
type=sha,format=short
type=raw,value=latest
- name: Build and push Docker image
uses: docker/build-push-action@v5
with:
context: .
push: true
tags: ${{ steps.meta.outputs.tags }}
cache-from: type=gha
cache-to: type=gha,mode=max
该job的needs字段确保只有前序的build-and-verify job成功后,才会执行镜像构建;if条件确保只有当代码推送到main分支时,才会构建镜像,避免开发分支的临时提交生成无效镜像。镜像同时打上了Git短哈希标签和latest标签,确保每个镜像都有唯一的版本号,便于追溯和回滚。
3.3 环境管理与自动化部署
持续交付的核心是多环境部署,通常企业级项目会分为4个环境,每个环境有明确的用途和准入规则:
- 开发环境(dev):供开发者日常调试使用,部署最新的开发分支代码,稳定性要求低
- 测试环境(test):供测试团队执行功能测试、集成测试,部署main分支的最新代码,要求功能完整,稳定性中等
- 预生产环境(staging):与生产环境配置完全一致,用于上线前的最终验收、性能压测,部署待发布的版本,要求与生产环境完全一致,稳定性高
- 生产环境(prod):面向最终用户的线上环境,只有经过完整验证的版本才能部署,稳定性要求最高
多环境部署的核心原则是:制品相同,配置不同。所有环境使用同一个Docker镜像,环境差异化的配置通过环境变量、配置中心注入,确保测试过的制品和生产环境运行的制品完全一致。
自动化部署到测试环境实战
以下示例通过GitHub Actions实现镜像构建完成后,自动部署到测试服务器,采用Docker Compose进行容器编排。
首先在测试服务器上创建项目目录,编写docker-compose.yml配置文件:
bash
version: '3.8'
services:
cicd-demo-app:
image: ghcr.io/your-username/cicd-demo:latest
container_name: cicd-demo-app
ports:
- "8080:8080"
environment:
- SPRING_PROFILES_ACTIVE=test
restart: always
healthcheck:
test: ["CMD", "wget", "--no-verbose", "--tries=1", "--spider", "http://localhost:8080/actuator/health"]
interval: 30s
timeout: 10s
retries: 3
start_period: 30s
为了支持健康检查,需要在项目的pom.xml中添加Spring Boot Actuator依赖:
xml
<dependency>
<groupId>org.springframework.boot</groupId>
<artifactId>spring-boot-starter-actuator</artifactId>
</dependency>
同时在application.yml中配置健康检查端点:
yaml
management:
endpoints:
web:
exposure:
include: health
endpoint:
health:
show-details: never
最后在ci.yml中新增自动部署的job:
bash
deploy-to-test:
needs: build-and-push-image
runs-on: ubuntu-latest
steps:
- name: Deploy to test server via SSH
uses: appleboy/ssh-action@v1.2.0
with:
host: ${{ secrets.TEST_SERVER_HOST }}
username: ${{ secrets.TEST_SERVER_USER }}
key: ${{ secrets.TEST_SERVER_SSH_KEY }}
script: |
cd /opt/cicd-demo
docker compose pull
docker compose up -d
docker system prune -af
该job会在镜像推送完成后,通过SSH登录到测试服务器,拉取最新的镜像,重启容器,清理无用的镜像资源,实现测试环境的自动更新,确保测试环境始终运行main分支的最新代码。
四、生产环境发布策略与零停机实战
生产环境发布是整个CI/CD体系的最终环节,核心目标是低风险、零停机、可快速回滚,避免发布导致的服务不可用,影响用户体验。本节将详细讲解主流的发布策略,区分易混淆的发布模式,并提供可落地的零停机发布实战示例。
4.1 主流发布策略详解与对比
1. 重建发布
重建发布的原理是:停止旧版本服务,部署新版本服务,启动新版本服务。
- 优点:配置简单,实现成本低,不需要额外的服务器资源
- 缺点:发布期间服务不可用,有明确的停机时间,回滚速度慢
- 适用场景:开发环境、测试环境,非核心的离线服务,对可用性要求极低的场景
2. 滚动发布
滚动发布的原理是:逐个或分批替换旧版本的服务实例,直到所有实例都升级为新版本,发布过程中服务始终有实例在运行,不会停机。

- 优点:发布期间服务持续可用,用户无感知,不需要额外的服务器资源,实现成本中等
- 缺点:发布过程中同时存在新旧两个版本,需要处理多版本兼容问题,回滚是分批执行的,速度较慢
- 适用场景:大部分无状态Web应用,兼容多版本共存的业务场景,中小规模的服务集群
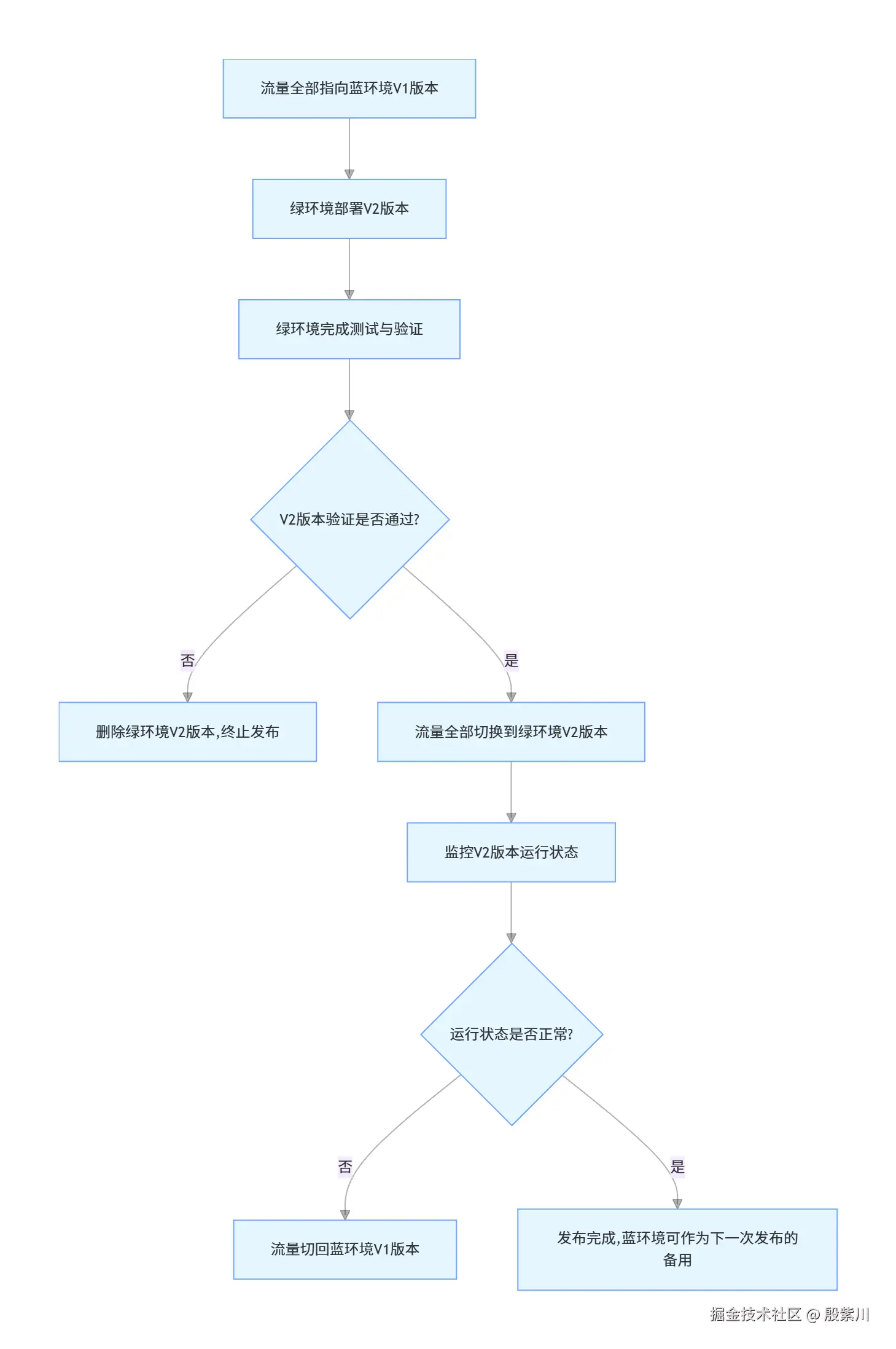
3. 蓝绿部署
蓝绿部署的原理是:准备两套完全相同的服务环境,蓝环境运行当前的线上稳定版本,绿环境部署新版本,对绿环境完成完整的测试验证后,将流量一次性从蓝环境切换到绿环境,完成发布。

- 优点:流量切换是瞬间完成的,无停机时间,回滚速度极快,直接切回流量即可,发布过程中只有一个版本对外提供服务,不存在多版本兼容问题
- 缺点:需要两套完全相同的服务器资源,硬件成本较高
- 适用场景:核心业务系统,对可用性要求极高,不允许多版本共存的业务场景
4. 金丝雀发布(灰度发布)
金丝雀发布的原理是:先将一小部分流量切换到新版本,监控新版本的运行状态、错误率、性能指标,确认没有问题后,逐步扩大流量比例,直到所有流量都切换到新版本,期间如果出现问题,立即切回流量,终止发布。

- 优点:发布风险极低,先小流量验证,出现问题影响范围极小,用户无感知,不需要额外的大量服务器资源
- 缺点:发布周期长,需要完善的监控、流量调度能力,需要处理多版本共存的兼容问题
- 适用场景:大型互联网应用,核心业务系统,对稳定性要求极高,有完善的可观测性体系的场景
❝
核心区分点:蓝绿部署是一次性全量切换流量,金丝雀发布是逐步放量切换流量,这是两者最核心的区别,也是行业内最容易混淆的知识点。
4.2 零停机蓝绿部署实战
以下示例通过Nginx反向代理+Shell脚本,实现Java服务的零停机蓝绿部署,脚本包含完整的健康检查、流量切换、异常回滚、资源清理逻辑。
Nginx反向代理配置
在服务器上创建Nginx配置文件/etc/nginx/conf.d/cicd-demo.conf:
ini
server {
listen 80;
server_name your-domain.com;
location / {
proxy_pass http://127.0.0.1:8080;
proxy_set_header Host $host;
proxy_set_header X-Real-IP $remote_addr;
proxy_set_header X-Forwarded-For $proxy_add_x_forwarded_for;
}
}
蓝绿部署Shell脚本
创建blue-green-deploy.sh脚本,内容如下:
bash
#!/bin/bash
set -e
# 环境变量定义
BLUE_CONTAINER="cicd-demo-blue"
GREEN_CONTAINER="cicd-demo-green"
IMAGE="ghcr.io/your-username/cicd-demo:latest"
PORT_BLUE=8080
PORT_GREEN=8081
NGINX_CONF="/etc/nginx/conf.d/cicd-demo.conf"
# 步骤1: 拉取最新版本镜像
docker pull $IMAGE
# 步骤2: 识别当前运行的环境
if docker ps --format '{{.Names}}' | grep -q "^${BLUE_CONTAINER}$"; then
CURRENT_CONTAINER=$BLUE_CONTAINER
CURRENT_PORT=$PORT_BLUE
NEW_CONTAINER=$GREEN_CONTAINER
NEW_PORT=$PORT_GREEN
else
CURRENT_CONTAINER=$GREEN_CONTAINER
CURRENT_PORT=$PORT_GREEN
NEW_CONTAINER=$BLUE_CONTAINER
NEW_PORT=$PORT_BLUE
fi
# 步骤3: 启动新版本容器
echo "启动新版本容器: ${NEW_CONTAINER}"
docker run -d \
--name $NEW_CONTAINER \
-p $NEW_PORT:8080 \
-e SPRING_PROFILES_ACTIVE=prod \
--restart always \
$IMAGE
# 步骤4: 新版本容器健康检查
echo "等待新版本容器健康检查通过..."
for i in {1..30}; do
if curl -s http://localhost:$NEW_PORT/actuator/health | grep -q "UP"; then
echo "新版本容器健康检查通过"
break
fi
if [ $i -eq 30 ]; then
echo "新版本容器健康检查失败,执行回滚"
docker stop $NEW_CONTAINER
docker rm $NEW_CONTAINER
exit 1
fi
sleep 2
done
# 步骤5: 切换Nginx流量到新版本
echo "切换流量到新版本容器"
sed -i "s/127.0.0.1:$CURRENT_PORT/127.0.0.1:$NEW_PORT/g" $NGINX_CONF
nginx -s reload
# 步骤6: 停止并清理旧版本容器
echo "清理旧版本容器"
docker stop $CURRENT_CONTAINER
docker rm $CURRENT_CONTAINER
echo "蓝绿部署完成,服务已更新至最新版本"
该脚本的执行流程完全符合蓝绿部署的核心逻辑:先启动新版本容器,完成健康检查确认服务正常后,再切换Nginx流量,最后清理旧版本容器。如果新版本健康检查不通过,会自动回滚,删除新版本容器,不会影响线上服务,实现真正的零停机发布。
五、CI/CD体系最佳实践与避坑指南
5.1 核心最佳实践
- 测试左移:把测试、代码检查、安全扫描等环节尽可能提前到开发阶段,在代码提交时就完成全量校验,而不是等到上线前才做,问题发现得越早,修复成本越低。
- 制品不可变性:整个交付流程只构建一次制品,所有环境都使用同一个制品,环境差异化配置通过环境变量、配置中心注入,绝对不能针对不同环境重新构建制品。
- 流水线即代码:把CI/CD的流水线配置和业务代码一起存放在代码仓库中,进行版本化管理,和业务代码一起评审,确保流水线的变更可追溯、可回滚。
- 自动化一切:所有能自动化的环节都要实现自动化,包括代码检查、测试、构建、部署、发布、回滚,尽量减少人工操作,降低人为失误的概率。
- 快速反馈:流水线的执行时间要尽可能缩短,优先执行速度快的校验环节,失败则立即终止流水线,给开发者快速反馈,避免长时间等待影响开发效率。
- 一键式回滚:任何发布都必须设计对应的回滚方案,回滚操作要实现自动化、一键式,确保出现问题时能快速恢复服务,回滚的速度直接决定了故障的影响时长。
- 环境一致性:开发、测试、预生产、生产环境尽可能保持一致,包括JDK版本、依赖版本、操作系统、中间件版本,通过容器化技术彻底解决环境不一致问题。
- 密钥与配置分离:数据库密码、API密钥、Token等敏感信息,绝对不能写在代码里,也不能打包到制品中,要通过专业的密钥管理工具管理,通过环境变量注入到应用中。
5.2 常见坑与避坑指南
-
流水线执行时间过长,开发者不愿意使用
- 原因:把全量集成测试、性能压测等耗时任务都放在CI环节,导致流水线执行几十分钟甚至几个小时,开发者无法快速得到反馈。
- 解决方案:CI环节只执行单元测试、代码检查、安全扫描等快速校验环节,把耗时的集成测试、性能压测放在后续的交付环节,或者定时执行,保障开发者的快速反馈。
-
测试环境验证通过,生产环境出现问题
- 原因:测试环境和生产环境使用不同的代码分支、不同的构建命令重新打包制品,导致两个环境的制品内容不一致,出现"测试环境没问题,生产环境出问题"的情况。
- 解决方案:严格遵循制品不可变性原则,整个交付流程只构建一次制品,所有环境都使用这个制品,配置通过环境变量注入,确保测试过的制品和生产环境运行的制品完全一致。
-
敏感信息泄露到代码仓库或制品中
- 原因:把数据库密码、API密钥等敏感信息写在代码里、配置文件里,提交到代码仓库,或者打包到Docker镜像中,导致敏感信息泄露。
- 解决方案:所有敏感信息都通过密钥管理工具管理,通过环境变量注入,配置文件里只放占位符,代码仓库里只存放非敏感的配置模板,通过.gitignore忽略本地敏感配置文件。
-
发布出现问题,无法快速回滚
- 原因:只关注发布流程的设计,没有设计对应的回滚流程,出现问题时只能手动修改代码、重新构建、重新部署,故障恢复时间极长。
- 解决方案:发布前必须设计好回滚方案,回滚操作要实现自动化、一键式,基于版本化的制品,回滚就是切换到上一个稳定版本的制品,不需要重新构建。
-
自动化测试覆盖率低,无法拦截问题代码
- 原因:单元测试编写不足,或者测试用例无效,代码覆盖率低,代码修改导致的bug无法在CI环节发现,等到上线后才暴露。
- 解决方案:制定合理的测试覆盖率要求,把测试覆盖率作为CI环节的门禁,低于阈值的代码无法通过构建,强制开发者编写有效的测试用例。
-
长期特性分支导致合并地狱
- 原因:团队成员在自己的特性分支上长期开发,不合并到主干分支,上线前集中合并,出现大量的合并冲突和集成bug。
- 解决方案:遵循持续集成的核心原则,开发者每天至少把代码合并到主干分支一次,通过特性开关(Feature Flag)控制未完成的功能,避免长期的特性分支,大幅降低集成风险。
六、总结
CI/CD不是一套简单的工具,而是一套完整的研发交付方法论,它的核心目标是通过自动化的流程,把代码从提交到发布的全流程标准化、可视化、低风险化,让开发者从繁琐的手动部署中解放出来,专注于业务代码的开发,同时大幅提升系统的稳定性和交付效率。一套完善的CI/CD体系,能让团队的交付效率提升数倍,同时将线上发布的风险降到最低,真正实现"随时可发布,发布不加班"的研发状态。