51单片机点亮LED
描述:通过KEIL5编程,使AT89C52单片机控制LED点亮。
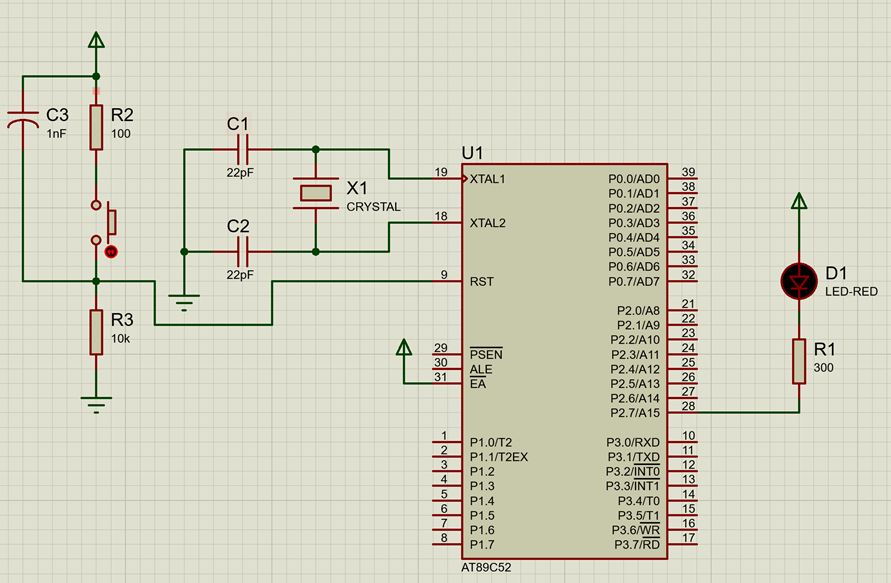
电路
仿真电路图(未运行)

仿真电路图(运行)

程序:
编程之前先要了解单片机引脚的控制以及分布。

根据上图可以知晓,单片机可用端口有P0、P1、P2、P3,每个端口有8个位。

已知一个端口有8个位,仿真图LED连接的是P2端口的最高位,下面是两种控制引脚的办法。
第一种直接控制P2端口寄存器,使最高位为低电平。

第二种将需要控制的引脚单独拿出来使用。

以上是个人练习经验。
描述:通过KEIL5编程,使AT89C52单片机控制LED点亮。
仿真电路图(未运行)

仿真电路图(运行)

编程之前先要了解单片机引脚的控制以及分布。

根据上图可以知晓,单片机可用端口有P0、P1、P2、P3,每个端口有8个位。

已知一个端口有8个位,仿真图LED连接的是P2端口的最高位,下面是两种控制引脚的办法。
第一种直接控制P2端口寄存器,使最高位为低电平。

第二种将需要控制的引脚单独拿出来使用。

以上是个人练习经验。