一、创作灵感
设计一个车载振动曲线摆件,基于STM32F103C8T6开发,搭载MPU6050陀螺仪采集汽车行驶过程中的振动加速度,将加速度数据传输到显示屏上实时显示振动曲线,供电使用车载USB口5V供电,实物效果照片和视频如下

https://www.bilibili.com/video/BV1C5XKBQEGH/?spm_id_from=333.1387.homepage.video_card.click二、制作过程概述
1、使用STM32F103C8T6采集MPU6050的传感器加速度数据
2、将采集的z加速度数据实时通过串口传输给迪文串口屏显示曲线
三、使用STM32F103C8T6采集MPU6050的传感器加速度数据
1、见上一篇博客
https://blog.csdn.net/jacklood/article/details/159354706?spm=1001.2014.3001.5502
需要注意的是MPU6050模块使用的是国产芯片,其ID为0x70,如果使用进口的6050模块则需要将程序中6050初始化的代码中ID数值改为0x68。
四、将采集的z加速度数据实时通过串口传输给迪文串口屏显示曲线
1、迪文屏配置过程
笔者使用的迪文屏型号是

曲线显示参考T5L DGUSII 应用开发指南


按照以上配置,使用T5L_DGUS Tool\DGUS_V7648工具,创建工程如下

然后生成ICL文件和配置文件(这里面的数据采集、停止采集、改变颜色和改变线宽以及放大缩小功能只针对触摸屏使用,这里只是做了配置最终成品并没有实际对应功能)
2、STM32迪文屏的实现部分(按照迪文屏曲线指令协议写出发送数据函数)

3、最终main函数代码:将z轴的加速度数据发送给迪文屏显示

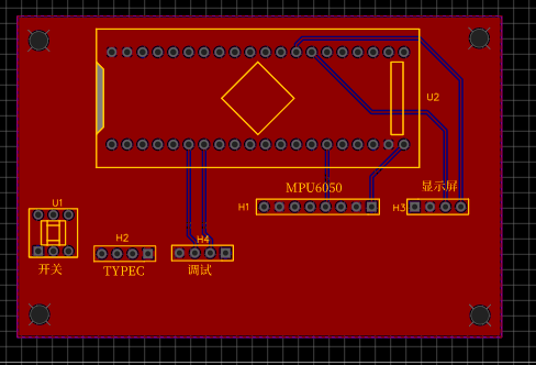
五、原理图及PCB设计


六、实物展示


七、程序源文件及原理图和PCB下载链接