在智慧农业与精准作业需求日益提升的背景下,水稻插秧机器人作为实现农田自动化种植的核心装备,其性能直接决定了作业效率、行走稳定性和复杂田间的长期可靠性。电源与电机驱动系统是机器人的"心脏与肌肉",负责为行走电机、插植机构、液压泵、转向舵机等关键负载提供精准、高效、鲁棒的电能转换与控制。功率MOSFET的选型,深刻影响着系统的转换效率、环境适应性、功率密度及整机耐用性。本文针对水稻插秧机器人这一对振动、泥水、温湿度变化及连续重载要求严苛的应用场景,深入分析关键功率节点的MOSFET选型考量,提供一套完整、优化的器件推荐方案。
MOSFET选型详细分析
- VBL19R20S (N-MOS, 900V, 20A, TO-263)
角色定位: 高压输入DC-DC主开关或辅助电源隔离反激开关
技术深入分析:

图1: 水稻插秧机器人方案与适用功率器件型号分析推荐VBL19R20S与VBM1302S与VBA3102N与产品应用拓扑图_01_total
电压应力与可靠性: 机器人平台可能采用较高电压的直流母线(如来自发电机或高压电池组),或需处理引擎点火系统产生的浪涌。900V的超高耐压结合SJ_Multi-EPI(超级结多外延)技术,提供了应对高压尖峰和异常浪涌的极大安全裕度,确保电源前端在田间电气环境下的绝对可靠。
能效与功率密度: 在900V耐压下实现仅270mΩ (@10V)的导通电阻,平衡了高压下的导通损耗。TO-263(D²PAK)封装具有优异的散热能力和更小的安装 footprint,适合在空间受限且散热条件有限的机箱内构建紧凑的高压电源模块,为整机电子系统提供稳定供电。
系统集成: 20A的连续电流能力,足以满足中等功率级别的高压转换需求,是实现机器人高可靠性供电系统的关键组件。
- VBM1302S (N-MOS, 30V, 170A, TO-220)
角色定位: 大功率行走电机或液压泵驱动逆变桥主开关
扩展应用分析:
低压大电流驱动核心: 机器人行走底盘或液压系统通常采用24V或48V大功率电机。30V耐压的VBM1302S为低压总线提供了充足的裕量。其关键优势在于极致的低导通电阻(低至2.5mΩ @10V),结合170A的惊人连续电流能力,能够极高效地处理电机启动、爬坡、越埂时持续数秒至数十秒的数百安培峰值电流。
极致导通损耗与热管理: 采用先进的Trench(沟槽)技术,传导损耗极低,直接提升了驱动效率,延长了电池续航或降低了发电机燃油消耗。TO-220封装便于安装在大型散热器或机壳上,通过强制风冷或液冷应对重载工况下的高热耗散。
动态性能与鲁棒性: 低栅极电荷利于高频PWM控制,实现电机转矩的精准、快速响应,确保机器人在泥泞水田中的行进精度和脱困能力。其坚固的封装和工艺能更好地耐受田间作业的持续振动。
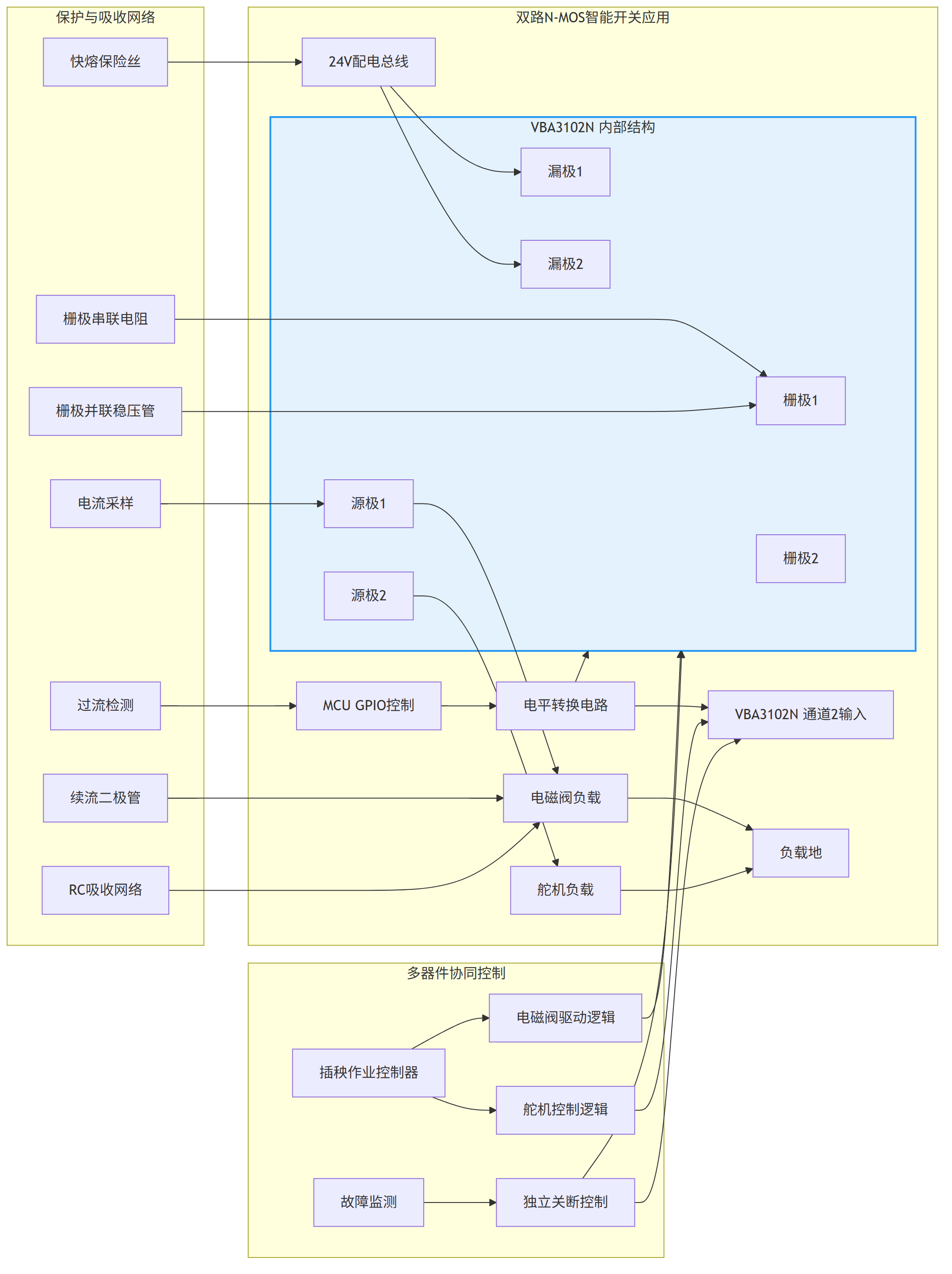
- VBA3102N (Dual N-MOS, 100V, 12A per Ch, SOP8)

图2: 水稻插秧机器人方案与适用功率器件型号分析推荐VBL19R20S与VBM1302S与VBA3102N与产品应用拓扑图_02_hvpower
角色定位: 多路执行机构(如电磁阀、继电器、小型舵机)的集成驱动与电源路径管理
精细化电源与功能管理:
高集成度负载控制: 采用SOP8封装的双路N沟道MOSFET,集成两个参数一致的100V/12A MOSFET。其100V耐压完美覆盖12V/24V甚至更高辅助电源总线。该器件可用于同时或独立控制两路执行器,如插秧臂的升降电磁阀和行距调节舵机,实现播种作业的精准协同,比使用两个分立器件大幅节省PCB面积。
高效驱动与简化设计: N-MOS作为低侧开关,可由MCU或预驱芯片直接高效驱动,电路简洁可靠。其较低的导通电阻(低至12mΩ @10V)确保了驱动路径上的压降和功耗极小,将能量最大限度地传递给负载。
安全与可靠性: Trench技术保证了开关的稳定性。双路独立控制允许系统在检测到某一路执行器卡滞或过流时单独关断,而不影响其他关键功能,提升了机器人在无人值守作业时的故障容错能力和安全性。
系统级设计与应用建议
驱动电路设计要点:
-
高压侧驱动 (VBL19R20S): 需搭配隔离型栅极驱动器或专用电源控制器,确保高压隔离安全,并优化开关轨迹以降低应力。
-
大功率电机驱动 (VBM1302S): 需配备大电流栅极驱动芯片或模块,提供足够大的瞬态驱动电流以快速充放电其输入电容,减少开关损耗,并集成去饱和等保护功能。
-
执行器驱动 (VBA3102N): 驱动简便,可由MCU GPIO通过合适的驱动电阻直接控制,或通过小逻辑电路进行控制。建议在栅极增加稳压管和电阻,防止过压和振荡。

图3: 水稻插秧机器人方案与适用功率器件型号分析推荐VBL19R20S与VBM1302S与VBA3102N与产品应用拓扑图_03_motordrive
热管理与环境防护设计:
-
分级热设计: VBL19R20S需布置在电源模块内部通风处;VBM1302S必须配备大型散热器并与电机驱动器整体进行强制冷却;VBA3102N依靠PCB敷铜散热,但需考虑密封防潮。
-
EMC与振动抑制: 在VBL19R20S的开关节点使用RC缓冲或钳位电路。所有功率回路应尽量短而宽,并使用抗震连接器。对VBA3102N驱动的感性负载(电磁阀),必须在负载两端并联续流二极管或RC吸收网络。
可靠性增强措施:
-
充分降额设计: 高压MOSFET工作电压不超过额定值的70-80%;大电流MOSFET需根据最高预期壳温(如85°C)下的Rds(on)倍增系数进行电流降额。
-
多重保护电路: 为VBM1302S所在的电机驱动桥臂设置逐波过流保护、温度监控;为VBA3102N的每路输出增设快熔保险丝和电流采样。
-
环境加固: 所有功率MOSFET所在PCB区域应喷涂三防漆,防止冷凝水和泥浆腐蚀。栅极驱动信号线应做好屏蔽。
结论
在水稻插秧机器人的电源与驱动系统设计中,功率MOSFET的选型是实现高可靠、高效率、高适应性作业的关键。本文推荐的三级MOSFET方案体现了从高压输入到精准执行的全链路设计理念:
核心价值体现在:
-
全链路能效与动力优化: 从前端高压电源的高可靠性转换(VBL19R20S),到核心动力单元(行走/液压电机)的超低损耗、大电流驱动(VBM1302S),再到末端多路执行机构的紧凑型智能驱动(VBA3102N),全方位提升能量利用效率,保障强劲动力输出。
-
集成化与智能化控制: 双路N-MOS实现了多路执行器的紧凑集成与独立智能控制,便于实现复杂的农艺作业逻辑和故障隔离策略。
-
极端环境可靠性保障: 超高的电压裕量、极高的电流能力、坚固的封装以及针对振动、潮湿的防护设计,确保了设备在恶劣田间环境下长时间、重负荷作业的稳定性和耐用性。
-
作业精度与适应性: 高效的电机驱动和快速的执行器响应,直接贡献于机器人的行走直线度、插秧深度一致性以及对复杂地形的自适应能力。
未来趋势:
随着农业机器人向更高度的自主导航(融合多传感器)、更精准的作业(变量栽插)发展,功率器件选型将呈现以下趋势:

图4: 水稻插秧机器人方案与适用功率器件型号分析推荐VBL19R20S与VBM1302S与VBA3102N与产品应用拓扑图_04_loadcontrol
-
对更高功率密度和效率的需求,推动在电机驱动中采用更低Rds(on)的先进封装MOSFET(如PowerFLAT、TOLL)或模块。
-
集成电流传感、温度监控的智能功率开关(Intelligent Power Switch, IPS)在分布式执行器驱动中的应用。
-
为适应48V甚至更高电压平台机器人,对100V-150V耐压区间内高性能MOSFET的需求增长。
本推荐方案为水稻插秧机器人提供了一个从高压供电到低压驱动、从核心动力到末端控制的完整功率器件解决方案。工程师可根据具体的动力总成电压(如24V/48V/高压直流)、电机峰值功率与环境防护等级进行细化调整,以打造出作业高效、皮实耐用、引领智慧农业发展的新一代插秧装备。在保障粮食安全生产的时代,可靠的硬件设计是提升农业机械化智能化水平的重要基石。