
1. 排序的概念及引用
1.1 排序的概念
排序 :所谓排序,就是使一串记录,按照其中的某个或某些关键字的大小,递增或递减的排列起来的操作。
稳定性 :假定在待排序的记录序列中,存在多个具有相同的关键字的记录,若经过排序,这些记录的相对次序保持不变,即在原序列中,r[i]=r[j],且r[i]在r[j]之前,而在排序后的序列中,r[i]仍在r[j]之前,则称这种排序算法是稳定的;否则称为不稳定的。

1.2 常见的排序算法

2. 常见排序算法的实现
2.1 插入排序
2.1.1基本思想:
直接插入排序是一种简单的插入排序法,其基本思想是:
==把待排序的记录按其关键码值的大小逐个插入到一个已经排好序的有序序列中,直到所有的记录插入完为止,得到一个新的有序序列 。==实际中我们玩扑克牌时,就用了插入排序的思想。
2.1.2 直接插入排序
// 插入排序
//****************************************
// 时间复杂度 O(N*N)
//最坏情况是逆序,最好请情况是顺序
//空间复杂度 O(1)
//稳定性:稳定的排序
//****************************************
public class test {
/**
* 直接插入排序
* 思想:
* 1. 把数组分为【已排序部分】和【未排序部分】
* 2. 每次取未排序的第一个数,往前插入到合适位置
* 3. 前面比它大的元素统一后移
*/
public static void insertSort(int[] arr) {
// 1. 边界情况处理
if (arr == null || arr.length == 1) {
return;
}
int n = arr.length;
// 2. 从第二个元素开始(i从1开始),依次往前插入
for (int i = 1; i < n; i++) {
// 把当前要插入的数拿出来,避免被覆盖
int tmp = arr[i];
// j 从 i-1 开始往前找
int j = i - 1;
// 3. 前面的数比 tmp 大,就往后挪
while (j >= 0 && arr[j] > tmp) {
arr[j + 1] = arr[j]; // 元素后移
j--;
}
// 4. 退出循环时,j+1 就是插入位置
arr[j + 1] = tmp;
}
}
// 测试主方法
public static void main(String[] args) {
// 待排序数组
int[] arr = {3, 1, 5, 2, 4, 6};
System.out.println("排序前:" + Arrays.toString(arr));
// 调用直接插入排序
insertSort(arr);
System.out.println("排序后:" + Arrays.toString(arr));
}
}
直接插入排序的特性总结:
- 元素集合越接近有序,直接插入排序算法的时间效率越高
- 时间复杂度:O(N2N^2N2)
- 空间复杂度:O(1),它是一种稳定的排序算法
- 稳定性:稳定
2.1.3 希尔排序( 缩小增量排序 )
希尔排序法的基本思想是 :先选定一个整数,把待排序文件中所有记录分成多个组,
所有距离为的记录分在同一组内,并对每一组内的记录进行排序。然后,取,重复上述分组和排序的工作。当到达=1时,所有记录在统一组内排好序。
// 希尔排序 是直接排序的优化
//****************************************
// 时间复杂度 O(N^1.3 -- N^1.5)
//空间复杂度 O(1)
//稳定性:不稳定的排序
//****************************************
public class test {
public static void shellSort(int[] arr) {
int n = arr.length;
// 控制间隔 gap:每次除以 2
for (int gap = n / 2; gap > 0; gap /= 2) {
// 对每一组做插入排序
for (int i = gap; i < n; i++) {
int tmp = arr[i];
int j;
// 每组内部往前插
for (j = i; j >= gap && arr[j - gap] > tmp; j -= gap) {
arr[j] = arr[j - gap];
}
arr[j] = tmp;
}
}
}
public static void main(String[] args) {
int[] arr = {9,5,1,4,3,8,2,6,7};
System.out.println("排序前:" + Arrays.toString(arr));
shellSort(arr);
System.out.println("排序后:" + Arrays.toString(arr));
}
}
2.2 选择排序
2.2.1基本思想:
每一次从待排序的数据元素中选出最小(或最大)的一个元素,存放在序列的起始位置,直到全部待排序的数据元素排完 。
2.2.2 直接选择排序:
-
在元素集合array[i]-->array[n-1]中选择关键码最大(小)的数据元素
-
若它不是这组元素中的最后一个(第一个)元素,则将它与这组元素中的最后一个(第一个)元素交换
-
在剩余的array[i]-->array[n-2](array[i+1]-->array[n-1])集合中,重复上述步骤,直到集合剩余1个元素
// 选择排序
// 时间复杂度 O(N^2)
//空间复杂度 O(1)
//稳定性:不稳定的排序public class test { public static void selectSort(int[] array) { for (int i = 0; i < array.length; i++) { int mindIndex = i; for (int j = i + 1; j < array.length; j++) { if (array[j] < array[mindIndex]) { mindIndex = j; } } swap(array, i, mindIndex); } } private static void swap(int[] array, int i, int j) { int tmp = array[i]; array[i] = array[j]; array[j] = tmp; } public static void main(String[] args) { int[] array = {9,1,2,5,7,4,8,6,3,5}; System.out.println("排序前:"+ Arrays.toString(array)); selectSort(array); System.out.println("排序后:"+ Arrays.toString(array)); }}
2.2.3 堆排序
堆排序(Heapsort)是指利用堆积树(堆)这种数据结构所设计的一种排序算法,它是选择排序的一种。它是通过堆进行选择数据。需要注意的是==排升序要建大堆,排降序建小堆。==
//*********************************************
//************* 堆排序 ********************
// 时间复杂度 O(N * log N)
//空间复杂度 O(1)
//稳定性:不稳定的排序
public class test {
public static void heapSort(int[] array) {
creatHeap(array);
int end = array.length - 1;
while (end > 0) {
swap(array, 0, end);
siftDown(array, 0, end);
end--;
}
}
// 创建大根堆
private static void creatHeap(int[] array) {
for (int parent = (array.length - 1 - 1) / 2; parent >= 0; parent--) {
siftDown(array, parent, array.length);
}
}
// 向下调整
private static void siftDown(int[] array, int parent, int length) {
int child = 2 * parent + 1;
while (child < length) {
// 找最大的孩子
if (child + 1 < length && array[child] < array[child + 1]) {
child++;
}
// 父节点 < 孩子则交换
if (array[child] > array[parent]) {
swap(array, parent, child);
parent = child;
child = 2 * parent + 1;
} else {
break;
}
}
}
private static void swap(int[] array, int parent, int child) {
int tmp = array[parent];
array[parent] = array[child];
array[child] = tmp;
}
public static void main(String[] args) {
int[] array = {9,1,2,5,7,4,8,6,3,5};
System.out.println("排序前:"+ Arrays.toString(array));
heapSort(array);
System.out.println("排序后:"+ Arrays.toString(array));
}
}
2.3 交换排序
2.3.1基本思想
所谓交换,就是根据序列中两个记录键值的比较结果来对换这两个记录在序列中的位置,交换排序的特点是:将键值较大的记录向序列的尾部移动,键值较小的记录向序列的前部移动。
2.3.2冒泡排序
//*********************************************
//************* 冒泡排序 ******************
// 时间复杂度 O(N^2)---不优化 优化之后O(N)
//空间复杂度 O(1)
//稳定性:稳定的排序
public class test {
public static void bubbleSort(int[] array) {
for (int i = 0; i < array.length - 1; i++) {
boolean flg = false;
for (int j = 0; j < array.length - 1 - i; j++) {
if (array[j] > array[j + 1]) {
swap(array, j, j + 1);
flg = true;
}
}
if (flg == false) {
break;
}
}
}
private static void swap(int[] array, int j, int i) {
int tmp = array[j];
array[j] = array[i];
array[i] = tmp;
}
public static void main(String[] args) {
int[] array = {9,1,2,5,7,4,8,6,3,5};
System.out.println("排序前:"+ Arrays.toString(array));
bubbleSort(array);
System.out.println("排序后:"+ Arrays.toString(array));
}
}
🎯 一句话总结
- 冒泡排序无法在所有场景下优化到 O (n)
- 但通过交换标记 + 记录最后交换位置 ,可以让它在数组有序 / 接近有序 时,时间复杂度降到 O(n),这是冒泡排序的最优优化方案。
2.3.3 快速排序
基本思想为:任取待排序元素序列中的某元素作为基准值,按照该排序码将待排序集合分割成两子序列,左子序列中所有元素均小于基准值,右子序列中所有元素均大于基准值,然后最左右子序列重复该过程,直到所有元素都排列在相应位置上为止。
💡快速排序1 Hoare法
//*********************************************
//************* 快速排序1 Hoare法 ********
// 时间复杂度 O(N^2)有顺序的情况下是这个--->最坏情况
// O(N* logN) --->最好情况
//空间复杂度 --->最坏情况O(N)|||最好情况 --->O(logN)
//稳定性:不稳定的排序
public class test {
public static void quickSort(int[] array) {
quick(array, 0, array.length - 1);
}
private static void quick(int[] array, int start, int end) {
if (start >= end) return;
int pivot = partition(array, start, end);
quick(array, start, pivot - 1);
quick(array, pivot + 1, end);
}
private static int partition(int[] array, int left, int right) {
int tmp = array[left];
int tmpLeft = left;
while (left < right) {
while (left < right && array[right] >= tmp) {
right--;
}
while (left < right && array[left] <= tmp) {
left++;
}
swap(array, left, right);
}
swap(array, left, tmpLeft);
return left;
}
private static void swap(int[] array, int j, int i) {
int tmp = array[j];
array[j] = array[i];
array[i] = tmp;
}
public static void main(String[] args) {
int[] array = {9,1,2,5,7,4,8,6,3,5};
System.out.println("排序前:"+ Arrays.toString(array));
quickSort(array);
System.out.println("排序后:"+ Arrays.toString(array));
}
}
💡快速排序2 挖坑法
//*********************************************
//************* 快速排序2 挖坑法 ***********
public class test {
public static void quickSort(int[] array) {
quick(array, 0, array.length - 1);
}
private static void quick(int[] array, int start, int end) {
if (start >= end) return;
int pivot = partition(array, start, end);
quick(array, start, pivot - 1);
quick(array, pivot + 1, end);
}
private static int partition(int[] array, int left, int right) {
int tmp = array[left];
//int tmpLeft = left;
while (left < right) {
while (left < right && array[right] >= tmp) {
right--;
}
array[left] = array[right];
while (left < right && array[left] <= tmp) {
left++;
}
swap(array, left, right);
}
//swap(array,left,tmpLeft);
array[left] = tmp;
return left;
}
private static void swap(int[] array, int j, int i) {
int tmp = array[j];
array[j] = array[i];
array[i] = tmp;
}
public static void main(String[] args) {
int[] array = {9,1,2,5,7,4,8,6,3,5};
System.out.println("排序前:"+ Arrays.toString(array));
quickSort(array);
System.out.println("排序后:"+ Arrays.toString(array));
}
}
💡快速排序3 前后指针法
public class test {
//*********************************************
//************* 快速排序3 前后指针法 ********************
public static void quickSort(int[] array){
quick(array,0,array.length - 1);
}
private static void quick(int[] array, int start, int end) {
if(start >= end) return;
int pivot = partition(array, start, end);
quick(array, start, pivot-1);
quick(array, pivot+1, end);
}
private static int partition(int[] array, int left, int right) {
int prev = left;
int cur = left + 1;
while (cur <= right){
if(array[cur] < array[left] && array[++prev] != array[cur]){
swap(array,cur,prev);
}
cur++;
}
swap(array,prev,left);
return prev;
}
private static void swap(int[] array, int j, int i) {
int tmp = array[j];
array[j] = array[i];
array[i] = tmp;
}
public static void main(String[] args) {
int[] array = {9,1,2,5,7,4,8,6,3,5};
System.out.println("排序前:"+ Arrays.toString(array));
quickSort(array);
System.out.println("排序后:"+ Arrays.toString(array));
}
}
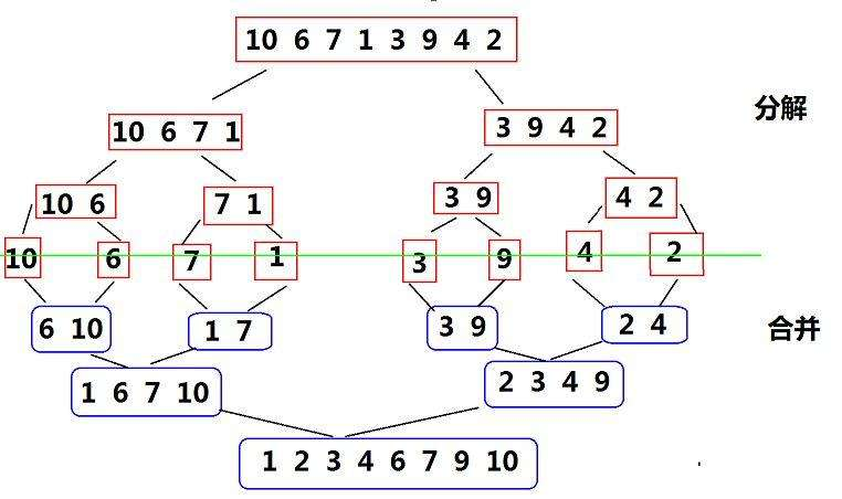
2.4 归并排序
2.4.1 基本思想
归并排序是建立在归并操作上的一种有效的排序算法,该算法是采用分治法的一个非常典型的应用。将已有序的子序列合并,得到完全有序的序列;即先使每个子序列有序,再使子序列段间有序。若将两个有序表合并成一个有序表,称为二路归并。 归并排序核心步骤:

public class test {
//*********************************************
//************* 归并排序 ******************
// 时间复杂度 O(N*logN)
//空间复杂度 O(N)
//稳定性:稳定的排序
public static void mergeSort(int[] array){
mergeSortTmp(array,0,array.length - 1);
}
//分解
private static void mergeSortTmp(int[] array, int left, int right) {
if(left >= right){
return;
}
int mid = (right + left) / 2;
mergeSortTmp(array,left,mid);
mergeSortTmp(array,mid + 1,right);
merge(array, left, mid, right);
}
//合并
private static void merge(int[]array, int left, int mid, int right){
int[] tmp = new int[right - left + 1];
int k = 0;
int s1 = left;
int s2 = mid + 1;
while (s1 <= mid && s2 <= right){
if(array[s1] <= array[s2]){
tmp[k++] = array[s1++];
}else {
tmp[k++] = array[s2++];
}
}
while (s1 <= mid){
tmp[k++] = array[s1++];
}
while (s2 <= right){
tmp[k++] = array[s2++];
}
for (int i = 0; i < k; i++) {
array[i + left] = tmp[i];
}
}
public static void main(String[] args) {
int[] array = {9,1,2,5,7,4,8,6,3,5};
System.out.println("排序前:"+ Arrays.toString(array));
mergeSort(array);
System.out.println("排序后:"+ Arrays.toString(array));
}
}
| 排序方法 | 最好时间复杂度 | 平均时间复杂度 | 最坏时间复杂度 | 空间复杂度 | 稳定性 |
|---|---|---|---|---|---|
| 冒泡排序 | O(n) | O(n²) | O(n²) | O(1) | 稳定 |
| 插入排序 | O(n) | O(n²) | O(n²) | O(1) | 稳定 |
| 选择排序 | O(n²) | O(n²) | O(n²) | O(1) | 不稳定 |
| 希尔排序 | O(n) | O(n^1.3) | O(n²) | O(1) | 不稳定 |
| 堆排序 | O(n log n) | O(n log n) | O(n log n) | O(1) | 不稳定 |
| 快速排序 | O(n log n) | O(n log n) | O(n²) | O(log n) ~ O(n) | 不稳定 |
| 归并排序 | O(n log n) | O(n log n) | O(n log n) | O(n) | 稳定 |
1. 计数排序
思想:计数排序又称为鸽巢原理,是对哈希直接定址法的变形应用。 操作步骤:
-
统计相同元素出现次数
-
根据统计的结果将序列回收到原来的序列中
public class test {
public static void countSort(int[] arr) {
if (arr == null || arr.length <= 1) {
return;
}// 1. 找最大值 int max = arr[0]; for (int num : arr) { if (num > max) max = num; } // 2. 开辟计数数组 int[] count = new int[max + 1]; // 3. 统计每个数字出现次数 for (int num : arr) { count[num]++; } // 4. 按计数重新填回原数组 int index = 0; for (int i = 0; i <= max; i++) { while (count[i] > 0) { arr[index++] = i; count[i]--; } } } public static void main(String[] args) { int[] arr ={9,1,2,5,7,4,8,6,3,5}; System.out.println("排序前:"+ Arrays.toString(arr)); countSort(arr); System.out.println("排序后:"+ Arrays.toString(arr)); }}
-
计数排序在数据范围集中时,效率很高,但是适用范围及场景有限。
-
时间复杂度:O(MAX(N,范围))
-
空间复杂度:O(范围)
-
稳定性:稳定
2.基数排序
从最低位到最高位,一轮一轮排,每一轮都是一次计数排序,排完最高位就整体有序!
public class test {
public static void radixSort(int[] arr) {
if (arr == null || arr.length <= 1) return;
// 1. 找最大值,确定最大位数
int max = arr[0];
for (int num : arr) {
if (num > max) max = num;
}
// 2. 对每一位(个位、十位、百位...)分别计数排序
for (int exp = 1; max / exp > 0; exp *= 10) {
countSortByExp(arr, exp);
}
}
// 按某一位(exp=1 个位, exp=10 十位...)进行计数排序
private static void countSortByExp(int[] arr, int exp) {
int n = arr.length;
int[] tmp = new int[n]; // 临时数组
int[] count = new int[10];// 0~9 共10个数字
// 统计当前位出现次数
for (int num : arr) {
int digit = (num / exp) % 10;
count[digit]++;
}
// 前缀和,确定位置
for (int i = 1; i < 10; i++) {
count[i] += count[i - 1];
}
// 从后往前遍历,保证稳定性
for (int i = n - 1; i >= 0; i--) {
int num = arr[i];
int digit = (num / exp) % 10;
tmp[--count[digit]] = num;
}
// 拷贝回原数组
System.arraycopy(tmp, 0, arr, 0, n);
}
public static void main(String[] args) {
int[] arr = {12, 32, 11, 35, 22, 31};
System.out.println("排序前:"+ Arrays.toString(arr));
radixSort(arr);
System.out.println("排序后:"+ Arrays.toString(arr));
}
- 时间复杂度:O (n × d)
- n:数组长度
- d:最大数字的位数(如 9999 → d=4)
- 空间复杂度:O (n)
- 稳定性:稳定
3.桶排序
import java.util.*;
public class test {
/**
* 桶排序(适用于 [0, 1) 区间的浮点数)
* @param arr 待排序数组
*/
public static void bucketSort(double[] arr) {
// 边界判断
if (arr == null || arr.length <= 1) {
return;
}
int n = arr.length;
// 1. 创建桶(这里用 ArrayList 存每个桶的元素)
List<Double>[] buckets = new ArrayList[n];
for (int i = 0; i < n; i++) {
buckets[i] = new ArrayList<>();
}
// 2. 将元素放入对应桶
for (double num : arr) {
// 映射到桶索引:[0,1) → 0~n-1
int bucketIdx = (int) (num * n);
buckets[bucketIdx].add(num);
}
// 3. 对每个桶内部排序(这里用 Java 内置的排序,本质是 TimSort)
for (List<Double> bucket : buckets) {
Collections.sort(bucket);
}
// 4. 按桶顺序合并结果
int idx = 0;
for (List<Double> bucket : buckets) {
for (double num : bucket) {
arr[idx++] = num;
}
}
}
// 测试
public static void main(String[] args) {
double[] arr = {0.42, 0.32, 0.33, 0.52, 0.37, 0.47, 0.51};
System.out.println("排序前:" + Arrays.toString(arr));
bucketSort(arr);
System.out.println("排序后:" + Arrays.toString(arr));
}
}
-
创建桶 :用数组
List<Type>[]存储,每个桶是一个列表。 -
映射入桶:根据数值范围计算桶索引,将元素放入对应桶。
- 浮点数:
bucketIdx = (int)(num * n) - 整数:
bucketIdx = num - min
- 浮点数:
-
桶内排序:对每个桶单独排序(小数据量用插入排序也可以)。
-
合并结果:按桶的顺序遍历,把所有元素依次放回原数组。
-
时间复杂度 :平均
O(n),最坏O(n²)(数据分布极不均匀时) -
空间复杂度 :
O(n + k)(k为桶数量) -
稳定性:稳定(桶内用稳定排序时)