振荡电路
- 分类
-
- [1. 谐波振荡电路(Harmonic oscillator)](#1. 谐波振荡电路(Harmonic oscillator))
-
- [1.1 常见的谐波振荡电路](#1.1 常见的谐波振荡电路)
-
- [1.1.1 RC移相振荡电路](#1.1.1 RC移相振荡电路)
- [1.1.2 文氏电桥振荡电路](#1.1.2 文氏电桥振荡电路)
- [2. 多谐振荡电路(Multivibrator)](#2. 多谐振荡电路(Multivibrator))
-
- [2.1 常见的多谐振荡电路](#2.1 常见的多谐振荡电路)
-
- [2.1.1 方波振荡电路](#2.1.1 方波振荡电路)
- [2.1.2 三角波振荡电路](#2.1.2 三角波振荡电路)
- [2.1.3 锯齿波振荡电路](#2.1.3 锯齿波振荡电路)
- [2.1.4 指数脉冲波振荡电路](#2.1.4 指数脉冲波振荡电路)
分类
振荡电路分为谐波振荡电路和多谐振荡电路
1. 谐波振荡电路(Harmonic oscillator)
谐波振荡电路也称为线性振荡电路。它产生平滑的正弦波。它的工作必须满足巴克豪森准则(Barkhausen),即:
- 增益条件:开环增益必须为1
- 相移条件:总相移必须为360度的整数倍
这两个条件意味着,电路的振荡处于正反馈工作中,并且振荡不会衰减。
1.1 常见的谐波振荡电路
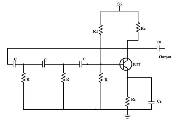
1.1.1 RC移相振荡电路

频率为: f = 1 2 π R C 2 N f=\frac{1}{2\pi R C \sqrt{2 N}} f=2πRC2N 1
1.1.2 文氏电桥振荡电路

文氏电桥是这种串并连的RC电路,它是一种带通滤波器,在某个频率下,阻抗最小。

文氏电桥振荡电路的频率为: f = 1 2 π R C f=\frac{1}{2\pi R C} f=2πRC1
2. 多谐振荡电路(Multivibrator)
多谐振荡电路也称为张弛振荡电路(Relaxation Oscillator)。它产生非正弦波,如方波、三角波、锯齿波、指数脉冲波等。它的工作满足增益条件即可,即开环增益必须大于或等于1。而相移不一定为360度的整数倍,因为它通过放大电路的饱和截至或开关等特性产生变化,但必须形成正反馈。
2.1 常见的多谐振荡电路
2.1.1 方波振荡电路

频率由电容的充放电时间决定,计算时可估算充电截止电压、放电截止电压和充放电电流,再根据电容大小估算时间。
方波包含的奇次谐波,频率与振幅的关系如下:
- 基波:频率与方波频率f相同,幅值为 4 π \frac{4}{\pi} π4的方波幅值
- 3次谐波:频率为3f,幅值为 4 3 π \frac{4}{3\pi} 3π4的方波幅值
- 5次谐波:频率为5f,幅值为 4 5 π \frac{4}{5\pi} 5π4的方波幅值
- 以此类推
2.1.2 三角波振荡电路
三角波包含的奇次谐波,频率与振幅的关系如下:
- 基波:频率与方波频率f相同,幅值为 8 π 2 \frac{8}{\pi^2} π28的方波幅值
- 3次谐波:频率为3f,幅值为 8 3 2 π 2 \frac{8}{3^2\pi^2} 32π28的方波幅值
- 5次谐波:频率为5f,幅值为 8 5 2 π 2 \frac{8}{5^2\pi^2} 52π28的方波幅值
- 以此类推
2.1.3 锯齿波振荡电路
锯齿波包含的整数次谐波,频率与振幅的关系如下:
- 基波:频率与方波频率f相同,幅值为 2 π \frac{2}{\pi} π2的方波幅值
- 2次谐波:频率为3f,幅值为 2 2 π \frac{2}{2\pi} 2π2的方波幅值
- 3次谐波:频率为5f,幅值为 2 3 π \frac{2}{3\pi} 3π2的方波幅值
- 4次谐波:频率为5f,幅值为 2 4 π \frac{2}{4\pi} 4π2的方波幅值
- 5次谐波:频率为5f,幅值为 2 5 π \frac{2}{5\pi} 5π2的方波幅值
- 以此类推