
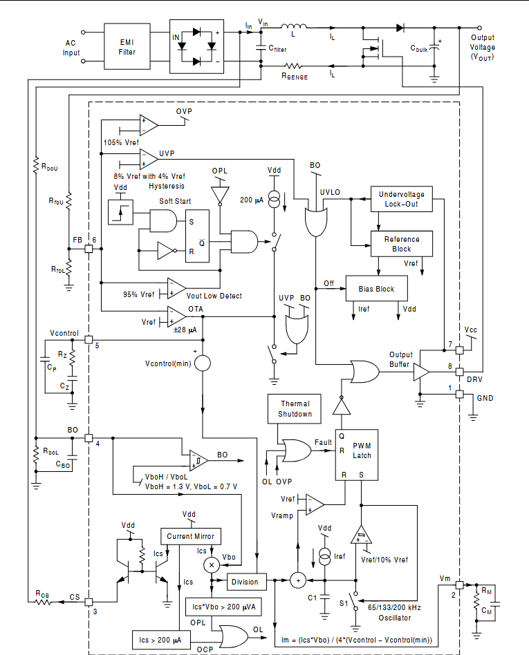
| 引脚 | 符号 | 名称 | 功能描述 |
|---|---|---|---|
| 1 | GND | 接地 | - |
| 2 | Vin | 乘法器电压输入 | 该引脚为 PFC 占空比调制提供电压信号 VMVM。PFC 电路的输入阻抗与该引脚外部连接的电阻 RMRM 成比例。若在该引脚连接外部电容 CMCM,器件工作于平均电流模式;否则工作于峰值电流模式。 |
| 3 | CS | 电流检测输入 | 该引脚输出一个与电感电流 IL成比例的电流 IC。此检测电流 IC 用于过流保护(OCP)、过功率限制(OPL)以及 PFC 占空比调制。当 IC 超过 200 µA 时,过流保护(OCP)激活,驱动输出将被禁止。 |
| 4 | VBO | 掉电检测 / 输入电压监测 | 在整流后的输入电压、BO 引脚与地之间连接电阻网络,并在 BO 引脚与地之间连接电容。BO 引脚检测一个与平均输入电压成比例的电压信号。当 VBO 降至 VBOL 以下时,检测到输入电压过低(掉电)的电路将关闭输出驱动器并保持低电平状态,直到 VBO 回升至 VBOH 以上。此与输入交流有效值 Vac 成比例的信号也用于过功率限制(OPL)和 PFC 占空比调制。 |
| 5 | Vcontrol | 控制电压 / 软启动 | 该引脚的电压 Vcontrol 直接控制输入阻抗。该引脚连接外部 2 型补偿元件,将 Vcontrol 带宽通常限制在 20 Hz 以下,以实现接近 1 的功率因数。当 Vcontrol<Vcontrol(min) 时,器件无输出。开始工作时,功率缓慢增加(软启动)。 |
| 6 | VFB | 反馈 / 关断 | 该引脚接收一个与 PFC 电路输出电压成比例的反馈信号 VFB。此信息用于输出电压调节、过压保护(OVP)以及输出欠压保护(UVP),以防止系统在反馈异常情况下受损。当 VFB 超过 105% VREF 时,过压保护(OVP)激活,驱动输出将被禁止。当VFB 低于 8% VREF 时,器件进入低功耗关断模式。 |
| 7 | VCC | 电源电压 | 该引脚是 IC 的正电源端。当 VCC 超过 10.5 V 时,电路通常开始工作;当 VCC 降至 9 V 以下时关闭。启动后,工作电压范围为 9 V 至 20 V。 |
| 8 | DRV | 驱动输出 | 图腾柱式栅极驱动具有高电流能力(±1.5 A),使其能够有效驱动高栅极电荷的功率 MOSFET。 |



⚙️ 工作原理详解
图 33 描述了 NCP1654 如何逐周期地 决定 MOSFET 的导通时间 t1,从而实现 PFC 功能。其核心是内部一个斜坡比较器。
1. 斜坡电压 Vramp 的生成
-
起点 :在每个开关周期开始时,时钟信号将 RS 锁存器置位,DRV 输出高电平,MOSFET 导通。与此同时,内部一个电容 Cramp 开始由恒流源 IchIch 充电。
-
初始偏移 :注意斜坡并非从 0 V 开始,而是从一个初始电压 Vm 开始爬升。
-
斜率:斜坡电压上升的速率为 Ich/Cramp。
2. 导通时间 t1 的决定
-
斜坡电压 Vramp 持续上升,直到其幅值达到一个固定的参考电压 VREF(这通常是内部带隙基准电压,约 2.5 V)。
-
当 Vramp=VREF 时,内部比较器翻转,将 RS 锁存器复位,DRV 输出低电平,MOSFET 关断。
-
MOSFET 的导通时间 t1 就是从斜坡开始到交点的这段时间。

-
当输入电压瞬时值较高、或负载较重时,IMIM 较大,VMVM 较高,导致斜坡起点 VmVm 变高。
-
由于终点 VREFVREF 是固定的,起点 VmVm 越高,充电到终点的"距离"就越短,导通时间 t1 就会变短,占空比变大,MOS管导通时间边长输出电压增大
-
VOUT=VIN/(1-D)。
反之:
- 输入电压低或轻载时,VMVM 低,斜坡起点 VmVm 低,到达 VREFVREF 需要的时间更长,t1t1 变长。

NCP1654不加电容CM就退化为峰值电流模式,是因为它内部的调制核心就是通过比较器实现的。CM电容作为外部低通滤波器,滤除了高频纹波,从而将控制对象从"峰值"转变为"平均"。这个设计非常巧妙,它通过一颗电容,将本质上是峰值电流模式的控制器,"包装"成了性能更优的平均电流模式控制器。