随着低空经济与智能应急响应体系快速发展,AI低空应急指挥平台已成为灾情侦察、通信中继与物资投送的核心装备。无人机动力系统与机载负载电源管理作为平台"心脏与神经",为多旋翼驱动、云台、通信载荷及任务模块提供精准电能转换与分配,而功率MOSFET的选型直接决定系统响应速度、续航能力、功率密度及极端环境可靠性。本文针对指挥平台无人机对高动态响应、高能效、高集成度与宽温工作的严苛要求,以场景化适配为核心,形成一套可落地的功率MOSFET优化选型方案。
一、核心选型原则与场景适配逻辑
(一)选型核心原则:四维协同适配
MOSFET选型需围绕电压、损耗、封装、可靠性四维协同适配,确保与飞行工况精准匹配:
- 电压裕量充足:针对无人机常用6S-12S锂电(22.2V-50.4V)总线,额定耐压预留≥60%裕量,应对电机反电动势尖峰与电池浪涌,如48V总线优先选≥80V器件。

图1: AI低空应急指挥平台方案与适用功率器件型号分析推荐VB7101M与VBQG1620与VBK7322与VBI5325与VBQG1101M与VBK1270与产品应用拓扑图_01_total
-
低损耗与高频响应优先:优先选择低Rds(on)(降低传导损耗)、低Qg(提升PWM响应速度)器件,适配动力系统高频调速与突发负载投切需求,提升整机效率与动态性能。
-
封装匹配空间与散热约束:大电流动力通道选热阻极低、寄生参数小的先进DFN封装;分布式负载开关选超小型SOT/SC70封装,最大限度节省空间与重量。
-
高可靠性与环境适应性:满足-40℃~85℃宽温工作,关注高振动耐受性、低热阻与强ESD防护,适配野外、灾害现场等恶劣应急环境。
(二)场景适配逻辑:按无人机系统功能分类
按功能分为三大核心场景:一是多旋翼电机驱动(动力核心),需极高电流能力与高频开关性能;二是机载任务负载供电(通信与任务模块),需高密度、低静态功耗的智能配电;三是安全与备份系统(安全关键),需高可靠隔离与快速关断能力,实现参数与任务需求精准匹配。
二、分场景MOSFET选型方案详解
(一)场景1:多旋翼电机驱动(500W-1500W)------动力核心器件
无刷电机驱动需承受持续大电流与3-5倍瞬时峰值电流,要求极低损耗与纳秒级开关响应以确保飞控稳定性。
推荐型号:VBQG1620(N-MOS,60V,14A,DFN6(2x2))
-
参数优势:Trench技术实现10V下Rds(on)低至19mΩ,14A连续电流(峰值≥28A)适配6S-8S电池系统;DFN6(2x2)超小封装热阻低、寄生电感极小,支持>100kHz高频PWM,满足飞控高动态响应。
-
适配价值:单管传导损耗显著降低,如48V/800W电机(16.7A)单管损耗仅约0.53W,电调效率可达97%以上;快速开关特性提升电机控制精度与响应速度,增强无人机抗扰性与机动性。
-
选型注意:依据电机最大相电流与电池电压选型,每相常采用多管并联;需配套≥2A驱动能力的专用电调IC(如FD6288),并优化功率回路布局以抑制电压尖峰。
(二)场景2:机载任务负载智能配电------功能支撑器件
任务负载(图传、激光雷达、机械爪等)种类多、启停频繁,需小型化、低导通电阻的开关进行精准功率管理。
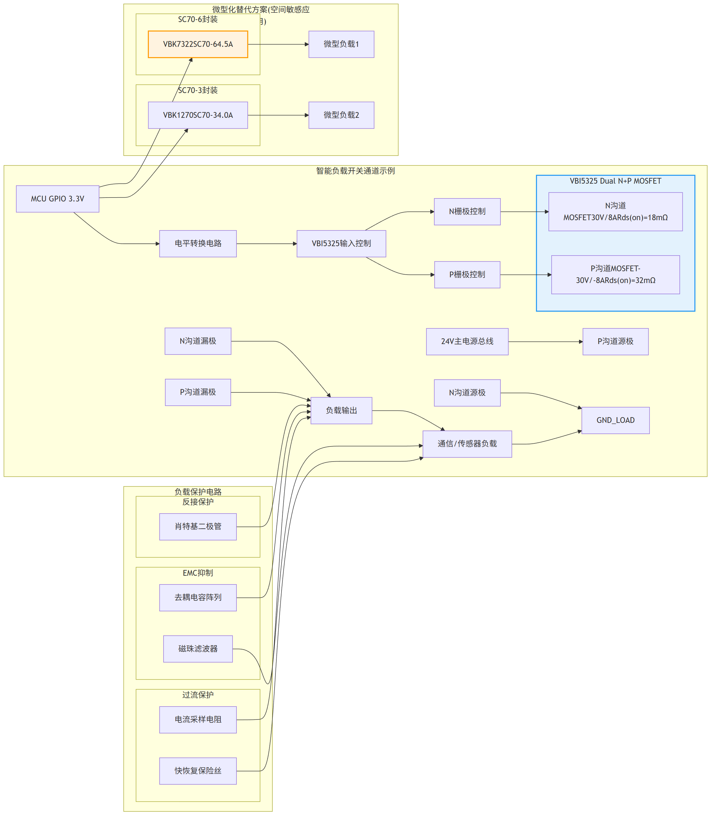
推荐型号:VBI5325(Dual N+P,±30V,±8A,SOT89-6)
-
参数优势:SOT89-6封装内集成互补的N沟道与P沟道MOSFET,节省70%PCB空间;10V下Rds(on)低至18mΩ(N)与32mΩ(P),±30V耐压覆盖12V/24V机载总线;1.6V/-1.7V低Vth可由3.3V MCU直接驱动。
-
适配价值:单芯片实现负载的高侧(P-MOS)与低侧(N-MOS)灵活开关控制,支持热插拔与负载反接保护;待机功耗极低,助力延长无人机续航时间。
-
选型注意:确认各负载工作电压与峰值电流,每通道预留50%裕量;栅极需串联电阻并就近布置去耦电容,感性负载需配套续流二极管。
(三)场景3:安全隔离与备份电源控制------安全关键器件

图2: AI低空应急指挥平台方案与适用功率器件型号分析推荐VB7101M与VBQG1620与VBK7322与VBI5325与VBQG1101M与VBK1270与产品应用拓扑图_02_motor
用于紧急关断、电池隔离或冗余电源切换,要求高耐压、高可靠性及故障下的绝对隔离保障。
推荐型号:VB7101M(N-MOS,100V,3.2A,SOT23-6)
-
参数优势:100V高耐压为12S(50.4V)电池系统提供充足裕量(>98%);SOT23-6封装集成度高,1.8V标准Vth确保与逻辑电路兼容;10V下Rds(on)仅95mΩ,在紧凑空间内实现高效隔离。
-
适配价值:作为主电源备份切换开关或关键负载安全隔离器,响应时间快,故障下可实现毫秒级物理切断,保障平台核心设备安全。
-
选型注意:用于电池主回路时需评估最大持续电流与短路耐受能力;建议搭配电流检测与比较器实现过流保护,栅极驱动需稳定可靠。
三、系统级设计实施要点
(一)驱动电路设计:匹配器件特性
-
VBQG1620:配套大电流栅极驱动IC(如IXDN614),采用低阻抗布局,栅极串联2.2Ω-4.7Ω电阻并并联稳压二极管防止过冲。
-
VBI5325:MCU GPIO可直接驱动,利用内部互补管搭建理想开关电路;复杂EMI环境可增加RC缓冲电路。
-
VB7101M:采用专用驱动芯片或分立推挽电路驱动,确保开关速度与可靠性,高侧应用需采用自举或隔离供电。
(二)热管理设计:针对空间约束优化
-
VBQG1620:作为核心发热源,必须采用大面积敷铜(≥150mm²)并充分利用PCB内层与背面散热,必要时涂抹导热硅脂连接机身结构。
-
VBI5325与VB7101M:局部敷铜(≥30mm²)通常可满足散热,在密闭空间内需评估环境温度并适当降额使用。
整机布局需利用飞行器自身气流进行强制风冷,将功率器件置于气流路径上。
(三)EMC与可靠性保障
- EMC抑制
-
- VBQG1620所在电机驱动线需并联MLCC电容并套磁环,电源输入端加装π型滤波器。
-
- 负载开关电路(VBI5325)输出端并联小电容,对敏感通信负载电源路径串联磁珠。
-
- 严格分区布局,数字地、模拟地、功率地单点连接,减少共阻抗干扰。
- 可靠性防护

图3: AI低空应急指挥平台方案与适用功率器件型号分析推荐VB7101M与VBQG1620与VBK7322与VBI5325与VBQG1101M与VBK1270与产品应用拓扑图_03_load
-
- 高压防护:VB7101M所在高压路径在漏-源极间并联TVS管(如SMBJ100A)吸收浪涌。
-
- 过流保护:各配电支路增设精密采样电阻与快恢复保险丝。
-
- 振动防护:所有MOSFET采用加固焊接工艺,并在器件底部点胶固定。
四、方案核心价值与优化建议
(一)核心价值
-
提升动力响应与续航:高效低损耗器件提升电调效率与动态性能,直接延长无人机任务时间。
-
实现高密度智能配电:小型化与集成化器件支持更多任务模块集成与智能化电源管理。
-
增强系统安全与鲁棒性:专用于安全隔离的器件为关键系统提供双重保障,适应恶劣应急环境。
(二)优化建议
-
功率升级:更大功率无人机(>1500W)可选用VBQG1101M(100V,7A)多管并联。
-
微型化升级:对空间极度敏感的微型无人机,负载开关可选用VBK7322(SC70-6,4.5A)或VBK1270(SC70-3,4A)。
-
宽温与高可靠升级:高寒或高热环境任务,可筛选Vth更低的器件(如VBK1270)或选用工业级版本。
-
集成化控制:新一代设计可选用集成驱动与保护的智能开关方案,进一步简化设计。
功率MOSFET选型是AI低空应急指挥平台无人机实现高效、敏捷、可靠与智能化的基石。本场景化方案通过精准匹配动力、配电与安全隔离需求,结合航空级系统设计考量,为研发提供全面技术参考。未来可探索SiC器件在高压平台的应用,助力打造下一代长航时、高载荷、高自主性的低空应急装备,筑牢空中应急救援防线。

图4: AI低空应急指挥平台方案与适用功率器件型号分析推荐VB7101M与VBQG1620与VBK7322与VBI5325与VBQG1101M与VBK1270与产品应用拓扑图_04_safety