目录
具体实现功能
由51单片机+DS1302时钟+蜂鸣器+按键及电源等构成
具体功能:
(1)LCD1602实时显示当前时间和设置的打铃时间;
(2)按键可手动设置26个打铃时间和当前时间,保存在单片机内部,掉电不丢失;
(3)打铃时间到,蜂鸣器报警。

设计介绍

51单片机简介
51单片是一种低功耗、高性能CMOS-8位微控制器,拥有灵巧的8位CPU和可编程Flash,使得51单片机为众多嵌入式控制应用系统提供灵活、高效的解决方案。
本设计所使用的芯片可兼容以下所有的51系列单片机(包括AT系列和STC系列)。

资料内容
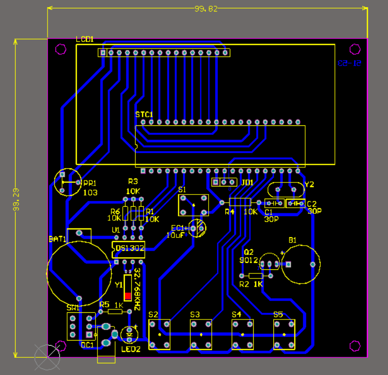
原理图和PCB(AD19)
本系统原理图和PCB设计采用Altium Designer19,具体如图。


注1:请使用Altium Designer19直接打开资料中的工程文件(资料中已说明打开方式)!
注2:此设计需按照原理图制作实物,不可直接烧录到任何开发板中运行(需要修改程序)!
程序(Keil5)
本设计利用KEIL5软件实现程序设计。
主函数如下:
////////////////
/*****************主函数********************/
void main()
{
//beep = 0; //开机蜂鸣器叫一声
//delay_1ms(200);
//P0 = P1 = P2 = P3 = 0xff; //初始化IO口
//init_time0(); //初始化定时器
//init_ds1302(); //ds1302初始化
init_1602(); //lcd1602初始化
init_1602_dis_csf(); //lcd1602初始化显示
//init_eeprom(); //开始初始化保存的数据
while(1)
{
key(); //按键程序
if(key_can < 10)
{
key_with();
if(menu_1 == 0) //手动打铃
{
if(key_can == 4)
flag_beep_en = 1;
}
}
if(flag_200ms == 1)
{
flag_200ms = 0;
if(menu_1 == 0)
{
read_time(); //读时间
init_1602_ds1302(); //显示时钟
}
}
menu_dis(); //闹钟报警函数
delay_1ms(1);
}
}
程序运行结果如图:

注:请使用KEIL C51直接打开资料中的工程文件(资料中已说明打开方式)!
全部资料
全部资料包括原理图和PCB源文件(AD19)、程序(Keil5)、设计报告(仅供参考)、仿真视频、开发资料、仿真视频、单片机最小系统介绍等,全网最全!资料内容如下图所示!!
