作者,Evil Genius
大家一定要擦亮自己的眼睛,最近公司都在疯狂的为visium HD做广告,如下图这些:


大家作为硕士博士的科研相关工作者,考验大家的时候到了,公司把产品卖了,所谓的全流程都是基础分析,他们这些拿钱都走了,数据到了手里,如何转化成文章,分析到底有哪些坑,自己的课题适不适合用HD,大家一定要慎重考虑,别等做完了数据拿到手了,不会分析或者有质量问题,那想哭也没地方哭了,科研一定要慎重。
关于visium HD,一定要注重科研思维,其背后可以反应的生物学问题,才是大家选择这个平台的关键,所以更多需要的是这个技术平台的分析思路,具体案例以及分析方法。
还有就是,如果分析实力够,华大的stereo-seq是可以平替HD的。
今天我们分享visium HD的文章。

知识积累
肝脏是一个多任务器官,负责维持营养稳态、产生循环蛋白、分泌胆汁酸以及解毒外源物质。这些功能主要由实质细胞------肝细胞执行,它们组织成直径为0.5--1毫米的六边形肝小叶。血液从门静脉流向中央静脉,在小叶内形成极化的氧气和营养梯度,从而划分出不同的小叶层。在这种梯度微环境的驱动下,关键的肝脏功能在空间上被分隔到不同的小叶层中,这一现象被称为肝脏区域化(liver zonation)。许多肝脏疾病,包括代谢相关脂肪性肝病、自身免疫性肝炎、胆管炎¹⁰和寄生虫感染,都表现出区域化的病理模式。因此,高分辨率的人类肝细胞空间表达图谱对于理解肝脏病理至关重要。
结果1、来自活体健康供者(LHD)的肝脏在转录组层面具有独特性
样本异质性对比:
LHD样本:高度同质化(年龄、BMI、吸烟史等指标一致)。
癌旁正常样本:存在较大异质性,且表现出肝细胞功能基因(如胆汁酸/脂质代谢、尿素循环、糖异生相关基因)表达降低,免疫相关基因表达升高。
关键基因表达差异:
与癌旁正常相比:LHD肝脏中肝细胞核心功能相关基因(如 ASS1、CYP2E1、PCK2)表达更高;而癌旁正常组织中炎症(如 S100A8/A9)、免疫细胞标记(如 C1QA/B、IGHG3)及急性期反应蛋白(如 SAA1/2、CRP)等基因表达上调。
与NDD样本相比:NDD肝脏中会出现应激(如 IFITM2/3)和缺氧相关基因(如 LDHA、GAPDH)上调,同时部分肝细胞功能基因表达下降。
主要驱动因素:
线性混合回归模型显示,样本类型(LHD vs. 癌旁正常) 是驱动基因表达变异的最主要因素,其影响超过了年龄、性别或组织学差异。
总结:由于LHD肝脏与常用的替代参考组织(癌旁正常、NDD)在转录组层面存在本质差异,因此构建健康人类肝脏的区域化图谱必须基于LHD样本。

结果2、健康人类肝脏的区域化(Zonation)特征
区域化图谱构建与验证
方法:利用与CYP2E1(中央静脉标记基因)相关性最高的20个基因,定义"中央静脉区"和"门静脉区"标记基因集,为每个空间转录组(Visium)点计算区域化指数。
验证:通过高分辨率的MERFISH、Visium HD和PhenoCycler成像技术验证了区域化模式,结果高度一致。
关键功能分区
中央静脉区:富集外源物质代谢(如CYP2E1)、胆汁酸合成(如CYP27A1)、脂质合成(如FASN)相关基因。值得注意的是,人类特有的糖异生基因PCK2及主要葡萄糖转运蛋白GLUT2也呈现中央静脉区富集,挑战了传统认为糖异生仅发生在门静脉区的观点。
门静脉区:富集免疫相关基因(如CRP、SAA1)、糖异生基因(如PCK1)及Notch信号通路成分(配体JAG1/2,受体NOTCH3)。
小叶中间区:部分基因(如HSD17B13、LIPC、SDC1)表达峰值出现在此区域。而小鼠经典的中间区标记基因(如IGFBP2、HAMP)在人类中未见富集。
信号通路与转录因子
WNT通路(配体WNT2、RSPO3,受体LGR5)富集于中央静脉区。
Notch通路富集于门静脉区,其下游转录因子(HES1、HEY1/HEYL)亦呈门静脉区高表达。
关键转录因子:小鼠中为门静脉区的核心肝转录因子HNF4A,在人类中却呈现强烈的中央静脉区富集,体现了物种差异。
总结:研究成功构建了健康人类肝脏的高分辨率空间区域化图谱,揭示了与小鼠等哺乳动物显著不同的功能分区特征(如PCK2、GLUT2及HNF4A的分布),并指出尽管LHD与癌旁正常组织的基因表达水平存在差异,但其区域化趋势高度一致。


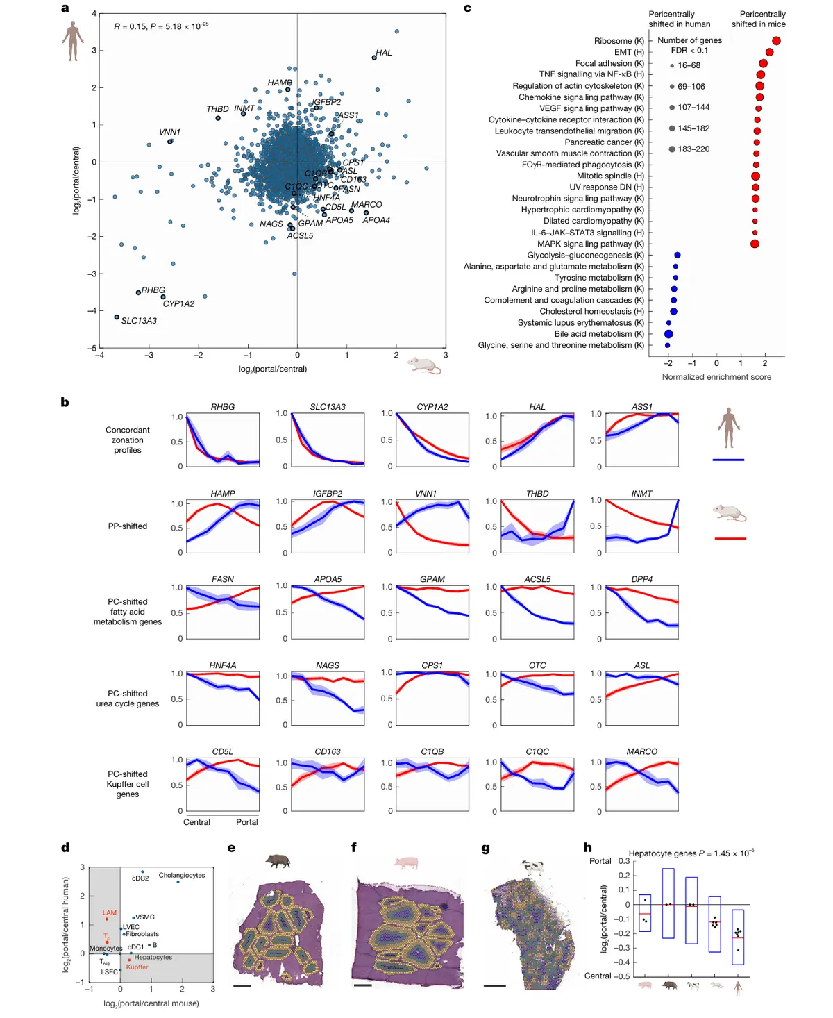
结果3、人类与小鼠及其他哺乳动物(野猪、家猪、牛)在肝脏区域化上的物种差异
人类与小鼠的区域化相关性极低
人类与小鼠的门静脉-中央静脉轴基因表达比率相关性仅为 R=0.15,表明存在显著的物种特异性差异。
虽然部分基因(如中央静脉区的RHBG、CYP1A2,门静脉区的HAL、ASS1)区域化模式保守,但多数基因不同。
例如:小鼠的中央静脉区基因(VNN1、THBD)在人类中变为门静脉区富集;小鼠的小叶中间区基因(IGFBP2、HAMP)在人类中变为门静脉区富集。
人类特有的功能区域化转变
代谢功能向中央静脉区集中:在人类中,胆汁酸代谢、糖酵解、糖异生、脂肪酸代谢以及尿素循环(除ASS1外,包括NAGS、CPS1、OTC、ASL)的关键酶均显著富集于中央静脉区;而在小鼠中这些功能多位于门静脉区或弱区域化。
免疫细胞分布差异:人类中关键的Kupffer细胞标记物(CD5L、CD163、C1QB)以及脂质相关巨噬细胞、T细胞更偏向门静脉区富集,与小鼠不同。
大型哺乳动物比较证实人类区域化的独特性
为探究上述差异是否与代谢率或小叶大小有关,研究分析了野猪、家猪、牛的数据。
结果显示,尽管这些大型哺乳动物在生理上与人类更接近,但人类肝细胞基因的中央静脉区富集程度显著高于所有其他物种(单侧秩和检验 P < 1.45×10⁻⁶),表明人类肝细胞在中央静脉区具有更强的功能特化与多样性。
普遍保守的区域化特征
也存在跨物种一致的区域化基因:中央静脉区高表达GLUL、ADH4,门静脉区高表达ALB、GLS2。这种GLS2(门静脉区分解谷氨酰胺)与GLUL(中央静脉区再合成谷氨酰胺)的分布,确保了氨基酸的循环平衡。
WNT信号通路(配体WNT2、RSPO3及受体LGR5)在所有分析物种中均呈现中央静脉区富集,是进化上保守的肝脏区域化核心调控通路。
总结:人类肝脏在代谢功能分区上表现出显著增强的中央静脉区功能集中化,与小鼠及其他大型哺乳动物存在本质差异;同时,部分基因和WNT通路调控机制在进化上高度保守。

结果4、健康人类肝脏中非实质细胞(NPC)的区域化特征及其细胞间通讯
研究策略:单核测序 + 空间定位
对4例LHD肝脏进行单核RNA测序(snRNA-seq),获得超67,000个细胞核的图谱,涵盖肝窦内皮细胞(LSEC)、Kupffer细胞、成纤维细胞等。
为恢复空间信息,利用Visium HD数据集提取NPC的标志基因,推断每个细胞核在肝小叶中的来源区域,并开发了基于H&E图像的细胞分割与注释流程。
主要NPC类型的区域化分布
门静脉区富集:肝血管内皮细胞(LVEC)、T细胞、血管平滑肌细胞(VSMC)、2型经典树突状细胞(cDC2)、B细胞、胆管细胞。
全小叶分布:成纤维细胞、肝细胞、Kupffer细胞、LSEC(这四类细胞被选作后续深入分析对象)。
区域化的细胞间通讯
通过分析配体-受体对在不同细胞类型中的区域化相关性,识别出以下关键通讯轴:
中央静脉区通讯:
-
LSEC 来源的 WNT2 → 肝细胞上的 FZD5 / 成纤维细胞上的 FZD1。
-
成纤维细胞与LSEC 来源的 RSPO3 → 肝细胞上的 LGR5/LGR4。
-
成纤维细胞 来源的 BMP9(GDF2)/BMP10 → 肝细胞和LSEC上的 ACVR1/ENG。
其他通路:还发现Notch、Ephrin等通路介导的、区域化的NPC-NPC相互作用。
总结:研究首次系统绘制了健康人类肝脏中非实质细胞的空间区域化图谱,并揭示了沿门静脉-中央静脉轴分布的、细胞类型特异性的配体-受体通讯网络,为理解肝脏区域化功能调控提供了新的细胞间相互作用资源。

结果5、利用空间图谱解析健康人肝脏在早期脂肪变性过程中的功能变化
脂肪变性的起始与分布
起始位置:脂质异常积累(脂肪变性)主要起始于中央静脉区,与临床已知模式一致。
研究对象:队列中包含4名不同脂肪变性严重程度的患者,通过机器学习量化每个空间位点的脂质含量。
早期脂肪变性中肝细胞的动态响应(按脂质含量分层分析)
下降的基因/功能(可能为代偿性下调):
脂质流入/合成相关:脂肪酸转运蛋白(SLC27A3)、甘油三酯合成酶(DGAT1)、胆固醇吸收基因(NPC1L1)。
脂滴稳定酶:HSD17B13(全局性下降)。
核编码线粒体蛋白:多个呼吸链基因(如NDUFA9、NDUFS4、NDUFS8)整体下降。
上升的基因/功能(可能为代偿性上调):
脂质β-氧化与分泌:DIO1、HSD17B4、ABCB4。
脂肪酸延长酶:ELOVL5(既往研究显示其可降低甘油三酯含量)。
线粒体编码RNA:如MT-ND1、MT-ND4L(呈代偿性增加)。
转录因子变化:KLF10、ONECUT2等表达改变。
跨平台与跨物种验证
Visium HD验证:通过AI引导的单个脂滴分割分析,大脂滴与小脂滴区域的差异基因表达与上述Visium平台结果显著相关(R=0.21, P=3.33×10⁻³)。
小鼠对比:将人类早期脂肪变性的基因表达变化与小鼠模型(胆碱缺乏高脂饮食)对比,发现相关性较弱,表明本队列处于脂肪变性向脂肪性肝炎发展的极早期阶段,且人类早期响应具有独特性。

总结:研究揭示了早期脂肪变性时中央静脉区肝细胞的一种潜在代偿适应机制------即通过下调脂质合成/流入、上调脂质氧化/分泌,并伴随核编码线粒体蛋白下降与线粒体编码RNA代偿性增加这一有趣的转录调控失衡,来对抗脂质积累。这为理解人类代谢相关脂肪性肝病的起始阶段提供了宝贵资源。

最后,来看看方法
visium HD

