最近我看到一篇挺有意思的论文,来自中科院长春光学精密机械与物理研究所的团队,发表在《Light: Science & Applications》上。讲的是他们搞出了一种超宽光谱的中红外半导体激光器,关键是只用了一个"单堆叠"结构,没用那种堆好几层的复杂设计。
说人话就是:以前要想激光器发出的光覆盖很宽的波长范围,通常得把好几个不同波长的"发光单元"叠在一起,像叠煎饼一样。但这会导致发热大、电流要求高,不好搞。而这次他们换了个思路,重新设计了"活性区"的能带结构,让一个单元自己就能发出很宽的光。
结果还挺炸裂的:
-
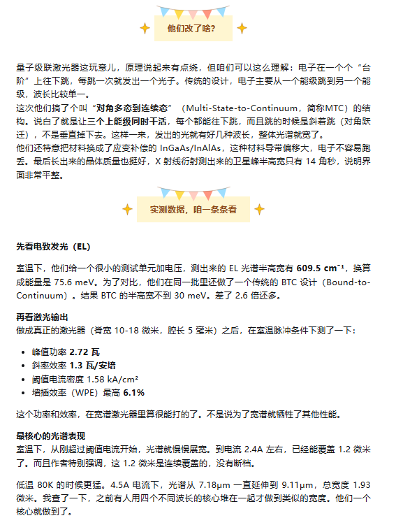
室温下,激光器能稳定输出的光谱宽度达到 1.2 微米(从 7.9μm 到 9.1μm),覆盖了 43% 的电流工作范围。
-
低温 80K 时更夸张,带宽拉到 1.93 微米(7.18μm 到 9.11μm),这是目前单堆叠中红外激光器里最宽的纪录。
-
而且不是光宽没力气,峰值输出功率还有 2.72 瓦,斜率效率 1.3 瓦/安培,跟那些高性能商用激光器能掰手腕。






