随着车载出行场景的拓展与消费升级,车载冰箱已成为保障旅途生活品质的关键设备。其电源与压缩机驱动系统作为整机"能量心脏",需在严苛的车载电气环境下实现高效、稳定、低噪声运行,功率器件的选型直接决定系统转换效率、热管理难度、EMC性能及长期可靠性。本文针对车载冰箱对宽电压输入、高能效、高可靠性及紧凑空间的特殊要求,以场景化适配为核心,形成一套可落地的功率器件优化选型方案。
一、核心选型原则与场景适配逻辑

图1: 车载冰箱方案功率器件型号推荐VBGF1101N与VBBD5222与VBQG2216与VBP16R90S与产品应用拓扑图_01_total
(一) 选型核心原则:四维协同适配
器件选型需围绕电压应力、损耗特性、封装热性能、车规可靠性四维协同适配,确保与车载工况精准匹配:
-
电压应力充足:针对12V/24V车辆电源系统,需承受负载突降、抛负载等产生的瞬态高压,额定耐压需预留充足裕量,如12V系统优先选择≥60V器件。
-
低损耗与高效率:优先选择低导通电阻(Rds(on))与低开关损耗器件,以降低系统热耗散,提升压缩机驱动效率,延长电池续航。
-
封装匹配与散热:大功率压缩机驱动选热阻低、电流能力强的TO247/TO263封装;小功率控制与风扇驱动选DFN等紧凑封装,平衡功率密度与布局空间。
-
车规级可靠性:需满足宽温(-40℃~150℃)、高振动、高湿度环境要求,关注器件抗冲击、长寿命与稳定性。
(二) 场景适配逻辑:按系统功能分类
按车载冰箱核心功能分为三大场景:一是压缩机驱动(动力核心),需应对高电压、大电流及频繁启停;二是DC-DC电源转换(供电核心),需高效降压并为控制板供电;三是辅助负载控制(功能支撑),如风扇、照明、通信模块的智能开关。
二、分场景器件选型方案详解
(一) 场景1:压缩机驱动(12V/24V系统,100W-200W)------高效动力核心
车载压缩机通常采用无刷直流(BLDC)电机,需承受启动峰值电流及宽输入电压波动,要求高效率与高可靠性驱动。
推荐型号:VBGF1101N(Single-N MOSFET,100V,78A,TO251)
-
参数优势:100V耐压充分覆盖12V/24V系统瞬态高压(如36V抛负载),预留超100%裕量。SGT技术实现10V下Rds(on)低至7.2mΩ,78A连续电流满足大功率压缩机需求。TO251封装兼顾电流能力与安装便利性。
-
适配价值:极低的导通损耗显著提升驱动效率,降低压缩机工作温升。优异的电流能力轻松应对2-3倍启动峰值电流,保障系统启动可靠性。适配高频PWM控制,有助于实现压缩机静音与高效运行。

图2: 车载冰箱方案功率器件型号推荐VBGF1101N与VBBD5222与VBQG2216与VBP16R90S与产品应用拓扑图_02_compressor
- 选型注意:确认压缩机额定功率与最大峰值电流;需搭配专用车规BLDC驱动IC,并做好栅极驱动与过流保护设计。
(二) 场景2:DC-DC降压转换(为控制板、传感器供电)------高效供电核心
需将车载电池电压(12V/24V)高效、稳定地转换为5V/3.3V等低压,为MCU、显示屏、传感器供电,要求低静态功耗与高转换效率。
推荐型号:VBBD5222(Dual-N+P MOSFET,±20V,5.9A/-4.1A,DFN8(3x2)-B)
-
参数优势:集成N沟道与P沟道MOSFET于超小DFN8封装,非常适合同步降压转换器的高侧与低侧开关应用。20V耐压适配12V系统。4.5V下36mΩ(N)和97mΩ(P)的低导通电阻,有效降低转换器传导损耗。
-
适配价值:高集成度节省超过60%的PCB面积,极大提升电源模块功率密度。低导通电阻与快速开关特性有助于实现超过92%的转换效率,减少供电部分的热积累。可直接由低压PWM控制器驱动,简化设计。
-
选型注意:需根据转换器输出电流(通常<5A)评估热设计;布局时需确保功率回路面积最小化以优化EMI。
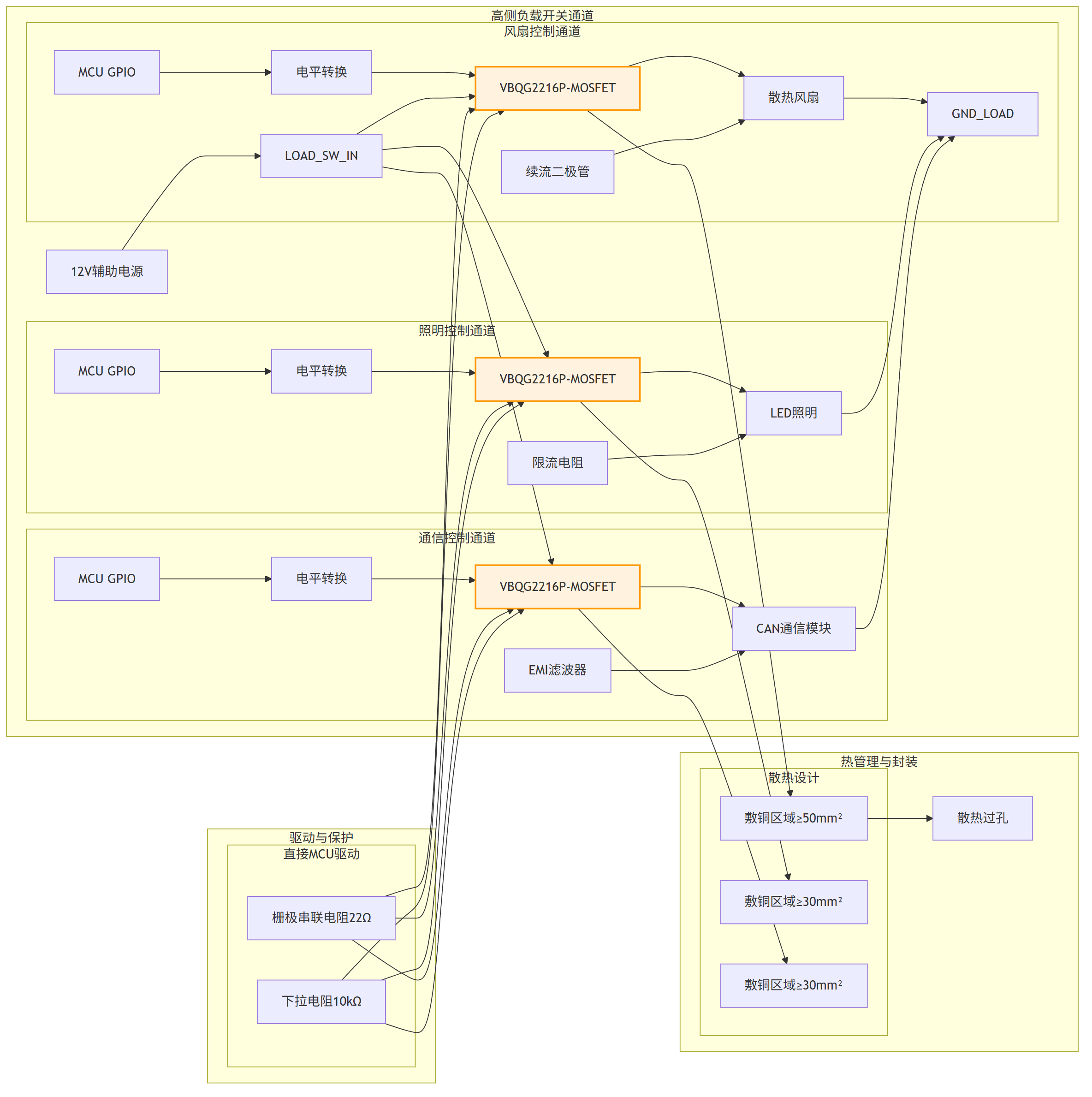
(三) 场景3:辅助负载智能开关(散热风扇、LED照明)------功能支撑与节能
辅助负载功率较小但需智能控制以节能降耗,要求器件具备低栅极阈值电压(Vth)便于MCU直接驱动,以及小型化封装。
推荐型号:VBQG2216(Single-P MOSFET,-20V,-10A,DFN6(2x2))
-
参数优势:-20V耐压满足12V系统高侧开关需求。极低的栅极阈值电压(-0.6V)和优异的栅极电荷特性,使其可轻松被3.3V MCU GPIO直接、高效地驱动。10V下Rds(on)仅20mΩ,导通压降极低。
-
适配价值:实现风扇的温控调速或照明的自动开关,显著降低待机功耗。DFN6(2x2)超小封装极大节省空间,为系统小型化设计提供便利。P沟道特性简化了高侧开关电路,无需电荷泵或电平转换。
-
选型注意:确认负载最大工作电流,并留有一定裕量;对于感性负载(如风扇电机),需并联续流二极管。
三、系统级设计实施要点
(一) 驱动电路设计:匹配车载环境
-
VBGF1101N:配套使用车规级BLDC驱动IC(如MP6540系列),驱动电流能力需≥1A。栅极串联电阻以控制开关速度,减少EMI。
-
VBBD5222:需搭配支持同步整流的降压控制器(如LM5140)。注意高侧P-MOSFET和低侧N-MOSFET的驱动时序与死区时间设置。
-
VBQG2216:可由MCU GPIO直接驱动,建议在栅极串联小电阻(如22Ω)并增加下拉电阻(如10kΩ)确保关断可靠。
(二) 热管理设计:应对紧凑空间

图3: 车载冰箱方案功率器件型号推荐VBGF1101N与VBBD5222与VBQG2216与VBP16R90S与产品应用拓扑图_03_buck
-
VBGF1101N:需借助PCB敷铜(建议≥150mm²)进行散热,必要时通过导热垫将TO251背面热量传导至金属外壳或散热器。
-
VBBD5222:DFN封装底部散热焊盘必须焊接在足够大的敷铜区域(建议≥50mm²),并打散热过孔至背面铜层。
-
VBQG2216:小电流应用下一般敷铜即可满足,持续电流较大时需参照封装热阻评估温升。
整机需优化风道,确保压缩机驱动等主要热源附近空气流通。
(三) EMC与可靠性保障
- EMC抑制:
-
VBGF1101N所在电机驱动回路,电源输入端需增加π型滤波器,电机线可套磁环。
-
VBBD5222所在的DC-DC电路,输入输出端需布置高频滤波电容,采用紧凑型布局减小高频环路面积。
-
所有开关节点可考虑并联小容量MLCC电容以减缓电压尖峰。
- 可靠性防护:
-
电压浪涌防护:电源输入端必须设置TVS管(如SMCJ36A)和压敏电阻,以吸收抛负载等产生的瞬态能量。
-
过流保护:压缩机驱动回路需设置精密采样电阻与比较器电路,或选用带过流保护的驱动IC。
-
静电与瞬态防护:所有MOSFET栅极可考虑串联电阻并搭配小功率TVS管(如SMBJ5.0A)进行保护。
四、方案核心价值与优化建议
(一) 核心价值
- 全场景高效可靠:从压缩机驱动到低压供电,全链路选用高效器件,系统能效提升,热风险降低,满足车规级可靠性要求。

图4: 车载冰箱方案功率器件型号推荐VBGF1101N与VBBD5222与VBQG2216与VBP16R90S与产品应用拓扑图_04_loadswitch
-
空间与成本优化:采用高集成度(VBBD5222)与超小型封装(VBQG2216)器件,显著节省PCB空间,利于产品小型化与轻量化。
-
智能控制实现:低Vth器件便于MCU直接控制,为风扇智能温控、灯光管理、网络通信等智能化功能奠定硬件基础。
(二) 优化建议
-
功率升级:若压缩机功率超过200W或采用48V系统,可考虑选用VBP16R90S(600V/90A,TO247)等更高规格器件。
-
集成化升级:对于空间极端苛刻的应用,可探索将DC-DC与负载开关功能集成于一体的PMIC方案。
-
特殊环境适配:针对引擎舱等极端高温环境,可优先选用结温范围更宽(如175℃)的器件版本,并强化主动散热。
-
功能安全考虑:对于高端车型,关键功率回路可增加冗余监控或采用双路备份设计,提升功能安全等级。
功率器件的精准选型是车载冰箱实现高效、可靠、静音及智能化的基石。本场景化方案通过匹配车载特殊工况与核心负载需求,结合系统级防护设计,为研发提供全面技术参考。未来可探索碳化硅(SiC)二极管等新型器件在高效PFC电路中的应用,助力打造下一代超低能耗、超高可靠性的车载冷藏解决方案。