分块(Chunking)是 RAG 系统里最容易被忽视却影响最大的环节------同样的嵌入模型、同样的向量数据库,只是换了分块策略,检索召回率就能相差 9% 以上。本文从"为什么必须分块"出发,系统拆解 5 种主流策略的原理与适用场景,再结合 2026 年最新基准测试结论,给出可直接落地的 LangChain4j Java 实战代码与生产配置建议。
📌 适合人群:正在构建或优化 RAG 系统的 Java 后端开发者、AI 应用开发者
关于本文档
本文覆盖 RAG 系统中文档分块的完整知识体系,从基础原理到生产代码,适合有 Java 基础的开发者直接落地使用。
- ✅ 理解大模型上下文窗口限制与分块的必要性
- ✅ 掌握 5 种主流分块策略的原理、优劣与适用场景
- ✅ 读懂 2026 年最新基准测试,做出有数据支撑的策略选择
- ✅ 掌握 LangChain4j
DocumentSplittersAPI 的完整用法 - ✅ 获取生产环境参数调优指南与常见陷阱清单
1. 为什么必须分块:三个绕不开的约束
1.1 大模型有"阅读上限"
想象你需要让一名顾问回答问题,但每次只能给他看 3 页材料。整本 500 页的手册根本塞不进去,你必须先挑出最相关的几页递给他。
大语言模型面临同样的限制------ 上下文窗口(Context Window) 规定了模型单次能"看到"的最大 Token 数量。即使是支持 200K Token 的长上下文模型,将整份文档原样塞入也会带来两个严重问题:推理成本随 Token 数量线性甚至超线性上涨;信息密度被大量无关内容稀释,模型更容易"找不到重点"。
分块(Chunking)的核心使命就是:把长文档切成小片段,让检索阶段只取回最相关的那几块,再拼成精准的上下文喂给模型。

1.2 检索信噪比:块太大或太小都是灾难
分块不只是"切开"这么简单,块的大小直接影响检索精度。来自 2026 年 Vecta 基准测试的数据揭示了两个典型失败模式:
| 失败模式 | 具体表现 | 根本原因 |
|---|---|---|
| 块过小(< 50 tokens) | 语义碎片化,端到端问答准确率仅 54% | 上下文不足,模型缺乏作答依据 |
| 块过大(> 2500 tokens) | 无关内容稀释信号,相似度判别力下降 | 一块包含多个主题,向量无法精准表达 |
| 边界截断 | 关键定义被从中间切断 | 固定字符切分不考虑语义完整性 |
2026 年最新研究表明,实践中的最优区间是 256 ~ 512 tokens ,重叠(overlap)设为 chunk_size 的 10% ~ 20%(约 50 ~ 100 tokens)。这一参数组合在多个独立基准测试中均排名前列。
1.3 分块策略的选择与嵌入模型同等重要
NAACL 2025 发布的同行评审研究(arXiv:2410.13070)对 25 种分块配置 × 48 种嵌入模型进行了系统测试,得出了一个令人意外的结论:分块策略对检索质量的影响,与嵌入模型的选择相当甚至更大。 Chroma 的评测也印证了这一点------在相同语料上,最优与最差分块策略之间的召回率差距达到 9%。
这意味着:在优化嵌入模型之前,先把分块策略调好,性价比更高。
2. 五种核心分块策略详解
2.1 固定大小分块(Fixed-size Chunking)
这是最简单粗暴的策略:按照固定的字符数或 Token 数强制切割,不管是否切断了一个完整的句子。
| 维度 | 评价 |
|---|---|
| 实现难度 | ⭐(最简单,无需任何 NLP 能力) |
| 语义完整性 | ⭐⭐(容易截断句子,边界粗糙) |
| 计算成本 | ⭐⭐⭐⭐⭐(几乎零额外开销) |
| 适用场景 | 日志文件、数据导出、格式均匀的结构化文本 |
固定大小分块对中文文档尤其不友好,因为中文没有空格分隔词语,强制按字符数切分极易把一个词从中间截断,导致语义扭曲。
2.2 递归字符分块(Recursive Character Splitting)------生产首选
递归分块是目前生产环境中最推荐的默认策略。它的核心思想是:按分隔符优先级递归尝试,优先在"大段落边界"切,如果仍超过目标大小,再降级到"小段落 → 句子 → 词 → 字符"。

分隔符优先级(从高到低):"\n\n" → "\n" → "。!?" → " " → ""
为什么递归分块更优秀? 它尽可能保留了文档的语义结构,使得每个 Chunk 内部主题相对聚焦,相比固定大小分块,能显著提升向量检索的精度。2026 年 2 月 Vecta 对 50 篇学术论文的基准测试结果显示,递归 512-token 分块以 69% 的端到端准确率位列第一。
递归分块是大多数 RAG 项目的起点策略。先用它跑通流程,再根据实际检索指标(Precision/Recall)决定是否升级到更复杂的策略。
2.3 文档结构分块(Document-structure Chunking)
文档结构分块充分利用文档自带的格式标记------Markdown 的 ## 标题、HTML 的 <h2> 标签、Word 的段落样式------将内容按照逻辑章节切分,而不是物理字符数。
| 特点 | 说明 |
|---|---|
| 语义完整性 | 极高,完整保留章节逻辑 |
| 块大小可控性 | 较差,章节长短不一可能导致大小悬殊 |
| 前提条件 | 文档必须有清晰的结构标记 |
| 最佳适用场景 | 技术文档、API 手册、产品说明书、Markdown 文档库 |
LangChain4j 提供了
DocumentByParagraphSplitter,可以按段落(双换行符)进行结构切分。对于 Markdown 文档,结合元数据注入标题路径,可以让检索结果自带"面包屑"信息,大幅提升答案的可追溯性。
2.4 语义分块(Semantic Chunking)
语义分块是最"智能"的策略:通过计算相邻句子之间的向量余弦相似度,在语义发生突变(相似度骤降)的地方切断,而不是在固定位置。

优势:对主题跳跃频繁、结构松散的文档(研究论文、会议记录、客服对话)效果显著,块内主题高度聚焦。
代价:需要为每个句子调用 Embedding 模型,计算成本高、处理速度慢。更严重的是,2026 年 Vecta 基准测试发现语义分块产生的碎片平均仅 43 tokens,对 LLM 生成答案而言上下文严重不足,导致端到端准确率(54%)反而低于递归分块(69%)。
| 对比维度 | 语义分块 | 递归字符分块 |
|---|---|---|
| 块内语义聚焦度 | ⭐⭐⭐⭐⭐ | ⭐⭐⭐ |
| 计算成本 | 高(需调 Embedding) | 低 |
| 块大小稳定性 | 低(碎片风险) | 高 |
| 端到端准确率(2026 基准) | 54% | 69% |
| 推荐场景 | 知识库、会议记录、散文 | 绝大多数 RAG 场景 |
!WARNING\] 使用语义分块时,务必设置 **最小 Chunk 大小下限**(建议 ≥ 100 tokens),避免产生过于碎片化的片段,否则 LLM 生成阶段会因信息量不足而增加幻觉风险。
2.5 父子分块(Parent-Document Chunking)
父子分块是一种"双层架构"策略:索引阶段存储的是小块(子块) ,检索到匹配后返回给 LLM 的是大块(父块)。
这个策略的精妙之处在于:用小块的"精准"完成检索,用大块的"完整"支撑生成。小块向量更集中,召回精度高;父块上下文更丰富,LLM 答案更准确。
| 维度 | 说明 |
|---|---|
| 检索精度 | 高(小块向量语义集中) |
| 生成质量 | 高(父块提供完整上下文) |
| 实现复杂度 | 中等(需维护父子关系映射) |
| 存储开销 | 略高(父块和子块均需存储) |
| 适用场景 | 技术手册、合同、学术论文等需要高精度+高质量的场景 |
3. 2026 年前沿策略:Late Chunking 与 Contextual Retrieval
3.1 Late Chunking:在向量层做"延迟切分"
传统分块在向量化之前 切割文档;Late Chunking 反其道而行之------先对整篇文档进行 Embedding,再在向量空间对表示进行切分。这样每个子向量天然携带了整篇文档的全局上下文信息,有效解决了传统分块中"割裂上下文"的问题。
2025 年 4 月 arXiv 论文 Reconstructing Context: Evaluating Advanced Chunking Strategies for Retrieval-Augmented Generation(arXiv:2504.19754)对 Late Chunking 和 Contextual Retrieval 进行了严格对比,发现 Late Chunking 计算效率更高,但在语义相关性和完整性方面略逊于 Contextual Retrieval。
3.2 Contextual Retrieval:Anthropic 的上下文注入方案
Anthropic 提出的 Contextual Retrieval 策略在传统分块之上添加了一个额外步骤:将每个 Chunk 连同整篇原始文档一起发送给 LLM,让 LLM 为该 Chunk 生成一段简短的"上下文说明"(2-3 句话),然后将说明文字前置到 Chunk 正文中再进行向量化。
| 对比维度 | Late Chunking | Contextual Retrieval |
|---|---|---|
| 语义完整性保留 | 较好 | 最好 |
| 计算成本 | 较低(一次 Embedding) | 较高(额外 LLM 调用) |
| 实现复杂度 | 中(需支持长文档 Embedding) | 高(需管理预处理 LLM) |
| 2025 研究结论 | 效率优先 | 质量优先 |
何时值得升级到前沿策略? 如果递归分块已实现 ≥ 85% 的上下文召回率,通常无需升级。当业务对答案质量要求极高(如法律、医疗、金融),且有足够的预算支付额外推理成本时,Contextual Retrieval 是值得投入的选项。
4. 五种策略横向对比
| 策略 | 实现难度 | 语义完整性 | 计算成本 | 2026 准确率参考 | 推荐场景 |
|---|---|---|---|---|---|
| 固定大小 | ⭐ | ⭐⭐ | ⭐⭐⭐⭐⭐ | ~50% | 日志、数据导出 |
| 递归字符 | ⭐⭐ | ⭐⭐⭐⭐ | ⭐⭐⭐⭐ | 69%(第一) | 绝大多数场景 |
| 文档结构 | ⭐⭐⭐ | ⭐⭐⭐⭐⭐ | ⭐⭐⭐⭐ | 因场景而异 | Markdown/HTML 文档 |
| 语义分块 | ⭐⭐⭐⭐ | ⭐⭐⭐⭐⭐ | ⭐⭐ | 54%(碎片风险) | 主题跳跃散文 |
| 父子分块 | ⭐⭐⭐⭐ | ⭐⭐⭐⭐ | ⭐⭐⭐ | 高(无直接基准) | 高精度生产场景 |
何时选择语义分块?
- ✅ 文档主题跳跃频繁、结构松散(客服记录、研究报告)
- ✅ 已设置最小 Chunk 大小下限(≥ 100 tokens)
- ✅ 有足够的 Embedding 调用预算
- ❌ 对延迟敏感的在线系统(计算成本过高)
- ❌ 文档已有清晰的 Markdown/HTML 结构(用文档结构分块更省力)
5. LangChain4j Java 完整实战
5.1 依赖配置
xml
<!-- pom.xml -->
<dependency>
<groupId>dev.langchain4j</groupId>
<artifactId>langchain4j</artifactId>
<version>0.36.2</version>
</dependency>
<dependency>
<groupId>dev.langchain4j</groupId>
<artifactId>langchain4j-open-ai</artifactId>
<version>0.36.2</version>
</dependency>
5.2 策略一:递归分块(生产推荐)
DocumentSplitters.recursive() 是 LangChain4j 提供的递归分块实现,优先按段落,再降级到句子、词,直到满足大小约束。
java
import dev.langchain4j.data.document.Document;
import dev.langchain4j.data.document.DocumentSplitter;
import dev.langchain4j.data.document.splitter.DocumentSplitters;
import dev.langchain4j.data.segment.TextSegment;
import dev.langchain4j.model.openai.OpenAiTokenizer;
import java.util.List;
public class RecursiveChunkingDemo {
public static List<TextSegment> chunkDocumentRecursive(Document document) {
// ✅ 使用 OpenAI tokenizer 进行精确 token 计数
OpenAiTokenizer tokenizer = new OpenAiTokenizer("text-embedding-ada-002");
// 构建递归分块器:最大 512 tokens,重叠 64 tokens(约 12.5%)
DocumentSplitter splitter = DocumentSplitters.recursive(
512, // maxSegmentSizeInTokens:每块最多 512 tokens
64, // maxOverlapSizeInTokens:相邻块重叠 64 tokens,防止边界截断
tokenizer // 使用 token 计数而非字符计数,与嵌入模型对齐
);
// 执行分块,返回 TextSegment 列表
List<TextSegment> segments = splitter.split(document);
System.out.printf("原始文档切分完成,共生成 %d 个 Chunk%n", segments.size());
return segments;
}
}
5.3 策略二:按段落分块(结构化文档)
java
import dev.langchain4j.data.document.splitter.DocumentByParagraphSplitter;
import dev.langchain4j.data.segment.TextSegment;
import java.util.List;
public class ParagraphChunkingDemo {
public static List<TextSegment> chunkByParagraph(Document document) {
// 按段落(双换行符 \n\n)切分,每块最多 500 字符,重叠 50 字符
DocumentByParagraphSplitter splitter = new DocumentByParagraphSplitter(
500, // maxSegmentSizeInChars
50 // maxOverlapSizeInChars
);
return splitter.split(document);
}
}
5.4 策略三:按句子分块(中文语义保留)
java
import dev.langchain4j.data.document.splitter.DocumentBySentenceSplitter;
import dev.langchain4j.data.segment.TextSegment;
import java.util.List;
public class SentenceChunkingDemo {
public static List<TextSegment> chunkBySentence(Document document) {
// 按句子(。!?.!?)切分,每块最多 200 tokens,重叠 20 tokens
// 对中文文档更友好,不会切断完整句子
DocumentBySentenceSplitter splitter = new DocumentBySentenceSplitter(
200, // maxSegmentSizeInTokens
20 // maxOverlapSizeInTokens
);
return splitter.split(document);
}
}
5.5 完整 RAG 摄入管道(含分块)
以下是一个完整的 RAG 文档摄入流水线,将分块、向量化、存储串联起来:
java
import dev.langchain4j.data.document.Document;
import dev.langchain4j.data.document.DocumentSplitter;
import dev.langchain4j.data.document.loader.FileSystemDocumentLoader;
import dev.langchain4j.data.document.splitter.DocumentSplitters;
import dev.langchain4j.data.segment.TextSegment;
import dev.langchain4j.model.embedding.EmbeddingModel;
import dev.langchain4j.model.openai.OpenAiEmbeddingModel;
import dev.langchain4j.model.openai.OpenAiTokenizer;
import dev.langchain4j.store.embedding.EmbeddingStoreIngestor;
import dev.langchain4j.store.embedding.inmemory.InMemoryEmbeddingStore;
import java.nio.file.Path;
import java.util.List;
public class RagIngestionPipeline {
// ===== 核心配置参数(基于 2026 年基准测试最优区间)=====
private static final int CHUNK_SIZE_TOKENS = 512; // 最优区间:256-512
private static final int OVERLAP_TOKENS = 64; // 约 12.5%,在 10%-20% 范围内
public static void ingestDocuments(List<Path> documentPaths) {
// Step 1:加载文档(支持 PDF、TXT、DOCX 等格式)
List<Document> documents = FileSystemDocumentLoader.loadDocuments(documentPaths);
System.out.printf("加载文档完成,共 %d 份%n", documents.size());
// Step 2:配置递归分块器(生产首选策略)
OpenAiTokenizer tokenizer = new OpenAiTokenizer("text-embedding-3-small");
DocumentSplitter splitter = DocumentSplitters.recursive(
CHUNK_SIZE_TOKENS,
OVERLAP_TOKENS,
tokenizer
);
// Step 3:配置嵌入模型
EmbeddingModel embeddingModel = OpenAiEmbeddingModel.builder()
.apiKey(System.getenv("OPENAI_API_KEY"))
.modelName("text-embedding-3-small")
.build();
// Step 4:配置向量存储(生产环境可替换为 Chroma / Qdrant / Milvus)
InMemoryEmbeddingStore<TextSegment> embeddingStore = new InMemoryEmbeddingStore<>();
// Step 5:构建摄入器,一键完成 分块 → 向量化 → 存储
EmbeddingStoreIngestor ingestor = EmbeddingStoreIngestor.builder()
.documentSplitter(splitter) // 注入分块策略
.embeddingModel(embeddingModel) // 注入嵌入模型
.embeddingStore(embeddingStore) // 注入向量存储
.build();
// 执行摄入
ingestor.ingest(documents);
System.out.println("✅ 文档摄入完成,RAG 知识库已就绪");
}
}
5.6 分块框架选型对比
| 框架 | 语言 | 上手难度 | Java 生态集成 | 推荐度 |
|---|---|---|---|---|
| LangChain4j | Java | ⭐⭐ | ⭐⭐⭐⭐⭐(Spring Boot 原生支持) | ✅ 首选 |
| Spring AI | Java | ⭐⭐ | ⭐⭐⭐⭐⭐(Spring 官方维护) | ✅ 备选 |
| LangChain | Python | ⭐⭐⭐ | ❌(需跨语言调用) | 仅 Python 项目 |
| LlamaIndex | Python | ⭐⭐⭐ | ❌(需跨语言调用) | 仅 Python 项目 |
6. 生产最佳实践
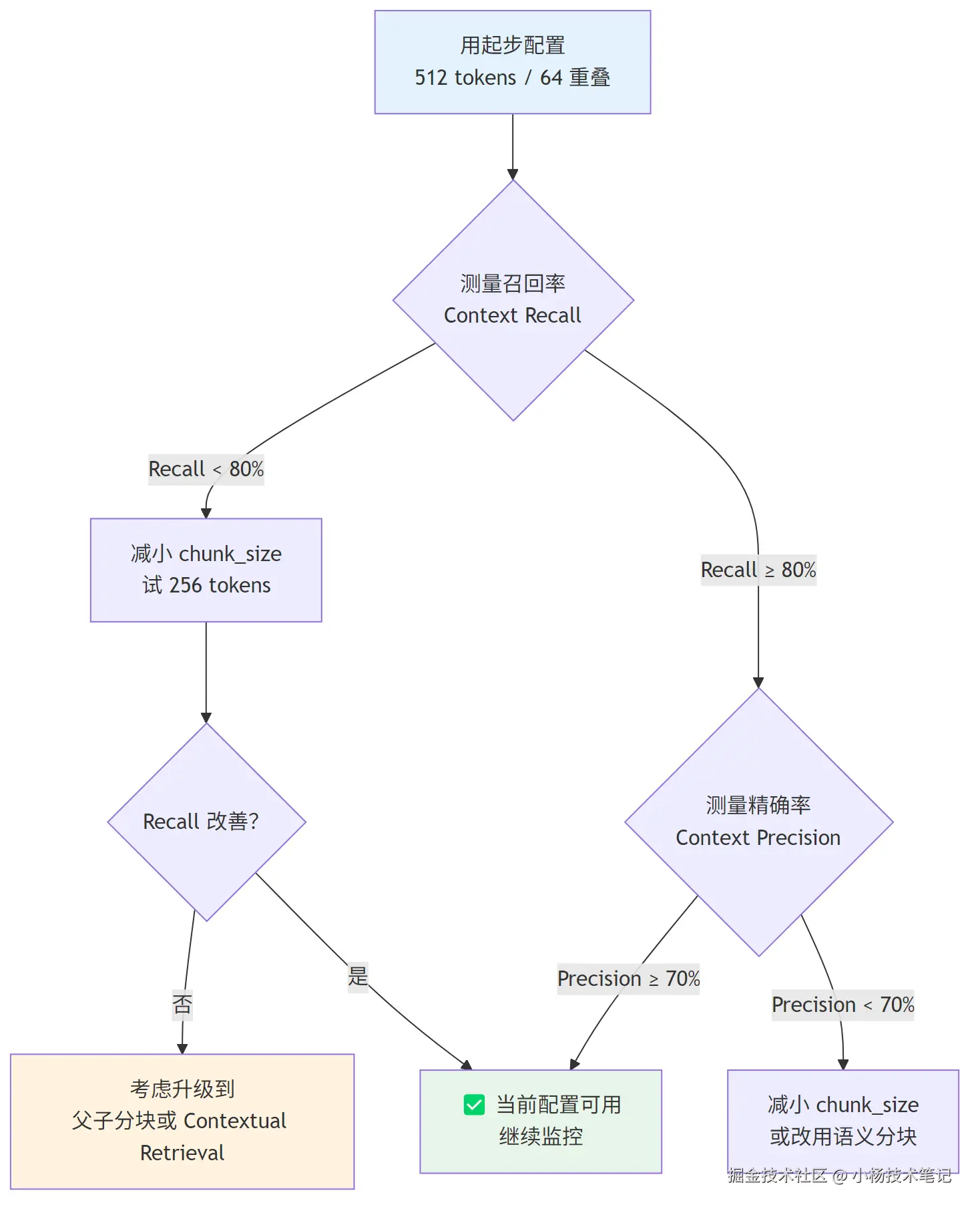
6.1 参数调优:从推荐值出发再迭代
起步配置(适合大多数业务场景):
java
// ✅ 推荐起步配置(基于 2026 年多个基准测试的最优区间)
DocumentSplitter splitter = DocumentSplitters.recursive(
512, // chunk_size:256-512 tokens 为甜点区间
64, // overlap:chunk_size 的 10-20%
tokenizer
);
调优决策流程:

6.2 常见错误与解决方案
| 问题现象 | 根本原因 | 解决方案 |
|---|---|---|
| 答案截半,关键定义不完整 | Chunk 边界切断了关键句 | 增大 overlap(设为 chunk_size 的 20%) |
| 答案"跑偏",包含大量无关内容 | Chunk 过大,一块含多个主题 | 缩小 chunk_size,或改用语义分块 |
| 向量检索命中率低 | Chunk 过小(< 50 tokens),语义信息不足 | 设定最小 Chunk 大小下限 |
| PDF 表格/图片内容丢失 | 仅提取了纯文本,忽略了富媒体 | 使用带 OCR 能力的解析器(如 Tika + Tesseract) |
| 中文文档分块效果差 | 字符级切分切断词语 | 改用 Token 计数模式,或使用 DocumentBySentenceSplitter |
不要用字符数代替 Token 数! 中文字符通常对应 1-2 个 Token,英文单词对应 1-3 个 Token,用字符数设定
chunkSize会导致实际 Chunk 大小与嵌入模型的 Token 限制严重不符,建议始终传入Tokenizer实例进行精确 Token 计数。
6.3 分块效果评估方法
评估分块策略效果,推荐使用 RAGAS 框架的两个核心指标:
java
// 伪代码:评估分块策略
// 构建评估数据集:问题 + 标准答案 + 相关文档段落
EvaluationDataset dataset = EvaluationDataset.from("eval-questions.json");
// 指标1:Context Recall(召回率)
// = 标准答案中有多少事实被检索到的 Chunk 覆盖
// 目标:≥ 80%,低于此值说明分块过小或 Chunk 数量不足
// 指标2:Context Precision(精确率)
// = 检索到的 Chunk 中有多少是真正相关的
// 目标:≥ 70%,低于此值说明分块过大或向量检索噪声太多
| 指标 | 计算方式 | 目标值 | 低于目标的对策 |
|---|---|---|---|
| Context Recall(召回率) | 标准答案覆盖 / 全部事实 | ≥ 80% | 缩小 chunk_size,增大 overlap |
| Context Precision(精确率) | 相关 Chunk / 全部检索 Chunk | ≥ 70% | 缩小 chunk_size,或改为语义分块 |
7. 总结
| 核心概念 | 一句话解释 |
|---|---|
| Chunking | 把长文档切成小片段,让检索阶段只取回最相关的块 |
| chunk_size | 每个 Chunk 的最大 Token 数,推荐起步值 256-512 |
| overlap | 相邻 Chunk 的重叠大小,设为 chunk_size 的 10-20% |
| 递归字符分块 | 按分隔符优先级递归切分,生产首选策略,2026 基准准确率 69% |
| 语义分块 | 按向量相似度在语义突变处切分,质量高但成本高、碎片风险大 |
| 父子分块 | 小块精准检索 + 大块完整上下文,兼顾精度与生成质量 |
| Late Chunking | 先整文 Embedding 再切分,每个子向量携带全局上下文 |
推荐学习路径:
- 用 LangChain4j
DocumentSplitters.recursive(512, 64, tokenizer)跑通第一个 RAG demo- 用 RAGAS 测量 Context Recall 和 Context Precision,建立基准线
- 根据指标决定是否调整 chunk_size / overlap,或升级到父子分块
- 当业务要求极高质量时,调研 Contextual Retrieval 的成本收益
更多 AI 工具实战内容,关注微信公众号 [小杨技术笔记],第一时间获取。