随着汽车工业对零部件精度与质量控制的极致追求,高端3D检测设备已成为确保制造一致性的核心装备。其精密运动平台、高分辨率成像系统与高速数据处理单元作为整机"骨骼、眼睛与大脑",需为伺服电机、激光器、传感器及计算模块提供稳定、洁净且快速响应的电能转换。功率MOSFET的选型直接决定了系统动态性能、测量精度、热稳定性及长期可靠性。本文针对检测设备对精度、效率、温控与电磁纯净度的严苛要求,以功能模块化适配为核心,重构功率MOSFET选型逻辑,提供一套可直接落地的优化方案。
一、核心选型原则与场景适配逻辑
选型核心原则
电压精准匹配:针对24V/48V精密运动总线及12V/5V/3.3V逻辑与成像电源,MOSFET耐压值需在满足开关尖峰余量下尽可能低,以优化开关性能与驱动效率。
超低损耗与快速响应:优先选择极低导通电阻(Rds(on))与低栅极电荷(Qg)器件,最大限度降低传导与开关损耗,提升电源纹波性能与动态响应速度。
微型化与高密度集成:根据设备内部高度紧凑的布局,优选先进封装(如DFN、SC75、SOT23),在有限空间内实现高功率密度与优异散热路径。
极致可靠性与信号完整性:满足工业级连续扫描作业要求,确保低热噪声、高抗干扰能力,避免电源噪声影响精密测量信号。
场景适配逻辑
按3D检测设备核心功能模块,将MOSFET分为三大应用场景:精密运动控制(核心驱动)、成像与光源供电(精度关键)、辅助与接口电源管理(系统支撑),针对性匹配器件参数与拓扑结构。

图1: 高端汽车零部件尺寸 3D 检测设备方案与适用功率器件型号分析推荐VBTA5220N与VBQF1202与VB1210与产品应用拓扑图_01_total
二、分场景MOSFET选型方案
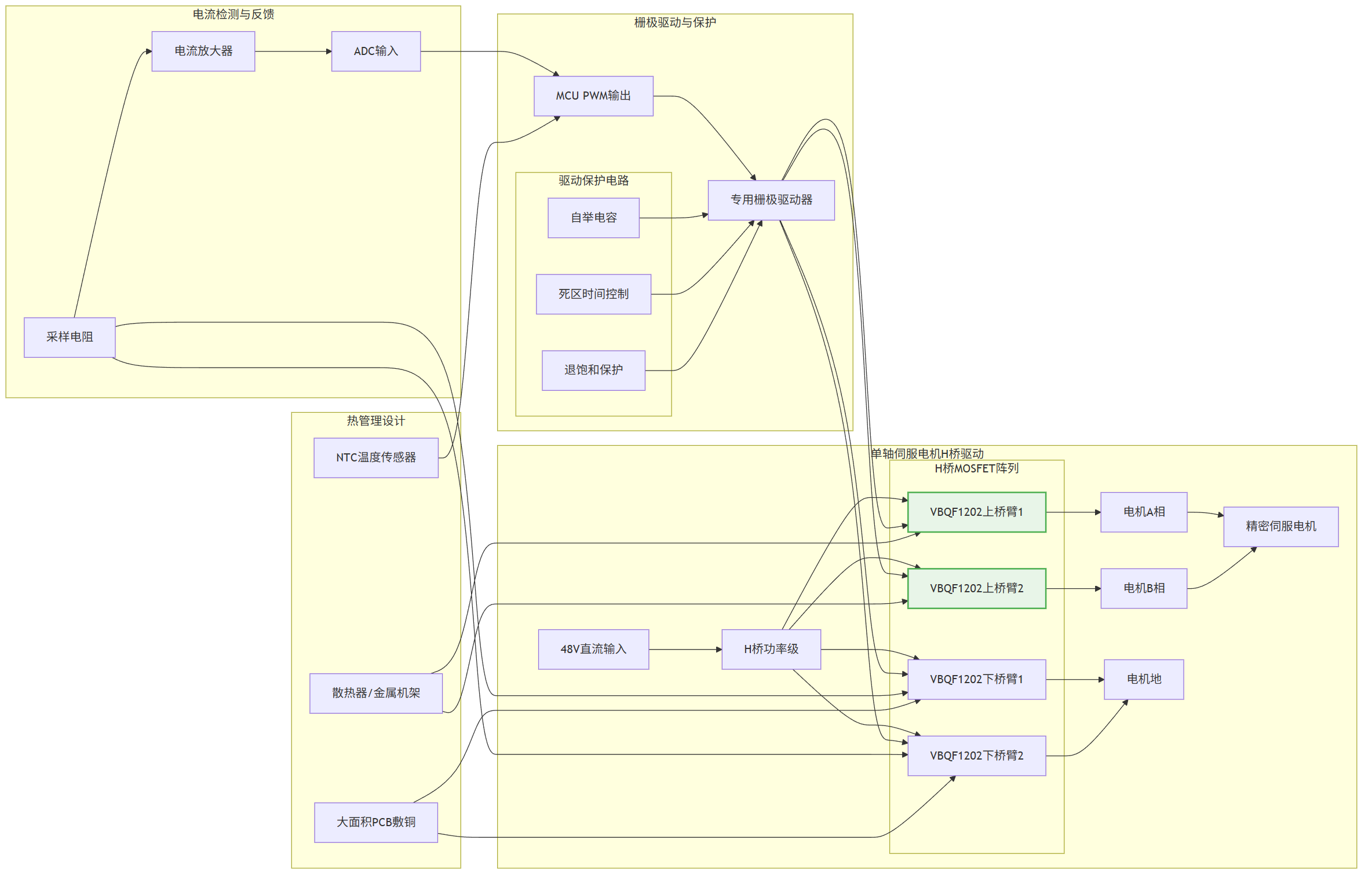
场景1:精密运动控制(伺服电机驱动、平台定位)------ 核心驱动器件
推荐型号:VBQF1202(Single-N,20V,100A,DFN8(3x3))
关键参数优势:采用先进沟槽技术,10V驱动下Rds(on)低至2mΩ,100A超大连续电流能力,轻松应对48V总线下伺服电机瞬间大电流需求,超低导通损耗。
场景适配价值:DFN8封装极低热阻与寄生参数,支持高频PWM驱动,实现电机精准定位与平滑调速,极低损耗减少发热对设备热变形的影响,保障测量平台长期稳定性。
适用场景:多轴精密运动平台电机驱动H桥、大电流线性电源调整。
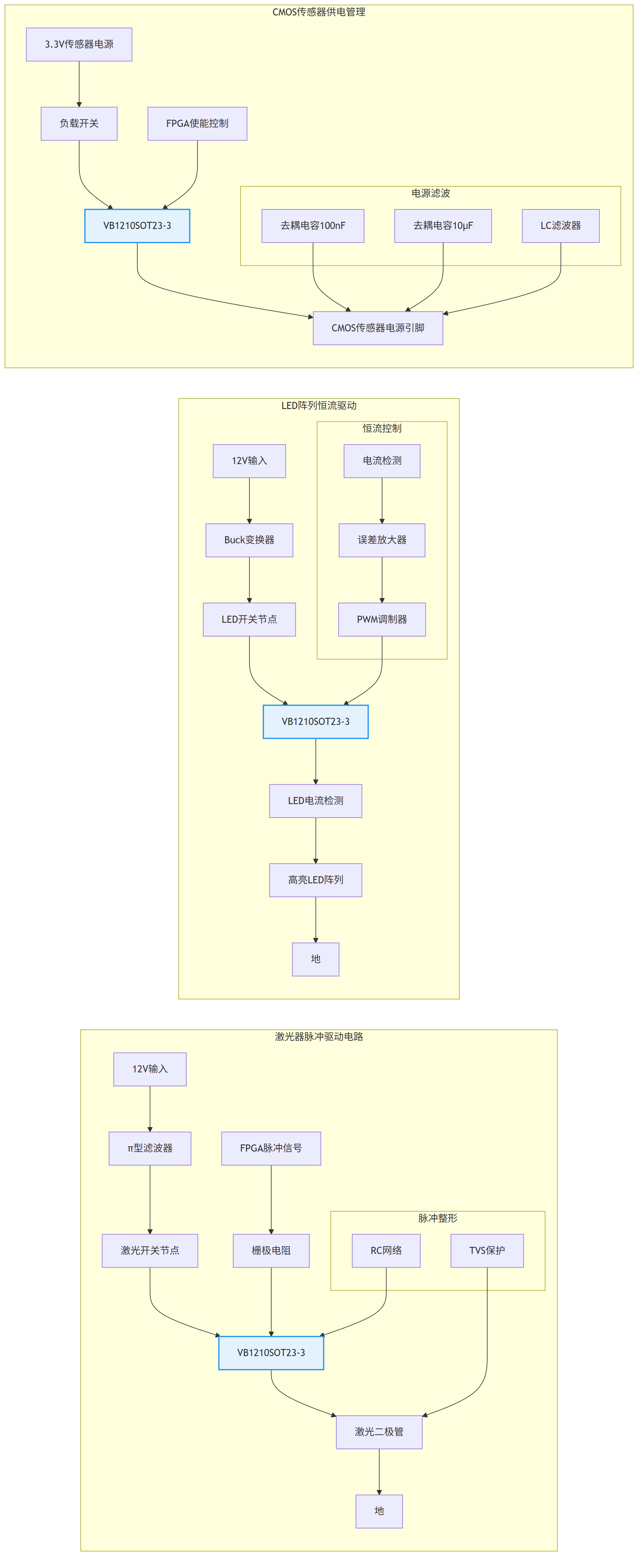
场景2:成像与光源供电(激光器、高亮LED、CMOS/CCD传感器)------ 精度关键器件
推荐型号:VB1210(Single-N,20V,9A,SOT23-3)
关键参数优势:20V耐压完美适配12V成像系统,10V驱动下Rds(on)仅11mΩ,9A电流能力满足脉冲激光器与阵列LED驱动需求。栅极阈值电压范围0.5-1.5V,兼容3.3V/5V逻辑直接驱动,响应迅速。
场景适配价值:SOT23-3超小封装节省宝贵空间,易于布局在传感器附近。低导通电阻与快速开关特性,确保为激光与成像单元提供纯净、无毛刺的电源,直接提升图像采集质量与测量重复性。
适用场景:激光器脉冲调制开关、高分辨率相机电源路径管理、辅助光源恒流驱动。

图2: 高端汽车零部件尺寸 3D 检测设备方案与适用功率器件型号分析推荐VBTA5220N与VBQF1202与VB1210与产品应用拓扑图_02_motion
场景3:辅助与接口电源管理(散热风扇、通信模块、逻辑电路)------ 系统支撑器件
推荐型号:VBTA5220N(Dual-N+P,±20V,0.6A/-0.3A,SC75-6)
关键参数优势:SC75-6微型封装内集成互补的N沟道与P沟道MOSFET,Vth为1.0V/-1.2V,极适合低压逻辑接口。4.5V驱动下Rds(on)为270mΩ/660mΩ,满足信号切换与小功率控制需求。
场景适配价值:单芯片实现电平转换或负载开关功能,极大简化电路设计,节省PCB面积。用于风扇智能调速、RS-485/CAN收发器使能控制、FPGA/处理器IO扩展等,提升系统集成度与可靠性。
适用场景:双向电平转换、负载开关、接口保护与电源域隔离。
三、系统级设计实施要点
驱动电路设计
VBQF1202:必须搭配高性能栅极驱动IC,提供高峰值电流以实现快速开关,布局时优先最小化功率回路寄生电感。
VB1210:可由MCU或FPGA的GPIO直接驱动,建议栅极串联小电阻并靠近引脚布局,以抑制振铃并优化EMI。
VBTA5220N:注意N与P管驱动逻辑的互补性,可采用专用电平转换芯片或简单阻容网络进行控制,确保开关同步性。
热管理设计

图3: 高端汽车零部件尺寸 3D 检测设备方案与适用功率器件型号分析推荐VBTA5220N与VBQF1202与VB1210与产品应用拓扑图_03_imaging
分级散热策略:VBQF1202需依托大面积PCB敷铜并考虑与金属机架或散热器的导热连接;VB1210与VBTA5220N依靠封装自身散热及局部敷铜即可满足要求,但需避免靠近主要热源。
降额设计标准:在设备内部可能达到的45-55℃环境温度下,持续工作电流按器件额定值的60%进行设计,确保长寿命运行。
EMC与信号完整性保障
噪声抑制:在VBQF1202的电源输入及电机输出端并联高频低ESL电容,并可采用RC snubber电路吸收电压尖峰。为VB1210供电的路径增加π型滤波。
保护措施:所有MOSFET栅极就近布置TVS管以防静电与过压冲击。在VBTA5220N连接的接口线路上可串联电阻并增加ESD保护器件。对运动控制与成像电源回路实施过流检测与快速关断保护。
四、方案核心价值与优化建议
本文提出的高端汽车零部件3D检测设备功率MOSFET选型方案,基于模块化功能适配逻辑,实现了从核心运动、精密成像到系统管理的全链路覆盖,其核心价值主要体现在以下三个方面:
-
精度与动态性能提升:通过为运动控制选用超低Rds(on)的大电流MOSFET,显著降低了驱动内阻与热损耗,确保了运动平台的快速响应与定位精度;为成像系统选用快速开关且封装微小的MOSFET,保障了电源的纯净度,从硬件层面提升了图像稳定性与测量准确度。
-
高集成度与可靠性设计:选用集成互补MOS的微型封装器件处理接口与逻辑控制,大幅简化了板级设计,提高了系统集成密度与可靠性。全方案器件均具备工业级温度适应性与稳健的ESD能力,满足检测车间复杂电磁环境与长时间连续作业的挑战。
-
热管理与能效优化:通过针对不同功率等级的精细化选型与分级散热策略,在紧凑空间内实现了高效热管理,避免了设备内部温升对测量精度的影响。整体高效的电源转换架构降低了设备总功耗与运行成本。

图4: 高端汽车零部件尺寸 3D 检测设备方案与适用功率器件型号分析推荐VBTA5220N与VBQF1202与VB1210与产品应用拓扑图_04_auxiliary
在高端汽车零部件尺寸3D检测设备的电源与驱动系统设计中,功率MOSFET的选型是实现高精度、高稳定性与高可靠性的基石。本文提出的场景化选型方案,通过精准匹配运动、成像与控制模块的电气需求,结合系统级的驱动、热控与防护设计,为检测设备研发提供了一套全面、可落地的技术参考。随着检测技术向更高速度、更高分辨率与更多维度智能分析方向发展,功率器件的选型将更加注重超低噪声、超高速度与智能集成。未来可进一步探索集成电流传感、温度监控的智能功率模块(IPM)以及更先进的封装技术,为打造引领行业标准的下一代智能精密检测设备奠定坚实的硬件基础。在汽车制造迈向零缺陷生产的进程中,卓越的硬件设计是保障测量精度与可靠性的第一道坚实防线。