前言:开启现代GUI开发之旅
欢迎来到《QML与PySide6全栈开发实战》系列的第一篇!在当今这个视觉体验至上的时代,用户对软件界面的期待早已超越了简单的功能实现。流畅的动画、优雅的交互、自适应的布局------这些已成为现代应用程序的标配。而QML与PySide6的组合,正是构建这类下一代桌面应用的神兵利器。
在本系列中,我将带你从零开始,通过循序渐进的实战项目,系统掌握这一技术栈。我们不仅学习如何写代码,更要理解背后的设计哲学、架构思想,以及如何将优雅的设计转化为高效的实现。

让我们开始这段激动人心的旅程吧!
🎯 本篇学习目标
阅读完本篇,你将能够:
-
✅ 理解GUI开发从传统到现代的演进历程
-
✅ 掌握QML与PySide6的整体技术架构
-
✅ 完成开发环境的搭建与配置
-
✅ 创建并运行第一个QML+Python应用
-
✅ 理解QML的核心概念和工作原理
-
✅ 为后续深入学习打下坚实基础
📊 知识地图:本篇在系列中的位置

1. GUI开发的演进:从过去到未来
1.1 传统GUI开发的挑战
在深入QML之前,让我们先回顾一下GUI开发的演进历程。这将帮助我们理解QML为何而生,以及它解决了哪些核心问题。

传统GUI开发的三大痛点:
-
代码与界面强耦合
-
界面逻辑与业务逻辑混杂
-
修改界面需重新编译
-
设计师与开发者协作困难
-
-
状态管理复杂
-
手动同步UI状态
-
复杂的更新逻辑
-
难以维护的状态机
-
-
动态效果实现困难
-
动画需要手动控制
-
过渡效果实现复杂
-
性能优化挑战大
-
1.2 声明式UI的崛起
声明式UI范式彻底改变了游戏规则。与其告诉计算机"如何做"(命令式),我们告诉它"做什么"(声明式)。

QML正是这种理念的杰出代表,它将声明式编程的优势发挥到了极致。
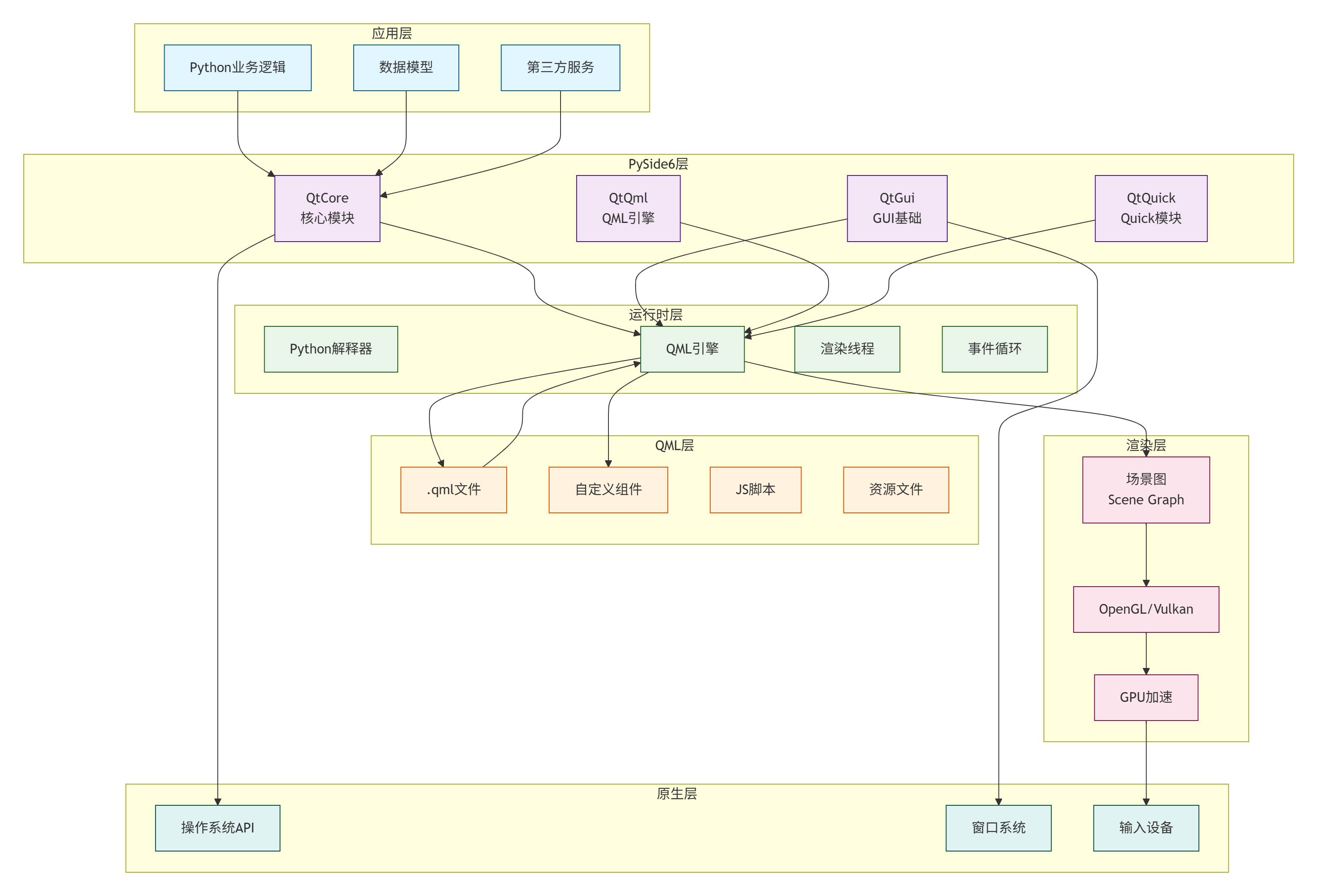
2. QML与PySide6技术栈全景
2.1 技术栈架构总览

2.2 各层详细解析
2.2.1 Python应用层
这是你的业务逻辑所在之处。Python在这里扮演着"大脑"的角色,负责:
-
数据处理和业务逻辑
-
网络通信和文件I/O
-
数据库操作
-
算法实现
python
# Python层的典型职责示例
class DataProcessor:
"""数据处理类 - Python层的典型代表"""
def __init__(self):
self.data = []
def fetch_data(self, url):
"""获取数据 - 网络操作"""
# 实现数据获取逻辑
pass
def process_data(self, raw_data):
"""处理数据 - 业务逻辑"""
# 实现数据处理逻辑
pass
def save_to_db(self, processed_data):
"""保存到数据库 - 持久化"""
# 实现数据库操作
pass
2.2.2 PySide6层
这是Python与Qt/C++世界的桥梁。PySide6提供了完整的Qt绑定:
| 模块 | 主要功能 | 在本系列中的应用 |
|---|---|---|
| QtCore | 核心非GUI功能 | 信号槽、事件循环、线程 |
| QtGui | 基础GUI功能 | 图像处理、字体、绘图 |
| QtWidgets | 传统Widgets | (本系列较少使用) |
| QtQml | QML引擎集成 | 运行QML、上下文管理 |
| QtQuick | Quick模块绑定 | 提供QML类型系统 |
2.2.3 QML层
这是声明式UI的核心。QML文件定义了用户界面的结构、行为和外观:
javascript
// QML的基本结构
import QtQuick 2.15
import QtQuick.Controls 2.15
ApplicationWindow {
id: window
visible: true
width: 800
height: 600
// 属性:定义数据
property string appName: "我的应用"
property int clickCount: 0
// 信号:定义事件
signal buttonClicked(string buttonName)
// 子元素:定义UI
Rectangle {
id: header
width: parent.width
height: 50
color: "lightblue"
Text {
text: appName
anchors.centerIn: parent
}
}
// 行为:定义交互
Button {
text: "点击我 (" + clickCount + ")"
onClicked: {
clickCount++
buttonClicked("mainButton")
}
}
}
2.2.4 渲染层
QML通过Qt Quick的场景图(Scene Graph)进行高效渲染:

3. 开发环境搭建:一站式配置指南
3.1 多平台安装指南
Windows平台
bash
# 1. 安装Python(推荐3.9+)
# 从 python.org 下载安装包,记得勾选"Add to PATH"
# 2. 创建虚拟环境
python -m venv venv
venv\Scripts\activate
# 3. 安装PySide6
pip install PySide6
# 4. 安装开发工具
pip install black flake8 pylint # 代码格式化与检查
pip install pytest pytest-qt # 测试框架
macOS平台
bash
# 1. 使用Homebrew安装Python
brew install python@3.9
# 2. 创建虚拟环境
python3 -m venv venv
source venv/bin/activate
# 3. 安装PySide6
pip install PySide6
# 4. 安装额外工具
pip install PyInstaller # 打包工具
Linux平台(Ubuntu为例)
bash
# 1. 安装系统依赖
sudo apt update
sudo apt install python3.9 python3.9-venv
sudo apt install build-essential libgl1-mesa-dev
# 2. 创建虚拟环境
python3.9 -m venv venv
source venv/bin/activate
# 3. 安装PySide6
pip install --upgrade pip
pip install PySide6
3.2 IDE配置:VS Code完整配置
步骤1:安装必要扩展
bash
1. Python (Microsoft)
2. Pylance (类型检查)
3. Qt for Python (QML支持)
4. Qt Tools (Qt集成)
5. Mermaid Preview (图表预览)
步骤2:配置文件示例
javascript
// .vscode/settings.json
{
"python.defaultInterpreterPath": "${workspaceFolder}/venv/bin/python",
"python.linting.enabled": true,
"python.linting.pylintEnabled": true,
"python.formatting.provider": "black",
"python.formatting.blackArgs": ["--line-length", "88"],
"files.associations": {
"*.qml": "qml"
},
"editor.formatOnSave": true,
"editor.codeActionsOnSave": {
"source.organizeImports": true
},
"[python]": {
"editor.defaultFormatter": "ms-python.black-formatter"
},
"[qml]": {
"editor.defaultFormatter": "bbenoist.qmlformatter"
}
}
步骤3:启动配置
javascript
// .vscode/launch.json
{
"version": "0.2.0",
"configurations": [
{
"name": "Python: 启动QML应用",
"type": "python",
"request": "launch",
"program": "${workspaceFolder}/main.py",
"console": "integratedTerminal",
"env": {
"QT_QUICK_CONTROLS_CONF": "${workspaceFolder}/qtquickcontrols2.conf"
}
},
{
"name": "调试QML",
"type": "qml",
"request": "launch",
"qmlRuntime": "${workspaceFolder}/venv/Scripts/python.exe",
"qmlRuntimeArgs": ["${workspaceFolder}/main.py"],
"host": "localhost",
"port": 1234
}
]
}
3.3 验证安装:完整测试脚本
创建一个测试脚本来验证所有组件是否正常工作:
python
# test_environment.py
import sys
import os
from pathlib import Path
def check_python():
"""检查Python环境"""
print("=" * 50)
print("Python环境检查")
print("=" * 50)
print(f"Python版本: {sys.version}")
print(f"Python路径: {sys.executable}")
print(f"平台信息: {sys.platform}")
return True
def check_pyside6():
"""检查PySide6安装"""
print("\n" + "=" * 50)
print("PySide6检查")
print("=" * 50)
try:
from PySide6 import __version__
from PySide6.QtCore import __version__ as qt_version
print(f"PySide6版本: {__version__}")
print(f"Qt版本: {qt_version}")
# 检查关键模块
modules = [
"PySide6.QtCore",
"PySide6.QtGui",
"PySide6.QtWidgets",
"PySide6.QtQml",
"PySide6.QtQuick"
]
for module in modules:
try:
__import__(module)
print(f"✓ {module}")
except ImportError as e:
print(f"✗ {module}: {e}")
return True
except ImportError as e:
print(f"PySide6导入失败: {e}")
return False
def check_qml():
"""检查QML支持"""
print("\n" + "=" * 50)
print("QML支持检查")
print("=" * 50)
try:
from PySide6.QtCore import QUrl
from PySide6.QtQml import QQmlApplicationEngine
from PySide6.QtWidgets import QApplication
# 创建临时QML文件
qml_content = """
import QtQuick 2.15
import QtQuick.Controls 2.15
import QtQuick.Window 2.15
Window {
width: 300
height: 200
visible: true
title: "环境测试"
Rectangle {
anchors.fill: parent
color: "lightblue"
Text {
anchors.centerIn: parent
text: "✓ QML环境正常"
font.pixelSize: 20
}
}
}
"""
# 写入临时文件
temp_qml = Path("temp_test.qml")
temp_qml.write_text(qml_content, encoding="utf-8")
# 测试QML引擎
app = QApplication.instance() or QApplication([])
engine = QQmlApplicationEngine()
engine.load(QUrl.fromLocalFile(str(temp_qml)))
if not engine.rootObjects():
print("✗ QML引擎加载失败")
return False
print("✓ QML引擎加载成功")
# 清理临时文件
temp_qml.unlink()
return True
except Exception as e:
print(f"QML检查失败: {e}")
return False
def check_development_tools():
"""检查开发工具"""
print("\n" + "=" * 50)
print("开发工具检查")
print("=" * 50)
tools = {
"black": "代码格式化",
"flake8": "代码检查",
"pylint": "代码分析",
"mypy": "类型检查",
"pytest": "测试框架"
}
for tool, description in tools.items():
try:
__import__(tool.replace("-", "_"))
print(f"✓ {tool:10} - {description}")
except ImportError:
print(f"✗ {tool:10} - 未安装")
return True
def main():
"""主检查函数"""
print("开始检查QML+PySide6开发环境...")
print("=" * 50)
checks = [
("Python环境", check_python),
("PySide6", check_pyside6),
("QML支持", check_qml),
("开发工具", check_development_tools)
]
results = []
for name, check_func in checks:
try:
success = check_func()
results.append((name, success))
except Exception as e:
print(f"{name}检查异常: {e}")
results.append((name, False))
# 汇总结果
print("\n" + "=" * 50)
print("检查结果汇总")
print("=" * 50)
all_passed = True
for name, success in results:
status = "✓ 通过" if success else "✗ 失败"
print(f"{name:15} {status}")
if not success:
all_passed = False
print("\n" + "=" * 50)
if all_passed:
print("🎉 所有检查通过!可以开始开发了。")
else:
print("⚠️ 部分检查未通过,请根据上述提示解决问题。")
return all_passed
if __name__ == "__main__":
success = main()
sys.exit(0 if success else 1)
运行这个脚本,确保所有检查都通过:
python
python test_environment.py
4. 第一个全栈应用:Hello World Plus
4.1 项目结构设计
让我们从最简单的"Hello World"开始,但我们要做一个增强版,展示QML+PySide6的核心特性。
bash
hello_world_plus/
├── main.py # Python主程序
├── app/
│ ├── __init__.py
│ ├── backend.py # Python后端逻辑
│ └── models.py # 数据模型
├── qml/
│ ├── Main.qml # 主界面
│ ├── components/ # 可复用组件
│ │ └── Header.qml
│ ├── pages/ # 页面组件
│ │ └── HomePage.qml
│ └── resources/ # 资源文件
│ └── fonts/
├── assets/ # 静态资源
│ ├── images/
│ └── icons/
├── config/ # 配置文件
│ └── settings.json
├── tests/ # 测试文件
├── docs/ # 文档
├── requirements.txt # 依赖列表
└── README.md # 项目说明
4.2 Python后端代码
python
# main.py - 应用主入口
import sys
import os
from pathlib import Path
from PySide6.QtCore import QObject, Slot, Property, Signal, QUrl, Qt
from PySide6.QtGui import QGuiApplication, QFontDatabase
from PySide6.QtQml import QQmlApplicationEngine, QmlElement
from PySide6.QtQuickControls2 import QQuickStyle
# 将Python类暴露给QML
@QmlElement
class AppBackend(QObject):
"""应用后端逻辑,暴露给QML使用"""
# 定义信号
messageChanged = Signal(str)
countChanged = Signal()
def __init__(self, parent=None):
super().__init__(parent)
self._message = "你好,QML世界!"
self._click_count = 0
# 定义属性(可供QML绑定)
@Property(str, notify=messageChanged)
def message(self):
return self._message
@message.setter
def message(self, value):
if self._message != value:
self._message = value
self.messageChanged.emit(value)
@Property(int, notify=countChanged)
def click_count(self):
return self._click_count
# 定义槽(可供QML调用)
@Slot()
def increase_count(self):
"""增加点击计数"""
self._click_count += 1
self.countChanged.emit()
self.update_message()
@Slot(str)
def update_message(self, new_message=None):
"""更新显示消息"""
if new_message:
self.message = new_message
else:
self.message = f"按钮被点击了 {self._click_count} 次"
@Slot(result=str)
def get_current_time(self):
"""获取当前时间"""
from datetime import datetime
return datetime.now().strftime("%Y-%m-%d %H:%M:%S")
def load_fonts():
"""加载自定义字体"""
font_dir = Path(__file__).parent / "assets" / "fonts"
if font_dir.exists():
for font_file in font_dir.glob("*.ttf"):
QFontDatabase.addApplicationFont(str(font_file))
def setup_application():
"""配置应用程序"""
app = QGuiApplication(sys.argv)
app.setOrganizationName("MyCompany")
app.setOrganizationDomain("mycompany.com")
app.setApplicationName("HelloWorldPlus")
# 设置样式(可选)
QQuickStyle.setStyle("Material")
# 加载字体
load_fonts()
return app
def create_qml_engine(app):
"""创建并配置QML引擎"""
engine = QQmlApplicationEngine()
# 创建后端实例
backend = AppBackend()
# 将后端对象暴露给QML
engine.rootContext().setContextProperty("backend", backend)
# 加载QML文件
qml_file = Path(__file__).parent / "qml" / "Main.qml"
if not qml_file.exists():
print(f"错误:找不到QML文件 {qml_file}")
return None
engine.load(QUrl.fromLocalFile(str(qml_file)))
if not engine.rootObjects():
print("错误:QML文件加载失败")
return None
return engine
def main():
"""主函数"""
# 设置高DPI支持
QGuiApplication.setHighDpiScaleFactorRoundingPolicy(
Qt.HighDpiScaleFactorRoundingPolicy.PassThrough
)
# 配置应用
app = setup_application()
# 创建QML引擎
engine = create_qml_engine(app)
if not engine:
return -1
# 运行应用
return_code = app.exec()
# 清理资源
del engine
sys.exit(return_code)
if __name__ == "__main__":
main()
4.3 QML前端代码
javascript
// qml/Main.qml - 主界面
import QtQuick 2.15
import QtQuick.Controls 2.15
import QtQuick.Layouts 1.15
import QtQuick.Window 2.15
ApplicationWindow {
id: window
width: 800
height: 600
visible: true
title: qsTr("Hello World Plus")
// 属性别名,方便访问
property alias clickCount: backend.click_count
// 颜色定义
readonly property color primaryColor: "#6200ee"
readonly property color secondaryColor: "#03dac6"
readonly property color backgroundColor: "#f5f5f5"
// 主布局
ColumnLayout {
anchors.fill: parent
spacing: 20
// 头部组件
Header {
Layout.fillWidth: true
Layout.preferredHeight: 60
title: window.title
subtitle: "QML + PySide6 全栈开发示例"
}
// 内容区域
Rectangle {
Layout.fillWidth: true
Layout.fillHeight: true
color: backgroundColor
radius: 8
ColumnLayout {
anchors.centerIn: parent
spacing: 30
width: parent.width * 0.8
// 欢迎消息卡片
Rectangle {
Layout.fillWidth: true
Layout.preferredHeight: 150
radius: 12
color: "white"
border.color: "#e0e0e0"
border.width: 1
ColumnLayout {
anchors.fill: parent
anchors.margins: 20
spacing: 10
// 图标
Rectangle {
Layout.alignment: Qt.AlignHCenter
width: 50
height: 50
radius: 25
color: primaryColor
Text {
anchors.centerIn: parent
text: "🎉"
font.pixelSize: 24
}
}
// 消息文本
Text {
Layout.fillWidth: true
horizontalAlignment: Text.AlignHCenter
text: backend.message
font.pixelSize: 18
font.bold: true
wrapMode: Text.WordWrap
}
// 时间显示
Text {
Layout.fillWidth: true
horizontalAlignment: Text.AlignHCenter
text: "当前时间: " + backend.get_current_time()
font.pixelSize: 12
color: "gray"
}
}
}
// 交互区域
ColumnLayout {
Layout.fillWidth: true
spacing: 20
// 点击计数器
Rectangle {
Layout.fillWidth: true
Layout.preferredHeight: 100
radius: 8
color: Qt.lighter(secondaryColor, 1.2)
ColumnLayout {
anchors.centerIn: parent
spacing: 10
Text {
Layout.alignment: Qt.AlignHCenter
text: "点击计数器"
font.pixelSize: 16
font.bold: true
}
RowLayout {
Layout.alignment: Qt.AlignHCenter
spacing: 20
Text {
text: "点击次数:"
font.pixelSize: 14
}
Rectangle {
width: 60
height: 30
radius: 4
color: "white"
Text {
anchors.centerIn: parent
text: backend.click_count
font.pixelSize: 16
font.bold: true
color: primaryColor
}
}
}
}
}
// 按钮组
RowLayout {
Layout.alignment: Qt.AlignHCenter
spacing: 15
// 主按钮
Button {
text: "点击我!"
highlighted: true
Material.background: primaryColor
Material.foreground: "white"
font.pixelSize: 16
Layout.preferredWidth: 150
Layout.preferredHeight: 50
onClicked: {
backend.increase_count()
}
}
// 次级按钮
Button {
text: "重置"
Material.background: secondaryColor
font.pixelSize: 16
Layout.preferredWidth: 100
Layout.preferredHeight: 50
onClicked: {
backend.click_count = 0
backend.update_message("计数器已重置")
}
}
// 输入框
TextField {
id: messageInput
placeholderText: "输入新消息..."
Layout.preferredWidth: 200
Layout.preferredHeight: 50
onAccepted: {
if (text.length > 0) {
backend.update_message(text)
text = ""
}
}
}
// 发送按钮
Button {
text: "更新"
Layout.preferredHeight: 50
onClicked: {
if (messageInput.text.length > 0) {
backend.update_message(messageInput.text)
messageInput.text = ""
}
}
}
}
}
// 功能卡片
GridLayout {
Layout.fillWidth: true
columns: 2
columnSpacing: 20
rowSpacing: 20
// 卡片1:属性绑定示例
FunctionCard {
Layout.fillWidth: true
title: "属性绑定"
description: "演示QML属性与Python属性的双向绑定"
icon: "🔗"
color: "#e3f2fd"
}
// 卡片2:信号槽示例
FunctionCard {
Layout.fillWidth: true
title: "信号槽通信"
description: "演示QML与Python之间的信号槽通信"
icon: "📡"
color: "#f3e5f5"
}
// 卡片3:状态管理
FunctionCard {
Layout.fillWidth: true
title: "状态管理"
description: "展示QML的状态切换与动画"
icon: "🔄"
color: "#e8f5e8"
}
// 卡片4:动态加载
FunctionCard {
Layout.fillWidth: true
title: "动态组件"
description: "演示动态创建和加载组件"
icon: "✨"
color: "#fff3e0"
}
}
}
}
// 页脚
Footer {
Layout.fillWidth: true
Layout.preferredHeight: 40
version: "1.0.0"
}
}
// 状态管理
states: [
State {
name: "active"
when: backend.click_count > 0
PropertyChanges {
target: window
color: Qt.lighter(backgroundColor, 1.1)
}
},
State {
name: "highCount"
when: backend.click_count > 10
PropertyChanges {
target: window
color: "#fff8e1"
}
}
]
// 状态转换动画
transitions: [
Transition {
from: "*"
to: "*"
ColorAnimation {
target: window
properties: "color"
duration: 500
}
}
]
}
javascript
// qml/components/Header.qml - 头部组件
import QtQuick 2.15
import QtQuick.Controls 2.15
import QtQuick.Layouts 1.15
Rectangle {
id: header
// 属性
property string title: "应用标题"
property string subtitle: "副标题"
property color titleColor: "#ffffff"
property color backgroundColor: "#6200ee"
color: backgroundColor
RowLayout {
anchors.fill: parent
anchors.leftMargin: 20
anchors.rightMargin: 20
// 图标
Rectangle {
Layout.preferredWidth: 40
Layout.preferredHeight: 40
radius: 8
color: Qt.lighter(header.backgroundColor, 1.2)
Text {
anchors.centerIn: parent
text: "🚀"
font.pixelSize: 20
}
}
// 标题区域
ColumnLayout {
Layout.fillWidth: true
spacing: 2
Text {
text: header.title
font.pixelSize: 20
font.bold: true
color: titleColor
}
Text {
text: header.subtitle
font.pixelSize: 12
color: Qt.rgba(1, 1, 1, 0.8)
}
}
// 状态指示器
Rectangle {
Layout.preferredWidth: 12
Layout.preferredHeight: 12
radius: 6
color: backend ? "green" : "red"
Text {
anchors.centerIn: parent
text: "●"
font.pixelSize: 8
color: "white"
}
ToolTip.visible: hoverHandler.hovered
ToolTip.text: backend ? "后端连接正常" : "后端未连接"
HoverHandler {
id: hoverHandler
}
}
}
}
javascript
// qml/components/FunctionCard.qml - 功能卡片组件
import QtQuick 2.15
import QtQuick.Controls 2.15
import QtQuick.Layouts 1.15
Rectangle {
id: card
// 属性
property string title: "功能标题"
property string description: "功能描述"
property string icon: "📦"
property color color: "#f5f5f5"
// 尺寸
Layout.preferredHeight: 120
// 样式
radius: 12
color: card.color
border.color: Qt.darker(color, 1.1)
border.width: 1
// 鼠标交互
HoverHandler {
id: hoverHandler
}
// 状态
states: State {
name: "hovered"
when: hoverHandler.hovered
PropertyChanges {
target: card
scale: 1.02
border.color: Qt.darker(card.color, 1.3)
}
}
// 动画
transitions: Transition {
NumberAnimation {
properties: "scale"
duration: 200
}
ColorAnimation {
properties: "border.color"
duration: 200
}
}
// 内容
ColumnLayout {
anchors.fill: parent
anchors.margins: 15
spacing: 10
// 图标
Rectangle {
Layout.alignment: Qt.AlignHCenter
width: 40
height: 40
radius: 20
color: Qt.lighter(card.color, 1.2)
Text {
anchors.centerIn: parent
text: card.icon
font.pixelSize: 20
}
}
// 标题
Text {
Layout.fillWidth: true
horizontalAlignment: Text.AlignHCenter
text: card.title
font.pixelSize: 16
font.bold: true
wrapMode: Text.WordWrap
}
// 描述
Text {
Layout.fillWidth: true
horizontalAlignment: Text.AlignHCenter
text: card.description
font.pixelSize: 12
color: "gray"
wrapMode: Text.WordWrap
}
}
}
javascript
// qml/components/Footer.qml - 页脚组件
import QtQuick 2.15
import QtQuick.Layouts 1.15
Rectangle {
id: footer
// 属性
property string version: "1.0.0"
property string buildDate: Qt.formatDateTime(new Date(), "yyyy-MM-dd")
color: "#f5f5f5"
border.color: "#e0e0e0"
border.width: 1
RowLayout {
anchors.fill: parent
anchors.leftMargin: 20
anchors.rightMargin: 20
// 版权信息
Text {
text: "© 2024 MyCompany. 版权所有."
font.pixelSize: 12
color: "gray"
}
Item {
Layout.fillWidth: true
}
// 版本信息
Text {
text: `版本 ${footer.version} | 构建于 ${footer.buildDate}`
font.pixelSize: 12
color: "gray"
}
}
}
4.4 应用运行流程解析
让我们通过时序图来理解这个应用的完整运行流程:

4.5 运行与测试
运行应用
python
# 在项目根目录执行
python main.py
项目结构验证
python
# 验证项目结构的脚本
import os
from pathlib import Path
def validate_project_structure(base_path="."):
"""验证项目结构是否完整"""
base = Path(base_path)
expected_structure = {
"main.py": "Python主入口文件",
"requirements.txt": "依赖文件",
"qml/Main.qml": "主QML文件",
"qml/components/Header.qml": "头部组件",
"qml/components/FunctionCard.qml": "功能卡片组件",
"qml/components/Footer.qml": "页脚组件",
}
print("验证项目结构...")
print("=" * 50)
all_valid = True
for path, description in expected_structure.items():
full_path = base / path
if full_path.exists():
print(f"✓ {path:30} - {description}")
else:
print(f"✗ {path:30} - 缺失: {description}")
all_valid = False
print("=" * 50)
if all_valid:
print("项目结构完整!")
else:
print("项目结构不完整,请检查上述缺失文件。")
return all_valid
if __name__ == "__main__":
validate_project_structure()
5. 核心概念深度解析
5.1 QML对象树:UI的骨架
QML通过对象树来组织界面元素,这与HTML的DOM树类似,但更加强大:

对象树的特点:
-
层次结构:父对象包含子对象
-
继承关系:子对象继承父对象的属性
-
作用域链:子对象可以访问父对象的属性
-
自动管理:删除父对象时,子对象自动删除
5.2 属性绑定:响应式的核心
QML的属性绑定机制是其响应式编程的核心。让我们通过一个表格来理解不同绑定方式的区别:
| 绑定方式 | 语法示例 | 特点 | 适用场景 |
|---|---|---|---|
| 直接绑定 | width: parent.width * 0.5 |
自动更新,性能好 | 简单的属性依赖 |
| JavaScript表达式 | color: count > 10 ? "red" : "blue" |
灵活,可包含逻辑 | 条件性绑定 |
| 函数绑定 | text: getDisplayText() |
可封装复杂逻辑 | 需要计算的属性 |
| 双向绑定 | 通过Property和Signal实现 | Python与QML同步 | 前后端数据同步 |
属性绑定示例:
javascript
Rectangle {
id: rect
// 直接绑定
width: parent.width * 0.5
// 条件绑定
color: {
if (backend.click_count < 5)
return "green"
else if (backend.click_count < 10)
return "yellow"
else
return "red"
}
// 函数绑定
property string status: getStatus()
function getStatus() {
return backend.click_count > 0 ? "活跃" : "空闲"
}
}
5.3 Python与QML通信机制
Python和QML之间通过多种方式进行通信,每种方式都有其适用场景:

通信方式对比表:
| 方式 | Python端 | QML端 | 特点 | 适用场景 |
|---|---|---|---|---|
| 上下文属性 | engine.rootContext().setContextProperty() |
直接访问 | 简单直接,全局可用 | 全局配置、工具类 |
| 信号槽 | Signal定义,Slot装饰器 |
onSignalName处理器 |
松耦合,异步通信 | 事件通知、状态变更 |
| Q_PROPERTY | @Property装饰器 |
属性绑定 | 类型安全,自动绑定 | 数据模型属性 |
| Q_INVOKABLE | @Slot装饰方法 |
直接调用 | 同步调用,返回值 | 工具方法、计算函数 |
| Model/View | QAbstractItemModel |
ListView/GridView |
数据驱动,高性能 | 列表、表格数据 |
5.4 组件化设计模式
我们的Hello World Plus应用展示了组件化设计的基本模式:

组件化设计原则:
-
单一职责:每个组件只做一件事
-
高内聚:相关功能放在一起
-
低耦合:组件间依赖最小化
-
可复用:组件可在不同场景使用
-
可组合:小组件可组合成复杂界面
6. 调试技巧与工具
6.1 QML调试器使用
Qt Creator内置了强大的QML调试器,但使用VS Code也可以进行调试:
javascript
// .vscode/launch.json 配置
{
"version": "0.2.0",
"configurations": [
{
"name": "调试QML应用",
"type": "qml",
"request": "launch",
"program": "${workspaceFolder}/main.py",
"qmlDebug": true,
"qmlDebugPort": 1234,
"environment": [
{
"name": "QT_LOGGING_RULES",
"value": "qt.qml.connections=false"
},
{
"name": "QT_QUICK_CONTROLS_STYLE",
"value": "Material"
}
]
}
]
}
6.2 控制台输出
在Python中设置环境变量来启用详细日志:
python
# 在main.py开头添加
import os
os.environ["QT_LOGGING_RULES"] = "*.debug=true"
os.environ["QT_MESSAGE_PATTERN"] = "[%{time yyyy-MM-dd hh:mm:ss}] [%{type}] %{message}"
6.3 性能分析
使用内置的性能分析工具:
python
# 性能分析示例
import cProfile
import pstats
from io import StringIO
def profile_app():
"""分析应用性能"""
pr = cProfile.Profile()
pr.enable()
# 运行应用
main()
pr.disable()
# 输出分析结果
s = StringIO()
ps = pstats.Stats(pr, stream=s).sort_stats('cumulative')
ps.print_stats(20) # 显示前20个耗时最多的函数
print(s.getvalue())
7. 总结与提高
7.1 核心要点回顾
通过本篇的学习,我们掌握了:
-
QML与PySide6的生态系统架构
-
理解了各层级的职责和协作关系
-
掌握了从Python到渲染的完整流程
-
-
开发环境搭建
-
完成了多平台的开发环境配置
-
配置了完整的开发工具链
-
-
第一个全栈应用
-
创建了结构完整的Hello World Plus应用
-
实现了Python与QML的双向通信
-
实践了组件化设计思想
-
-
核心概念
-
理解了QML对象树和属性绑定
-
掌握了多种通信机制
-
学习了组件化设计模式
-
7.2 常见问题与解决方案
| 问题 | 可能原因 | 解决方案 |
|---|---|---|
| QML文件无法加载 | 路径错误或文件缺失 | 使用绝对路径,检查文件是否存在 |
| Python对象无法访问 | 未正确注册到上下文 | 使用setContextProperty()注册 |
| 属性绑定不更新 | 未正确发射信号 | 确保属性变更时发射信号 |
| 界面显示异常 | 缺少导入或版本不匹配 | 检查QtQuick版本,确保正确导入 |
| 性能问题 | 属性绑定过于复杂 | 简化绑定逻辑,使用缓存 |
7.3 最佳实践总结
7.4 下一步学习建议
进阶挑战
项目扩展
-
项目结构清晰
bashproject/ ├── app/ # Python后端 ├── qml/ # QML前端 ├── assets/ # 静态资源 ├── tests/ # 测试代码 └── docs/ # 文档 -
命名规范一致
-
Python:snake_case(函数、变量)、CamelCase(类)
-
QML:camelCase(属性、函数)、PascalCase(组件)
-
-
错误处理完善
-
QML端:使用
console.log()输出调试信息 -
Python端:使用logging模块记录日志
-
用户界面:提供友好的错误提示
-
-
性能优化
-
避免过度渲染
-
使用Loader延迟加载
-
优化属性绑定
-
-
立即实践
-
修改Hello World Plus,添加新功能
-
尝试不同的布局和样式
-
实现更多的交互效果
-
-
深入学习
-
阅读Qt官方文档的QML部分
-
研究Qt Quick Controls 2的源码
-
学习JavaScript在QML中的高级用法
-
-
扩展知识
-
学习设计模式在GUI中的应用
-
了解MVVM架构模式
-
研究性能优化技巧
-
-
修改样式:将应用的主题色改为你喜欢的颜色
-
添加新组件 :创建一个新的
InfoCard组件,显示应用信息 -
扩展功能:添加一个计数器重置按钮
-
国际化:为应用添加英文支持
-
数据持久化:将点击次数保存到本地文件,启动时恢复
-
主题切换:实现亮色/暗色主题切换功能
-
动画优化:为所有状态切换添加平滑动画
-
错误处理:添加网络状态检测和错误提示
-
添加设置页面:实现一个设置对话框
-
实现数据图表:使用Qt Charts显示点击统计
-
多语言支持:支持中英文切换
-
打包发布:使用PyInstaller打包为可执行文件
🔧 练习与挑战
基础练习
修改样式:将应用的主题色改为你喜欢的颜色
添加新组件 :创建一个新的InfoCard组件,显示应用信息
扩展功能:添加一个计数器重置按钮
国际化:为应用添加英文支持
进阶挑战
项目扩展
-
数据持久化:将点击次数保存到本地文件,启动时恢复
-
主题切换:实现亮色/暗色主题切换功能
-
动画优化:为所有状态切换添加平滑动画
-
错误处理:添加网络状态检测和错误提示
-
添加设置页面:实现一个设置对话框
-
实现数据图表:使用Qt Charts显示点击统计
-
多语言支持:支持中英文切换
-
打包发布:使用PyInstaller打包为可执行文件
🎉 结语
恭喜你完成了第一篇的学习!你已经成功迈入了QML与PySide6的世界。通过本篇,你不仅搭建了开发环境,创建了第一个应用,更重要的是理解了整个技术栈的架构和工作原理。
记住,学习GUI开发就像学习绘画------从简单的线条开始,逐步掌握构图、色彩、光影,最终创造出完整的作品。你现在已经掌握了基本的线条和构图技巧,在接下来的篇章中,我们将深入学习色彩(样式与主题)、光影(动画与特效),最终完成令人惊艳的作品。
在下一篇《QML语法精要------构建声明式UI的基础》中,我们将深入QML语言的核心,掌握属性系统、信号槽机制、组件定义等关键概念,为构建更复杂的应用打下坚实基础。
如果你在学习过程中遇到任何问题,或者有改进建议,欢迎在评论区留言讨论。祝你学习愉快!