文章目录
-
- [1. 项目概述](#1. 项目概述)
- [2. 完整流程(用户输入 → 最终输出)](#2. 完整流程(用户输入 → 最终输出))
-
- [第 1 步:入口点与初始化 (`src/tui/app.py`)](#第 1 步:入口点与初始化 (
src/tui/app.py)) - [第 2 步:用户输入处理](#第 2 步:用户输入处理)
- [第 3 步:查询执行 (`src/tui/query.py`)](#第 3 步:查询执行 (
src/tui/query.py)) - [第 4 步:引擎核心 (`src/core/engine.py`)](#第 4 步:引擎核心 (
src/core/engine.py)) - [第 5 步:LLM 客户端 (`src/core/llm.py`)](#第 5 步:LLM 客户端 (
src/core/llm.py))
- [第 1 步:入口点与初始化 (`src/tui/app.py`)](#第 1 步:入口点与初始化 (
- [3. 提示词构建逻辑](#3. 提示词构建逻辑)
- [4. 工具选择与执行机制](#4. 工具选择与执行机制)
- [5. 代码文件与关键函数参考](#5. 代码文件与关键函数参考)
- [6. 示例用户旅程](#6. 示例用户旅程)
- [7. 技能系统](#7. 技能系统)
- [8. 记忆系统层级结构](#8. 记忆系统层级结构)
-
- [8.1 存储层(底层)](#8.1 存储层(底层))
- [8.2 提取层(实时层)](#8.2 提取层(实时层))
- [8.3 整合层(梦境层)](#8.3 整合层(梦境层))
- 表格转换结果
- [8.4 访问层(接口层)](#8.4 访问层(接口层))
- [9. 上下文压缩系统层级结构](#9. 上下文压缩系统层级结构)
-
- [9.1 监控层](#9.1 监控层)
- [9.2 拆分层](#9.2 拆分层)
- [9.3 处理层](#9.3 处理层)
- [9.4 压缩层](#9.4 压缩层)
- [9.5 重组层](#9.5 重组层)
- [10. 记忆与压缩系统协作关系](#10. 记忆与压缩系统协作关系)
- [11. 工作模式总结](#11. 工作模式总结)
本文档对 claude-code-python 项目架构进行全面剖析,重点关注用户输入在系统中的完整流转过程。完整流程:

页面设计:


1. 项目概述
claude-code-python 是一个用 Python 构建的极简 claude-code AI 编程助手。在节省token方面,做了改造,解决用户输入你好,就要花几w token的问题,项目具有以下特性:
-
基于 prompt_toolkit 和 Rich 的交互式命令行界面(TUI)
-
支持与大语言模型(Anthropic Claude / OpenAI)进行工具化交互
-
计划模式,用于实现前探索
-
带"梦境"整合的记忆系统
-
伙伴(buddy)陪伴功能
-
成本追踪与会话管理
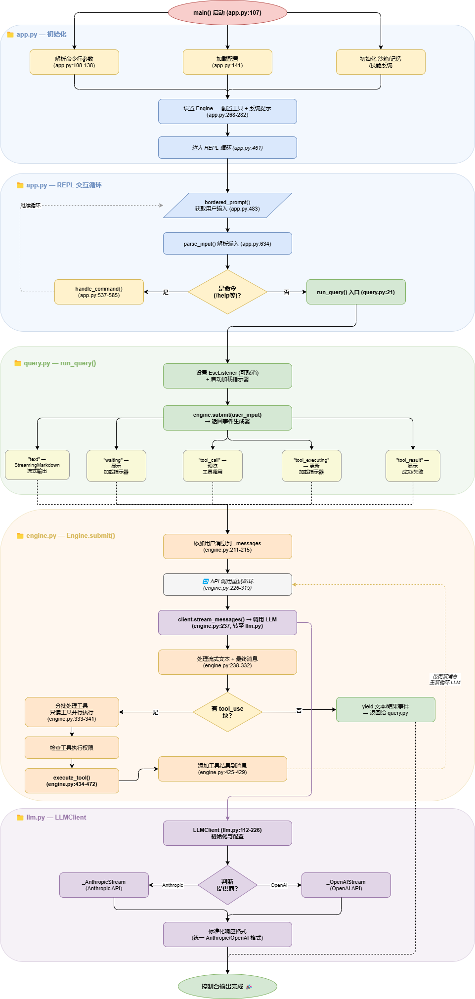
2. 完整流程(用户输入 → 最终输出)
第 1 步:入口点与初始化 (src/tui/app.py)
应用从 app.py:107 的 main() 函数启动。它会:
-
解析命令行参数 (
app.py:108-138) -
加载配置 (
app.py:141) -
初始化沙箱、记忆、技能系统
-
设置
Engine,配置工具和系统提示 (app.py:268-282) -
进入交互式 REPL 循环 (
app.py:461)
第 2 步:用户输入处理
在交互式 REPL 中:
-
用户通过
bordered_prompt()输入内容 (app.py:483-490) -
使用
parse_input()解析输入 (app.py:634) -
如果是命令(
/help、/buddy等),通过parse_command()和handle_command()处理 (app.py:537-585) -
否则,进入
run_query()流程 (app.py:634)

第 3 步:查询执行 (src/tui/query.py)
run_query() (query.py:21-145) 协调整个回合:
-
设置
EscListener用于取消操作 -
启动加载指示器
-
调用
engine.submit(user_input)并遍历事件:"text": 通过StreamingMarkdown流式输出到控制台"waiting": 显示加载指示器"tool_call": 预览工具调用"tool_executing": 更新加载指示器"tool_result": 显示成功/失败状态
第 4 步:引擎核心 (src/core/engine.py)
Engine.submit() (engine.py:195-432) 是主循环:
-
将用户消息添加到
self._messages(engine.py:211-215) -
进入 API 调用重试循环 (
engine.py:226-315) -
通过
self._client.stream_messages()调用 LLM (engine.py:237) -
处理流式文本和最终消息
-
如果存在
tool_use块:- 分批处理工具(只读工具并行执行)(
engine.py:333-341) - 为每个工具检查权限
- 通过
self._execute_tool()执行工具 (engine.py:434-472) - 将工具结果添加到消息中 (
engine.py:425-429) - 带着更新后的消息循环回到 LLM
- 分批处理工具(只读工具并行执行)(
第 5 步:LLM 客户端 (src/core/llm.py)
LLMClient (llm.py:112-226) 处理 API 通信:
-
同时支持 Anthropic 和 OpenAI 提供商
-
stream_messages()返回_AnthropicStream或_OpenAIStream -
将响应标准化为统一格式
3. 提示词构建逻辑
系统提示 (src/core/context.py)
build_system_prompt() (context.py:288-321) 组装以下部分:
-
静态部分:
_get_intro_section(): 基础代理指令_get_system_section(): 系统规则_get_doing_tasks_section(): 软件工程任务指导_get_actions_section(): 可逆性/影响范围考量_get_using_tools_section(): 工具使用偏好_get_tone_and_style_section(): 沟通风格_get_output_efficiency_section(): 简洁性准则
-
动态部分:
_get_env_section(): 当前工作目录、平台、Git 状态、模型_get_git_section(): Git 分支/状态/日志_get_claude_md_section(): 项目特定的CLAUDE.md- 记忆系统部分(如启用)
- 伙伴介绍(如启用)
- 技能部分(如有)
计划模式提示注入
当处于计划模式时 (features/plan.py):
-
PlanModeManager.enter()(plan.py:110-178) 保存原始状态 -
将
get_plan_mode_section()注入到系统提示中 (plan.py:166-168) -
切换到只读工具 + 计划工具
4. 工具选择与执行机制
工具基类 (src/core/tool.py)
所有工具都继承自抽象 Tool 类 (tool.py:13-41):
python
class Tool(ABC):
@property
@abstractmethod
def name(self) -> str: ...
@property
@abstractmethod
def description(self) -> str: ...
@property
@abstractmethod
def input_schema(self) -> dict: ...
@abstractmethod
def execute(self, **kwargs) -> ToolResult: ...
工具注册与模式
-
工具在
app.py中通过_build_tools_for_mode()注册 -
每个工具的
to_api_schema()转换为 LLM 兼容格式 -
模式包含
name、description、input_schema
工具执行流程 (src/core/engine.py)
-
LLM 返回
tool_use块 -
引擎分批处理工具 (
engine.py:333-341):- 只读工具:并行执行(
ThreadPoolExecutor) - 非只读工具:顺序执行
- 只读工具:并行执行(
-
对于每个工具:
- 发出
"tool_call"事件 - 通过
PermissionChecker检查权限 - 如获批准,发出
"tool_executing"并调用tool.execute(**input) - 发出带有
ToolResult的"tool_result"
- 发出
-
将
tool_result块添加到消息中并循环回到 LLM
5. 代码文件与关键函数参考
| 阶段 | 文件 | 关键函数 |
|---|---|---|
| 入口点 | src/tui/app.py |
main() (107)、交互式循环 (461) |
| 输入处理 | src/tui/query.py |
run_query() (21) |
| 引擎核心 | src/core/engine.py |
Engine.submit() (195)、Engine._execute_tool() (434) |
| LLM 客户端 | src/core/llm.py |
LLMClient.stream_messages() (163) |
| 系统提示 | src/core/context.py |
build_system_prompt() (288) |
| 工具基类 | src/core/tool.py |
Tool 抽象类 |
| 计划模式 | src/features/plan.py |
PlanModeManager.enter() (110)、PlanModeManager.exit() (180) |
| 计划工具 | src/tools/plan_tools.py |
EnterPlanModeTool、ExitPlanModeTool |
6. 示例用户旅程
让我们通过一个简单的交互来完整走一遍流程:
-
用户输入:"读取 README.md"
-
app.py :REPL 获取输入,调用
parse_input(),然后调用run_query(engine, "读取 README.md") -
query.py :设置监听器,调用
engine.submit("读取 README.md") -
- 添加用户消息
- 使用系统提示 + 消息调用 LLM
- LLM 决定使用
Read工具,参数为{"file_path": "README.md"} - 引擎执行
FileReadTool.execute() - 将工具结果添加到消息
- 带着更新后的消息再次调用 LLM
- LLM 生成自然语言摘要
-
query.py:将摘要流式输出到控制台
-
app.py:触发伙伴观察者、提取记忆标签等
7. 技能系统
技能(Skills)是预定义的专业能力,用于处理特定类型的任务。
技能发现与注册
- 在
app.py:155-158初始化:register_bundled_skills()注册内置技能discover_skills(cwd)发现项目/用户技能build_skills_prompt_section()构建技能提示部分
技能提示注入
技能信息会被添加到系统提示中(app.py:174-175),使 LLM 了解可用的专业能力。
内置技能示例
项目包含多个预定义技能:
- LifeWisdomGuide: 基于 100+ 经典生活故事的逆向思维与处世智慧
- ai-life-post-writer: 撰写贴近生活的 AI 个人故事帖子
- frontend-design: 创建高质量的前端界面
8. 记忆系统层级结构
记忆系统采用 4 层架构 ,基于 src/features/memory.py 实现:
8.1 存储层(底层)
文件系统结构:
- 每日日志 :
logs/YYYY/MM/YYYY-MM-DD.md- 追加式时间戳记录 - 记忆索引 :
MEMORY.md- 不超过 200 行的索引文件,只包含链接+简短描述 - 结构化记忆文件 :
*.md- 带 frontmatter 的记忆文件(name/description/type) - 会话持久化 :
sessions/SESSION_ID.jsonl- JSONL 格式的完整会话记录
关键函数:
ensure_memory_dir()- 创建目录结构daily_log_path()- 生成每日日志路径save_session()/load_session()- 会话持久化
8.2 提取层(实时层)
实时记忆捕获:
<memory>标签提取 :extract_memory_tags()自动从 LLM 响应中提取- 追加机制 :
append_to_daily_log()将提取的内容时间戳化后追加到当日日志
在 app.py 中的集成(第 688-690 行):
python
# Post-turn: extract <memory> tags
text = engine.last_assistant_text()
for mem in extract_memory_tags(text):
append_to_daily_log(memory_dir, mem)
8.3 整合层(梦境层)
4 阶段梦境整合流程:
表格转换结果
| 阶段 | 功能 | 关键操作 |
|---|---|---|
| Phase 1 - Orient | 定向 | Glob 列文件、读 MEMORY.md、浏览现有记忆 |
| Phase 2 - Gather recent signal | 收集信号 | 优先看每日日志、然后是漂移的记忆、最后是会话记录 |
| Phase 3 - Consolidate | 整合 | 合并新信号到现有文件、转换相对日期为绝对日期、删除矛盾事实 |
| Phase 4 - Prune and index | 修剪索引 | 更新 MEMORY.md(<200 行、<25KB)、移除过期指针、添加新记忆 |
并发控制:
- 锁文件:
.consolidate-lock- 记录持有者 PID - 锁过期:1 小时后自动回收
- 扫描节流:10 分钟内不重复扫描会话
自动触发条件 (should_auto_dream()):
- 时间 ≥ min_hours(默认 24 小时)
- 新会话数 ≥ min_sessions(默认 5 个)
8.4 访问层(接口层)
系统提示注入 :build_memory_system_section() - 将记忆系统指令和 MEMORY.md 内容注入到系统提示中
4 种记忆类型:
| 类型 | 用途 | 何时保存 |
|---|---|---|
user |
用户信息 | 了解用户角色、偏好、职责时 |
feedback |
用户反馈 | 用户纠正方法时(最重要) |
project |
项目信息 | 了解谁在做什么、为什么、截止日期时 |
reference |
参考资源 | 了解外部系统资源位置时 |
命令接口:
/dream- 手动触发梦境整合/remember <text>- 手动追加记忆/memory- 显示当前 MEMORY.md
9. 上下文压缩系统层级结构
上下文压缩系统采用 5 层架构 ,基于 src/features/compact.py 实现:
9.1 监控层
阈值判断:
| 模型 | 上下文窗口 | 自动压缩阈值 |
|---|---|---|
| Claude Opus 4.x | 1,000,000 tokens | ~967,000 tokens |
| Claude Sonnet 4.x | 1,000,000 tokens | ~967,000 tokens |
| Claude 3.x | 200,000 tokens | ~127,000 tokens |
关键函数:
estimate_tokens()- 粗略估算(字符数 / 4)should_compact()- 判断是否需要压缩(优先用 API 返回的实际 token 数)
在 app.py 中的集成(第 595-605 行):
python
# Auto-compact when approaching token limits
if should_compact(engine.get_messages(), model=app_config.model,
last_input_tokens=cost_tracker.last_input_tokens):
console.print("[dim]Auto-compacting conversation...[/dim]")
try:
new_msgs, _ = compact_service.compact(...)
engine.set_messages(new_msgs)
...
9.2 拆分层
消息智能拆分 (_split_recent()):
| 保留约束 | 值 |
|---|---|
| 最少消息数 | 6 条 |
| 最少 token 数 | 10,000 tokens |
| 不拆分 | tool_use / tool_result 配对 |
拆分逻辑:
- 从后往前遍历,累加保留的消息和 token
- 达到双约束后停止
- 如果切分点落在纯 tool_result 的用户消息上,往前多切一条(包含 tool_use)
9.3 处理层
预处理操作:
| 操作 | 函数 | 目的 |
|---|---|---|
| 媒体剥离 | _strip_media() |
将 image/document 块替换为 [image]/[document] 标记,节省 token |
| 角色交替修复 | _fix_alternation() |
确保严格 user/assistant 交替,合并连续同角色消息 |
9.4 压缩层
LLM 摘要生成:
固定提示结构 (COMPACT_PROMPT):
| 章节 | 内容 |
|---|---|
| Primary Request | 用户总体目标 |
| Key Technical Concepts | 重要技术细节、模式、框架、约束 |
| Files and Code | 讨论/修改的关键文件及操作 |
| Errors and Fixes | 遇到的错误及解决方案 |
| Current Work | 最近工作及状态 |
| Pending Tasks | 未完成的任务和下一步 |
系统提示 (COMPACT_SYSTEM):
- "你是一个对话摘要器。按照用户要求的格式生成结构化、详细的摘要。"
9.5 重组层
新消息列表构建:
[用户:摘要消息]
↓
[助手:确认消息]
↓
[近期保留的消息(6条+)]
摘要消息格式:
[This is a summary of the conversation so far --- the original messages have been compacted to save context space.]
[结构化摘要内容]
10. 记忆与压缩系统协作关系

维度对比表格
| 维度 | 上下文压缩 | 记忆系统 |
|---|---|---|
| 时间范围 | 当前会话 | 跨会话长期 |
| 触发方式 | 自动(token 阈值) | 手动 / 自动(时间+会话数) |
| 数据格式 | 摘要消息 | 结构化文件 + 索引 |
| 目的 | 节省上下文空间 | 累积持久知识 |
11. 工作模式总结
正常工作模式
-
用户输入 → 解析 →
run_query() -
Engine.submit()添加消息 → 调用 LLM -
LLM 生成响应(可能包含工具调用)
-
执行工具 → 添加结果 → 再次调用 LLM
-
循环直到无工具调用
-
输出最终响应
计划模式
-
用户触发计划模式 →
EnterPlanModeTool调用 -
PlanModeManager保存状态 → 注入计划提示 → 切换到只读工具 -
LLM 探索代码库 → 编写计划文件
-
用户确认计划 →
ExitPlanModeTool调用 -
恢复原始状态 → 开始执行计划