本系列为笔者学习JavaWeb的课堂笔记,视频资源为B站黑马程序员出品的《黑马程序员JavaWeb开发教程,实现javaweb企业开发全流程(涵盖Spring+MyBatis+SpringMVC+SpringBoot等)》,章节分布参考视频教程,为同样学习JavaWeb系列课程的同学们提供参考。
01 什么是 Vue ?
Vue
是一套前端框架,用于免除原生JavaScript
中的DOM
操作,其基于MVVM(Model-View-ViewModel)
思想,实现数据的双向绑定。

注:框架是一个半成品软件,是一套可重用的、通用的、软件基础代码模型,基于框架进行开发,更加快捷、更加高效。
02 Vue 快速入门
① 引入vue.js
文件
html
<scrpit src="js/vue.js"></scrpit>
② 定义vue
对象
html
<script>
new Vue({
//定义vue接管的区域
el: "#app",
//定义数据模型
data:{
message: "Hello Vue"
}
})
</script>
③ 编写视图层
html
<body>
<div id="app">
<input type="text" v-model="message"> //v-为指令
{{message}}
</div>
</body>
插值表达式{``{}}
的内容可以是变量、三元运算符、函数调用以及算术运算。
03 Vue 常用指令
Vue
常用指令为HTML
标签上带有v-
前缀的特殊属性,不同指令具有不同含义,例如:v-if,v-for...

① v-bind
和v-model
html
<!DOCTYPE html>
<html lang="en">
<head>
<meta charset="UTF-8">
<meta http-equiv="X-UA-Compatible" content="IE=edge">
<meta name="viewport" content="width=device-width, initial-scale=1.0">
<title>Vue-指令-v-bind</title>
<script src="js/vue.js"></script>
</head>
<body>
<div id="app">
<a v-bind:href="url">链接1</a> ♥
<input type="text" v-model="url"> ♥
</div>
</body>
<script>
//定义Vue对象
new Vue({
el: "#app", //vue接管区域
data:{
url: "https://www.baidu.com" ♥
}
})
</script>
</html>


② v-on
html
<!DOCTYPE html>
<html lang="en">
<head>
<meta charset="UTF-8">
<meta http-equiv="X-UA-Compatible" content="IE=edge">
<meta name="viewport" content="width=device-width, initial-scale=1.0">
<title>Vue-指令-v-on</title>
<script src="js/vue.js"></script>
</head>
<body>
<div id="app">
<input type="button" value="点我一下" v-on:click="handle()">
<input type="button" value="点我一下" @click="handle()">
</div>
</body>
<script>
//定义Vue对象
new Vue({
el: "#app", //vue接管区域
data:{
},
methods: {
handle: function(){
alert("你点了我一下~");
}
}
})
</script>
</html>

③ v-if
和v-show

html
<!DOCTYPE html>
<html lang="en">
<head>
<meta charset="UTF-8">
<meta http-equiv="X-UA-Compatible" content="IE=edge">
<meta name="viewport" content="width=device-width, initial-scale=1.0">
<title>Vue-指令-v-if与v-show</title>
<script src="js/vue.js"></script>
</head>
<body>
<div id="app">
年龄<input type="text" v-model="age">经判定,为: ♥
<span v-if="age <= 35">年轻人(35及以下)</span>
<span v-else-if="age > 35 && age < 60">中年人(35-60)</span>
<span v-else>老年人(60及以上)</span>
<br><br>
年龄<input type="text" v-model="age">经判定,为: ♥
<span v-show="age <= 35">年轻人(35及以下)</span>
<span v-show="age > 35 && age < 60">中年人(35-60)</span>
<span v-show="age >= 60">老年人(60及以上)</span>
</div>
</body>
<script>
//定义Vue对象
new Vue({
el: "#app", //vue接管区域
data:{
age: 20 ♥
},
methods: {
}
})
</script>
</html>

④ v-for

html
<!DOCTYPE html>
<html lang="en">
<head>
<meta charset="UTF-8">
<meta http-equiv="X-UA-Compatible" content="IE=edge">
<meta name="viewport" content="width=device-width, initial-scale=1.0">
<title>Vue-指令-v-for</title>
<script src="js/vue.js"></script>
</head>
<body>
<div id="app">
<div v-for="addr in addrs">{{addr}}</div>
<div v-for="(addr, index) in addrs">{{index}} : {{addr}}</div>
</div>
</body>
<script>
//定义Vue对象
new Vue({
el: "#app", //vue接管区域
data:{
addrs:["北京", "上海", "西安", "成都", "深圳"]
},
methods: {
}
})
</script>
</html>

04 案例:通过 Vue 完成表格数据的渲染展示
html
<!DOCTYPE html>
<html lang="en">
<head>
<meta charset="UTF-8">
<meta http-equiv="X-UA-Compatible" content="IE=edge">
<meta name="viewport" content="width=device-width, initial-scale=1.0">
<title>Vue-指令-案例</title>
<script src="js/vue.js"></script>
</head>
<body>
<div id="app">
<table border="1" cellspacing="0" width="60%">
<tr>
<th>编号</th>
<th>姓名</th>
<th>年龄</th>
<th>性别</th>
<th>成绩</th>
<th>等级</th>
</tr>
//循环遍历集合
<tr align="center" v-for="(user, index) in users">
<td>{{index + 1}}</td> //展示内容用插值表达式{{}}包含
<td>{{user.name}}</td>
<td>{{user.age}}</td>
<td>
<span v-if="user.gender == 1">男</span>
<span v-else-if="user.gender == 2">女</span>
</td>
<td>{{user.score}}</td>
<td>
<span v-if="user.score >= 85">优秀</span>
<span v-else-if="user.score >=60">及格</span>
<span v-else style="color: red;">不及格</span>
</td>
</tr>
</table>
</div>
</body>
<script>
new Vue({
//接管区域
el: "#app",
//数据模型
data: {
users: [{
name: "Tom",
age: 20,
gender: 1,
score: 78
},{
name: "Rose",
age: 18,
gender: 2,
score: 86
},{
name: "Jerry",
age: 26,
gender: 1,
score: 90
},{
name: "Tony",
age: 30,
gender: 1,
score: 52
}]
},
methods: {
},
})
</script>
</html>

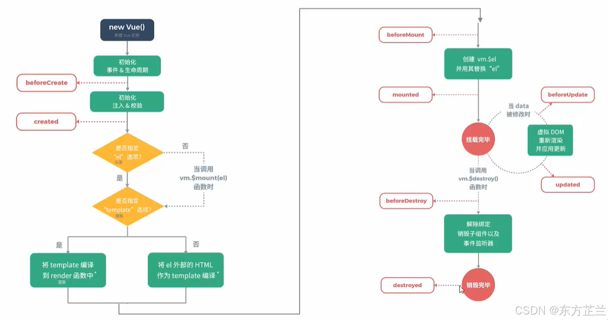
05 Vue 生命周期
生命周期是指一个对象从创建到销毁的整个过程,其包含八个阶段,每触发一个生命周期事件,会自动执行一个生命周期方法(钩子)。


<!DOCTYPE html>
<html lang="en">
<head>
<meta charset="UTF-8">
<meta http-equiv="X-UA-Compatible" content="IE=edge">
<meta name="viewport" content="width=device-width, initial-scale=1.0">
<title>Vue-指令-v-for</title>
<script src="js/vue.js"></script>
</head>
<body>
<div id="app">
</div>
</body>
<script>
//定义Vue对象
new Vue({
el: "#app", //vue接管区域
//数据模型
data:{
},
methods: {
},
//生命周期方法
mounted () {
alert("vue挂载完成,发送请求到服务端")
}
})
</script>
</html>
