一.消息分发Dispatcher实现

Dispatcher 就是"消息分发中枢":根据消息类型 MType,把消息派发给对应的处理函数(Handler)执行。
初版:
#pragma once
#include "net.hpp"
#include "message.hpp"
namespace wws
{
class Dispatcher
{
public:
using ptr=std::shared_ptr<Dispatcher>;
void registerHandler(MType mtype,const MessageCallback &handler)
{
std::unique_lock<std::mutex> lock(_mutex);
_handlers.insert(std::make_pair(mtype,handler));
}
void onMessage(const BaseConnection::ptr&conn,BaseMessage::ptr &msg)
{
//找到消息类型对应的业务处理函数,进行调用
std::unique_lock<std::mutex> lock(_mutex);
auto it=_handlers.find(msg->mtype());
if(it!=_handlers.end())
{
it->second(conn,msg);
return;
}
//没有找到指定类型的处理回调 但我们客户端和服务端都是我们自己设计的 因此不可能出现这种情况
ELOG("收到未知类型的消息");
conn->shutdown();
}
private:
std::mutex _mutex;
std::unordered_map<MType,MessageCallback> _handlers;
};
}
使用方法 :服务端为例
#include "message.hpp"
#include "net.hpp"
#include "dispatcher.hpp"
void onRpcRequest(const wws::BaseConnection::ptr conn,wws::BaseMessage::ptr& msg)
{
std::cout<<"收到了Rpc请求:";
std::string body =msg->serialize();
std::cout<<body<<std::endl;
auto rpc_rsp=wws::MessageFactory::create<wws::RpcResponse>();
rpc_rsp->setId("111");
rpc_rsp->setMType(wws::MType::RSP_RPC);
rpc_rsp->setRcode(wws::RCode::RCODE_OK);
rpc_rsp->setResult(33);
conn->send(rpc_rsp);
}
void onTopicRequest(const wws::BaseConnection::ptr conn,wws::BaseMessage::ptr& msg)
{
std::cout<<"收到了Topic请求:";
std::string body =msg->serialize();
std::cout<<body<<std::endl;
auto rpc_rsp=wws::MessageFactory::create<wws::TopicResponse>();
rpc_rsp->setId("111");
rpc_rsp->setMType(wws::MType::RSP_RPC);
rpc_rsp->setRcode(wws::RCode::RCODE_OK);
conn->send(rpc_rsp);
}
int main()
{
//server建立收到rpc topic请求时对应的调用函数
auto dispatcher=std::make_shared<wws::Dispatcher>();
dispatcher->registerHandler(wws::MType::REQ_RPC,onRpcRequest);//注册映射关系
dispatcher->registerHandler(wws::MType::REQ_TOPIC,onTopicRequest);//注册映射关系
auto server=wws::ServerFactory::create(9090);
auto message_cb=std::bind(&wws::Dispatcher::onMessage,dispatcher.get(),
std::placeholders::_1,std::placeholders::_2);
server->setMessageCallback(message_cb);
server->start();
return 0;
}
回调函数调用过程:
1.服务端定义了两个函数onRpcRequest收到rpc请求的回调函数,onTopicRequest收到topic请求的回调函数(两个函数的参数部分都是一样的)。
2.创建Dispatcher类对象,调用registerHandler函数把请求类型(mtype)和对应的回调函数建立映射(因为上面回调函数的类型都是一样的,所以可以用map进行同一管理)。
3.把Dispatcher::onMessage函数设置成消息回调函数。在Dispatcher::onMessage函数内部会根据不同的消息类型,找到对应的回调函数并进行调用。
但是设置的两个回调函数中onRpcRequest,onTopicRequest。它们第二个参数类型都是基类BaseMessage,虽然传入的对象是子类对象RpcResponse TopicResponse,但仍无法访问它们对应子类的成员函数。如果把第二个参数基类Base换成它们对应的子类,能访问了,但这就会导致函数的类型不一样了,就不能用map进行统一管理。
有没有什么办法即能用map进行统一管理,还能在回调函数中调用到子类的函数。
方法一:直接在回调函数中通过
dynamic_cast/ std::dynamic_pointer_cast将父类->子类可以通过
dynamic_cast将基类指针(或引用)转换为子类类型,以便访问子类特有的成员函数。前提是你使用的是多态(polymorphic)类 ,也就是基类至少要有一个虚函数
//Base基类 Derived子类 void test(Base* basePtr) { // 裸指针写法 Derived* derivedPtr = dynamic_cast<Derived*>(basePtr); if (derivedPtr) { derivedPtr->specialFunction(); // 成功转换,调用子类函数 } else { cout << "dynamic_cast failed!" << endl; } } //智能指针写法 std::shared_ptr<Base> basePtr = std::make_shared<Derived>(); // 用智能指针创建对象 std::shared_ptr<Derived> derivedPtr = std::dynamic_pointer_cast<Derived>(basePtr); // 类型安全转换
项目 裸指针写法 智能指针写法 创建方式 new Derived()std::make_shared<Derived>()类型转换 dynamic_cast<Derived*>(Base*)std::dynamic_pointer_cast<Derived>(shared_ptr<Base>)返回值类型 Derived*std::shared_ptr<Derived>生命周期管理 手动 delete 自动释放,无内存泄漏风险 安全检查 ✅ 运行时类型检查,失败返回 nullptr✅ 同样运行时类型检查,失败返回空智能指针 是否影响引用计数 ❌ 不涉及引用计数 ✅ 新建了一个共享控制块引用
缺点 说明 ❌ 调用方需要知道消息类型 调用者必须手动 dynamic_cast到对应子类,否则不能访问子类内容❌ 有一定运行时开销 dynamic_cast需要在运行时检查类型,会略有性能损失(但一般能接受)❌ 容易出错 如果类型错了,就返回 nullptr,还要额外判断、处理错误❌ 易破坏封装 上层代码要知道并显式转换为子类,增加了耦合度和类型暴露
方法二:模板 + 继承 + 多态
先看代码实现:
#pragma once #include "net.hpp" #include "message.hpp" namespace wws { //让统一的父类指针指向不同的子类对象 //通过调用父类虚函数,调用不同子类onMessage类型转换(dynamic<>)完成后的函数调用 class Callback { public: using ptr=std::shared_ptr<Callback>; virtual void onMessage(const BaseConnection::ptr &conn,BaseMessage::ptr &msg)=0; }; template<typename T> class CallbackT:public Callback { public: using ptr=std::shared_ptr<CallbackT<T>>; //根据消息类型重新定义出函数类型 using MessageCallback =std::function<void(const BaseConnection::ptr&conn,std::shared_ptr<T> &msg)>; CallbackT(const MessageCallback &handler) :_handler(handler) {} void onMessage(const BaseConnection::ptr &conn,BaseMessage::ptr &msg)override { auto type_msg=std::dynamic_pointer_cast<T>(msg); _handler(conn,type_msg); } private: MessageCallback _handler; }; class Dispatcher { public: using ptr=std::shared_ptr<Dispatcher>; template<typename T> //加typename表示这是一个类型 void registerHandler(MType mtype,const typename CallbackT<T>::MessageCallback &handler)//传的是类对象 T是消息类型(BaseMessage子类) { std::unique_lock<std::mutex> lock(_mutex); auto cb = std::make_shared<CallbackT<T>>(handler); _handlers.insert(std::make_pair(mtype,cb)); } void onMessage(const BaseConnection::ptr&conn,BaseMessage::ptr &msg) { //找到消息类型对应的业务处理函数,进行调用 std::unique_lock<std::mutex> lock(_mutex); auto it=_handlers.find(msg->mtype()); if(it!=_handlers.end()) { it->second->onMessage(conn,msg);//调用类中的回调函数 return; } //没有找到指定类型的处理回调 但我们客户端和服务端都是我们自己设计的 因此不可能出现这种情况 ELOG("收到未知类型的消息"); conn->shutdown(); } private: std::mutex _mutex; std::unordered_map<MType,Callback::ptr> _handlers;//second是一个基类指针 }; }使用方法:
不用传BaseMessage基类,直接传子类。但在设置时指明Typed消息类型。
因为回调函数hadler类型不同,我们就用模板类根据T(消息类型)生成不同的类,里面是保存的是不同类型的回调函数。但根据模板类生成的类,类型不一样还是不能统一放入map中。
所以再定义一个父类 里面的回调函数设置为虚函数,这些不同的模板类作为子类继承父类并实现各自的回调函数。map中的handler存的不再是回调函数,而是一个父类指针,通过父类指针调用子类的回调函数。
具体过程:
使用模板类
CallbackT<T>根据消息类型T生成不同的子类,它们内部包装了各自类型的回调函数。(因为子类传入的是一个函数类型,保存的一个函数类型,而T是一个消息类型。还需要MessageCallback将T消息类型和回调函数类型绑定在一起)这些模板类继承自统一的基类
Callback,并重写了其onMessage()虚函数。当我们在调用registerHandler注册回调函数时,会创建一个
CallbackT<T>的对象并获取其指针,最后设置到map中。在
Dispatcher中,map<MType, Callback::ptr>存储的是基类指针,但实际指向的是不同子类CallbackT<T>的对象。当调用
onMessage()时,基类指针会通过虚函数机制调用对应子类的实现,再通过dynamic_pointer_cast将消息转换为正确的类型,最终调用具体的业务回调函数 。
方法一和方法二对比:
对比点 ✅ 当前封装方式<br>(模板 + 多态) ❌ 直接在每个 handler 里手动 dynamic_cast 💡 代码复用性 回调逻辑封装在模板中,避免重复写类型转换代码 每个回调都要重复写一次 dynamic_pointer_cast ✅ 类型安全 编译器自动根据模板类型 T限定传入的函数签名由开发者自己保证类型正确,容易写错 🎯 接口统一 Dispatcher 接收统一的 BaseMessage::ptr,自动调用类型对应的 handler接口统一,但每次回调前都得"手动猜"消息类型 🧼 代码整洁性 Handler 业务函数专注于处理业务,不掺杂类型转换代码 handler 代码里混入了类型转换、错误判断等杂项 🔄 可扩展性 新增消息类型只需 registerHandler<T>一行,无需修改 dispatcher 逻辑每新增一种类型,都要写新回调 + 自己处理类型转换 🔒 类型封装 类型转换封装在 CallbackT<T>::onMessage内,调用者无感知显式暴露类型细节,破坏封装性 🧠 可维护性 Dispatcher 管理逻辑集中、结构清晰 回调函数多时,容易混乱、出错 相比直接在 handler 里 dynamic_cast,现在的设计通过模板和多态封装了类型转换逻辑,使回调函数 更简洁、更安全、更可维护,Dispatcher 也更具通用性和扩展性。
二.服务端-RpcRouter实现

组织和处理客户端发来的 RPC 请求,并调用对应的业务逻辑进行响应。
这个模块主要由 4 个类构成:
类名 作用 VType参数类型的枚举,例如整数、字符串、对象等 ServiceDescribe描述一个服务方法的参数、返回值、回调函数等 ServiceManager管理多个服务(增删查) RpcRouter处理客户端发来的 RPC 请求,协调调用服务
#include "../common/net.hpp"
#include "../common/message.hpp"
namespace wws
{
namespace server
{
//枚举类 VType 定义参数与返回值的类型
enum class VType
{
BOOL = 0,
INTEGRAL,
NUMERIC,
STRING,
ARRAY,
OBJECT,
};
// 服务描述类
class ServiceDescribe
{
public:
using ptr=std::shared_ptr<ServiceDescribe>;
using ServiceCallback=std::function<void(const Json::Value&,Json::Value&)>;
using ParamDescribe=std::pair<std::string,VType>;//参数名称 类型
ServiceDescribe(std::string &&method_name,ServiceCallback &&callback,
std::vector<ParamDescribe>&& params_desc,VType return_type)
:_method_name(std::move(method_name)),
_callback(std::move(callback)),
_params_desc(std::move(params_desc)),
_return_type(return_type)
{}
//返回名称
const std::string & method(){return _method_name;}
//校验传入参数是否符合要求(1.字段完整 + 2.类型匹配)
bool paramCheck(const Json::Value¶ms)//{"nums1",11}
{
for(auto&desc:_params_desc)
{
//1.判断是否有该字段
if(params.isMember(desc.first)==false)
{
ELOG("没有 %s 参数字段",desc.first.c_str());
return false;
}
//2.判断该字段类型是否正确
if(check(desc.second,params[desc.first])==false)
{
ELOG("%s参数字段类型错误",desc.first.c_str());
return false;
}
}
return true;
}
bool call(const Json::Value& params,Json::Value&result)
{
_callback(params,result);
if(rtypeCheck(result)==false)
{
ELOG("回调处理函数中响应信息类型错误");
return false;
}
return true;
}
private:
// 判断return类型是否正确
bool rtypeCheck(const Json::Value &val)
{
return check(_return_type, val);
}
//判断val对象的类型是否和vtype一致 Json::Value兼容任何JSON类型(int、string、array、object 等)
bool check(VType vtype,const Json::Value &val)
{
switch(vtype)
{
case VType::BOOL :return val.isBool();
case VType::INTEGRAL : return val.isIntegral();
case VType::NUMERIC : return val.isNumeric();
case VType::STRING : return val.isString();
case VType::ARRAY : return val.isArray();
case VType::OBJECT : return val.isObject();
}
return false;
}
private:
std::string _method_name;//方法名称
ServiceCallback _callback;//实际的业务回调函数
std::vector<ParamDescribe> _params_desc;//参数字段格式描述vector<参数名称,对应的类型>
VType _return_type;//结果类型描述
};
//对比 直接在ServiceDescribe中set各参数 的优点:构造完后ServiceDescribe 的成员就不再修改,仅读取 天然线程安全。
//若多个线程同时调用 setXxx() 方法 会出现线程安全的问题 需要在每个set函数中加锁
class SDescribeFactory
{
public:
void setMethodName(const std::string&name)
{
_method_name=name;
}
void setReturnType(VType vtype)
{
_return_type=vtype;
}
void setParamDesc(const std::string &pname,VType vtype)
{
_params_desc.push_back(ServiceDescribe::ParamDescribe(pname,vtype));
}
void setCallback(const ServiceDescribe::ServiceCallback&cb)
{
_callback=cb;
}
ServiceDescribe::ptr build()
{
return std::make_shared<ServiceDescribe>(_method_name,_callback,_params_desc,_return_type);
}
private:
std::string _method_name;//方法名称
ServiceDescribe::ServiceCallback _callback; // 实际的业务回调函数
std::vector<ServiceDescribe::ParamDescribe> _params_desc; // 参数字段格式描述vector<参数名称,对应的类型>
VType _return_type; // 结果类型描述
};
//服务管理类 增删查
class ServiceManager
{
public:
using ptr=std::shared_ptr<ServiceManager>;
void insert(const ServiceDescribe::ptr&desc)//增
{
std::unique_lock<std::mutex> lock(_mutex);
_service.insert(std::make_pair(desc->method(),desc));
}
ServiceDescribe::ptr select(const std::string &method_name)//查
{
std::unique_lock<std::mutex> lock(_mutex);
auto it=_service.find(method_name);
if(it==_service.end())
{
return ServiceDescribe::ptr();
}
return it->second;
}
void remove(const std::string &method_name)//删
{
_service.erase(method_name);
}
private:
std::mutex _mutex;
std::unordered_map<std::string,ServiceDescribe::ptr> _service;//函数名称 对应服务
};
class RpcRouter
{
public:
using ptr=std::shared_ptr<ServiceDescribe>;
//对注册到Dispatcher模块针对rpc请求进行回调处理的业务函数
void onRpcRequest(const BaseConnection::ptr&conn,RpcRequest::ptr &request)
{
//1.根据用户请求的方法描述 判断当前服务端能否提供对应的服务
auto service=_service_manager->select(request->method());
if(service.get()==nullptr)
{
ELOG("未找到%s服务",request->method().c_str());
return response(conn,request,Json::Value(),RCode::RCODE_NOT_FOUND_SERVICE);
}
//2.进行参数校验 确定能否提供服务
if(service->paramCheck(request->params())==false)
{
ELOG("%s服务参数校验失败",request->method().c_str());
return response(conn,request,Json::Value(),RCode::RCODE_INVALID_PARAMS);
}
//3.调用业务回调接口进行处理
Json::Value result;
bool ret=service->call(request->params(),result);
if(ret==false)
{
ELOG("%s服务参调用出错",request->method().c_str());
return response(conn,request,Json::Value(),RCode::RCODE_INTERNAL_ERROR);
}
//4.向客户端发送结果
return response(conn,request,result,RCode::RCODE_OK);
}
//提供服务注册接口
void registerMethod(const ServiceDescribe::ptr &service )
{
_service_manager->insert(service);
}
private:
//响应对象
void response(const BaseConnection::ptr&conn,
RpcRequest::ptr&req,
const Json::Value&res,RCode rcode)
{
auto msg=MessageFactory::create<RpcResponse>();
msg->setId(req->rid());
msg->setMType(wws::MType::RSP_RPC);
msg->setRcode(rcode);
msg->setResult(res);
conn->send(msg);
}
private:
ServiceManager::ptr _service_manager;
};
}
}
ServiceDescribe:服务描述类每一个服务方法(如
Add、Translate)都有一个ServiceDescribe对象,它记录:
方法名
_method_name参数信息
_params_desc(字段名 + 类型)返回值类型
_return_type实际处理逻辑
_callback功能:
paramCheck():检查客户端传来的参数是否完整且类型匹配。
call():调用业务函数,处理请求,并校验响应类型,输出型参数Json::Value&result获取结果。
RpcRouter:RPC 请求核心调度器处理流程(onRpcRequest):
1. 获取客户端请求的方法名:request->method() 2. 查找是否有对应的服务:_service_manager->select() 3. 参数检查:service->paramCheck() 4. 调用回调函数处理:service->call() 5. 构建响应消息:RpcResponse 6. 通过 conn->send(msg) 返回结果注册流程(registerMethod()):
RpcRouter router; router.registerMethod(service); // 将服务注册到服务管理器为什么要用 SDescribeFactory 工厂模式而不是在 ServiceDescribe 中直接使用 setXxx() 方法进行设置ServiceDescribe的各个参数?
通过DescribeFactory 工厂模式,造完后ServiceDescribe 的成员就不再修改,仅读取 天然线程安全。
如果在ServiceDescribe 设置set(),若多个线程同时调用 setXxx() 方法会出现线程安全的问题 需要在每个set函数中加锁。
客户端发送 RpcRequest
↓
RpcRouter::onRpcRequest()//进行处理
↓
_service_manager->select(method)//查找方法
↓
ServiceDescribe::paramCheck(params)//校验参数
↓
ServiceDescribe::call() → 执行业务逻辑//执行回调
↓
RpcRouter::response() → 发送响应
三.客户端-RpcRouter实现
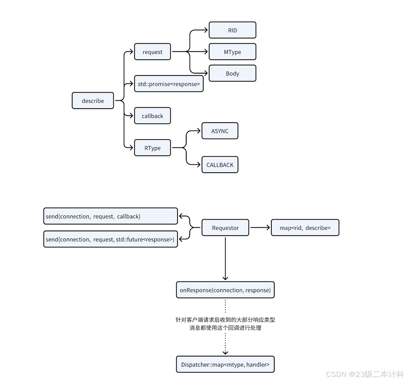
🔹 1.
describe(请求描述体)
封装一个请求的基本信息:
request: 包含 RID(请求 ID)、MType(消息类型)、Body(请求体)
std::promise<response>:用于 future 异步
callback:用于 callback 异步
RType: 标识异步类型(ASYNC / CALLBACK)🔹 2.
Requestor::send(...)
send(connection, request, callback)→ 异步 callback 模式
send(connection, request, std::future<response>)→ future 模式将
describe存入map<rid, describe>中,等待响应回调🔹 3.
onResponse(connection, response)
收到响应后,根据 RID 从
map<rid, describe>查找对应的describe按照
RType分发:
如果是
CALLBACK,调用 callback如果是
ASYNC,通过promise.set_value(...)实现 future 结果🔹 4.
Dispatcher<mt, handler>
- 对
MType进行派发处理(主要针对订阅/通知类型的消息,不含 RID)

#include "../common/net.hpp"
#include "../common/message.hpp"
#include <future>
namespace wws
{
namespace client
{
class Requestor
{
public:
using ptr=std::shared_ptr<Requestor>;
using RequestCallback=std::function<void(const BaseMessage::ptr&)>;
using AsyncResponse=std::future<BaseMessage::ptr>;
//请求描述的结构体
struct RequestDescribe
{
using ptr=std::shared_ptr<RequestDescribe>;
BaseMessage::ptr request;//请求消息指针
RType rtype; //请求类型 异步/回调
std::promise<BaseMessage::ptr> response;//用于 async 模式,设置结果set_value 给 future 返回值
RequestCallback callback;//用于 callback 模式,响应到来时触发用户逻辑
};
//收到应答 根据rid找到对应的请求设置结果 或者 调用回调
void onReponse(const BaseConnection::ptr&conn,const BaseMessage::ptr&msg)
{
std::string rid=msg->rid();
RequestDescribe::ptr rdp=getDescribe(rid);//根据id进行查找
if(rdp.get()==nullptr)
{
ELOG("收到响应%s,但是未找到对应的请求描述!",rid.c_str());
return;
}
//异步请求把应答msg作为结果设置到promise中,让future就绪
if(rdp->rtype==RType::REQ_ASYNC)
{
rdp->response.set_value(msg);//promise.set_value(value); 手动设置值 让std::future<BaseMessage::ptr>变为就绪。
}
//回调请求 有回调函数就进行调用
else if(rdp->rtype==RType::REQ_CALLBACK)
{
if(rdp->callback) rdp->callback(msg);
}
else
ELOG("请求类型未知");
//收到应答 删除rid对应的请求描述
delDescribe(rid);
}
//1.异步请求发送
bool send(const BaseConnection::ptr&conn,const BaseMessage::ptr&req,AsyncResponse&async_rsp)
{
//创建请求描述对象(newDescribe内部完成插入map)
RequestDescribe::ptr rdp=newDescribe(req,RType::REQ_ASYNC);
if(rdp.get()==nullptr)
{
ELOG("构建请描述对象失败");
return false;
}
//get_future()关联std::future<>async_rsp 和 std::promise<>response
//promise.set_value(value) 被调用,就能async_rsp.get()获取值
async_rsp=rdp->response.get_future();
return true;
}
//2.同步请求发送(发送完请求后,立刻调用get()阻塞等待set_value()设置后获取结果)
//可以在上层进行get()阻塞等待,也是同样效果
bool send(const BaseConnection::ptr&conn,const BaseMessage::ptr&req,BaseMessage::ptr&rsp)
{
AsyncResponse rsp_future;
bool ret=send(conn,req,rsp_future);
if(ret==false) return false;
rsp=rsp_future.get();//阻塞等待值就绪
return true;
}
//3.回调请求发送
bool send(const BaseConnection::ptr&conn,const BaseMessage::ptr&rep,RequestCallback&cb)
{
//创建请求描述对象(newDescribe内部完成插入map)
RequestDescribe::ptr rdp=newDescribe(rep,RType::REQ_CALLBACK,cb);
if(rdp.get()==nullptr)
{
ELOG("构建请描述对象失败");
return false;
}
conn->send(rep);
return true;
}
private:
//1.新增
RequestDescribe::ptr newDescribe(const BaseMessage::ptr&req,RType rtype,
const RequestCallback&cb=RequestCallback())
{
std::unique_lock<std::mutex> lock(_mutex);
//构建请求描述对象 并插入到map
RequestDescribe::ptr rd=std::make_shared<RequestDescribe>();
rd->request=req;
rd->rtype=rtype;
if(rtype==RType::REQ_CALLBACK&&cb)
rd->callback=cb;
_request_desc.insert(std::make_pair(req->rid(),rd));//插入到map
return rd;
}
//2.查找
RequestDescribe::ptr getDescribe(const std::string&rid)
{
std::unique_lock<std::mutex> lock(_mutex);
auto it=_request_desc.find(rid);
if(it==_request_desc.end())
{
return RequestDescribe::ptr();
}
return it->second;
}
//3.删除
void delDescribe(const std::string&rid)
{
std::unique_lock<std::mutex> lock(_mutex);
_request_desc.erase(rid);
}
private:
std::mutex _mutex;
std::unordered_map<std::string,RequestDescribe::ptr> _request_desc;//id->请求消息
};
}
}
用户发起请求
│
▼
Requestor::send(...)
│
▼
创建 RequestDescribe (含回调 or promise)
│
▼
加入 map<rid, describe>
│
▼
发送消息给服务器
⬇(服务器响应)
Requestor::onResponse(...)
│
▼
找回 describe -> 判断 rtype
├── CALLBACK → 执行 callback
└── ASYNC → set promise
▼
清除 map<rid, describe>
四.客户端RpcCaller实现

- 构造函数
RpcCaller(const Requestor::ptr&)
初始化传入一个
Requestor实例;
Requestor负责发送消息、注册回调、接收服务端响应等;
RpcCaller是调用层,Requestor是通信层。
同步调用接口
bool call(const BaseConnection::ptr& conn,
const std::string& method,
const Json::Value& params,
Json::Value& result)1.先构建RpcRequest请求
2.调用requestor->同步send(),同步阻塞发送请求,并拿到rsp_msg。
3.将rsp_msg的Basemessage类型转换为 RpcResponse,取出正文结果 result();
异步 Future 调用接口
bool call(const BaseConnection::ptr& conn,
const std::string& method,
const Json::Value& params,
std::futureJson::Value& result)
创建
promise对象,用于异步回填响应;通过
shared_ptr管理promise生命周期,绑定到回调函数中;通过
_requestor->send(...)注册异步回调;回调触发后由
Callback()设置promise.set_value();调用方使用返回的
future进行.get()即可拿到结果。
异步回调接口
bool call(const BaseConnection::ptr& conn,
const std::string& method,
const Json::Value& params,
JsonResponseCallback& cb)
直接注册用户定义的回调
cb到请求;内部通过
Callback1()做包装处理:
类型转换为
RpcResponse错误处理
最后调用用户传入的
cb(result)传回结果。
#include "requestor.hpp"
namespace wws
{
namespace client
{
class RpcCaller
{
public:
using ptr=std::shared_ptr<RpcCaller>;
using JsonAsyncResponse=std::future<Json::Value>;
using JsonResponseCallback=std::function<void(const Json::Value&)>;
//requestor中的处理是针对BaseMessage进行处理的(因为要对所有请求进行处理,不单单对Rpc请求处理)
//用于在rpc caller中针对结果的处理是对RpcResponse里边的result进行的
RpcCaller(const Requestor::ptr &requestor)
:_requestor(requestor)
{}
//1.同步调用 1.连接conn 2.方法名method 3.方法参数params 4.结果result
bool call(const BaseConnection::ptr&conn,const std::string&method,
const Json::Value¶ms,Json::Value&result)
{
//1.组织请求
auto req_msg=MessageFactory::create<RpcRequest>();
req_msg->setId(UUID::uuid());
req_msg->setMType(MType::REQ_RPC);
req_msg->setMethod(method);
req_msg->setParams(params);
BaseMessage::ptr rsp_msg;
//2.发送请求 因为send()是重载函数 参数的类型必须保持一致(req_msg子类RpcRequest->基类BaseMessage)
bool ret=_requestor->send(conn,std::dynamic_pointer_cast<BaseMessage>(req_msg),rsp_msg);
if(ret==false)
{
ELOG("同步Rpc请求失败");
return false;
}
//3.等待响应 响应信息存放在rsp_msg此时是Base基类,需要转成RpcResponse应答
auto rpc_rsp_msg=std::dynamic_pointer_cast<RpcResponse>(rsp_msg);
if(!rpc_rsp_msg)
{
ELOG("Rpc响应 向下类型转换失败");
return false;
}
if(rpc_rsp_msg->rcode() != RCode::RCODE_OK)
{
ELOG("Rpc同步请求出错:%s",errReason(rpc_rsp_msg->rcode()));
return false;
}
result=rpc_rsp_msg->result();//返回响应消息里面的正文
return true;
}
//2.异步 Future 调用 向服务器发送异步回调请求 设置回调函数
//回调函数中传入一个promise对象 在回调函数中对promise设置数据
//异步请求返回的是BaseMessage对象,用户想要的是message里面正文的结果Value
bool call(const BaseConnection::ptr&conn,const std::string&method,
const Json::Value¶ms,std::future<Json::Value>&result)
{
auto req_msg=MessageFactory::create<RpcRequest>();
req_msg->setId(UUID::uuid());
req_msg->setMType(MType::REQ_RPC);
req_msg->setMethod(method);
req_msg->setParams(params);
// //这个json_promise对象是一个局部变量,等出了call作用域就会消失
// //与它关联的future result在外部get()获取结果时,会异常
// std::promise<Json::Value> json_promise;
// result=json_promise.get_future();//future和promise建立关联 以后future.get()获取结果
auto json_promise=std::make_shared<std::promise<Json::Value>>();
result=json_promise->get_future();
//std::bind() 对json_promise传值传参,shared_ptr引用计数 +1 此时引用计数==2
//退出call作用域 引用计数-- 再等callback被触发完毕并释放后引用计数--,才会析构
//shared_ptr引用计数是否加1,只和bind对json_promise指针的捕获方式有关,与函数的参数声明是否引用json_promise指针无关
Requestor::RequestCallback cb=std::bind(&RpcCaller::Callback,
this,json_promise,std::placeholders::_1);
bool ret=_requestor->send(conn,std::dynamic_pointer_cast<BaseMessage>(req_msg),cb);
if(ret==false)
{
ELOG("异步Rpc请求失败");
return false;
}
return true;
}
//3.异步回调
bool call(const BaseConnection::ptr&conn,const std::string&method,
const Json::Value¶ms,JsonResponseCallback&cb)
{
auto req_msg=MessageFactory::create<RpcRequest>();
req_msg->setId(UUID::uuid());
req_msg->setMType(MType::REQ_RPC);
req_msg->setMethod(method);
req_msg->setParams(params);
Requestor::RequestCallback req_cb = std::bind(&RpcCaller::Callback1,
this, cb, std::placeholders::_1);
bool ret = _requestor->send(conn, std::dynamic_pointer_cast<BaseMessage>(req_msg), req_cb);
if (ret == false)
{
ELOG("异步Rpc请求失败");
return false;
}
return true;
}
private:
void Callback1(const JsonResponseCallback&cb,const BaseMessage::ptr&msg)
{
//先判断结果对不对
auto rpc_rsp_msg=std::dynamic_pointer_cast<RpcResponse>(msg);
if(!rpc_rsp_msg)
{
ELOG("Rpc响应 向下类型转换失败");
return ;
}
if(rpc_rsp_msg->rcode() != RCode::RCODE_OK)
{
ELOG("Rpc回调请求出错:%s",errReason(rpc_rsp_msg->rcode()));
return ;
}
cb(rpc_rsp_msg->result());
}
//const BaseMessage::ptr&msg Request参数是拿到响应后传递的
void Callback(std::shared_ptr<std::promise<Json::Value>>result,const BaseMessage::ptr&msg)
{
auto rpc_rsp_msg=std::dynamic_pointer_cast<RpcResponse>(msg);
if(!rpc_rsp_msg)
{
ELOG("Rpc响应 向下类型转换失败");
return ;
}
if(rpc_rsp_msg->rcode() != RCode::RCODE_OK)
{
ELOG("Rpc异步请求出错:%s",errReason(rpc_rsp_msg->rcode()));
return ;
}
//promise.set_value()设置正文结果
result->set_value(rpc_rsp_msg->result());
}
private:
Requestor::ptr _requestor;
};
}
}
为什么不让 Requestor::send() 直接处理 RpcRequest,而是让它只处理 BaseMessage,由 RpcCaller 来封装具体业务(如 RpcRequest/RpcResponse)?
1.因为要对所有请求进行处理,不单单对Rpc请求处理。还可以处理主题 服务等消息类型
2.解耦业务协议与通信通道,只做消息传递与回调处理。
模块 职责 Requestor发送消息、注册和触发回调,处理响应派发 RpcCaller构造 RPC 请求、解析 RPC 响应,组织业务逻辑
为什么 bind 捕获 shared_ptr 能延长 promise 的生命周期?
shared_ptr+bind(值捕获)+外部拷贝保存
本质就是:
只要某个 shared_ptr 指向的对象,引用计数 不为 0,那它就不会被销毁;
所以我们通过创建另一个生命周期更长的 shared_ptr (比如通过 bind() 值捕获 并在外部保存 ),来延长这段资源的生命周期。
(不建议std::ref()引用捕获 如果外部shared_ptr_obj的被销毁,cb 里的引用就变成悬垂指针**)**
auto cb = std::bind(&func, std::ref(shared_ptr_obj));如果std::promise<Json::Value> json_promise;直接创建一个promise对象,这是一个局部对象等出了call函数(离开作用域),就会析构。
这就会导致与它关联的future result在外部get()获取结果时,会异常。
auto json_promise=std::make_shared<std::promise<Json::Value>>();创建promise对象并用shared指针来管理它,虽然出了call函数 引用计数-- 为0还是会析构。
但我们在bind绑定的时候,对json_promise进行了传值,拷贝了一份
shared_ptr对象 进入bind内部的闭包,引用计数+1.
auto cb = std::bind(&RpcCaller::Callback, this, json_promise, // 👈 这里复制了一份 shared_ptr,引用计数 +1 std::placeholders::_1);写成void Callback(const std::shared_ptr<std::promise<Json::Value>>&result,const BaseMessage::ptr&msg) 接收引用(不增加引用计数)。对bind传值引用计数+1无影响
如果是下面这种拷贝引用计数会再+1,但仅限Callback运行时,调用结束后立刻-1,只是暂时的。
所以说现在,在call函数中有被shared指针指向的promise对象引用计数为2,一个make_shared返回的,一个bind闭包值捕获的。
bind闭包对象cb(auto cb=std::bind(...)),它本质不也是一个局部对象吗? call函数结束不还是和另一个局部变量一样会销毁,promise的生命周期怎么会延长呢?
call函数中的cb是否销毁已经无关,因为在函数的外部已经拷贝保存了一份了。
它通常会被传出
call()函数,交给Requestor::send()并被保存在异步响应回调表里!send()会调用newDescibe,把闭包对象存入rd请求描述对象中,再插入到map进行统一管理。
(注意newDescribe虽然是const&获取的cb 不增加引用计数,但这根本无关紧要,因为rd->callback=cb;会把它拷贝到了 RequestDescribe::callback 中,这是才生命周期延长的关键)
等到onResponse收到应答并处理完,就delDescribe()删除对应请求描述信息,保存的回调函数cb也析构,里面保存的json_promise也会析构,所以说ptr+bind值捕获+外部保存
保证了 json_promise 会存活到 callback 被调用。
总结:1.Callback(param) 中的 shared_ptr 是按值传递,因此会导致引用计数 +1,
但这个 +1 的生命周期仅限于函数执行期间,Callback() 结束后 param 被销毁,引用计数立即 -1。
2.而 bind(...) 捕获 shared_ptr 时(通过值捕获 ),会将其拷贝一份保存在闭包对象中(如 auto cb),
这会导致引用计数 +1,无论是否调用 Callback,引用计数都存在,直到闭包对象销毁为止。
那闭包对象什么时候销毁呢?delDescribe()
3.需要注意的是,cb 本身是 call() 函数内的局部变量,但它并不会随着 call() 结束而失效。
虽然 call() 返回后 cb 变量本身会被销毁,但在此之前 cb 已经被作为参数传入 _requestor->send(),
并被内部保存到了 _request_desc 表中,作为 RequestDescribe 的一部分长期持有。
4.也就是说:call() 中定义的 cb 虽然是局部变量,但它在作用域结束前被拷贝并传出,生命周期已经被延长。
所以 cb 中捕获的 json_promise(shared_ptr)依然活着,call 函数中的 cb 就算析构,也不影响闭包内部捕获的 promise 的生命周期。
5.只有当服务端响应到达,回调被触发后,执行 cb(msg),再通过delDescribe(rid) 删除请求描述对象 ,rd保存的回调函数cb闭包进行析构,值捕获的json_promise被释放,引用计数==0 promise 被析构.
6.相比之下,如果只是创建了一个局部的 shared_ptr(比如 json_promise),没有通过 bind、lambda、线程等传出去,
它就会在函数结束时被立即析构,future 将失效,调用 .get() 会抛出异常(broken promise)。
✅ 因此,虽然 cb 是局部变量,但它在 call() 结束前被拷贝传出,生命周期被框架托管,保证了回调所需的 promise 安全存活。
这是异步通信框架中延长资源生命周期的关键机制,确保异步流程完整闭环。
局部变量当作参数传参,并不会延长它的生命周期 ; 它的生命周期仍然只属于它原来的作用域 ; 如果你想延长生命周期,必须使用 shared_ptr,并在外部再持有一份拷贝!举个例子:
std::shared_ptr<int> create() { auto p = std::make_shared<int>(100); // p 是局部变量 return p; // ✅ 返回值是"拷贝一份",原来的 p 会被销毁,但返回值还持有控制块 } auto x = create(); // 返回值拷贝给 x,资源不会被销毁
情况 局部变量会不会被销毁 解释 普通局部变量(无指针托管) ✅ 会 作用域结束立即销毁 传值作为函数参数 ✅ 会 参数是拷贝,原变量不延长 返回 shared_ptr ✅ 原变量销毁 ,但返回值持有副本,资源不析构 shared_ptr 被 bind 捕获 ❌ 不会(+1) 延长生命周期直到闭包结束
服务端测试代码
相较于之前实现的客户端,我们不再是直接给dispatcher传业务层函数,而是传RpcRouter的处理对应请求的回调函数,由该函数再从注册到RpcRouter中的具体实现函数中找用户需要的函数,并进行回调返回响应结果。
#include "../common/message.hpp"
#include "../common/net.hpp"
#include "../common/dispatcher.hpp"
#include "../server/rpc_router.hpp"
void Add(const Json::Value&req,Json::Value&rsp)
{
int nums1=req["nums1"].asInt();
int nums2=req["nums2"].asInt();
rsp=nums1+nums2;
}
int main()
{
auto router=std::make_shared<wws::server::RpcRouter>();
std::unique_ptr<wws::server::SDescribeFactory> desc_factory(new wws::server::SDescribeFactory());
desc_factory->setMethodName("Add");
desc_factory->setParamsDesc("nums1",wws::server::VType::INTEGRAL);
desc_factory->setParamsDesc("nums2",wws::server::VType::INTEGRAL);
desc_factory->setReturnType(wws::server::VType::INTEGRAL);
desc_factory->setCallback(Add);
//1.注册Add函数到RpcRouter
router->registerMethod(desc_factory->build());
//bind绑定RpcRouter收到消息的回调函数->cb
auto cb=std::bind(&wws::server::RpcRouter::onRpcRequest,router.get(),
std::placeholders::_1,std::placeholders::_2);
auto dispatcher=std::make_shared<wws::Dispatcher>();
//2.把RpcRouter回调函数onRpcRequest设置到dispatcher中
dispatcher->registerHandler<wws::RpcRequest>(wws::MType::REQ_RPC,cb);
auto server=wws::ServerFactory::create(9090);
auto message_cb=std::bind(&wws::Dispatcher::onMessage,dispatcher.get(),
std::placeholders::_1,std::placeholders::_2);
//3.把Dispatcher的回调函数onMessage设置到server中
server->setMessageCallback(message_cb);
server->start();
return 0;
}

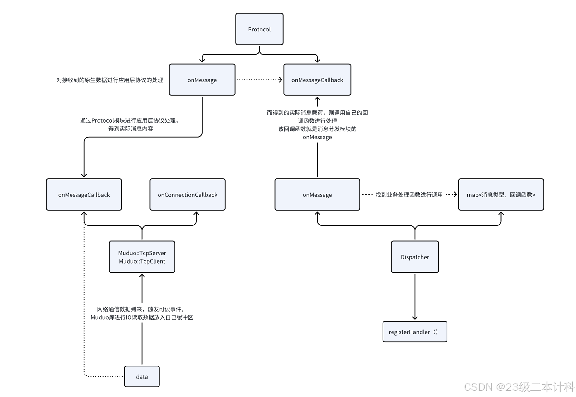
从图示上可以看到,整个链路依次是:
server 收到消息
调用 messageCallback
触发 onMessage 进入 dispatcher
Dispatcher 发现消息类型是
REQ_RPC,调用 RpcRouter::onRpcRequestRouter 找到 Add 方法并调用其回调函数
Add 函数执行计算并返回结果
server->setMessageCallback(message_cb);
这里的
message_cb是通过std::bind(&wws::Dispatcher::onMessage, dispatcher.get(), ...)绑定的。当服务器收到任何消息时,就会调用
dispatcher->onMessage(...)。
dispatcher->onMessage(...)
Dispatcher根据消息的类型(这里为REQ_RPC)找到先前注册的回调处理函数。这一步对应代码
dispatcher->registerHandler<wws::RpcRequest>(wws::MType::REQ_RPC, cb);。所以当消息类型匹配到
REQ_RPC时,就执行cb。
cb->std::bind(&wws::server::RpcRouter::onRpcRequest, router.get(), ...)
这个
cb本质上就是对RpcRouter::onRpcRequest的一次包装。当调用
cb时,实际上就是执行router->onRpcRequest(...)。
RpcRouter::onRpcRequest(...)
在路由器里,根据请求中的"方法名称"(比如
"Add")找到对应的回调函数。此处就是在之前
router->registerMethod(...)时注册的Add方法回调。调用
Add(const Json::Value& req, Json::Value& rsp)
- 最终执行我们自定义的逻辑(如取
nums1、nums2,相加后存入rsp)。
客户端测试代码
#include "../common/dispatcher.hpp"
#include "../client/requestor.hpp"
#include "../client/rpc_caller.hpp"
#include <thread>
#include <chrono>
void callback(const Json::Value &result) {
DLOG("callback result: %d", result.asInt());
}
int main()
{
auto requestor=std::make_shared<wws::client::Requestor>();
auto caller=std::make_shared<wws::client::RpcCaller>(requestor);
auto dispatcher=std::make_shared<wws::Dispatcher>();
auto rsp_cb=std::bind(&wws::client::Requestor::onResponse,requestor.get(),
std::placeholders::_1,std::placeholders::_2);
//wws::RpcResponse->wws::BaseMessage
//rsp_cb绑定的函数参数为Requestor::onResponse(const BaseConnection::ptr&conn,const BaseMessage::ptr&msg)
//而registerHandler注册需要的函数类型 std::function<void(const BaseConnection::ptr&conn,std::shared_ptr<T> &msg)>; 第二个参数必须也为BaseMessage::ptr,所以T传BaseMessage
dispatcher->registerHandler<wws::BaseMessage>(wws::MType::RSP_RPC,rsp_cb);
auto client=wws::ClientFactory::create("127.0.0.1",9090);
auto message_cb=std::bind(&wws::Dispatcher::onMessage,dispatcher.get(),
std::placeholders::_1,std::placeholders::_2);
client->setMessageCallback(message_cb);
client->connect();
auto conn=client->connection();
//1.同步调用
Json::Value params,result;
params["nums1"]=11;
params["nums2"]=22;
bool ret=caller->call(conn,"Add",params,result);
if(ret!=false)
{
DLOG("result: %d", result.asInt());
}
//2.异步Future
wws::client::RpcCaller::JsonAsyncResponse res_future;
params["nums1"]=33;
params["nums2"]=44;
ret=caller->call(conn,"Add",params,res_future);
if(ret!=false)
{
result=res_future.get();
DLOG("result: %d", result.asInt());
}
//3.回调
params["nums1"]=55;
params["nums2"]=66;
ret = caller->call(conn,"Add",params, callback);
DLOG("-------\n");
std::this_thread::sleep_for(std::chrono::seconds(1));
client->shutdown();
return 0;
}
RpcCaller 调用
call("Add", params, rsp)
- 用户在业务代码里直接写
caller->call(...),想要调用服务端的 "Add" 方法并等待结果。RpcCaller 内部执行 "AddDesc(...)"
call(...)方法内部会先构造一个带唯一请求ID的 RpcRequest,然后调用 Requestor 的相关方法(示意中称作AddDesc)来"登记"该请求:
存储该请求ID
记录调用类型(同步/异步/回调)
如果是回调式,还会记录用户传入的回调函数
发送请求到服务端
- Requestor 记完请求描述后,就会通过网络连接将
RpcRequest发送给远程服务端。服务端处理并返回
RpcResponse
- 当服务端收到 "Add" 请求后,进行实际的加法运算或其他业务逻辑,然后打包
RpcResponse返回给客户端。客户端接收响应 -> 分发到 Requestor::onResponse()
客户端网络层读到响应后,先通过 Dispatcher 分发,根据消息类型(如
RSP_RPC)找到之前绑定的回调,即Requestor::onResponse(...)。
Requestor::onResponse()根据响应里的 "请求ID=111" 查到对应的"请求描述 (desc)",确定是哪个请求、用什么方式处理(同步阻塞唤醒或执行用户回调等),并把结果交给调用方。RpcCaller 最终返回结果给用户
对于异步调用
call(...),当响应到来时,onResponse() 会调用 rdp->response.set_value(msg),把响应 msg 设置到 promise 中。用户future.get()获取结果。若是回调式调用 ,则
Requestor::onResponse()会直接执行用户的回调函数,把结果带给用户。
Requestor 和 RpcCaller 的关系:
Requestor 负责管理请求--响应映射。它用一个请求描述(包含唯一 ID、请求类型和处理机制)来记录每次发送的请求。当响应到来时,根据请求 ID 查找描述,
如果是异步请求(REQ_ASYNC),则调用 promise.set_value(msg) 使关联 future 就绪;
如果是回调请求(REQ_CALLBACK),则直接调用用户注册的回调函数。
RpcCaller 则对外提供 RPC 调用接口 。它负责构造 RPC 请求 (设置方法名、参数、生成请求 ID),并调用 Requestor 的 send() 方法来登记请求并发送消息。用户可以选择同步(阻塞等待 future.get())、异步(返回 future)或回调式调用。
二者协同工作:RpcCaller 构造并发送请求,而 Requestor 负责匹配响应并将结果传递给上层。
RpcCaller用户调用的接口,用户传入要调用的对象 参数 方式,根据方式(同步 异步 回调)的不同选择不同的call进行调用,1.先根据参数构建请求消息2.调用Requester里面对应的send()。
Requester中send()会先构建请求描述对象(call传入的请求消息 请求类型...) 并建立请求-id间的映射(等收到应答时根据id找到对应的请求描述对象),再完成发送。
等服务端返回应答,Dispatcher根据消息的类型,找到client的Requestor中onResponse处理应答的回调函数,它根据id找到对应的请求描述,再根据请求描述中的类型,进行set_value设置结果或者callback()调用回调。最后删除该请求描述
set_value后,get()获取到结果,阻塞结束返回上层
再返回到call进行检查并返回结果
RpcCaller::call() 的三种调用方式流程
同步调用 (
call(conn, method, params, result))客户端调用call,把连接 函数名 参数 用于获取结果的Value对象
进入同步调用call. 先根据传入的参数组织请求(里面设置了请求类型REQ_RPC)
调用Requester中send()发送请求
using AsyncResponse=std::future<BaseMessage::ptr>;先创建一个future对象用于后面get()阻塞获取结果。再调用异步send(),因为异步和同步的区别只是在于用户什么时候get()阻塞获取结果,异步+立刻get()==同步。
再看看异步send()
先调用newDescribe,里面会创建请求描述对象(传入回调函数会设置回调函数)和UUID建立映射关系用map管理起来。
conn->send()发送请求。
之后服务端进行处理,返回应答,server::messageCallback->Disoatcher::onMessage->根据请求类型找到对应的回调函数,RSP_RPC对应的就是requestor::onResponse()处理应答的回调函数。
进入onResponse,先根据UUID找到对应的请求描述,根据请求描述的类型,看是异步(同步里面调用的异步),还是回调,进行相对的处理。
是同步,就set_value设置结果。
设置完结果,futrue就绪get()获取结果
上层的result就获取到了结果,进行输出。
RpcCaller::call(conn, method, params, result) // 同步调用 └──> Requestor::send(conn, req, rsp) // 调用同步版本 send() └──> send(conn, req, rsp_future) // 调用异步 Future 版本 send() └──> 创建 RequestDescribe 并存储 └──> 阻塞等待 future.get() └──> Dispatcher::onMessage(conn, msg) └──> Requestor::onResponse(conn, msg) └──> rdp->response.set_value(msg) // future.set_value() 解除阻塞 └──> 解析 RpcResponse 并返回 result // get() 获取结果并返回经过的关键函数:
RpcCaller::call(conn, method, params, result)
Requestor::send(conn, req, rsp)
Requestor::send(conn, req, rsp_future)(异步版本)
Dispatcher::onMessage(conn, msg)
Requestor::onResponse(conn, msg)
rdp->response.set_value(msg)
future.get()解除阻塞
异步 Future 调用 (
call(conn, method, params, future))不传Json::Value result直接获取结果,std::future<Json::Value> res_futre,让用户自己get()获取结果。
result=json_promise->get_future();管理promise,set_value后用户就可以get()获取结果。
还绑定了Callback,传入回调函数cb,创建请求描述对象时设置回调函数cb
此时设置的类型为REQ_CALLBACK,收到应答,找到对应请求描述,会调用设置的回调函数cb
cb bind绑定的是Callbcak函数 它会set_value设置结果,让用户的future就绪,get()获取结果
RpcCaller::call(conn, method, params, future) // 异步 Future 调用 └──> 创建 RpcRequest 并设置参数 └──> 创建 std::promise<Json::Value> 和 future 关联 └──> 绑定 Callback (关联 promise 和 result) └──> Requestor::send(conn, req, cb) // 传入回调函数 cb,onResponse() 解析后触发 └──> 创建 RequestDescribe 并存储 └──> 发送请求,不阻塞 └──> Dispatcher::onMessage(conn, msg) // 收到服务端响应 └──> Requestor::onResponse(conn, msg) └──> 通过 rid 查找 RequestDescribe └──> Callback 触发 set_value(msg) // 解析结果并设置 promise └──> future.get() 解除阻塞,获取结果 // 用户上层调用 future.get() 阻塞获取结果经过的关键函数:
RpcCaller::call(conn, method, params, res_future)
Requestor::send(conn, req, cb)
Requestor::onResponse(conn, msg)rdp->callback(msg)
Callback解析msg并set_value()
res_future.get()解除阻塞
异步回调调用 (
call(conn, method, params, cb))回调,不直接设置结果,而是调用用户传来的函数(callback)。
call异步回调,和异步futrue一样设置回调函数Callback1.(但回调函数不同)
也是调用的这个send()
接下来也是 调用请求描述对象中设置的回调函数即Callback1
而Callback1不和Callback一样set_value设置结果,而是调用上层传来的函数,它返回结果给用户。
RpcCaller::call(conn, method, params, cb) // 异步回调调用 └──> 创建 RpcRequest 并设置参数 └──> 绑定 Callback1 └──> Requestor::send(conn, req, cb) // 调用异步回调版本 send() └──> 创建 RequestDescribe 并存储 └──> 发送请求,不阻塞 └──> Dispatcher::onMessage(conn, msg) // 收到服务端返回消息 └──> Requestor::onResponse(conn, msg) └──> 通过 rid 查找 RequestDescribe └──> Callback1 触发用户自定义的 cb(msg) └──> 用户自定义的回调函数解析结果
RpcCaller::call(conn, method, params, cb)
Requestor::send(conn, req, cb)
Requestor::onResponse(conn, msg)
rdp->callback(msg)触发Callback1用户自定义的
callback(msg)解析结果
五.注册中心---服务端rpc_registry
服务端如何实现服务信息的管理:
服务端需要1.提供注册服务2.发现的请求业务处理
1.需要将 哪个服务 能够由 哪个主机提供 管理起来 hash<method,vector<provide>>
进行服务发现时,能返回谁能提供指定服务
2.需要将 哪个主机 发现过 哪个服务 管理起来
当进行服务通知的时候,能通知给对应发现者 <method,vector<discoverer>>
3.需要 哪个连接 对应 哪个服务提供者 管理起来 hash<conn,provider>
当一个连接断开时 能知道哪个主机的哪些服务下线了,然后才能给发现者通知xxx的xxx服务下线了。
4.需要 哪个连接 对应 哪个服务发现者 管理起来 hash<conn.discoverer>
当一个连接断开时 如果有服务上下线 就不需要给它进行通知了
1️⃣
ProviderManager(服务提供者管理)维护服务提供者信息,进行服务注册、删除和查询。
提供
addProvider()、delProvider()、getProvider()和methodHosts()等方法。
2️⃣
DiscovererManager(服务发现者管理)
维护服务发现者信息,进行服务发现、删除和通知。
提供
addDisecoverer()、delDisoverer()、onlineNotify()和offlineNotify()等方法。
3️⃣
PDManager(核心管理器)
处理服务请求、注册、发现、上线/下线通知以及连接断开后的清理逻辑。
提供
onServiceRequest()、onConnShutdown()等核心逻辑。处理服务的响应,包括:
registryResponse():服务注册应答
discoverResponse():服务发现应答
errorResponse():错误处理
#pragma once
#include "../common/net.hpp"
#include "../common/message.hpp"
#include <set>
namespace wws
{
namespace server
{
//服务提供者
class ProviderManager
{
public:
using ptr=std::shared_ptr<ProviderManager>;
struct Provider
{
using ptr=std::shared_ptr<Provider>;
std::mutex _mutex;
BaseConnection::ptr conn;
Address host; //主机信息ip+port
std::vector<std::string> methods; //所有提供的方法
Provider(const BaseConnection::ptr&c,const Address&h)
:conn(c),
host(h)
{}
void appendMethod(const std::string&method)
{
std::unique_lock<std::mutex> lock(_mutex);
methods.emplace_back(method);
}
};
//新的服务提供者进行服务注册
void addProvider(const BaseConnection::ptr&c,const Address &h,const std::string&method)
{
Provider::ptr provider;
{
std::unique_lock<std::mutex> lock(_mutex);
auto it=_conns.find(c);//找连接对应的提供者
if(it!=_conns.end())
{
provider=it->second;
}
//找不到就创建 并新增连接->提供者
else
{
provider=std::make_shared<Provider>(c,h);
_conns.insert(std::make_pair(c,provider));
}
//method方法被哪些提供者提供 增加提供者
auto &providers=_providers[method];
providers.insert(provider);
}
//提供者内更新记录 能提供的方法
provider->appendMethod(method);
}
//服务提供者断开连接时 获取它的信息 用于服务下线通知
Provider::ptr getProvider(const BaseConnection::ptr&c)
{
std::unique_lock<std::mutex> _mutex;
auto it=_conns.find(c);
if(it==_conns.end())
return Provider::ptr();
return it->second;
}
//服务提供者断开连接时 删除它的关联信息
void delProvider(const BaseConnection::ptr&c)//连接->提供者->所有提供方法
{
std::unique_lock<std::mutex> _mutex;
auto it=_conns.find(c);
if(it==_conns.end())
return;
for(auto&method:it->second->methods)//找到该服务提供者的所有方法
{
auto&providers=_providers[method];//根据方法 从提供该方法的提供者中再进行删除
//1.providers容器是vectro版本
// //手动查找并按迭代器删除 providers.erase(it->second)
// //但是 erase(it->second) 并不会起到按值删除的作用,因为 erase() 按值删除时,只有 std::vector 在 C++20 之后才引入 erase 和 erase_if
// auto provider_it = std::find(providers.begin(), providers.end(), it->second);
// if (provider_it != providers.end())
// {
// providers.erase(provider_it);
// }
//set 直接支持 erase(it->second)
providers.erase(it->second);
}
//删除连接与服务提供者的关系
_conns.erase(it);
}
//返回 method对应的提供者
std::vector<Address> methodHosts(const std::string &method)
{
std::unique_lock<std::mutex> lock(_mutex);
auto it = _providers.find(method);
if (it == _providers.end())
return std::vector<Address>();
std::vector<Address> result(it->second.begin(), it->second.end());
return result;
}
private:
std::mutex _mutex;
std::unordered_map<std::string,std::set<Provider::ptr>> _providers;//方法->提供者主机
std::unordered_map<BaseConnection::ptr,Provider::ptr> _conns;//连接->提供者
};
//服务发现者
class DiscovererManager
{
public:
using ptr=std::shared_ptr<DiscovererManager>;
struct Discoverer
{
using ptr=std::shared_ptr<Discoverer>;
std::mutex _mutex;
BaseConnection::ptr conn;//发现者关联的客户端
std::vector<std::string> methods;//发现过的服务
Discoverer(const BaseConnection::ptr&c)
:conn(c)
{}
void appendMethod(const std::string&method)
{
std::unique_lock<std::mutex> lock(_mutex);
methods.push_back(method);
}
};
//当客户端进行服务发现的时候新增发现者 新增服务名称?
Discoverer::ptr addDisecoverer(const BaseConnection::ptr&c,const std::string &method)
{
Discoverer::ptr discoverer;
{
std::unique_lock<std::mutex> lock(_mutex);
//找连接对应的服务发现者
auto it=_conns.find(c);
if(it!=_conns.end())
{
discoverer=it->second;
}
else
{
discoverer=std::make_shared<Discoverer>(c);
_conns.insert(std::make_pair(c,discoverer));
}
//method方法被哪些发现者发现了 增加发现者
auto &discoverers=_discoverers[method];
discoverers.insert(discoverer);
}
//在发现者中 增加已经发现的方法
discoverer->appendMethod(method);
return discoverer;
}
//发现者不需要被get() 发现者下线不需要通知 所以不需要进行get()获取对象后进行下线通知
//发现者客户端断开连接时 找到发现者信息 删除关联信息
void delDisoverer(const BaseConnection::ptr&c)
{
std::unique_lock<std::mutex> _mutex;
auto it=_conns.find(c);
if(it==_conns.end())
return;
//找到发现过的方法
for(auto&method:it->second->methods)
{
//从发现过method的所有发现者 中找要进行删除的发现者
auto&discoverers=_discoverers[method];
discoverers.erase(it->second);
}
//删除conn->discoverer
_conns.erase(it);
}
//新的服务提供者上线 上线通知
void onlineNotify(const std::string &method,const Address&host)
{
notify(method,host,ServiceOptype::SERVICE_ONLINE);
}
//服务提供者断开连接 下线通知
void offlineNotify(const std::string &method,const Address&host)
{
notify(method,host,ServiceOptype::SERVICE_OFFLINE);
}
private:
void notify(const std::string &method,const Address&host,wws::ServiceOptype optype)
{
std::unique_lock<std::mutex> _mutex;
//先判断该方法有没有被人发现过
auto it=_discoverers.find(method);
//没有就不用进行任何处理
if(it==_discoverers.end())
return;
//对发现过该方法的发现者一个个进行通知
auto msg_req=MessageFactory::create<ServiceRequest>();
msg_req->setHost(host);
msg_req->setId(UUID::uuid());
msg_req->setMType(wws::MType::REQ_SERVICE);// 服务请求(注册、发现、上线、下线)
msg_req->setMethod(method);
msg_req->setOptype(optype);//服务操作类型
for(auto&discoverers:it->second)
{
discoverers->conn->send(msg_req);
}
}
private:
std::mutex _mutex;
std::unordered_map<std::string,std::set<Discoverer::ptr>> _discoverers;//该方法被哪些发现者发现了
std::unordered_map<BaseConnection::ptr,Discoverer::ptr> _conns;//连接->发现者(连接断开->对应发现者->删除vector中的发现者)
};
class PDManager
{
public:
using ptr=std::shared_ptr<PDManager>;
//处理服务请求 并返回应答
void onServiceRequest(const BaseConnection::ptr&conn,const ServiceRequest::ptr &msg)
{
//先判断服务操作请求:服务注册/服务发现
auto optype=msg->optype();
if(optype==ServiceOptype::SERVICE_REGISTRY)//服务注册
{
//1.新增服务提供者
_providers->addProvider(conn,msg->host(),msg->method());
//2.对该方法的发现者进行服务上线通知
_discoverers->onlineNotify(msg->method(),msg->host());
//3.返回应答
return registryResponse(conn,msg);
}
else if(optype==ServiceOptype::SERVICE_DISCOVERY)//服务发现
{
//新增服务发现者
_discoverers->addDisecoverer(conn,msg->method());
return discoverResponse(conn,msg);
}
else
{
ELOG("收到服务操作请求,但操作类型错误");
return errorResponse(conn,msg);
}
}
//连接断开
void onConnShutdown(const BaseConnection::ptr&conn)//
{
//这个要断开的连接1.提供者下线 2.发现者下线
//1.获取提供者信息 为空说明不是提供者
auto provider=_providers->getProvider(conn);
if(provider.get()!=nullptr)
{
//提供者下线
//1.提供者的每个方法都要下线 通知对应发现者
for(auto&method:provider->methods)
{
_discoverers->offlineNotify(method,provider->host);
}
//2.删除对该提供者的管理
_providers->delProvider(conn);
}
//2.到这 可能是发现者 就算不是会直接返回空
//直接删除对该发现者的管理
_discoverers->delDisoverer(conn);
}
private:
//错误响应
void errorResponse(const BaseConnection::ptr&conn,const ServiceRequest::ptr&msg)
{
auto msg_rsp=MessageFactory::create<ServiceResponse>();
msg_rsp->setId(msg->rid());
msg_rsp->setMType(wws::MType::RSP_SERVICE);// 服务请求(注册、发现、上线、下线)
msg_rsp->setRcode(RCode::RCODE_INVALID_OPTYPE); //无效
msg_rsp->setOptype(ServiceOptype::SERVICE_UNKNOW);//服务操作类型 未知
conn->send(msg_rsp);
}
//注册应答
void registryResponse(const BaseConnection::ptr&conn,const ServiceRequest::ptr&msg)
{
auto msg_rsp=MessageFactory::create<ServiceResponse>();
msg_rsp->setId(msg->rid());
msg_rsp->setMType(wws::MType::RSP_SERVICE);// 服务请求(注册、发现、上线、下线)
msg_rsp->setRcode(RCode::RCODE_OK);
msg_rsp->setOptype(ServiceOptype::SERVICE_REGISTRY);//服务操作类型 注册
conn->send(msg_rsp);
}
//发现应答 method方法有哪些主机可以提供
void discoverResponse(const BaseConnection::ptr&conn,const ServiceRequest::ptr&msg)
{
auto msg_rsp=MessageFactory::create<ServiceResponse>();
msg_rsp->setId(msg->rid());
msg_rsp->setOptype(ServiceOptype::SERVICE_DISCOVERY);//服务操作类型 发现
msg_rsp->setMType(wws::MType::RSP_SERVICE);// 服务请求(注册、发现、上线、下线)
std::vector<Address> hosts=_providers->methodHosts(msg->method());
if(hosts.empty())
{
msg_rsp->setRcode(RCode::RCODE_NOT_FOUND_SERVICE);
return conn->send(msg_rsp);
}
msg_rsp->setRcode(RCode::RCODE_OK);
msg_rsp->setMethod(msg->method());
msg_rsp->setHost(hosts);
return conn->send(msg_rsp);
}
private:
ProviderManager::ptr _providers;
DiscovererManager::ptr _discoverers;
};
}
}
📡 服务注册流程
1️⃣ 客户端(Provider)通过 `registryMethod()` 发送 `SERVICE_REGISTRY` 请求 2️⃣ `PDManager::onServiceRequest()` 处理注册请求 3️⃣ `ProviderManager::addProvider()` 注册服务 4️⃣ `DiscovererManager::onlineNotify()` 通知发现者服务上线 5️⃣ `PDManager::registryResponse()` 发送注册结果🔍 服务发现流程
1️⃣ 客户端(Discoverer)通过 `addDisecoverer()` 发送 `SERVICE_DISCOVERY` 请求 2️⃣ `PDManager::onServiceRequest()` 处理发现请求 3️⃣ `DiscovererManager::addDisecoverer()` 记录发现者 4️⃣ `ProviderManager::methodHosts()` 获取 `method` 对应的主机 5️⃣ `PDManager::discoverResponse()` 发送发现结果🔥 服务下线流程
1️⃣ 连接断开时触发 `PDManager::onConnShutdown()` 2️⃣ 通过 `ProviderManager::getProvider()` 获取 `Provider` 3️⃣ `DiscovererManager::offlineNotify()` 通知发现者服务下线 4️⃣ `ProviderManager::delProvider()` 删除 `Provider`🕵️♂️ 发现者下线流程
1️⃣ 连接断开时触发 `PDManager::onConnShutdown()` 2️⃣ 通过 `DiscovererManager::delDisoverer()` 删除 `Discoverer` 3️⃣ 清理 `_conns` 和 `_discoverers` 的映射
六.注册中心---客户端rpc_registry
客户端的功能比较分离,注册端和发现端根本就不在同一个主机上。
因此客户端的注册和发现功能是完全分开的。
1.作为服务提供者 需要一个能进行服务注册的接口
连接注册中心 进行服务注册
2.作为服务发现者 需要一个能进行服务发现的接口,需要将获取到的提供对应服务的主机信息管理起来 hash<method,vector<host>> 一次发现,多次使用,没有的话再次进行发现。
需要进行服务上线/下线通知请求的处理(需要向dispatcher提供一个请求处理的回调函数)
#pragma
#include"requestor.hpp"
namespace wws
{
namespace client
{
// 服务提供者类:负责将服务注册到服务注册中心
class Provider
{
public:
using ptr=std::shared_ptr<Provider>;
Provider(const Requestor::ptr&requestor)
:_requestor(requestor)
{}
//进行服务注册的接口
bool registryMethod(const BaseConnection::ptr&conn,const std::string &method,
const Address&host)
{
// 1. 创建 ServiceRequest 请求消息
auto msg_req=MessageFactory::create<ServiceRequest>();
msg_req->setHost(host);
msg_req->setId(UUID::uuid());
msg_req->setMType(wws::MType::REQ_SERVICE);// 服务请求(注册、发现、上线、下线)
msg_req->setMethod(method);
msg_req->setOptype(ServiceOptype::SERVICE_REGISTRY);//服务操作类型 注册
// 2. 发送请求并同步等待响应
BaseMessage::ptr msg_rsp;
bool ret=_requestor->send(conn,msg_req,msg_rsp);//同步请求
if(ret==false)
{
ELOG("%s服务注册失败",method.c_str());
return false;
}
auto service_rsp=std::dynamic_pointer_cast<ServiceResponse>(msg_rsp);
if(service_rsp.get()==nullptr)
{
ELOG("响应类型向下转换失败");
return false;
}
if(service_rsp->rcode()!=RCode::RCODE_OK)
{
ELOG("服务注册失败 原因%s",errReason(service_rsp->rcode()));
return false;
}
return true;
}
private:
Requestor::ptr _requestor;//负责发送请求、接收响应
};
class MethodHost
{
public:
using ptr=std::shared_ptr<MethodHost>;
MethodHost(const std::vector<Address>&hosts)
:_hosts(hosts.begin(),hosts.end()),
_idx(0)
{}
void appendHost(const Address&host)
{
//新的服务上线后进行调用
std::unique_lock<std::mutex> lock(_mutex);
_hosts.push_back(host);
}
void removeHost(const Address&host)
{
//服务下线进行调用
std::unique_lock<std::mutex> lock(_mutex);
//vector删除效率O(n)效率低,但更多的操作还是 随机访问[] 进行RR轮转,所以vector是最合适的
for(auto it=_hosts.begin();it!=_hosts.end();it++)
{
if(*it!=host)
{
_hosts.erase(it);
break;
}
}
}
Address chooseHost()
{
std::unique_lock<std::mutex> lock(_mutex);
size_t pos=_idx++ %_hosts.size();//1.pos=_idx%size 2._idx+=1
return _hosts[pos];
}
bool empty()
{
std::unique_lock<std::mutex> lock(_mutex);
return _hosts.empty();
}
private:
std::mutex _mutex;
size_t _idx;//当前 RR 轮转索引
//vector 提供了 O(1) 的索引访问,可以快速实现RR轮转机制。
std::vector<Address> _hosts;
};
class Discoverer
{
public:
Discoverer(const Requestor::ptr &requestor)
{}
//服务发现的接口
bool serviceDiscovery(const BaseConnection::ptr&conn,const std::string&method,Address&host)
{
//当前有method方法对应的提供服务者 直接返回host地址
{
std::unique_lock<std::mutex> lock(_mutex);
auto it=_method_hosts.find(method);
if(it!=_method_hosts.end())
{
if (it->second->empty() == false)
{
host = it->second->chooseHost();
return true;
}
}
}
//当前没有对应的服务者
//1.构建服务发现请求
auto msg_req=MessageFactory::create<ServiceRequest>();
msg_req->setId(UUID::uuid());
msg_req->setMType(MType::REQ_SERVICE);//消息类型
msg_req->setMethod(method);
msg_req->setOptype(ServiceOptype::SERVICE_DISCOVERY);
BaseMessage::ptr msg_rsp;
bool ret=_requestor->send(conn,msg_req,msg_rsp);
if(ret==false)
{
ELOG("服务发现失败!");
return false;
}
auto service_rsp=std::dynamic_pointer_cast<ServiceResponse>(msg_rsp);
if(!service_rsp.get())
{
ELOG("服务发现失败! 响应类型转换失败");
return false;
}
if(service_rsp->rcode()!=RCode::RCODE_OK)
{
ELOG("服务发现失败! 错误原因%s",errReason(service_rsp->rcode()).c_str());
return false;
}
//2.看服务发现完后有没有新提供者增加
std::unique_lock<std::mutex> _mutex;
auto method_host=std::make_shared<MethodHost>(service_rsp->hosts());
if(method_host->empty())
{
ELOG("%s服务发现失败!没有能提供服务的主机",method.c_str());
return false;
}
host=method_host->chooseHost();
_method_hosts[method]=method_host;//更新method方法->提供者address(可能method方法已经在map中所以=赋值)
return true;
}
//给Dispathcer模块进行服务上线下线请求处理的回调函数
void onServiceRequest(const BaseConnection::ptr&conn,const ServiceRequest::ptr&msg)
{
//1.先判断是上线/下线 都不是就不处理
auto optype=msg->optype();
std::string method=msg->method();
std::unique_lock<std::mutex> lock(_mutex);
//2.上线通知
if(optype==ServiceOptype::SERVICE_ONLINE)
{
auto it=_method_hosts.find(method);
if(it==_method_hosts.end())
{
//该method方法不存在 创建MethodHost初始化并添加入map中
auto method_host=std::make_shared<MethodHost>();
method_host->appendHost(msg->host());
_method_hosts[method]=method_host;
}
else
{
//存在直接加
it->second->appendHost(msg->host());
}
}
//3.下线通知
else if(optype==ServiceOptype::SERVICE_OFFLINE)
{
auto it=_method_hosts.find(method);
if(it==_method_hosts.end())
{
//该method方法不存在 直接return
//不需要把method方法从map中移除 前面已经判断过map中method方法为空的情况
return;
}
else
{
//存在直接删除
it->second->removeHost(msg->host());
}
}
}
private:
std::mutex _mutex;
std::unordered_map<std::string,MethodHost::ptr> _method_hosts;
Requestor::ptr _requestor;
};
}
}
1.客户端中的provider服务提供者,有服务注册接口registryMethod,构建服务注册请求借助Requestor send()到服务端的的注册接口。收到应答后判断应用是否正确。
2.客户端的discoverer服务发现者,有服务发现接口serviceDiscovery,先开当前有没有method方法对应的提供者,有就返回一个提供者。没有就构建服务发现请求,并检查是否有误,无错误后 再判断是否有新增的提供者,有就返回提供者并更新method->提供者的映射,没有就直接返回.
3.MethodHost类 管理一个method方法对应的所以提供者的主机信息,并提供RR轮转功能,按顺序返回method方法对应的提供者。
1️⃣Provider类:服务提供者
作用:
- 负责将服务注册到服务注册中心。
主要功能:
registryMethod():
发送
ServiceRequest注册请求到服务中心。检查
msg_rsp响应是否成功注册。内部成员:
_requestor:
Requestor::ptr类型,负责请求发送和接收响应。
2️⃣
MethodHost类:服务主机管理
作用:
- 维护多个
Address主机地址,并提供负载均衡(RR 轮转)功能。主要功能:
appendHost():新增一个服务主机地址。
removeHost():移除一个服务主机地址。
chooseHost():
- 通过 RR 轮转选择一个主机地址。
empty():判断是否为空。内部成员:
_mutex:互斥锁保护_hosts访问安全。
_idx:当前 RR 轮转索引。
_hosts:std::vector<Address>存储主机地址列表。
3️⃣
Discoverer类:服务发现者
作用:
- 发现服务并维护
MethodHost对象,进行服务上线/下线通知的管理。主要功能:
serviceDiscovery():
发现服务并更新
_method_hosts缓存。选择主机地址
host并返回。
onServiceRequest():
处理服务上线/下线的请求。
动态添加/删除
MethodHost及其地址信息。内部成员:
_mutex:互斥锁保护_method_hosts。
_method_hosts:
std::unordered_map<std::string, MethodHost::ptr>,映射method -> host。
_requestor:
Requestor::ptr发送发现请求。
4️⃣
Requestor类:请求器
作用:
- 负责向服务中心发送请求并获取响应。
核心功能:
send():
向服务中心同步发送
msg_req请求。接收
msg_rsp响应并返回bool标志位。
🔥 类之间的关系
Provider通过_requestor发送ServiceRequest进行服务注册。
Discoverer通过_requestor发送ServiceRequest进行服务发现。
MethodHost由Discoverer维护,并提供 RR 轮转机制选择主机。
Discoverer监听onServiceRequest()来处理服务上线/下线。
RR轮询(Round-Robin)
一个method方法可以对应多个提供者,用户请求method方法,我们应该返回哪一个提供者,才能实现最大资源利用呢?
我们可以通过RR轮询按照固定顺序轮流将请求分配到不同的主机。
1.维护一个递增索引 _idx。
2.每次请求时,选择 _hosts[_idx % _hosts.size()] 作为当前主机。
3._idx 自增,当 _idx >= _hosts.size() 时自动重置。
RR轮询需要随机访问[ ],所以管理提供者的容器最好选择vector< >。
RR 轮询机制的价值
✅ 1. 负载均衡: 均匀分配请求,防止主机过载,提高系统吞吐量。
✅ 2. 实现简单: 只需维护一个
_idx递增索引,选择主机只需O(1)时间复杂度。✅ 3. 故障规避: 结合
removeHost()机制,可以自动剔除故障主机,提升可靠性。✅ 4. 提升系统吞吐量: 通过多个主机并行处理请求,提升系统的整体性能。
✅ 5. 维护成本低: 逻辑简单,维护成本极低,不需要监控主机状态。
为什么选择vector<Address>作为主机管理容器
✅ 1. 访问速度快
vector提供 O(1) 的随机访问能力 ,可以通过pos索引直接获取provider。轮询核心逻辑依赖于
vector[pos]进行主机选择,比map的 O(log n) 查找速度更快,适合高频访问场景。
✅ 2. 内存布局紧凑
vector采用 连续内存存储 ,有利于CPU 缓存命中,提升访问效率。在轮询过程中,只需访问固定内存位置,避免了内存跳转带来的性能损耗。
✅ 3. 删除主机速度适中
删除主机时虽然
removeHost()的复杂度是 O(n) ,但主机上下线事件发生频率远低于请求频率。即使主机上下线处理稍慢,但
chooseHost()仍然保持 O(1) 的快速访问。
⚠️ 注意:
vector删除主机时会触发内存移动,导致性能下降,因此不适合频繁上下线的场景。但在主机变更较少的场景下,
vector的整体性能优于list或map。
七.对服务发现与注册的封装
一.客户端 rpc_client
封装客户端:三大功能模块
一、业务功能:
基础 RPC 功能
服务注册功能
服务发现功能
二、基础底层模块:
- 网络通信客户端模块(由
BaseClient封装)
🧱 类结构封装解析
RegistryClient:服务注册客户端
构造时连接注册中心地址
提供
registryMethod()方法:业务提供者向注册中心注册服务成员模块包含:
_provider:服务提供者
_requestor:发送请求组件
_dispatcher:调度器
_client:基础通信客户端
DiscoveryClient:服务发现客户端
构造时连接注册中心地址
提供
registryDiscovery()方法:业务调用方向注册中心发现服务成员模块包含:
_discoverer:服务发现器
_requestor、_dispatcher、_client:同上
RpcClient:RPC 核心客户端
构造参数
enableDiscovery决定是否开启服务发现模式:
若为
true:连接的是注册中心若为
false:连接的是具体的服务提供者提供多种调用方式:
同步调用(返回
result)异步 future 调用(返回
std::future)异步 callback 调用(传入回调函数)
内部组合:
_discovery_client:可选服务发现客户端
_caller:RPC 调用管理器
_requestor、_dispatcher、_client:同样是基础通信组件
在构建rpc客户端时,我们用长连接还是短连接?
1.当客户端调用call()请求对应方法时,RpcClient 内部调用 DiscoveryClient 进行服务发现 向 注册中心 Registry Server 发送服务发现请求
2.注册中心再返回对应方法的提供者主机地址。
3.RpcClient 用RR轮询从中选出来一个地址创建rpc client客户端并连接对应方法的提供者主机
4.服务提供者 Provider 接收到请求处理完返回结果给客户端
5.客户端回调触发,返回响应给用户。
**短链接:**创建一个rpc client客户端对象,连接服务提供者,进行rpc调用,调用结束后就销毁关闭客户端。
✅ 优点:
实现简单,按需连接、按需释放;
没有资源长期占用问题。
❌ 缺点:
性能差 :每次调用都要建立和销毁 TCP 连接,连接成本高;
不利于高频 RPC 场景;
异步处理时管理麻烦:可能连接刚断,回调结果还没处理。
长连接: 调用完后并不会销毁关闭客户端,而是将客户端放入连接池。后续还需要访问该主机的该方法,就会从连接池中找到原本的客户端对象,进行rpc调用。若该主机的该服务下线,需要从池中删除对应客户端连接。
✅ 优点:
高性能:避免频繁连接/断开,尤其是重复调用同一服务时;
适合高并发、低延迟系统。
❌ 缺点:
管理复杂,需要处理:
服务下线、连接失效的自动剔除;
异步/并发安全;
池容量、连接空闲策略等。
在我们这个项目中我们选择长连接。
主要还是短连接异步处理时管理麻烦。
短链接,客户端进行完rpc调用就会关闭,后面服务提供者返回结果给客户端,客户端没了收到收到应答的回调函数onResponse 也就不能把结果设置道promise中,上层futrue就不能就绪。
回调不触发,业务逻辑"卡住"
尤其是你用
std::future或promise等异步等待对象,结果永远收不到。触发回调时访问已被释放的连接对象,导致崩溃
比如回调中引用了
RpcClient或connection,但连接已经析构。异步响应结果丢失,日志无记录,bug 难排查
你会觉得"调用失败了但程序没报错",其实是 TCP 在你没注意时被关掉了。
异步+短连接的问题在于连接的生命周期和异步结果不一致,导致回调无法安全执行。
解决方法:在rpc调用结束后不关闭客户端,而是设置一个回调函数 ,确保收到收到响应处理完再关闭客户端。
#include "../common/dispatcher.hpp"
#include "requestor.hpp"
#include "rpc_caller.hpp"
#include "rpc_registry.hpp"
namespace wws
{
namespace client
{
//服务注册客户端
class RegistryClient
{
public:
using ptr=std::shared_ptr<RegistryClient>;
//构造函数传入注册中心的地址信息 用于连接注册中心
RegistryClient(const std::string&ip,int port)
:_requestor(std::make_shared<Requestor>()),
_provider(std::make_shared<client::Provider>(_requestor)),
_dispatcher(std::make_shared<Dispatcher>())
{
//注册中心返回响应消息时触发的回调函数
auto rsp_cb=std::bind(&client::Requestor::onResponse,_requestor.get(),
std::placeholders::_1,std::placeholders::_2);
_dispatcher->registerHandler<BaseMessage>(MType::RSP_SERVICE,rsp_cb);
auto message_cb=std::bind(&Dispatcher::onMessage,_dispatcher.get(),
std::placeholders::_1,std::placeholders::_2);
_client=ClientFactory::create(ip,port);
_client->setMessageCallback(message_cb);
_client->connect();
}
//向外提供的服务注册接口
bool registryMethod(const std::string&method, Address&host)
{
return _provider->registryMethod(_client->connection(), method, host);
}
private:
Requestor::ptr _requestor;
client::Provider::ptr _provider;
Dispatcher::ptr _dispatcher;
BaseClient::ptr _client;
};
//服务发现客户端
class DiscoveryClient
{
public:
using ptr=std::shared_ptr<DiscoveryClient>;
//构造函数传入注册中心的地址信息 用于连接注册中心
DiscoveryClient(const std::string&ip,int port,const Discoverer::OfflineCallback &cb)
:_requestor(std::make_shared<Requestor>()),
_discoverer(std::make_shared<client::Discoverer>(_requestor,cb)),
_dispatcher(std::make_shared<Dispatcher>())
{
//注册中心返回响应消息时触发的回调函数
auto rsp_cb=std::bind(&client::Requestor::onResponse,_requestor.get(),
std::placeholders::_1,std::placeholders::_2);
_dispatcher->registerHandler<BaseMessage>(MType::RSP_SERVICE,rsp_cb);
//当注册中心向客户端进行上线/下线通知时触发的回调函数
auto req_cb=std::bind(&client::Discoverer::onServiceRequest,_discoverer.get(),
std::placeholders::_1,std::placeholders::_2);
_dispatcher->registerHandler<ServiceRequest>(MType::REQ_SERVICE,req_cb);
//消息回调函数 所有收到的消息,统一交由 Dispatcher::onMessage 分发给对应 handler
auto message_cb=std::bind(&Dispatcher::onMessage,_dispatcher.get(),
std::placeholders::_1,std::placeholders::_2);
_client=ClientFactory::create(ip,port);
_client->setMessageCallback(message_cb);
_client->connect();
}
//向外提供的服务发现接口
bool registryDiscovery(const std::string&method, Address&host)
{
return _discoverer->serviceDiscovery(_client->connection(), method, host);
}
private:
Requestor::ptr _requestor;
client::Discoverer::ptr _discoverer;
Dispatcher::ptr _dispatcher;
BaseClient::ptr _client;
};
//rpc客户端
class RpcClient
{
public:
using ptr=std::shared_ptr<RpcClient>;
// enableDiscovery--是否启用服务发现功能 也决定了传入地址信息是注册中心地址 还是提供者的地址
RpcClient(bool enableDiscovery, const std::string &ip, int port)
:_enableDiscovery(enableDiscovery),
_requestor(std::make_shared<Requestor>()),
_dispatcher(std::make_shared<Dispatcher>()),
_caller(std::make_shared<wws::client::RpcCaller>(_requestor))
{
//注册中心返回响应消息时触发的回调函数
auto rsp_cb=std::bind(&client::Requestor::onResponse,_requestor.get(),
std::placeholders::_1,std::placeholders::_2);
_dispatcher->registerHandler<BaseMessage>(MType::RSP_SERVICE,rsp_cb);
//1.如果启用的服务发现 地址信息是注册中心的地址 是服务发现客户端需要连接的地址 则通过地址信息实例化discover_client
//需要经过服务发现获取提供者address再获取对应的client
if(_enableDiscovery)
{
//设置服务下线回调
auto offline_cb=std::bind(&RpcClient::delClient,this,std::placeholders::_1);
_discovery_client=std::make_shared<DiscoveryClient>(ip,port,offline_cb);
}
//2.如果没有启用服务发现 则地址信息是服务提供者的地址 则直接创建客户端实例化好rpc_client
//直接根据提供的ip+port创建对应的client
else
{
auto message_cb=std::bind(&Dispatcher::onMessage,_dispatcher.get(),
std::placeholders::_1,std::placeholders::_2);
_rpc_client=ClientFactory::create(ip,port);
_rpc_client->setMessageCallback(message_cb);
_rpc_client->connect();
}
}
//1.同步
bool call( const std::string &method,
const Json::Value ¶ms, Json::Value &result)
{
//获取client
BaseClient::ptr client=getClient(method);
if(client.get()==nullptr)
return false;
//通过客户端连接 发送rpc请求
return _caller->call(client->connection(),method,params,result);
}
//2.异步future
bool call( const std::string &method,
const Json::Value ¶ms, std::future<Json::Value> &result)
{
BaseClient::ptr client = getClient(method);
if (client.get() == nullptr)
return false;
return _caller->call(client->connection(), method, params, result);
}
//3.异步回调
bool call(const std::string &method,
const Json::Value ¶ms, const RpcCaller::JsonResponseCallback &cb)
{
BaseClient::ptr client = getClient(method);
if (client.get() == nullptr)
return false;
return _caller->call(client->connection(), method, params, cb);
}
private:
//创建client
BaseClient::ptr newClient(const Address &host)
{
auto message_cb = std::bind(&Dispatcher::onMessage, _dispatcher.get(),
std::placeholders::_1, std::placeholders::_2);
auto client = ClientFactory::create(host.first, host.second);
client->setMessageCallback(message_cb);
client->connect();
//添加到连接池
putClient(host,client);
return client;
}
//根据address从连接池查找client 没有返回空
BaseClient::ptr getClient(const Address&host)
{
std::unique_lock<std::mutex> lock(_mutex);
auto it=_rpc_clients.find(host);
if(it==_rpc_clients.end())
{
return BaseClient::ptr();
}
return it->second;
}
//根据method获取client:
//1.method->服务发现->获取目标Address->从连接池获取/没有直接创建
//2.用户传入的ip+port->直接获取已经创建的client
BaseClient::ptr getClient(const std::string method)
{
//1.服务发现获取的ip+port
BaseClient::ptr client;
if(_enableDiscovery)
{
//1.通过服务发现 获取服务提供者地址信息
Address host;
bool ret=_discovery_client->registryDiscovery(method,host);
if(ret==false)
{
ELOG("当前%s服务 没找到服务提供者",method.c_str());
return BaseClient::ptr();
}
//2.查看连接池中是否有对应的客户端 有就直接用 没有就创建
client=getClient(host);
if(client.get()==nullptr)
{
client=newClient(host);
}
}
//2.用户提供的ip+port创建的client
else
{
client=_rpc_client;
}
return client;
}
void putClient(const Address&host,BaseClient::ptr&client)
{
std::unique_lock<std::mutex> lock(_mutex);
_rpc_clients.insert(std::make_pair(host,client));
}
void delClient(const Address&host,BaseClient::ptr&client)
{
std::unique_lock<std::mutex> lock(_mutex);
_rpc_clients.erase(host);
}
private:
struct AddressHash
{
size_t operator()(const Address&host)
{
std::string addr=host.first+std::to_string(host.second);
return std::hash<std::string>{}(addr);
}
};
bool _enableDiscovery;
DiscoveryClient::ptr _discovery_client;//网络服务发现 用户传方法名method client用方法名找提供者地址进行连接
RpcCaller::ptr _caller;
Requestor::ptr _requestor;
Dispatcher::ptr _dispatcher;
BaseClient::ptr _rpc_client;//未启用服务发现
// RpcClient rpc(false, "127.0.0.1", 8080);
// rpc.call("Add", ...); // 直接用 _rpc_client 调用
std::mutex _mutex;
//<"127.0.0.1",client1>
std::unordered_map<Address,BaseClient::ptr,AddressHash>_rpc_clients;//服务发现的客户端连接池
// RpcClient rpc(true, registry_ip, port);
// rpc.call("Add", ...); // 自动发现、自动连接、自动发请求
};
}
}
unordered_map<>自定义类型作key
我们用哈希表来管理客户端连接池时:
我们知道在哈希表中是通过key值找到对应的val值的,但并不是直接用我们传过去的数当key,需要进行哈希值计算。(1.int size_t bool直接强转 2.char* string
h = h * 131 + static_cast<unsigned char>(c); // 类似 BKDR hash)
而库中实现了string、int、float 等基本类型的哈希值计算,但这个Address pair<string,int>是个自定义类型,需要我们自己重载哈希值计算 。其实就算把string+int融合成string,再套用库中对string类型计算的哈希函数。
STL中 pair 的哈希组合方法
template <typename T1, typename T2> struct hash<std::pair<T1, T2>> { size_t operator()(const std::pair<T1, T2>& p) const { size_t h1 = std::hash<T1>()(p.first); size_t h2 = std::hash<T2>()(p.second); return h1 ^ (h2 << 1); } };
操作 目的 std::hash<X>()获取单个字段的 hash 值 << 1左移扰动哈希位,使两个字段 hash 分布更开 ^异或混合两个 hash,避免简单叠加导致冲突 效果 更均匀、稳定、不易冲突的哈希组合值
既然选择长连接+连接池的做法,那就要处理当服务下线时 在连接池中删除对应的client
怎么做?设置回调函数,在服务下线时进行调用。
1.RpcClinet初始化DiscoveryClient时传入回调函数
2.DiscoveryClient 传给-> Discoverer
3.Discoverer再把回调函数cb设置到成员变量中
4.Client::onServiceRequest处理服务下线时,除了删除该方法中下线的主机地址Address,还要删除连接池中连接它的client
二.服务端rpc_server (包含注册中心服务端 rpc服务端)
🌐 服务端实现业务功能:
提供 RPC 服务
服务注册与发现机制中提供者的管理(服务注册)和消费者的管理(服务发现)
📦 封装的三类服务端组件:
RPC 服务端
- 负责接收并处理 RPC 请求。
注册中心服务端
- 负责管理服务提供者与消费者的注册信息。
发布订阅服务端(后续实现)
- 用于实现基于事件的通信机制(如 pub-sub 模式),暂未实现。
🛠 实现细节说明:
- 注册中心服务端
是一个纯粹的服务端,用于管理提供者和消费者信息。
核心功能是处理服务注册与发现的请求。
- RPC 服务端
实际由两部分组成:
RPC 服务端:用于接收和响应 RPC 请求。
服务注册客户端:启动后自动连接注册中心,并将自己能提供的服务注册上去。
#pragma once
#include "../common/dispatcher.hpp"
#include "../client/rpc_client.hpp"
#include "rpc_router.hpp"
#include "rpc_registry.hpp"
#include <set>
namespace wws
{
namespace server
{
//服务注册服务端
class RegistryServer
{
public:
using ptr=std::shared_ptr<RegistryServer>;
RegistryServer(int port)
:_pd_manager(std::make_shared<PDManager>()),
_dispatcher(std::make_shared<Dispatcher>())
{
auto service_cb = std::bind(&PDManager::onServiceRequest, _pd_manager.get(),
std::placeholders::_1, std::placeholders::_2);
_dispatcher->registerHandler<ServiceRequest>(MType::REQ_SERVICE, service_cb);
_server = wws::ServerFactory::create(port);
auto message_cb = std::bind(&Dispatcher::onMessage, _dispatcher.get(),
std::placeholders::_1, std::placeholders::_2);
_server->setMessageCallback(message_cb);
auto close_cb=std::bind(&RegistryServer::onConnShutdown,this,
std::placeholders::_1);
_server->setCloseCallback(close_cb);
}
void start()
{
_server->start();
}
private:
void onConnShutdown(const BaseConnection::ptr&conn)
{
_pd_manager->onConnShutdown(conn);
}
private:
PDManager::ptr _pd_manager;
Dispatcher::ptr _dispatcher;
BaseServer::ptr _server;
};
//rpc服务端
class RpcServer
{
public:
using ptr=std::shared_ptr<RpcServer>;
RpcServer(const Address&access_addr,
bool enableRegistry=false,
const Address®istry_server_addr=Address())
:_enableRegistry(enableRegistry),
_access_addr(access_addr),
_router(std::make_shared<wws::server::RpcRouter>()),
_dispatcher(std::make_shared<wws::Dispatcher>())
{
//启用服务注册
if(_enableRegistry)
{
_reg_client=std::make_shared<client::RegistryClient>(
registry_server_addr.first,registry_server_addr.second);
}
//成员server是一个rpcserver 用于提供rpc服务
auto rpc_cb = std::bind(&RpcRouter::onRpcRequest, _router.get(),
std::placeholders::_1, std::placeholders::_2);
_dispatcher->registerHandler<wws::RpcRequest>(wws::MType::REQ_RPC, rpc_cb);
//创建一个监听指定端口(如 8080)的 RPC 服务器对象
_server = wws::ServerFactory::create(access_addr.second);//默认监听 0.0.0.0:port 我监听所有可用 IP
auto message_cb = std::bind(&wws::Dispatcher::onMessage, _dispatcher.get(),
std::placeholders::_1, std::placeholders::_2);
_server->setMessageCallback(message_cb);
}
void registerMethod(const ServiceDescribe::ptr &service)//服务描述类
{
if(_enableRegistry)
{
_reg_client->registryMethod(service->method(),_access_addr);//把 method->本主机地址 发给注册中心 表示自己可以提供method方法
}
_router->registerMethod(service);//本地注册 把服务描述service注册到RpcRouter中的服务管理类 onRpcRequest接收到客户端请求时进行路由分发调用
}
void start()
{
_server->start();
}
private:
bool _enableRegistry;
Address _access_addr;//自己的对外服务地址(客户端要连接我就来这)
client::RegistryClient::ptr _reg_client;//注册客户端,用于连接注册中心并注册本地服务
RpcRouter::ptr _router;
Dispatcher::ptr _dispatcher;
BaseServer::ptr _server;
};
}
}
注册中心 服务端 客户端代码测试
1.先启动注册中心服务端 并设置port. 处理服务注册请求 服务发现请求 以及服务上下线通知
2.再启动rpc服务端 ,rpc服务端可以通过_reg_client注册中心客户端进行服务注册,但需要启动服务注册_enableRegistry=ture,提供注册中心客户端的Address。
还可以注册本地服务方法 ,内部注册到
RpcRouter路由器中,用于请求到来时快速查找并调用对应的回调函数。3.启动rpc客户端,rpc客户端有两种连接方式 启动服务发现 根据方法名向注册中心查询服务地址,然后连接对应的服务端。不启动 直接连用户传入的服务提供者的地址
用户再调用call 通过客户端连接 发送rpc请求
rpc_server.cpp
#include "../../server/rpc_server.hpp"
#include "../../common/detail.hpp"
void Add(const Json::Value&req,Json::Value&rsp)
{
int nums1=req["nums1"].asInt();
int nums2=req["nums2"].asInt();
rsp=nums1+nums2;
}
int main()
{
//build生产一个 服务描述类 函数名 + 参数类型+结果类型 + 函数地址(进行回调)
std::unique_ptr<wws::server::SDescribeFactory> desc_factory(new wws::server::SDescribeFactory());
desc_factory->setMethodName("Add");
desc_factory->setParamsDesc("nums1",wws::server::VType::INTEGRAL);
desc_factory->setParamsDesc("nums2",wws::server::VType::INTEGRAL);
desc_factory->setReturnType(wws::server::VType::INTEGRAL);
desc_factory->setCallback(Add);
//wws::Address("127.0.0.1",9090) 监听9090 在9090端口提供服务 true 表示启动服务注册 "127.0.0.1",8080 注册中心的地址信息,创建client用于连接注册中心
wws::server::RpcServer server(wws::Address("127.0.0.1",9090),true,wws::Address("127.0.0.1",8080));
//
server.registerMethod(desc_factory->build());
server.start();
return 0;
}
registry_sever.cpp
#include "../../server/rpc_server.hpp"
#include "../../common/detail.hpp"
int main()
{
//实例化服务端
wws::server::RegistryServer reg_server(8080);
reg_server.start();
return 0;
}
rpc_client.cpp
#include "../../client/rpc_client.hpp"
#include "../../common/detail.hpp"
#include <thread>
void callback(const Json::Value &result) {
DLOG("callback result: %d", result.asInt());
}
int main()
{
wws::client::RpcClient client(true,"127.0.0.1",8080);
//1.同步调用
Json::Value params,result;
params["nums1"]=11;
params["nums2"]=22;
bool ret=client.call("Add",params,result);//client内找对应Add方法对应提供者的连接
if(ret!=false)
{
DLOG("result: %d", result.asInt());
}
//2.异步Future
wws::client::RpcCaller::JsonAsyncResponse res_future;
params["nums1"]=33;
params["nums2"]=44;
ret=client.call("Add",params,res_future);
if(ret!=false)
{
result=res_future.get();
DLOG("result: %d", result.asInt());
}
//3.回调
params["nums1"]=55;
params["nums2"]=66;
ret = client.call("Add",params, callback);
DLOG("-------\n");
std::this_thread::sleep_for(std::chrono::seconds(1));
return 0;
}
八.发布订阅服务端实现rpc_topic

1. Dispatcher 模块(右上角)
作用:
JSON-RPC 框架中的请求分发核心
判断 RPC 消息类型 → 调用对应业务模块(如 PubSubManager)
Dispatcher::registerMethod("topic", &PubSubManager::onTopicRequest)
2. onTopicRequest 回调函数
位置:
PubSubManager中的统一入口函数
作用:
接收来自 Dispatcher 的请求
根据操作类型调用对应处理函数:
类型 功能函数调用 创建主题 topicCreate()删除主题 topicRemove()订阅主题 topicSubscribe()取消订阅 topicCancel()发布消息 topicPublish()3. PubSubManager 核心模块(图中心)
职责:
管理两个核心 map
操作对应的
Topic和Subscriber数据结构std::unordered_map<std::string, Topic::ptr> _topics;
std::unordered_map<BaseConnection::ptr, Subscriber::ptr> _subscribers;4.Subscriber 结构(图左下)
struct Subscriber { BaseConnection::ptr conn; std::unordered_set<std::string> topics; };图示结构:
每个订阅者关联一个连接
还记录了自己订阅的所有主题名
5. topic 结构(图左上)
struct Topic { std::string topic_name; std::unordered_set<Subscriber::ptr> subscribers; };图示结构:
每个主题有一个名称
内部维护一组订阅它的订阅者指针
主要用途:
- 当消息发布到该主题时: → 遍历
set<subscriber>并调用conn->send(msg)6. 两张 map 映射关系(图中左)
map<topic_name, topic> map<Connection, Subscriber>构成了典型的双向映射系统:
topic_name -> topic -> subscribers
conn -> subscriber -> topics
#pragma once
#include "../common/net.hpp"
#include "../common/message.hpp"
#include <unordered_set>
namespace wws
{
namespace server
{
class TopicManager
{
public:
using ptr=std::shared_ptr<TopicManager>;
TopicManager();
// 给Dispathcer模块进行服务上线下线请求处理的回调函数
void onTopicRequest(const BaseConnection::ptr &conn, const TopicRequest::ptr &msg)
{
TopicOptype topic_optype=msg->optype();
bool ret=true;
switch(topic_optype)
{
//主题创建
case TopicOptype::TOPIC_CREATE: topicCreate(conn,msg);break;
//主题删除
case TopicOptype::TOPIC_REMOVE: topicRemove(conn,msg);break;
//主题订阅
case TopicOptype::TOPIC_SUBSCRIBE: topicSubscribe(conn,msg);break;
//取消主题订阅
case TopicOptype::TOPIC_CANCEL: topicCancel(conn,msg);break;
//主题消息发布
case TopicOptype::TOPIC_PUBLISH: topicPublish(conn,msg);break;
//返回应答 无效操作类型
default: return errorResponse(conn,msg,RCode::RCODE_INVALID_OPTYPE);
}
if(!ret) return errorResponse(conn,msg,RCode::RCODE_NOT_FOUND_TOPIC);
return topicResponse(conn,msg);
}
//一个订阅者在连接断开时的处理 删除其关联的数据
void onShutdown(const BaseConnection::ptr&conn)
{
//消息发布者断开连接 不处理; 消息订阅者断开连接需要删除管理数据
//1.判断断开连接的是否是订阅者 不是直接返回
Subscriber::ptr subscriber;//断开连接的订阅者对象
std::vector<Topic::ptr> topics;//受影响的主题对象
{
auto it = _subscribers.find(conn);
if (it == _subscribers.end())
return;
// 2.获取受影响的主题对象
subscriber=it->second;
for(auto&topic_name:subscriber->topics)
{
auto topic_it=_topics.find(topic_name);
if(topic_it==_topics.end())
continue;
topics.push_back(topic_it->second);
}
//3.从订阅者映射map中删除 订阅者
_subscribers.erase(it);
}
//4.从对应主题对象中删除订阅者
for(auto&topic:topics)
{
topic->removeSubscriber(subscriber);
}
}
private:
//错误响应
void errorResponse(const BaseConnection::ptr&conn,const TopicRequest::ptr&msg,RCode rcode)
{
auto msg_rsp=MessageFactory::create<ServiceResponse>();
msg_rsp->setId(msg->rid());
msg_rsp->setMType(wws::MType::RSP_TOPIC);//主题响应
msg_rsp->setRcode(rcode);
conn->send(msg_rsp);
}
//注册应答
void topicResponse(const BaseConnection::ptr&conn,const TopicRequest::ptr&msg)
{
auto msg_rsp=MessageFactory::create<ServiceResponse>();
msg_rsp->setId(msg->rid());
msg_rsp->setMType(wws::MType::RSP_TOPIC);
msg_rsp->setRcode(RCode::RCODE_OK);
conn->send(msg_rsp);
}
//创建主题
void topicCreate(const BaseConnection::ptr &conn, const TopicRequest::ptr &msg)
{
std::unique_lock<std::mutex> lock(_mutex);
//构建一个主题对象 添加映射关系的管理
std::string topic_name=msg->topicKey();//主题名称
auto topic=std::make_shared<Topic>(topic_name);
_topics.insert(std::make_pair(topic_name,topic));
}
//删除主题
void topicRemove(const BaseConnection::ptr &conn, const TopicRequest::ptr &msg)
{
//1.查看当前主题 有哪些订阅者 再从订阅者中删除主题信息
//_topics[topic_name]->subscribers subscribers->topics订阅的所有主题名称
//2.删除主题数据 _topics[topic_name]->Subscriber 主题名称和主题对象的映射关系
std::string topic_name=msg->topicKey();
std::unordered_set<Subscriber::ptr> subscribers;
{
std::unique_lock<std::mutex> lock(_mutex);
//删除主题前 先找出订阅该主题的订阅者
auto it=_topics.find(topic_name);
if(it==_topics.end())
return;
subscribers=it->second->subscribers;
_topics.erase(it);//删除主题名称->topic
}
for(auto&subscriber:subscribers)
subscriber->removeSTopic(topic_name);
}
// 主题订阅
bool topicSubscribe(const BaseConnection::ptr &conn, const TopicRequest::ptr &msg)
{
// 1.先找出主题对象topic 订阅者对象subscriber
// 没有主题对象就报错 没有订阅者对象就构建
Topic::ptr topic;
Subscriber::ptr subscriber;
{
std::unique_lock<std::mutex> lock(_mutex);
auto topic_it = _topics.find(msg->topicKey());
if (topic_it == _topics.end())
return false;
topic = topic_it->second;
auto sub_it = _subscribers.find(conn);
if (sub_it != _subscribers.end())
{
subscriber = sub_it->second;
}
else
{
subscriber = std::make_shared<Subscriber>(conn);
_subscribers.insert(std::make_pair(conn, subscriber));
}
// 2.在主题对象中 新增一个订阅者对象管理的连接; 在订阅者对象中新增一个订阅的主题
topic->appendSubscriber(subscriber);
subscriber->appendTopic(msg->topicKey());
return true;
}
}
//取消主题订阅
void topicCancel(const BaseConnection::ptr&conn,const TopicRequest::ptr&msg)
{
// 1.先找出主题对象topic 订阅者对象subscriber
Topic::ptr topic;
Subscriber::ptr subscriber;
{
std::unique_lock<std::mutex> lock(_mutex);
auto topic_it = _topics.find(msg->topicKey());
if (topic_it != _topics.end())
topic = topic_it->second;
auto sub_it = _subscribers.find(conn);
if (sub_it != _subscribers.end())
subscriber = sub_it->second;
// 2.在主题对象中 删除当前订阅者对象管理的连接; 在订阅者对象中删除对应订阅的主题
if(subscriber) subscriber->removeSTopic(msg->topicKey());
if(subscriber && topic) topic->removeSubscriber(subscriber);
}
}
// 主题发布
bool topicPublish(const BaseConnection::ptr &conn, const TopicRequest::ptr &msg)
{
Topic::ptr topic;
{
std::unique_lock<std::mutex> lock(_mutex);
auto topic_it = _topics.find(msg->topicKey());
if (topic_it == _topics.end())
return false;
topic=topic_it->second;
}
topic->pushMessage(msg);
return true;
}
private:
// 每个客户端连接会对应一个订阅者对象,记录它当前订阅了哪些主题
struct Subscriber
{
using ptr = std::shared_ptr<Subscriber>;
std::mutex _mutex;
BaseConnection::ptr conn;
std::unordered_set<std::string> topics; // 订阅者订阅的主题名称
Subscriber(const BaseConnection::ptr &c)
: conn(c)
{
}
// 增加主题
void appendTopic(const std::string &topic_name)
{
std::unique_lock<std::mutex> lock(_mutex);
topics.insert(topic_name);
}
// 删除主题
void removeSTopic(const std::string &topic_name)
{
std::unique_lock<std::mutex> lock(_mutex);
topics.erase(topic_name);
}
};
// 每个主题包含一个主题名 + 当前所有的订阅者
struct Topic
{
using ptr = std::shared_ptr<Topic>;
std::mutex _mutex;
std::string topic_name;
std::unordered_set<Subscriber::ptr> subscribers; // 当前主题订阅者
Topic(const std::string &name)
: topic_name(name)
{
}
// 增加订阅者
void appendSubscriber(const Subscriber::ptr &subscriber)
{
std::unique_lock<std::mutex> lock(_mutex);
subscribers.insert(subscriber);
}
// 删除订阅者
void removeSubscriber(const Subscriber::ptr &subscriber)
{
std::unique_lock<std::mutex> lock(_mutex);
subscribers.erase(subscriber);
}
// 给该主题的所有订阅者发消息
void pushMessage(const BaseMessage::ptr &msg)
{
std::unique_lock<std::mutex> lock(_mutex);
for (auto &subscriber : subscribers)
{
subscriber->conn->send(msg);
}
}
};
private:
std::mutex _mutex;
std::unordered_map<std::string, Topic::ptr> _topics;
std::unordered_map<BaseConnection::ptr, Subscriber::ptr> _subscribers;
};
}
}
九.发布订阅客户端实现rpc_topic
一、发布订阅客户端的角色划分
消息发布客户端
创建主题
删除主题
发布消息(向某个主题发布)
消息订阅客户端
创建主题
删除主题
订阅某主题的消息
取消订阅某主题
二、整体模块设计思路
对外的五个操作接口
针对"主题"的操作,包括:
创建
删除
订阅
取消订阅
发布
对外的一个消息处理接口
提供给 dispatcher 模块,进行消息分发处理
相当于 dispatcher 收到消息发布请求后,查找有哪些订阅者,并调用对应的回调函数将消息推送过去
内部的数据管理
- 管理"主题名称"与"消息处理回调函数"的映射关系
#pragma once
#include"requestor.hpp"
namespace wws
{
namespace client
{
class TopicManager
{
public:
using ptr=std::shared_ptr<TopicManager>;
using SubCallback=std::function<void(const std::string &key,const std::string&msg)>;
//主题创建
bool create(const BaseConnection::ptr&conn,const std::string &key)
{
return commonRequest(conn,key,TopicOptype::TOPIC_CREATE);
}
//删除
bool remove(const BaseConnection::ptr&conn,const std::string &key)
{
return commonRequest(conn,key,TopicOptype::TOPIC_REMOVE);
}
//订阅主题 SubCallback收到主题新消息的进行的回调
bool subscribe(const BaseConnection::ptr&conn,const std::string &key,const SubCallback&cb)
{
//当我们订阅了主题 可能发布者会马上发布该主题的内容
//这时候如果cb还没有设置到map中就无法执行回调函数 所以先设置回调函数到map中
addSubscribe(key,cb);
bool ret=commonRequest(conn,key,TopicOptype::TOPIC_SUBSCRIBE);
if(ret==false)
{
//请求发送失败 删除map中对应的cb
delSubscribe(key);
return false;
}
return true;
}
//取消订阅
bool cancel(const BaseConnection::ptr&conn,const std::string &key)
{
delSubscribe(key);
return commonRequest(conn,key,TopicOptype::TOPIC_CANCEL);
}
//发布消息(向某个主题发布)
bool publish(const BaseConnection::ptr&conn,const std::string &key,const std::string &msg)
{
return commonRequest(conn,key,TopicOptype::TOPIC_PUBLISH,msg);
}
// 当收到服务端推送的消息时调用,触发对应订阅者的回调处理逻辑 (设置给dispatcher收到对应主题消息 进行回调处理)
void onPublish(const BaseConnection::ptr &conn, const TopicRequest::ptr &msg)
{
//1.先判断该消息的操作类型是否为 发布消息
auto type=msg->optype();
if(type!=TopicOptype::TOPIC_PUBLISH)
{
ELOG("收到了错误类型的主题操作");
return;
}
//2.取出主题名称 以及消息内容 后面调用cb
std::string topic_key=msg->topicKey();
std::string topic_msg=msg->topicMsg();
//3.调用cb
auto callback=getSubscribe(topic_key);
if(!callback)
{
ELOG("收到了%s主题信息 但该主题无对应回调",topic_key.c_str());
return;
}
callback(topic_key,topic_msg);
}
private:
void addSubscribe(const std::string &key,const SubCallback&cb)
{
std::unique_lock<std::mutex> lock(_mutex);
_topic_callbacks.insert(std::make_pair(key,cb));
}
void delSubscribe(const std::string &key)
{
std::unique_lock<std::mutex> lock(_mutex);
_topic_callbacks.erase(key);
}
const SubCallback& getSubscribe(const std::string &key)
{
std::unique_lock<std::mutex> lock(_mutex);
auto it=_topic_callbacks.find(key);
if(it==_topic_callbacks.end())
return SubCallback();
return it->second;
}
bool commonRequest(const BaseConnection::ptr&conn,const std::string &key,TopicOptype type,const std::string &msg="")
{
//1.构造请求对象 并填充数据
auto msg_req=MessageFactory::create<TopicRequest>();
msg_req->setId(UUID::uuid());
msg_req->setMType(MType::REQ_TOPIC);
msg_req->setTopicKey(key);
msg_req->setOptype(type);
if(type==TopicOptype::TOPIC_PUBLISH)
msg_req->setTopicMsg(msg);
//2.向服务端发送请求 等待响应
BaseMessage::ptr msg_rsp;
//发请求 + 等响应 + 反序列化响应 + 返回响应对象msg_rsp
bool ret=_requestor->send(conn,msg_req,msg_rsp);
if(ret==false)
{
ELOG("主题创建请求失败");
return false;
}
//3.判断请求处理是否成功
auto topic_rsp_msg=std::dynamic_pointer_cast<TopicResponse>(msg_rsp);
if(!topic_rsp_msg)
{
ELOG("主题响应 向下类型转换失败");
return false;
}
if(topic_rsp_msg->rcode()!=RCode::RCODE_OK);
{
ELOG("主题创建请求出错:%s",errReason(topic_rsp_msg->rcode()).c_str());
return false;
}
return true;
}
private:
std::mutex _mutex;
//根据主题查找对应的回调函数执行
std::unordered_map<std::string,SubCallback> _topic_callbacks;
Requestor::ptr _requestor;
};
}
}
十.topicServer topicClient封装



















RpcCaller 调用 



再返回到call进行检查并返回结果







上层的result就获取到了结果,进行输出。






也是调用的这个send()
接下来也是 调用请求描述对象中设置的回调函数即Callback1
而Callback1不和Callback一样set_value设置结果,而是调用上层传来的函数,它返回结果给用户。











