1 蓝牙
ESP32 是一款支持蓝牙功能的强大微控制器,ESP-IDF (Espressif IoT Development Framework) 提供了完整的蓝牙开发支持。
1.1 蓝牙模式
ESP32 支持两种蓝牙模式,即同时支持经典蓝牙和低功耗蓝牙。
1.1.1 蓝牙经典 (BT/BDR/EDR)
支持传统蓝牙协议
适合音频传输、文件传输等场景
1.1.2 蓝牙低功耗 (BLE)
低功耗设计
适合物联网设备、传感器等
1.2 基本概念
GATT (Generic Attribute Profile): 定义服务、特征和描述符的层次结构
Service: 提供特定功能的一组特征
Characteristic: 服务中的数据点
Descriptor: 特征的元数据
1.3 参考资料
2 蓝牙协议栈
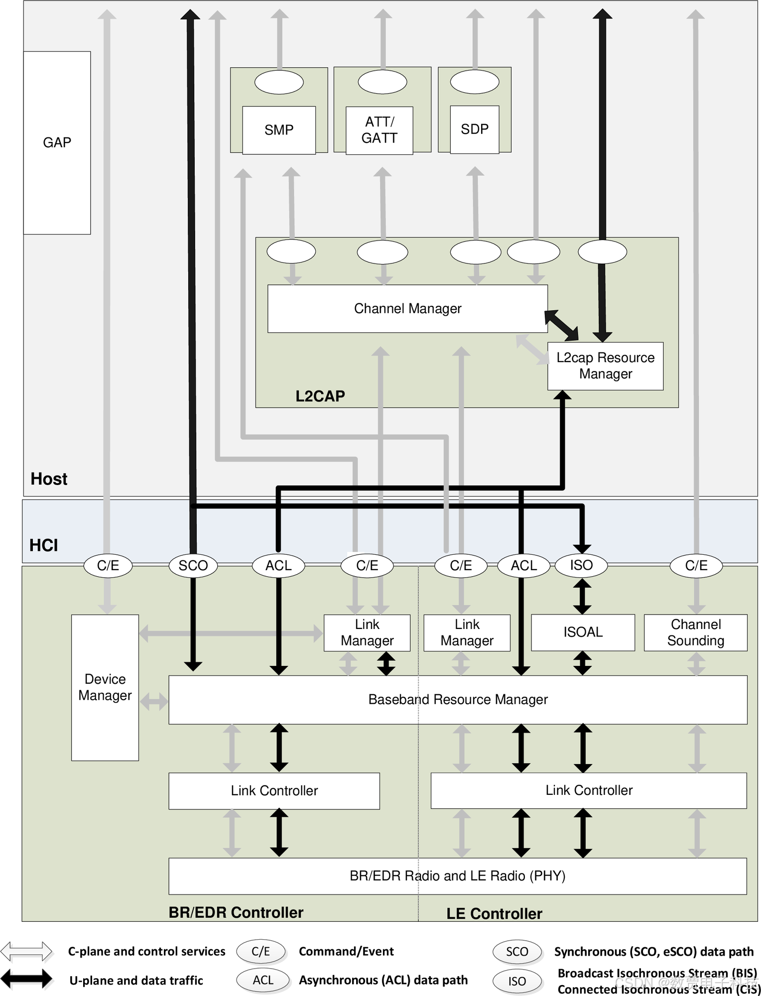
蓝牙协议栈是一种分层通信架构,定义了蓝牙设备如何发现彼此、建立连接、交换数据,并确保通信安全可靠。如图 蓝牙核心系统架构(来源:蓝牙核心规范) 所示,协议栈主要分为控制器(Controller)和主机(Host)两大部分,两者通过 HCI 接口进行通信。

2.1 蓝牙结构
蓝牙主机和控制器可以集成在同一设备上,也可以在不同设备上实现。ESP32 可以支持上述两种方式,下图 ESP32 蓝牙主机与控制器的关系结构图 展示了典型的应用结构:

2.1.1 控制器
控制器负责硬件层面的操作和底层链路控制,包含:
PHY (物理层): 处理 2.4 GHz ISM 频段的蓝牙信号收发。
基带 (Baseband): 管理底层时序和控制功能,包括跳频、数据包格式化和纠错。
链路控制器 (Link Controller): 处理设备连接/断开的链路状态机、流控和重传机制。
链路管理器 (Link Manager): 管理链路设置、身份验证、加密和功率控制。
设备管理器 (Device Manager): 管理设备状态,处理寻呼/查询流程,存储安全密钥。
2.1.2 主机
主机实现应用交互所需的高层协议,包含:
L2CAP (逻辑链路控制与适配协议): 处理数据分段、重组和复用。
SMP (安全管理协议): 管理身份验证、加密和安全配对。
GAP (通用访问规范): 管理设备发现、连接建立,并定义蓝牙设备的角色和模式。
ATT/GATT (属性协议/通用属性规范): 通过服务和特征实现基于属性的数据交换,主要用于低功耗蓝牙。
SDP (服务发现协议): 允许设备广播和发现可用服务,主要用于经典蓝牙。
2.2 蓝牙运行环境
ESP-IDF 蓝牙协议栈运行在 FreeRTOS 环境中,蓝牙任务根据功能和优先级进行分配。由于实时性要求,控制器任务具有最高优先级(部分跨核通信 IPC 任务除外)。默认的蓝牙主机 Bluedroid 包含三个任务:BTC、BTU 和 HCI。
2.2.1 Bluedroid
ESP-Bluedroid 是基于 Android 蓝牙协议栈 Bluedroid 的修改版, 支持经典蓝牙和低功耗蓝牙。由两层组成:
蓝牙上层 (BTU): 实现核心协议(L2CAP、GATT、SMP 等)。
蓝牙传输控制器层 (BTC): 提供应用层 API, 并管理配置文件。
使用场景: 推荐用于同时需要经典蓝牙和蓝牙低能耗的应用。