一、PCB设计流程

二、准备工作
1.点击文件新建工程并命名


2.新建图页
在绘制较为复杂的原理图时,可以建立多个图页,使得原理图更加清晰。
右击原理图→新建图页
右击→重命名

3.设计规则相关配置

取消勾选第22个

4.调整页面大小

5.放置"电源树"图片

6.在库中搜索所需要的元件
双击即可选中。
Type-C HC-TYPE-C-16P-01B

螺钉式接线端子 MX128L-3.81-02P-GN01-Cu-Y-A

在常用库中可以找到DC接口

7.布局
在绘制原理图时尽量做到对称,这样较为美观

8.对于不使用的引脚用×未连接标识符

9.添加网络标签

点击后,将网络标签放到相应的位置上

10.电阻封装选型
在常用库中可以找到不同封装的电阻

三、USB电路

- USB的电源输入是5V
- 四个EP是Type-C的固定引脚,常接地
- VBUS是由USB输入的5V
- SBU1和SBU2是两个保留引脚,没有功能,放置未连接标识符
- CC1和CC2是快充识别引脚,需要接5.1k电阻进行下拉,保证输出5V的电压
- DN1和DP1是一对信号引脚,DN表示USB信号线的负极,DP表示USB信号线的正极,为了可以实现正反插,需要将DN2和DP2接上相同的网络标签
- SBU1和SBU2不适用,放置未连接标识符
四、DC接口和螺钉式接线端子
两个端子的输入都为12V,所以将他们的正极连接到一起
DC端子的针为正极,2,3引脚是接地部分

SS54是肖特基二极管,作用是防止接线端子两端电源插反,导致烧坏板子,同时,该二极管的导通压降较小,且额定电流可以达到5A,符合板子对于供电的需求。
根据电源树可知,两个端子接了12V之后需要接入一个DCDC芯片,将12V转为5V。
此处使用的芯片为TPS5450,根据数据手册的参考电路部分,进行电路设计,仿照数据手册的电容设计,因为输入电压是12V,所以选择耐压值比较高的铝电解电容,习惯上将大电容靠近电源输入端,小电容靠近芯片,小电容选择耐压值为16V以上才可,否则容易击穿。


- 6号引脚为GND,直接接地即可
- 5号引脚为ENA,是芯片的使能引脚,悬空时默认为启用状态
- 9号引脚为PowerPAD,是一个散热焊盘,需要接到地上才能进行散热
- 1号和8号引脚之间接了一个0.01uF(即10nF)的小电容,作用是自举升压,为DCDC开关管提供驱动电压
- 8号引脚为电压输出
- 后续有电容、续流二极管、滤波电容以及采样电路(电容的大小不应定要严格按照示例电路连接)

五、电源合路

根据电源树可知,需要将DC输出的+5V和TYpe-C输出的+5V进行合路。
在立创EDA中不允许将两个不同的网络直接接在一起。

所以可以先放置一个短接标识符,表示需要通过一段导线将两个网络短接在一起,可以将其看做一段导线。

开关的使用:

上面三个引脚为一组,下面三个引脚为一组,中间为公共端。
- 开关打到左边,12接通,45接通
- 开关打到右边,23接通,56接通
此处选用456引脚,不用的开关引脚直接接地,防止在焊接的时候出现引脚铜皮脱落的情况,为了防止后面的电路短路,还需要加一段保险丝。
保险丝可以根据需求进行购买,如果后面要接一些大功率的器件,可以加一些大功率的保险丝,或者直接用一坨锡短路,如果后面要接小功率器件,可以把保险丝的额定电流选小一点。
通过保险丝的电源大小不变。

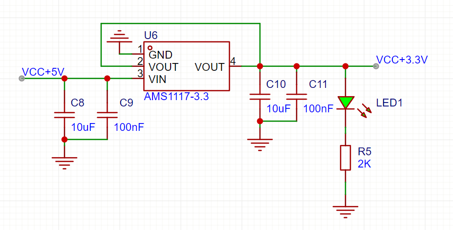
六、LDO电路

- 输入为5V,输出为3.3
- 在输入和输出端加滤波电容
- 加电源指示灯和限流电阻,由于是3.3v电压,限流电阻接2k就可以(5v的取5k)
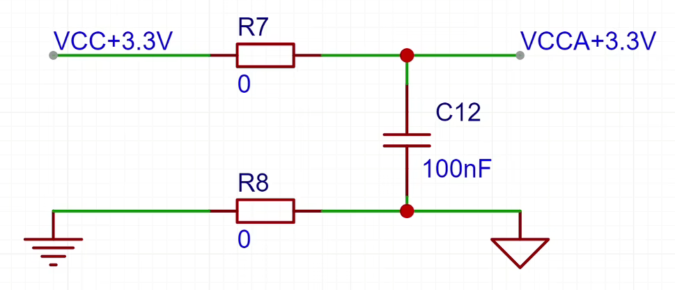
七、模数地隔离


接地线看似是电阻为0的导线,但在实际的PCB中,这条导线是靠铜箔实现的,铜箔的电阻不为0,而是有一个比较小的电阻。当数字电路工作时,会产生工作电流,导致数字电路和模拟电路之间的接地点会有电压,数字电路产生的电压对模拟电路的影响较大,所以需要隔离。
模拟电路工作时也会产生一个电压,但是因为数字电路是以高低电平的形式存在,抗干扰能力比模拟电路强,所以可忽略这个电压的影响,因此称数字电路为攻击方,模拟电路为受害方。
想要避免这种噪声耦合的影响,可以采用单点接地的方法。通过独立的接地线接到公共地上,进而避免了噪声之间的互相干扰。

实现单点接地的方法
法一:将模拟电路和数字电路分割,在电源入口处通过两个0欧姆电阻进行连接

法二:将数字地和模拟地隔离之后,将电源入口放在数字地上,然后将模拟地通过一小块铜箔进行连接

- 0欧姆电阻可以用磁珠或者小电感代替,0欧姆电阻并不是没有阻值,而是毫欧级别的小电阻
- 磁珠相当于带阻滤波器,0Ω的电阻对于所有频带的信号都有一个小幅度的衰减
数字电源和模拟电源之间的隔离,除了采用0Ω的电阻之外,还可以放置一个小电容达到滤波的作用。

模数地隔离电路,其中电容要靠近模拟地供电引脚。

八、原理图整理
