XS2186 是一个八通道、供电设备(PSE)电源控制器,设计用于IEEE® 802.3at/af兼容PSE,用于交换机/路由器
产品概述
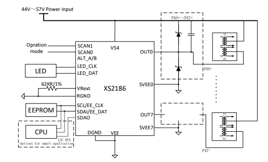
XS2186是一个八通道、供电设备(PSE)电源 控制器,设计用于IEEE® 802.3at/af兼容PSE。
XS2186提供用电设备(PD)检测、分级、限流以 及负载断开检测。器件支持二事件分级。
XS2186支持自动上电和手动上电模式。手动工作 模式下支持纯软件控制。同时器件内置了EEPROM 控制器,支持外挂EEPROM对芯片初始化配置,该 初始化配置在自动模式下会自动加载,提高应用设 计灵活性。
XS2186采用单电源供电,能够为单个端口提供最 高30W功率。
XS2186通过I2C进行软件配置和编程,可通过I2C 接口随时获取端口电流、电压、电压等数据,全面 可编程能力提高了应用设计的灵活性。更便捷的 是,器件提供现场诊断功能,满足各种非标准系统 应用。
XS2186内置串行LED控制器,实时指示端口工作 状态或过载情况。
采用QFN48(7mm x 7mm)功率封装,工作在 扩展级(-40℃至+85℃)温度范围。
主要特点
兼容 IEEE 802.3at/af
0.1Ω 内置电流检测电阻
内置功率 MOSFET
每个端口高达 30W
10 位端口电流、电压和温度实时监测
I2C 控制接口,支持 16 片拓展
支持直流负载断开检测
内置串行 LED 控制器
温度检测和过温保护功能
内置 EEPROM 控制器,可挂 EEPROM 初始 设置
48-PIN QFN (7mm x 7mm)功率封装
应用
交换机/路由器
中跨电源注入

XS2186 是一个八通道、供电设备(PSE)电源控制器,设计用于IEEE® 802.3at/af兼容PSE,用于交换机/路由器