本文基于STM32嵌入式开发实践,系统梳理常用通信协议的技术要点。
在单片机开发中,UART、I2C、RS485等通信协议应用广泛,但许多开发者对其特性区分存在模糊认识。本文将对这些通信协议进行全面整理和对比,帮助读者建立清晰的概念体系。
UART:通用异步收发器

硬件接口与特性
- UART是一种物理接口形式,采用异步、全双工串口总线
- 包含两根信号线:TXD(发送)和RXD(接收)
- 无需时钟信号同步,依赖发送和接收设备间预定义的配置参数
帧结构配置
- 起始位:标志数据传输开始,电平逻辑为"0"
- 数据位:可选5、6、7、8、9位,通常采用8位(对应ASCII字符)
- 奇偶校验位:用于数据校验,可选偶校验或奇校验
- 停止位:表示帧结束,电平逻辑为"1"

应用提示
使用通用IO口模拟UART总线时,需要配置一个输入口和一个输出口。STM32开发中常见应用实例如按键触发串口数据发送。
I2C:双向两线式串行总线

总线构成
- 同步、半双工双向两线制总线
- 包含串行时钟线SCL和串行数据线SDA
设备角色
- 主设备:控制通信,初始化数据传输,产生同步时钟脉冲
- 从设备:等待主设备命令并响应
- 时钟信号始终由主设备产生
实现要点
使用通用IO口模拟I2C总线时,SDA需配置为双向输入输出口,SCL为输出口。
SPI:串行外设接口
系统架构
- 同步、全双工双向4线式串行总线
- 采用"单个主设备+多个从设备"架构
- 支持多主设备系统(任意时刻仅一个主设备处于激活状态)

信号线定义
- MOSI:主设备输出,从设备输入
- MISO:主设备输入,从设备输出
- SCLK:串行时钟信号
- SS:从设备选择(低电平有效)
时序模式
由CPOL(时钟极性)和CPHA(时钟相位)共同决定:
- CPOL=0:时钟初始状态为低电平
- CPOL=1:时钟初始状态为高电平
- CPHA=0:在首个时钟变化沿采样数据
- CPHA=1:在第二个时钟变化沿采样数据
三大串行协议对比
| 特性 | UART | I2C | SPI |
|---|---|---|---|
| 通信方式 | 异步 | 同步 | 同步 |
| 双工能力 | 全双工 | 半双工 | 全双工 |
| 信号线数量 | 2线 | 2线 | 4线 |
| 从设备选择 | 无专用线 | 地址选择 | 片选信号 |
| 数据位 | 5-9位可调 | 固定8位 | 通常8位 |
| 传输顺序 | 从低位开始 | 从高位开始 | 从高位开始 |
技术特点分析
- I2C协议相对复杂,需要双向IO支持,使用上拉电阻,抗干扰能力较弱,适合板内芯片通信
- SPI实现简单,不受固定波特率限制
- I2C速度低于SPI,协议更复杂但连线少
串口通信标准系列

RS232串口
- 电气特性 :负逻辑电平(-3V-15V为"1",+3V+15V为"0")
- 传输距离:约15米
- 通信能力:全双工通讯,速率20kbps
- 连接器:DB9接口,常用信号线为RXD、TXD、GND
TTL与RS232转换
单片机TTL电平需通过MAX232等芯片转换才能与RS232设备通信。

RS422串口
- 4信号线+地线(两根发送、两根接收)
- 全双工通信
- 主从架构,从设备间不能直接通信
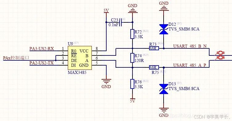
RS485串口
- 两线半双工传输
- 差分传输,抑制共模干扰
- 电气特性 :+2V+6V为"1",-2V-6V为"0"
- 传输性能:最大速率10Mb/s,距离可达千米
- 典型芯片:MAX485,通过RE(接收使能)和DE(发送使能)引脚控制
概念区分要点
- 串口/COM口:物理接口形式(硬件)
- TTL/RS-232/RS-485:电平标准(电信号)
- 嵌入式串口通常指UART口(TTL电平)
- PC的COM口指RS232电平的串行端口

CAN总线
网络特性
- 控制器局域网络,支持分布式实时控制
- 挂载在CAN_H和CAN_L两条信号线上,采用串行差分传输
- 终端需连接120Ω匹配电阻

性能参数
- 通信距离:最远10千米(速率<5Kbps时)
- 通信速率:最高1Mbps(距离<40米时)
仲裁机制
采用"线与"规则:
- 显性电平"0":覆盖隐性电平"1"
- 高电位为"0",低电位为"1"

USB通信
基础特性
- 最少4线制,其中2根数据线完成所有数据传输
- 差分传输,半双工通信
- 编码方式:电压电平不变代表逻辑"1",变化代表逻辑"0"
电平转换
常用CH340G芯片实现USB转TTL功能,串口通信相比USB协议更简单。
SD卡通信
两种模式
- SPI总线模式:单数据线,速度较慢
- SD总线模式 :4数据线,速度比SPI快数倍

1-WIRE单总线
技术特点
- 异步半双工串行传输
- 单根信号线同时传输时钟和数据
- 速率:通常16.3Kbit/s,最高142Kbit/s
- 接口需加上拉电阻(5K~10KΩ)

典型应用
- 打印墨盒、医疗消耗品识别
- 电路板、配件及外设的识别认证
DMA:直接存储器访问

核心优势
- 独立于CPU,在外设和内存间直接数据传输
- 双向通信,高速访问
- 大大提升CPU效率,是ARM架构的重要特性
类比理解
DMA相当于"数据传输的高速公路",具有专用、高速的特性。
Ethernet以太网
架构组成
- 协议层:MAC控制器
- 物理层 :PHY芯片和传输器

接口设计
- 现代主板南桥常集成MAC功能,需外接PHY芯片
- 网络变压器作用:
- 耦合差分信号,增强抗干扰
- 隔离不同设备电平差异
- 隔离直流信号