文章结尾部分有CSDN官方提供的学长 联系方式名片
关注B站,有好处!
编号: F032
视频
neo4j 文献知识图谱可视化分析系统 | vue + flask + echarts + d3.js 实现
1 系统简介
系统简介:本系统是一个基于Vue+Flask构建的材料科学文献知识图谱可视化分析系统,其核心功能围绕文献数据的抓取、分析、可视化和用户管理展开。主要包括:主页模块,用于展示最新文献卡片,方便用户快速了解最新动态;文献搜索功能,支持用户通过关键词或其他条件快速检索文献;数据大屏模块,通过折线图、柱状图、饼图、环图等多种图表形式展示文献数据的统计与分析;关键词分析模块,利用TF-IDF和TextRank算法提取文献关键词并进行分析;词云分析模块,结合Jieba分词和WordCloud组件生成词云,直观呈现关键词分布;知识图谱模块,构建文献间的关系网络,支持搜索功能并通过D3.js进行可视化展示;数据分析模块,提供矩阵图、树形图和关系图三种高级图形,深入分析文献间的关联;以及用户管理模块,包含头像修改、个人信息维护、短信验证码修改密码等功能,确保系统的安全性和个性化体验。
2 功能设计
该系统采用典型的B/S(浏览器/服务器)架构模式。用户通过浏览器访问Vue前端界面,该前端由HTML、CSS、JavaScript以及Vue.js生态系统中的Vuex(用于状态管理)、Vue Router(用于路由导航)、ECharts(用于数据可视化)和D3.js(用于复杂图表绘制)等组件构建。前端通过API请求与Flask后端进行数据交互,Flask后端则负责业务逻辑处理,并利用Py2Neo(或类似工具)与Neo4j图数据库进行数据存储和查询。
系统还包含一个独立的爬虫模块,负责从外部来源抓取材料科学领域的文献数据,并通过自然语言处理技术提取文献关键词和关系信息,最终构建知识图谱并存储到Neo4j数据库,为整个系统提供数据支撑。此外,系统的可视化部分通过ECharts和D3.js实现数据的大屏展示和知识图谱的交互式可视化,满足用户对文献数据的多样化分析需求。。
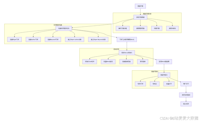
2.1系统架构图

2.2 功能模块图

3 功能展示
3.1 登录 & 注册
登录注册做的是一个可以切换的登录注册界面,点击去登录后者去注册可以切换,背景是一个视频,循环播放。
登录需要验证用户名和密码是否正确,如果不正确会有错误提示 。

注册需要验证用户名是否存在 ,如果错误会有提示。

3.2 主页
主页的布局采用了左侧是菜单,右侧是操作面板的布局方法,右侧的上方还有用户的头像和退出按钮,如果是新注册用户,没有头像,这边则不显示,需要在个人设置中上传了头像之后就会显示。
3.3 实体搜索 & 性能搜索
材料科学文献中有实体和性能的概念,系统支持从两个方面进行检索


3.4 可视化分析
数据可视化分析方面,可以进行统计数据查看,材料类型发分析:

材料性能的排名分析:

3.5 文本分析 (关键词提取分析 & 词云分析)
针对文献文本,开发了关键词分析 和 词云分析


3.6 知识图谱构造

在neo4j中的展示:

3.7 知识图谱可视化 & 四种可视化布局
知识图谱支持检索,并且支持4种不同的可视化布局,在右侧上方通过按钮可以进行切换。
1.知识图谱网状布局:

2.知识图谱矩阵布局:

3.知识图谱树状布局:

4.知识图谱关系布局:

3.6 个人设置
个人设置方面包含了用户信息修改、密码修改功能。
用户信息修改中可以上传头像,完成用户的头像个性化设置,也可以修改用户其他信息。

修改密码需要输入用户旧密码和新密码,验证旧密码成功后,就可以完成密码修改。

4程序代码
4.1 代码说明
代码介绍:以下是一个基于Vue.js和Neo4j实现材料学文献知识图谱可视化的案例。我们将通过Neo4j存储文献数据,并使用Vue.js前端框架进行可视化。
4.2 流程图

4.3 代码实例
python
<template>
<div>
<div id="graph-container"></div>
</div>
</template>
<script>
import { Driver } from "neo4j-driver";
import { createGraph } from "vis-network/standalone";
export default {
data() {
return {
driver: null,
graph: null
};
},
mounted() {
this.initNeo4j();
this.loadGraph();
},
methods: {
async initNeo4j() {
// 连接到Neo4j数据库
this.driver = new Driver("bolt://localhost:7687", "neo4j", "password");
},
async loadGraph() {
// 查询数据并构建图表
const session = this.driver.session();
try {
const result = await session.run(
"MATCH (p:Paper)-[r]->(n) RETURN p, r, n LIMIT 100"
);
const nodes = [];
const edges = [];
result.records.forEach(record => {
const paper = record.get("p").properties;
const node = record.get("n").properties;
const relationship = record.get("r").type;
nodes.push({
id: paper.title,
label: paper.title,
group: "Paper"
});
edges.push({
from: paper.title,
to: node.name || node.title,
label: relationship,
color: relationship === "BELONGS_TO" ? "#2E2EFE" : "#FE2E2E"
});
});
// 创建图表
const container = document.getElementById("graph-container");
const data = {
nodes: nodes,
edges: edges
};
const options = {
nodes: {
shape: "box",
font: {
size: 14
}
},
edges: {
font: {
size: 10
},
smooth: {
type: "continuous"
}
},
physics: {
stabilization: true,
barnesHut: {
gravitationalConstant: -2000
}
}
};
this.graph = createGraph(container, data, options);
} finally {
await session.close();
}
}
}
};
</script>
<style>
#graph-container {
width: 100%;
height: 800px;
border: 1px solid #ddd;
margin: 20px;
}
</style>