技术栈
英一2016年真题学习笔记
丰锋ff
2025-10-31 17:03
英一2016年真题学习笔记
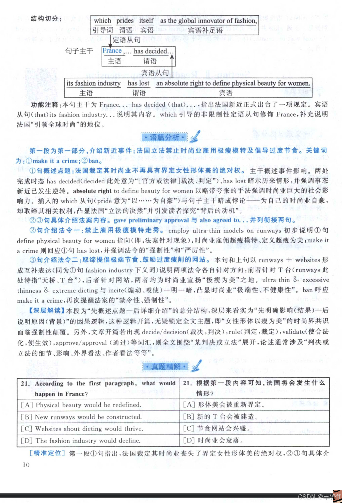
Section I Use of English
Section II Reading Comprehension
Part A
Text 1
Text 2
Text 3
Text 4
Part B
Part C
Section III Writing
Part A
Part B
笔记
学习
上一篇:
当Dify遇见Selenium:可视化编排UI自动化测试,原来如此简单
下一篇:
线扫相机上位机开发——如何提高问题排查效率
相关推荐
龙文浩_
2 小时前
Attention Mechanism: From Theory to Code
人工智能
·
深度学习
·
神经网络
·
学习
·
自然语言处理
守护安静星空
2 小时前
esp32开发笔记-工程搭建
笔记
·
单片机
·
嵌入式硬件
·
物联网
·
visual studio code
ljt2724960661
2 小时前
Compose笔记(七十七)--视频录制
笔记
·
android jetpack
爱上好庆祝
3 小时前
svg图片
前端
·
css
·
学习
·
html
·
css3
嵌入式小企鹅
4 小时前
蓝牙学习系列(八):BLE L2CAP 协议详解
网络
·
学习
·
蓝牙
·
ble
·
协议栈
·
l2cap
周周不一样
4 小时前
Andorid基础笔记2-jar&反射
笔记
·
pycharm
·
jar
jiayong23
5 小时前
第 8 课:开始引入组合式函数
前端
·
javascript
·
学习
智者知已应修善业
5 小时前
【51单片机单按键切换广告屏】2023-5-17
c++
·
经验分享
·
笔记
·
算法
·
51单片机
格鸰爱童话
5 小时前
向AI学习项目技能(五)
java
·
学习
技术人生黄勇
6 小时前
拆解 Hermes Agent:开源 Agent 里唯一的闭环学习系统
学习
热门推荐
01
GitHub 镜像站点
02
一周AI热点速览(2026.03.31-04.06):GPT-6曝光、谷歌开源Gemma 4、资本狂飙与模型军备竞赛
03
基于 Docker 部署 Hermes Agent 并接入飞书机器人的完整指南
04
OpenClaw 请求超时 llm request timed out 怎么解决?3 种方案实测,附完整排查流程
05
VMware Workstation Pro 17 虚拟机完整安装教程(2026最新)
06
CodeBuddy与WorkBuddy深度对比:腾讯两款AI工具差异及实操指南
07
开发者环境配置:用 Ollama 实现本地大模型部署(附下载慢的解决方案
08
UV安装并设置国内源
09
Oh My Codex 快速使用指南
10
AI Weekly | 2026年4月第二周 · GitHub热门项目与AI发展趋势深度解析