赋能AI解锁Coze智能体搭建核心技能(2)--- 智能体开发基础

🔥小龙报:个人主页
🎬作者简介:C++研发,嵌入式,机器人方向学习者
❄️个人专栏:《C语言》《算法》KelpBar海带Linux智慧屏项目
✨***永远相信美好的事情即将发生***

前言
人工智能是工具,辅助我们的开发工作,可以少写代码,甚至不写代码实现⼀个程序!!!但也要合理运用让ai赋能我们的生活
一、智能体开发基础
1.1 什么是智能体
智能体是基于大语言模型(LLMLargeLanguageModel)构建的,具备自主感知环境、分析数据并执行目标任务的能力。与传统自动化工具不同,其核心差异在于***主动适应能力*** ---- 可通过用户反馈和数据迭代持续优化策略,而非仅执行预设规则
注:传统的自动化工具与智能体的区别
传统的自动化工具像⼀个配置好的饮料机,规则驱动,根据设定好的规则去执行任务,过程中没有用户反馈。
智能体更像是⼀个店里的饮料师,反馈驱动,整个过程是⼀个双向互动和持续学习的过程,最终产品是个性化的。

智能体应用场景与案例:案例

1.2 如何创建一个智能体
(1)访问Coze官网,注册账号并完成实名认证。
(2) 进入"工作空间"→"项目开发"→点击右上角"创建智能体",选择创建方式:

(3) 标准创建:手动填写名称(如"电商客服助手")、功能描述(如"7×24小时解答产品咨询,提供价格对比和库存查询"),上传或生成图标。
(4) AI创建:输入需求描述(如"帮我创建⼀个能生成旅游攻略的智能体"),系统自动生成基础配置
创建成功的范式:

1.3 智能体模式选择
智能体可供选择的模式有3种:单Agent(自主规划模式)、单Agent(对话流模式)和多Agents模式。下面我们将通过一个全家周末一日游的小例子来串联起这3种模式,来学习⼀下这些模式的使用特点和各自的适用场景。


1.3.1 单Agent(自主规划模式)
(1)定义:单个智能体独立完成任务,架构简单,适用于流程固定、逻辑单一的场景。
(2)理解:委托给⼀个能干的总秘书:你只创建⼀个智能体(Agent),但它内部具备强大的自主规划和推理能力。你***只告诉它一个最终目标***,它会***自己拆解步骤、调用工具、逐步完成***。
场景:
• 你对你的"总秘书"说:"帮我们全家规划⼀个本周六的⼀日游,预算1000元,老人孩子都能参与,晚上8点前要到家。"
• 总秘书(自主规划模式)的思考和行为过程:
a. 规划:
"主人给了个复杂任务。我需要先确定景点,再安排交通,然后找餐厅,最后计算时间和预算。"
b. 执行:
▪ 调用工具:它自己先去调用地图API ,搜索"城市周边适合家庭景点"。
▪ 规划:筛选出"动物园"和"植物园"两个选项。
▪ 再调用工具:又调用天气API ,发现周六下雨,于是排除动物园,选择植物园(有室内场馆)。
▪ 继续规划:根据植物园的位置,调⽤交通API 规划公交路线,调用美食API 区内和周边的家庭餐厅,并估算每⼀项的费用。
c. 回复:
最后给你⼀个完整的方案:"建议去植物园。上午9点出发,坐地铁5号线...中午在园内的'绿光餐厅'用餐...总费用约900元。
(3)总结: 你只管下最终指令,它自己会思考、会决策、会调用各种工具来完成任务。适合目标明确但路径复杂的任务。
1.3.2 单Agent(对话流模式)
(1)定义:通过预设多轮对话流程引导用户完成任务,支持条件分支、上下文记忆和动态交互。
(2)理解:你与⼀个严格按照checklist行事的助理沟通:你只创建⼀个智能体,它的***行为流程完全由你预先设计好的"对话流"决定***。像是⼀个流程图,每⼀步该问什么、该做什么都是固定的,确定性高,但灵活性低
场景:
• 你启动了⼀个"出游规划助手"(对话流模式)。
• 它的行为是固定的:
a. 第⼀步:它会严格按照设定问你:"请问您的出游预算是多少?"(你必须先回答这个)
b. 第二步:你回答"1000元"后,它接着问:"出游人员有老人或小孩吗?"(你必须再回答这个)
c. 第三步:你回答"有"后,它再问:"您偏好自然风光还是人文历史?"
d. 等你按部就班地回答完所有预设问题后,它才会调用⼀次工具,生成⼀个标准化的方案给你。
注:如果你在第一步突然问:"周六天气怎么样?"它会很困惑,因为它当前的流程卡在"问预算"这⼀步,不会跳出流程去查天气
(3)总结:它像电话里的语音客服,严格按脚本提问 ,引导你⼀步步提供信息,最后给出结果。适合流程标准化、需要引导用户的场景
1.3.3 多Agents模式
(1)定义:多个智能体协同工作,通过分工处理复杂任务,如"分诊Agent+专业Agent"架构。
协同方式: 主从模式:主控Agent接收用户请求,分配任务给专业Agent(如"电商客服系统"中,分诊Agent识别意图后,将"产品咨询"分配给营销Agent,"投诉"分配给售后Agent)
平等模式: 多个Agent并行处理不同子任务,结果汇总后生成最终回复(如"数据分析智能体"中,数据采集Agent+清洗Agent+可视化Agent协同⼯作)。
(2)理解:组建一个专家委员会:创建多个智能体,每个智能体扮演不同的专家角色,它们通过协作、讨论(甚至辩论)来共同解决⼀个复杂问题。
场景:
• 你不再只和一个助手沟通,而是拉了⼀个群,里面有三位专家:
◦交通规划专家:精通路线和时间管理。
◦美食娱乐专家:熟知餐厅和景点玩法。
◦财务预算专家:擅⻓控制成本和分配预算。
• 你只需要在群里说⼀句最初的指令:"规划⼀下周六的家庭日。"
• 委员会的工作过程:
a.美食娱乐专家先提议:"去新开的野生动物园怎么样?"
b.交通规划专家反对:"不行,周六那边肯定大堵车,带着老人孩子不方便。我建议去坐游船,码头离得近。"
c.财务预算专家计算了⼀下:"游船套餐三人要1200元,超预算了。我们可以只买船票,自己带午餐,这样能控制在1000以内。"
d. 经过几轮这样的讨论和权衡,最终他们达成⼀致,由主席(或你自己)汇总出⼀个最优方案给你。
(3)总结:多个智能体各司其职,从不同专业角度评估问题,通过协作或辩论得出更全面、更平衡的方案。适合极其复杂的任务
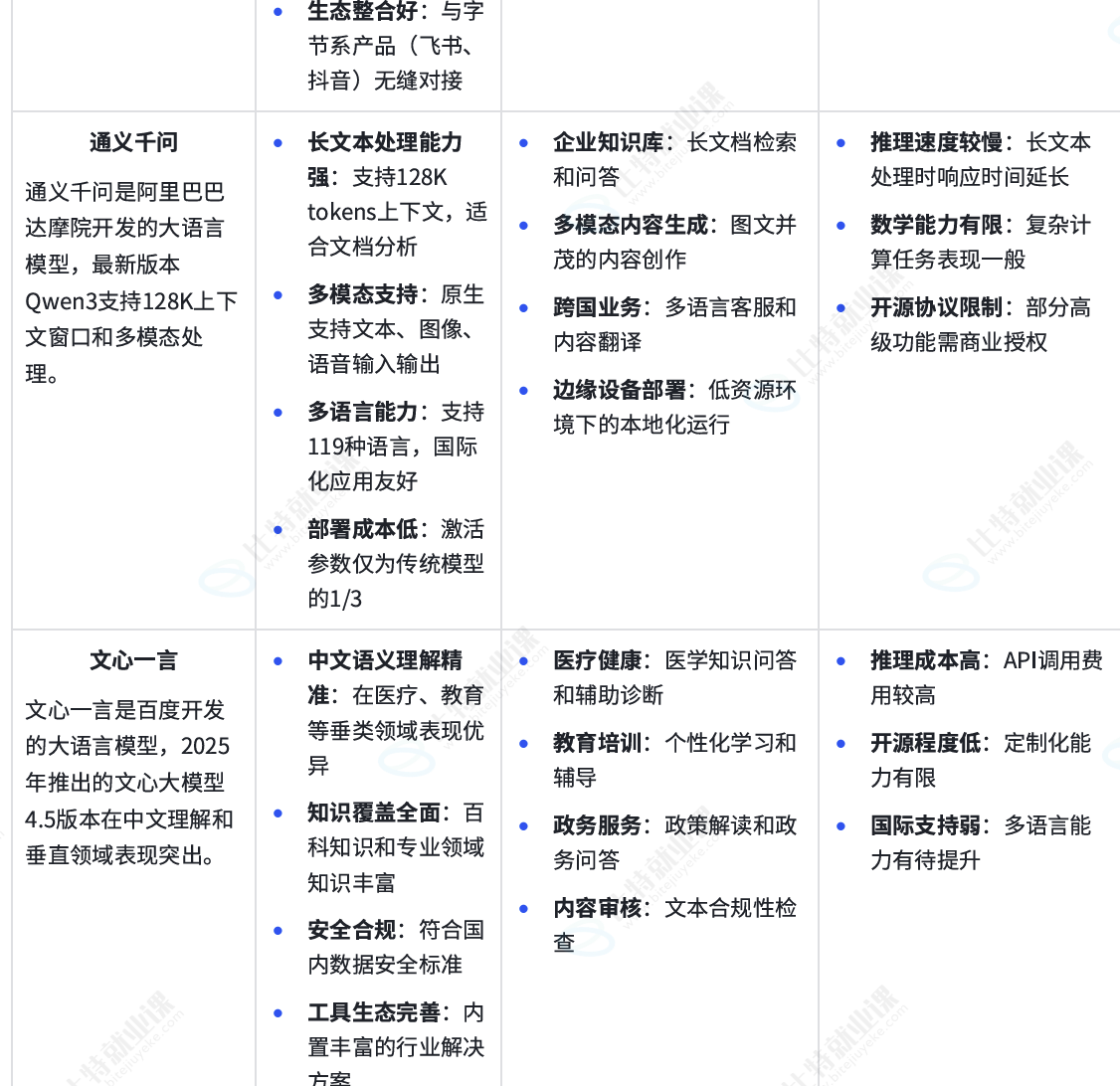
1.4 模型设置与优化
1.4.1 模型选择
Coze支持多种主流大模型,其优势、使用场景与注意事项如
下



1.4.2 模型工作原理

大模型的工工作原理通俗地讲如图:包括4个步骤。
假设大模型相当于同学们班⾥的"学霸"
(1)第⼀步:数据准备预处理(DataPreparation) ⸺相当于"给学霸准备海量的复习资料"
在训练之前,模型需要数据。但这些数据不能是原始的、杂乱无章的 。
(2)第二步:模型训练(ModelTraining) ⸺相当于"学霸疯狂阅读并做完形填空练习"
这是最核心、最耗计算资源和时间的⼀步。其核心是自监督学习 。
(3)第三步:模型推理(ModelInference)⸺相当于"你们向学霸提问,他现场作答"训练好的模型就可以用来为用户服务了,这个过程就叫推理。
(4)第四步:对齐与微调(Alignment&Fine-Tuning) ⸺相当于"告诉学霸,不能光炫技,要好好说话、有帮助、无害"
一个只知道预测下⼀个词的模型,可能会生成无用、有害或不准确的回答。因此需要⼀个"打磨"过程,让它更符合人类的价值观和偏好。
1.4.3 模型参数配置
在使用大模型的时候,不同的参数配置会导致不同的输出结果,下面我们来逐一分析一下大模型的参数

关键参数详解:
(1)Temperature(温度): 控制输出随机性(0~1)。
低值(0.1~0.3):输出更确定;
高值(0.7~0.9):输出更多样。
住:调整Temperature值的大小,最终产生的结果会不同
(2)上下文轮数:保留对话历史的轮次(默认3轮),影响上下文理解能力。
(3) 最大回复长度:控制输出token数,避免超长回复
1.5 提示词编写
1.5.1 什么是提示词
提示词是与大模型交流的载体,⼀般情况下,提示词可以分为系统提示词和用户提示词。
举一个实际例子,想象⼀下,你走进⼀家"AI奶茶店"

1.5.2 系统提示词结构
优质提示词需清晰定义***角色、目标、约束、流程、示例***,推荐使用CO-STAR框架:(但是在实际中提示词,有多种框架,可以根据具体的使⽤场景去灵活调整)

1.5.3 提示词优化技巧
(1) 角色设定具体化:
反面案例:"你是一个诗人"(过于笼统,智能体可能回复生硬 )。正面案例:"你是一位才华横溢的诗人,擅长以巧妙的构思和优美的⽂字,根据用户给定的主题创作七言绝句。能用精炼且富有意境的语言,营造独特的氛围,传达深刻的情感与思想。(赋予身份细节,回复更具人格化 )。
(2) 技能:
决定了智能体除了聊天之外,还能"做"什么。
技能可以扩展能力边界:从"知道"到"做到"
• 没有技能:智能体只能依靠自身模型的知识进行文本生成和对话。例,你问"今天天气怎么样?",它可能只会根据训练数据猜测,或者老实回答"我不知道实时天气"。
• 有了「天气查询」技能:它就能真正调用⼀个天气API,返回给你所在地点精确的、实时的天气预报。这就是从"知道"关于天气的知识,变成了"做到"查询天气这件事。
(3) 限制:
限制的作用是防止你的智能体"说错话"、"做错事"或者"跑偏",确保它的行为符合你设定的⻆色和法律法规,提供安全、可靠的服务。

1.6 智能体的调试与发布
(1) 预览调试:在右侧"预览与调试"⾯板输⼊测试问题(如"请问计算机专业大学生都要学什么课程?"),检查回复准确性和流程完整性。
(2)发布部署:点击右上角"发布",选择目标平台(微信公众号/抖音/飞书等),填写发布记录(如"V1.0:初始版本,支持产品咨询"),完成授权后即可上线。

1.7 用户体验和优化
1.7.1 开场白
设计符合一般沟通习惯的欢迎话术,快速建立亲切感并引导用户表达需求,同时自然融入品牌服务特色。
1.7.1.1 设计要点
• 语言风格:采用[亲]「哈喽」等网络化称呼,搭配波浪号「~」增强活泼感,避免过于正式的「您好,请问需要什么帮助?」。
• 内容结构:包含问候语+服务身份暗示+需求引导,可结合实时促销轻量植入(如限量赠品提示,但避免信息过载)。
例:
您好,我是您的专属诗友「砚卿」。⼀笺心语,半卷闲情,愿以四句七言为您勾勒山河日月、人间烟火。
请君赐⼀主题,无论是「春风策马」的恣意、「枯荷听雨」的寂寥,还是「雪夜归人」的温情,我将为您斟酌字句、锻意炼境,成一首 绝句小札。
您今日想为何事、何景、何情赋诗

总结 --- 每日励志时刻
