
前言
在音视频实时通信系统(RTC)或会议系统的设计中,理解 Mesh、MCU、SFU 三种媒体服务架构是构建系统的基础。它们代表了三种不同的媒体流传输与处理策略,对性能、延迟、服务器负载、带宽成本都有直接影响。
下面我们详细、系统地说明这三种架构的定义、结构、数据流动方式、优缺点以及典型应用场景。
扩展:之前有一篇是详细介绍 Mediasoup中的SFU架构和传统的SFU的区别,点击跳转到文档去查看
🧩 一、三种架构的定义概览
| 架构类型 | 全称 | 核心思想 | 数据流方向 | 主要特点 |
|---|---|---|---|---|
| Mesh | Peer-to-Peer Mesh Network | 每个客户端与其他客户端直接建立连接,互相发送/接收流 | 全连接(N×N) | 简单无服务器,但扩展性极差 |
| MCU | Multipoint Control Unit | 服务器负责接收、混流、转码、再下发 | 上行到 MCU,再下发混合流 | 中心处理强,延迟高,资源占用大 |
| SFU | Selective Forwarding Unit | 服务器只转发数据,不转码、不混流 | 上行到 SFU,SFU 选择性转发 | 低延迟、高效率,当前主流架构(如 mediasoup) |
🧠 二、详细架构说明
1️⃣ Mesh 架构(点对点全连接)
定义 :
每个参与者与会议中的所有其他参与者都建立独立的 WebRTC PeerConnection,彼此直接传输音视频数据。没有中心服务器做转发或处理。
用户A ↔ 用户B
用户A ↔ 用户C
用户B ↔ 用户C
➡ 三人会议时,每人都要维持 2 个连接;五人会议时,每人要维持 4 个连接;N 人会议则需要 N-1 个连接。
✅ 优点
- 无需服务器中转媒体流(只需信令服务器),延迟最低。
- 适合 1v1 视频通话、P2P 场景(如 FaceTime、WebRTC Demo)。
❌ 缺点
- 客户端带宽和 CPU 消耗极大:
N 个用户需要上传 (N-1) 路视频流。
比如 720p × 10 用户 → 客户端上传 9 路 720p,直接爆炸。 - 无法实现录制、转码、旁路直播、弱网优化等功能。
- NAT、企业防火墙环境中直连成功率低。
🧩 适用场景
- 1 对 1 音视频通话
- 2~3 人小型会议
- 网络条件良好、终端性能强的环境(如桌面应用 Demo)
📊 Mesh 架构流程图
(补充架构图20251113)

📈 连接数计算示例
(补充架构图20251113)


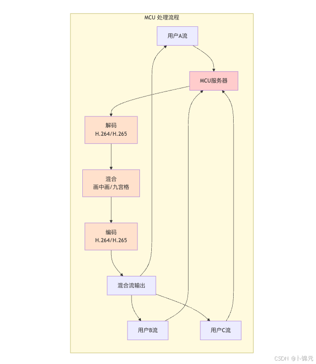
2️⃣ MCU 架构(多点控制单元)
定义 :
所有客户端都与中心服务器(MCU)连接。
MCU 接收所有人的音视频流 → 解码、混合、再编码 → 发送一条混合后的音视频流给每个客户端。
A → MCU
B → MCU
C → MCU
MCU → A/B/C (混合后的单路流)
✅ 优点
-
每个客户端只上传一路音视频流、只接收一路混合流,带宽最低。
-
可支持大量用户(100+)参与同会。
-
MCU 可实现强控制能力:
- 转码、降分辨率、混音
- 录制、旁路推流
- 加入背景、布局控制(画中画、九宫格)
❌ 缺点
- MCU 的 CPU、GPU 压力极大(每路流都要解码+混码)。
- 延迟高:混流+转码通常带来 300~800ms 延迟。
- 成本高,不适合低延迟会议。
- 单点瓶颈:一台 MCU 负载太多用户容易卡顿。
🧩 适用场景
- 在线课堂、会议录制、转推直播等
- 对延迟不敏感,但要求统一画面的业务
- "观众多、发言人少"的场景(如直播课)
📊 MCU 架构流程图
(补充架构图20251113)

🔄 MCU 数据处理流程
(补充架构图20251113)

3️⃣ SFU 架构(选择性转发单元)
定义 :
服务器只负责接收媒体流并选择性地转发 给其他客户端,不进行转码或混流 。
每个客户端只需上传一路音视频流,由 SFU 决定哪些人需要收到这路流。
A → SFU → B, C
B → SFU → A, C
C → SFU → A, B
✅ 优点
- 低延迟:不转码,只转发(几十毫秒级)
- 带宽效率高:每个客户端上传一条流,服务器做选择性转发。
- 可支持数百人会议(取决于服务器带宽)
- 支持 Simulcast/SVC(自适应码流):SFU 根据网络条件选择不同分辨率/码率的流。
❌ 缺点
- 客户端仍然需要解码多路流(CPU 消耗相对高于 MCU)
- 不可直接录制混流(需要单独模块)
- 若会议极大(几百人发言),服务器转发带宽压力仍较大
- 复杂的转发逻辑、订阅管理需要更强的信令系统支持
🧩 适用场景
- 互动会议、视频聊天室
- 实时语音视频社交
- 需要低延迟互动的直播(主播+连麦)
📊 SFU 架构流程图
(补充架构图20251113)

🔄 SFU 转发逻辑示例
(补充架构图20251113)

🧱 三、三者对比总结表
| 对比维度 | Mesh | MCU | SFU(如 mediasoup) |
|---|---|---|---|
| 结构 | 全连接 | 中心混流 | 中心转发 |
| 服务器负载 | 低 | 极高(解码+混码) | 中等(仅转发) |
| 客户端负载 | 极高(多连接) | 低 | 中等(多解码) |
| 延迟 | 最低 | 最高 | 低 |
| 带宽消耗(客户端) | 高 | 最低 | 中等 |
| 可扩展性 | 差 | 中等(扩容困难) | 高(可多 Worker、Cluster) |
| 功能扩展(录制、转码) | 难 | 易 | 需外挂模块 |
| 实现复杂度 | 简单 | 高 | 高 |
| 典型应用 | P2P、1v1 通话 | 课堂、会议录制 | 实时会议、直播互动 |
| 代表技术 | WebRTC 原生 P2P | Jitsi-Videobridge(旧)、Zoom MCU | mediasoup、Janus、LiveKit、Ion-SFU |
📈 性能指标对比图性能指标对比图
(补充架构图20251113)


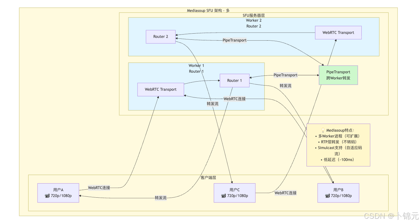
🧩 四、Mediasoup 所采用的 SFU 架构说明
哈哈,因为我们是使用的Mediasoup作为整体会议系统的底层的,所以这里多说两句
Mediasoup 是典型的 SFU(Selective Forwarding Unit) ,
但它的内部架构比传统 SFU 更精细化:
- 使用多 Worker 进程(每个 Worker 管理独立 Router)
- 支持 PipeTransport(跨 Worker 或跨主机转发流)
- 支持 Simulcast/SVC(码流自适应)
- 服务器端不混流、不转码,仅进行 RTP 层选择与转发
- 低延迟:端到端可达 100ms 以内(局域网)
Mediasoup 可以看作是 "高性能 SFU + 可多进程扩展" 的实现,是目前业内最灵活的服务端 WebRTC 框架之一。
📊 Mediasoup SFU 架构图
(补充架构图20251113)

🔄 Mediasoup 数据流转发流程
(补充架构图20251113)

🚀 五、简单直观的类比(帮助你快速记忆)
| 类比对象 | Mesh | MCU | SFU |
|---|---|---|---|
| 比喻 | 每个人都互相打电话 | 所有人把电话打给主持人,主持人混合后再播出去 | 所有人把电话打给秘书,秘书转发给需要的人 |
| 服务器角色 | 几乎无 | 会议主持 + 调音师 | 智能转发秘书 |
| 延迟 | 最快 | 最慢 | 中等偏低 |
| 扩展能力 | 差 | 一般 | 强 |
📞 电话会议类比图
(补充架构图20251113)



✅ 总结一句话
- Mesh:点对点连接,轻量但无法扩展。
- MCU:服务器混流处理,强大但延迟高、成本高。
- SFU :服务器转发,不混流不转码,低延迟高扩展 ------
💡Mediasoup 就是典型的 SFU 架构实现。
✅ 最后
希望这篇 关于 音视频领域媒体服务的通信架构方式 详解--对你有所帮助