摘 要
随着社会对流浪动物保护意识的不断增强,流浪动物救助平台的需求逐渐增加。本论文设计并实现了一个基于SpringBoot的流浪动物救助平台,旨在通过信息化手段,提升流浪动物救助与领养的效率,同时为社会公众提供便捷的流浪动物信息交流与互动平台。该平台采用SpringBoot作为后端框架,前端通过Vue.js进行开发,结合MySQL数据库进行数据存储,系统功能覆盖了普通用户与管理员的多项需求。
对于普通用户,平台提供了登录注册、动物信息浏览、领养申请、交流论坛、留言反馈等功能。用户可以查看平台上的流浪动物信息,了解动物基本情况,提交领养申请,并参与论坛讨论,交流救助经验。此外,用户可以管理个人账户,查看和更新自己的信息。
对于管理员,平台提供了后台管理功能,包括系统用户管理、动物品种和动物信息管理、领养申请审核、通知公告管理等。管理员能够高效地管理平台内容,审核领养申请,发布通知公告,并及时处理用户反馈。平台还支持新闻资讯发布、资源管理、轮播图管理等功能,确保平台内容的实时更新和用户互动的顺畅进行。
流浪动物救助平台通过技术手段实现了流浪动物救助信息的共享与管理,提供了一个有效的在线交流与领养平台,为流浪动物的救助和领养提供了便利的工具。系统的设计与实现不仅提升了流浪动物救助工作的效率,还为社会公众参与流浪动物保护行动提供了便捷途径,具有较高的社会价值和实际意义。
关键词:SpringBoot;Vue;流浪动物救助平台;系统设计;前后端分离;用户管理;领养管理
ABSTRACT
With the increasing awareness of protecting stray animals in society, the demand for stray animal rescue platforms is gradually increasing. This paper designs and implements a stray animal rescue platform based on SpringBoot, aiming to improve the efficiency of stray animal rescue and adoption through information technology, while providing a convenient platform for the public to exchange and interact with stray animal information. The platform adopts SpringBoot as the backend framework, and the frontend is developed through Vue.js, combined with MySQL database for data storage. The system functions cover multiple needs of ordinary users and administrators.
For ordinary users, the platform provides functions such as login and registration, animal information browsing, adoption application, communication forum, and message feedback. Users can view information on stray animals on the platform, understand their basic situation, submit adoption applications, participate in forum discussions, and exchange rescue experiences. In addition, users can manage their personal accounts, view and update their information.
For administrators, the platform provides backend management functions, including system user management, animal breed and animal information management, adoption application review, notification and announcement management, etc. Administrators can efficiently manage platform content, review adoption applications, publish notices and announcements, and promptly handle user feedback. The platform also supports functions such as news and information release, resource management, and carousel management, ensuring real-time updates of platform content and smooth user interaction.
The stray animal rescue platform has achieved the sharing and management of stray animal rescue information through technological means, providing an effective online communication and adoption platform, and offering convenient tools for the rescue and adoption of stray animals. The design and implementation of the system not only improves the efficiency of stray animal rescue work, but also provides a convenient way for the public to participate in stray animal protection actions, which has high social value and practical significance.
key word: SpringBoot;Vue;Stray animal rescue platform; System design; Front and rear separation; User management; Adoption management
目 录
[摘 要 1](#摘 要 1)
[ABSTRACT 2](#ABSTRACT 2)
[2.1 Springboot 框架简介](#2.1 Springboot 框架简介)
[2.2 MyBatis Plus框架简介](#2.2 MyBatis Plus框架简介)
[2.3 VUE框架简介](#2.3 VUE框架简介)
[2.4 MySQL数据库简介](#2.4 MySQL数据库简介)
[4.3.2 用户登录流程](#4.3.2 用户登录流程)
[4.3.3 系统操作流程](#4.3.3 系统操作流程)
[4.3.4 添加信息流程](#4.3.4 添加信息流程)
[4.3.5 修改信息流程](#4.3.5 修改信息流程)
[4.3.6 删除信息流程](#4.3.6 删除信息流程)
[5.2.3 动物信息管理](#5.2.3 动物信息管理)
[5.2.4 领养申请管理](#5.2.4 领养申请管理)
[5.2.5 交流管理](#5.2.5 交流管理)
[5.2.6 系统管理](#5.2.6 系统管理)
[5.2.7 通知公告管理](#5.2.7 通知公告管理)
[结 论](#结 论)
[致 谢](#致 谢)
1 绪论
1 . 1研究背景 与意义
随着社会对动物保护意识的逐渐增强,流浪动物救助问题越来越受到公众和政府的关注。流浪动物的数量日益增加,给社会带来了诸多问题,包括动物福利、公共卫生安全以及环境影响等。与此同时,传统的流浪动物救助方式在信息流通、资源配置、救助效率等方面面临一定的挑战。因此,基于现代信息技术的流浪动物救助平台的设计与实现,成为解决这一问题的重要途径。
基于SpringBoot的流浪动物救助平台,结合了当前主流的技术架构,能够在提高流浪动物救助效率的同时,提供一个便捷、可靠的信息交流与管理平台。平台通过整合动物信息、领养申请、社区互动等功能,为普通用户提供了参与救助与领养活动的通道,同时也为管理员提供了高效的后台管理工具,确保了平台运行的顺利进行。
从社会角度来看,流浪动物救助平台的建设意义深远。它不仅能促进公众对流浪动物问题的关注与行动,提升流浪动物的救助效率,还能帮助相关组织更好地组织和调配资源,增强社会责任感与公益意识。流浪动物救助平台作为信息化、智能化的工具,能够更好地适应社会需求和技术发展趋势,从而推动流浪动物保护事业的发展,为构建更加和谐的社会环境做出贡献。
1 . 2 国内外研究现状
在国内外,流浪动物救助平台的研究和实践逐渐受到重视。随着社会对动物保护意识的提高,许多国家和地区开始探索通过信息化手段提升流浪动物救助效率的方式。国外的流浪动物救助平台多集中于提供在线领养、捐赠和志愿者管理等功能。尤其在欧美等发达国家,许多平台通过互联网和社交媒体进行动物信息的传播,广泛吸引公众参与流浪动物救助,提升了救助工作的透明度与效率。这些平台普遍注重用户体验,采用了现代化的技术架构,能够实时更新动物领养信息,并通过在线互动增强社区的参与感。
国内在流浪动物救助平台的建设上起步较晚,但随着流浪动物问题的日益严峻,相关平台逐步得到发展和应用。目前,国内部分城市和公益组织已通过互联网技术开展流浪动物救助和领养活动,一些平台实现了动物信息的发布、领养申请的管理、捐赠渠道的开设以及志愿者服务等多种功能。然而,由于技术水平和管理经验的差异,部分平台仍存在信息不对称、资源分配不合理和管理流程不规范等问题。国内相关的研究主要集中在流浪动物救助平台的系统设计、功能优化以及技术实现等方面,较少涉及到多层次的数据分析和更深层次的用户行为研究。
总的来说,无论在国内还是国外,基于互联网的流浪动物救助平台已取得了初步的成果,但仍有许多潜力尚待挖掘。现有的研究大多关注平台功能的完善与技术架构的搭建,未来有望通过技术创新和经验积累,进一步优化平台的功能,提升救助效率,并推动更多社会力量的参与。
2相关技术简介
2.1 Springboot 框架 简介
Spring Boot,作为Spring生态系统中一颗璀璨的明星,以其"约定优于配置"的核心理念,极大地简化了Java应用的开发、部署与管理流程。它并非是对Spring框架的颠覆,而是在其基础上进行了深度封装与优化,旨在快速搭建独立的、生产级别的Spring应用。Spring Boot通过自动配置功能,减少了大量繁琐的配置工作,让开发者能够更加专注于业务逻辑的实现。同时,它集成了众多常用库,如数据库连接池、缓存、消息队列等,为开发者提供了一站式的解决方案。此外,Spring Boot还支持多种部署方式,无论是传统的WAR包部署,还是现代的容器化部署,都能轻松应对。因此,选择Spring Boot作为流浪动物救助平台的开发框架,不仅能够提升开发效率,还能确保系统的稳定性和可维护性。
2.2 MyBatis Plus 框架简介
MyBatis Plus作为MyBatis的强化版,以其卓越的简化开发流程、增强的CRUD操作功能以及灵活的查询构建能力,在Java企业级应用开发中大放异彩。它不仅保留了MyBatis的灵活性和SQL控制能力,还通过内置通用Mapper、条件构造器、代码生成器等工具,极大减轻了开发者的负担。MyBatis Plus的自动填充、乐观锁、逻辑删除等特性,更是为数据管理提供了强大的支持。在基于SpringBoot的流浪动物救助平台中引入MyBatis Plus,意味着可以更快地实现复杂的数据操作逻辑,更灵活地应对业务需求变化,同时保持代码的清晰和可维护性,是提升开发效率、保障系统稳定性的不二之选。
2.3 VUE框架简介
Vue框架,作为一款风靡前端的JavaScript框架,以其渐进式、组件化的设计理念,为开发者构建高效、灵活的Web界面提供了强大支持。Vue不仅轻量且易于上手,其核心库专注于视图层,使得开发者能够轻松地将Vue集成到现有项目中,实现前后端分离的现代Web应用开发。其响应式的数据绑定和组件系统,让开发者能够高效地管理界面状态和用户交互,同时Vue丰富的生态系统也提供了众多插件和工具,进一步提升了开发效率和应用的性能。在基于SpringBoot的流浪动物救助平台中引入Vue作为前端框架,不仅可以优化用户界面的渲染和交互体验,还能通过前后端分离的架构提升系统的可维护性和可扩展性,是构建现代、高效基于SpringBoot的流浪动物救助平台的理想选择。
2.4 MySQL数据库简介
MySQL数据库,作为开源关系型数据库管理系统的佼佼者,以其高性能、可靠性、易用性和灵活性,在全球范围内被广泛应用于各类企业级应用中。MySQL采用SQL(结构化查询语言)作为数据操作的标准语言,支持复杂的查询、数据更新、索引优化等功能,确保数据的高效存取和完整性。其强大的事务处理能力,为业务逻辑的原子性、一致性、隔离性和持久性提供了坚实保障。此外,MySQL还具备高度的可配置性和可扩展性,通过优化存储引擎、调整配置参数等手段,可以轻松应对高并发、大数据量的应用场景。在基于SpringBoot的流浪动物救助平台中,MySQL作为后端数据存储的核心,不仅为系统提供了稳定可靠的数据支持,还通过其丰富的数据操作功能,助力系统实现复杂的业务逻辑和高效的数据管理。
3系统需求分析
3. 1 系统功能需求分析
基于SpringBoot的流浪动物救助平台的设计与实现的功能需求分析可以从用户端和管理员端两大部分来展开。以下是详细的功能描述:
- 普通用户功能描述:
登录注册:普通用户可通过注册账户并进行登录,享受平台提供的各种服务。注册时需填写个人信息并验证邮箱或手机号码,确保账户的安全性。
首页:用户登录后,首页展示平台的最新动态、流浪动物信息、领养推荐等,帮助用户快速了解平台的整体情况和当前热门内容。
交流论坛:用户可以参与平台的讨论与互动,在论坛内发布和回复帖子,分享救助经验、领养心得等。
通知公告:平台发布的最新公告、活动信息等会在该功能模块中进行展示,帮助用户了解平台的重要消息。
新闻资讯:用户可以浏览平台发布的新闻资讯,获取有关流浪动物救助、领养政策等方面的信息。
留言反馈:用户可以通过留言反馈功能向平台提出建议、意见或问题,管理员会及时回复并改进平台服务。
动物信息(查看、领养):用户可以浏览平台上发布的流浪动物信息,了解动物的基本情况,申请领养符合自己需求的动物。
我的账户:用户可以查看个人账户信息,包括用户名、联系方式、领养历史等内容,方便管理个人资料。
个人中心:个人中心包含多个子模块,用户可以通过该模块快速管理个人信息和与动物救助相关的事务。
个人首页:显示用户的基本信息、领养记录等。
动物信息:用户可以发布流浪动物信息,进行救助或领养申请。
领养申请:用户可以查看自己提交的领养申请,跟踪处理进度。
交流论坛:快速访问并参与讨论论坛。
收藏:用户可以收藏感兴趣的动物信息或论坛帖子,方便后续查看。
评论管理:用户可以查看和管理自己在平台上的评论,修改或删除不合适的评论。
2.管理员功能描述:
后台首页:管理员登录后,后台首页展示系统的概览,包括平台动态、待处理事项和统计数据,帮助管理员全面掌握平台的运行情况。
系统用户:管理员可以管理平台的用户信息,包括查看用户列表、删除用户、调整用户权限等操作。
动物品种管理:管理员可维护平台上流浪动物的品种信息,添加、删除或修改品种类别,确保动物信息的分类准确。
动物信息管理:管理员可以查看、修改、删除用户发布的动物信息,确保平台上展示的动物信息准确、完整。
领养申请管理:管理员负责审核用户提交的领养申请,检查申请人是否符合领养条件,处理通过或拒绝的申请。
轮播图管理:管理员可管理平台首页的轮播图,添加、删除或修改展示的图片,确保页面内容的新颖与有效性。
留言管理:管理员查看和管理用户在平台上留下的反馈意见、建议和问题,进行及时回复或处理。
通知公告管理:管理员可以发布、修改或删除平台的公告与通知,确保用户及时了解平台的重要信息。
资源管理(新闻资讯、资讯分类):管理员负责发布新闻资讯,设置资讯分类,确保平台信息的及时更新和分类准确。
交流管理(交流论坛、论坛分类):管理员可以管理平台的交流论坛,设置论坛分类,审核论坛中的帖子和评论,确保内容的健康与有序。
基于SpringBoot和Vue的流浪动物救助平台从用户和管理员两大角度提供了丰富的功能模块,前端Vue框架确保了交互性强的用户界面,后端SpringBoot则提供了强大的数据处理和业务逻辑支持。通过这些功能,用户能够便捷地获取流浪动物的相关信息,参与动物救助与领养活动,而管理员则可以高效地管理平台内容,保障平台的运营与发展。
3. 2 系统非功能性分析
基于SpringBoot的流浪动物救助平台在撰写系统毕业论文时,非功能性需求分析是一个重要的部分。非功能性需求主要关注的是系统如何运行,而不是它具体完成什么功能。这些需求包括性能、可用性、安全性、可维护性、可扩展性、易用性等方面。以下是一个关于基于SpringBoot的流浪动物救助平台非功能性需求分析的概要。
****性能需求:****系统需确保快速响应和高吞吐量,以支持大量用户同时访问,即使在高峰时段也能保持流畅的操作体验,避免因延迟或卡顿影响用户体验。
可用性 ****:****安系统必须具备高可用性,采用冗余部署、负载均衡等策略,确保即使部分组件故障也能迅速恢复服务,减少服务中断时间,保障用户业务的连续性。
安全性 ****:****鉴于系统处理用户敏感信息,如个人信息等,必须实施严格的安全措施,包括数据加密、访问控制、防攻击机制等,以保护用户数据免受未授权访问或泄露。
****可维护性:****系统设计应注重可维护性,采用模块化、标准化的架构,提供详尽的开发文档和用户手册,确保系统易于理解和维护,降低长期运维成本。
可扩展性 ****:****随着业务的发展,系统可能需要扩展功能或提升性能。因此,系统需具备灵活的可扩展性,能够轻松添加新模块、优化性能,以应对未来增长的需求。
****易用性:****用户界面应直观易用,符合用户习惯,提供清晰的导航和友好的操作反馈,帮助用户快速上手并高效完成任务,提升整体用户满意度。
3. 3 系统可行性分析
通过基于SpringBoot的流浪动物救助平台的可行性分析,我们可以从技术可行性、经济可行性、操作可行性三个维度进行深入探讨,以确保系统的开发与应用具有坚实的可行性基础。
3. 3 .1技术可行性
Springboot作为目前流行的Java企业级应用开发框架,以其"约定优于配置"的原则,极大地简化了开发流程,降低了技术门槛。同时,结合MyBatis Plus这一强大的ORM框架,可以高效实现数据持久化操作。前端采用Vue框架,不仅提升了用户界面的交互体验,也实现了前后端分离的现代Web架构。MySQL数据库作为后端数据存储,以其高性能和稳定性为系统提供了可靠的数据支持。综上所述,从技术角度来看,该系统的开发具备高度可行性。
3. 3 .2经济可行性
考虑到Springboot、Vue、MyBatis Plus及MySQL等均为开源技术,无需支付高昂的许可费用,大大降低了系统的开发成本。同时,这些技术拥有广泛的用户群体和成熟的社区支持,便于获取技术支持和资源共享。此外,系统的实施将显著提升基于SpringBoot的流浪动物救助平台的效率和用户体验,从而带来潜在的经济效益。因此,从经济角度来看,该系统的开发同样具备可行性。
3. 3 .3操作可行性
系统设计应遵循用户友好原则,确保用户能够轻松上手并高效使用。通过合理的界面布局、直观的操作流程以及详尽的帮助文档,可以大大降低用户的学习成本,提高系统的操作可行性。此外,系统还应具备完善的权限管理和数据安全机制,确保操作的安全性和合规性。
从技术、经济、操作三个维度来看,基于SpringBoot的流浪动物救助平台的开发均具备高度的可行性。
3. 4 系统用例分析
基于SpringBoot的流浪动物救助平台用例分析主要从普通用户、管理员这些实体展开描述。
3. 4 .1 普通用户 用例分析
普通用户具备登录注册、首页、交流论坛、通知公告、新闻资讯、留言反馈、动物信息、我的账户、个人中心(个人首页、动物信息、领养申请、交流论坛、收藏、评论管理)等需求用例,详细用例图如图3-1所示。

图3-1普通用户用例图
3. 4 .2管理员用例分析
管理员具备后台首页、系统用户、动物品种管理、动物信息管理、领养申请管理、轮播图管理、留言管理、通知公告管理、资源管理(新闻资讯、资讯分类)、交流管理(交流论坛、论坛分类)等需求用例。详细用例图如图3-2所示。

图3-2管理员用例图
4系统设计
4.1系统总体设计思路
基于SpringBoot的流浪动物救助平台采用Browser/Server结构,(浏览器/服务器)和基于Web服务前后台交互的模式,是一个适用于Windows体系环境下的模型结构。只要用户有符合程序运行的硬件系统,并连上互联网,便可以在任何时间、任何地点使用。系统工作原理图如图4-1所示:

图4-1系统工作原理图
其最终前后台交互原理如图4-2所示。

图4-2前后台交互原理
具体交互流程为:浏览器中执行具体操作,操作命令将生成一个do方法。该方法使得浏览器能够访问后台中的Controller层,Controller层由于业务上的需要执行进而访问Service层。Service层收到指令后将会去调用内部DAO层的接口。接口将会和MyBatis层下的一个SQL语句相对接。对接好之后进而访问MySql数据库。更新底层数据,然后将数据同步回MyBatis层,同步变化后的数据将通过DAO层接口,Service层和后台Controller层,直观反映到浏览器页面上。
4.2系统结构设计
基于SpringBoot的流浪动物救助平台的整体结构设计如图4-3所示。

图4-3整体功能结构设计图
4.3系统功能设计
4.3.1系统开发流程
基于SpringBoot的流浪动物救助平台开发时,首先进行需求分析,进而对系统进行总体的设计规划,设计系统功能模块,数据库的选择等,本系统的开发流程如图4-4所示。

图4-4系统开发流程图
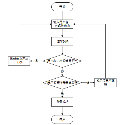
4 . 3 .2 用户登录流程
为了保证系统的安全性,要使用本系统对系统信息进行管理,必须先登陆到系统中。如图4-5所示。

图4-5 登录流程图
4.3.3 系统操作流程
用户打开并进入系统后,会先显示登录界面,输入正确的用户名和密码,系统自动检测信息,若信息无误,则用户会进入系统功能界面,进行操作,否则会提示错误无法登录,操作流程如图4-6所示。

图4-6 系统操作流程图
4.3.4 添加信息流程
管理员可以对通知公告、新闻资讯等进行信息的添加,用户可以对自己权限内的信息进行添加,输入信息后,系统会自行验证输入的信息和数据,若信息正确,会将其添加到数据库内,若信息有误,则会提示重新输入信息,添加信息流程如图4-7所示。

图4-7 添加信息流程图
4.3.5 修改信息流程
管理员可以对通知公告、新闻资讯等进行的修改,用户可以对自己权限内的信息进行修改,首先进入修改信息界面,输入修改信息数据,系统进行数据的判断验证,修改信息合法则修改成功,信息更新至数据库,信息不合法则修改失败,重新输入。修改信息流程图如图4-8所示。

图4-8 修改信息流程图
4.3.6 删除信息流程
管理员可以对通知公告、新闻资讯等进行信息的删除,对要删除的信息进行选中后,点击删除按钮,系统会询问是否确定,若点击确定,则系统会删除掉选中的信息,并在数据库内对信息进行删除,删除信息流程图如图4-9所示。

图4-9 删除信息流程图
4.4系统核心代码设计
基于SpringBoot的流浪动物救助平台的核心代码设计如下:
4.4.1用户注册
注册页UserController.java,传入user对象,并将"user_id"、 "state"、 "user_group"、"login_time"、"phone"、"phone_state"、 "username"、"nickname"、"password"、"email"、"email_state"、"avatar"、"create_time"输入,重点是 "username"、"nickname"、"password"必须输入,通过获取username,数据库查询是否有该用户,如果存在,则提示"用户已存在",否则执行将UserId置为空(数据库表中该字段已设置自动递增),代码如图4-10所示。

图4-10注册核心代码图
4.4.2用户登录
登录页,首先传入"username"、"email"、"phone"、"password",用户可通过用户名、邮箱、手机号进行登陆,通过判断resultList来确定查询结果,然后执行查询用户组UserGroup,用户组里面不存在,依然报"用户不存在",执行完以上代码,最后涉及到用户带有"审核"的,会查询examine_state(用户的审核状态),数据库表user_group中含有source_table和source_field进行查询,以上步骤完成,对输入的密码进行存储Token到数据库,匹对账号和密码,数据库中的AccessToken为令牌,用于身份认证,代码如图4-11所示。

图4-11用户登录核心代码图
4.4.3修改密码
修改密码,通过请求data,获取旧密码,并将新密码重新赋值,期间都是需要通过加密,代码如图4-12所示。

图4-12修改密码核心代码图
4.4.4修改数据
修改一个数据,原理与add基本一致,不同点在于通过readConfig()读取关键字,以及通过readQuery()获取URL后面?指定位置的标识,转成Map对象后,执行update操作,同样通过拼接的sql语句执行,执行过程读取query,toWhereSql()语句完成数据库操作,body为修改对象的值,代码如图4-13所示。

图4-13修改数据核心代码图
4.4.5删除数据
删除一条数据,通过readQuery(),获取URL后面的对象地址,删除FROM具体的table,query删除查询FindConfig语句,代码如图4-14所示。

图4-14删除数据核心代码图
4.4.6获取列表
通过请求的参数获取列表数据,代码如图4-15所示。

图4-15获取列表核心代码图
4.4.7图片上传
通过请求的参数获取列表数据,代码如图4-16所示。

图4-16图片上传核心代码图
4.5数据库设计
4.4.1 数据库概念设计
数据库概念设计是指对于某个具体应用的数据模型(数据结构),进行抽象和设计,以便在后续的数据库实现阶段中进行数据库逻辑设计和物理结构设计。概念结构本身特性就是其能表现来自用户的各类需求。
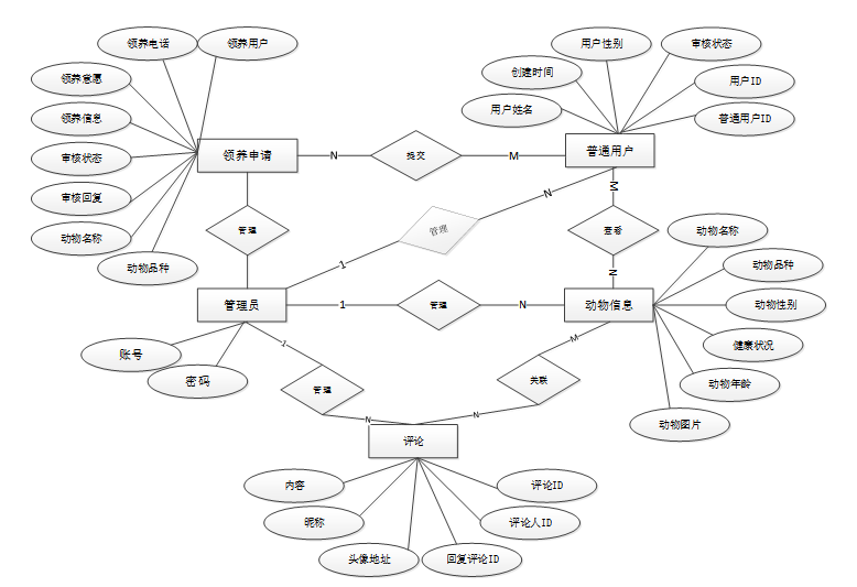
系统ER图如图4-17所示。

图4-17系统ER图
4.4.2数据库表设计
数据库表是设计和实现系统的一个重要基础。以下列出了该系统几个重要的数据库表。数据库表结构文档如下:
表access_token (登陆访问时长)
|----|-------------|-----------|-------|-----|------|----|-------------------|------------|
| 编号 | 名称 | 数据类型 | 长度 | 小数位 | 允许空值 | 主键 | 默认值 | 说明 |
| 1 | token_id | int | 10 | 0 | N | Y | | 临时访问牌ID |
| 2 | token | varchar | 64 | 0 | Y | N | | 临时访问牌 |
| 3 | info | text | 65535 | 0 | Y | N | | |
| 4 | maxage | int | 10 | 0 | N | N | 2 | 最大寿命:默认2小时 |
| 5 | create_time | timestamp | 19 | 0 | N | N | CURRENT_TIMESTAMP | 创建时间: |
| 6 | update_time | timestamp | 19 | 0 | N | N | CURRENT_TIMESTAMP | 更新时间: |
| 7 | user_id | int | 10 | 0 | N | N | 0 | 用户编号: |
表adoption_application (领养申请)
|----|-------------------------|-----------|-------|-----|------|----|-------------------|--------|
| 编号 | 名称 | 数据类型 | 长度 | 小数位 | 允许空值 | 主键 | 默认值 | 说明 |
| 1 | adoption_application_id | int | 10 | 0 | N | Y | | 领养申请ID |
| 2 | animal_name | varchar | 64 | 0 | Y | N | | 动物名称 |
| 3 | animal_species | varchar | 64 | 0 | Y | N | | 动物品种 |
| 4 | publish_user | int | 10 | 0 | Y | N | 0 | 发布用户 |
| 5 | adopting_users | int | 10 | 0 | Y | N | 0 | 领养用户 |
| 6 | adoption_phone_number | varchar | 64 | 0 | Y | N | | 领养电话 |
| 7 | adoption_intention | text | 65535 | 0 | Y | N | | 领养意愿 |
| 8 | adoption_information | text | 65535 | 0 | Y | N | | 领养信息 |
| 9 | examine_state | varchar | 16 | 0 | N | N | 未审核 | 审核状态 |
| 10 | examine_reply | varchar | 16 | 0 | Y | N | | 审核回复 |
| 11 | create_time | datetime | 19 | 0 | N | N | CURRENT_TIMESTAMP | 创建时间 |
| 12 | update_time | timestamp | 19 | 0 | N | N | CURRENT_TIMESTAMP | 更新时间 |
| 13 | source_table | varchar | 255 | 0 | Y | N | | 来源表 |
| 14 | source_id | int | 10 | 0 | Y | N | | 来源ID |
| 15 | source_user_id | int | 10 | 0 | Y | N | | 来源用户 |
表animal_information (动物信息)
|----|----------------------------------|-----------|-------|-----|------|----|-------------------|--------|
| 编号 | 名称 | 数据类型 | 长度 | 小数位 | 允许空值 | 主键 | 默认值 | 说明 |
| 1 | animal_information_id | int | 10 | 0 | N | Y | | 动物信息ID |
| 2 | animal_name | varchar | 64 | 0 | Y | N | | 动物名称 |
| 3 | animal_species | varchar | 64 | 0 | Y | N | | 动物品种 |
| 4 | animal_gender | varchar | 64 | 0 | Y | N | | 动物性别 |
| 5 | health | varchar | 64 | 0 | Y | N | | 健康状况 |
| 6 | animal_age | varchar | 64 | 0 | Y | N | | 动物年龄 |
| 7 | publish_user | int | 10 | 0 | Y | N | 0 | 发布用户 |
| 8 | animal_pictures | varchar | 255 | 0 | Y | N | | 动物图片 |
| 9 | animal_introduction | text | 65535 | 0 | Y | N | | 动物简介 |
| 10 | hits | int | 10 | 0 | N | N | 0 | 点击数 |
| 11 | praise_len | int | 10 | 0 | N | N | 0 | 点赞数 |
| 12 | collect_len | int | 10 | 0 | N | N | 0 | 收藏数 |
| 13 | comment_len | int | 10 | 0 | N | N | 0 | 评论数 |
| 14 | examine_state | varchar | 16 | 0 | N | N | 未审核 | 审核状态 |
| 15 | adoption_application_limit_times | int | 10 | 0 | N | N | 0 | 领养限制次数 |
| 16 | create_time | datetime | 19 | 0 | N | N | CURRENT_TIMESTAMP | 创建时间 |
| 17 | update_time | timestamp | 19 | 0 | N | N | CURRENT_TIMESTAMP | 更新时间 |
表animal_species (动物品种)
|----|-------------------|-----------|----|-----|------|----|-------------------|--------|
| 编号 | 名称 | 数据类型 | 长度 | 小数位 | 允许空值 | 主键 | 默认值 | 说明 |
| 1 | animal_species_id | int | 10 | 0 | N | Y | | 动物品种ID |
| 2 | animal_species | varchar | 64 | 0 | Y | N | | 动物品种 |
| 3 | create_time | datetime | 19 | 0 | N | N | CURRENT_TIMESTAMP | 创建时间 |
| 4 | update_time | timestamp | 19 | 0 | N | N | CURRENT_TIMESTAMP | 更新时间 |
表article (文章:用于内容管理系统的文章)
|----|-------------|-----------|------------|-----|------|----|-------------------|------------------------------------|
| 编号 | 名称 | 数据类型 | 长度 | 小数位 | 允许空值 | 主键 | 默认值 | 说明 |
| 1 | article_id | mediumint | 8 | 0 | N | Y | | 文章id:[0,8388607] |
| 2 | title | varchar | 125 | 0 | N | Y | | 标题:[0,125]用于文章和html的title标签中 |
| 3 | type | varchar | 64 | 0 | N | N | 0 | 文章分类:[0,1000]用来搜索指定类型的文章 |
| 4 | hits | int | 10 | 0 | N | N | 0 | 点击数:[0,1000000000]访问这篇文章的人次 |
| 5 | praise_len | int | 10 | 0 | N | N | 0 | 点赞数 |
| 6 | create_time | timestamp | 19 | 0 | N | N | CURRENT_TIMESTAMP | 创建时间: |
| 7 | update_time | timestamp | 19 | 0 | N | N | CURRENT_TIMESTAMP | 更新时间: |
| 8 | source | varchar | 255 | 0 | Y | N | | 来源:[0,255]文章的出处 |
| 9 | url | varchar | 255 | 0 | Y | N | | 来源地址:[0,255]用于跳转到发布该文章的网站 |
| 10 | tag | varchar | 255 | 0 | Y | N | | 标签:[0,255]用于标注文章所属相关内容,多个标签用空格隔开 |
| 11 | content | longtext | 2147483647 | 0 | Y | N | | 正文:文章的主体内容 |
| 12 | img | varchar | 255 | 0 | Y | N | | 封面图 |
| 13 | description | text | 65535 | 0 | Y | N | | 文章描述 |
表article_type (文章分类)
|----|-------------|-----------|-------|-----|------|----|-------------------|-------------------------------------------|
| 编号 | 名称 | 数据类型 | 长度 | 小数位 | 允许空值 | 主键 | 默认值 | 说明 |
| 1 | type_id | smallint | 5 | 0 | N | Y | | 分类ID:[0,10000] |
| 2 | display | smallint | 5 | 0 | N | N | 100 | 显示顺序:[0,1000]决定分类显示的先后顺序 |
| 3 | name | varchar | 16 | 0 | N | N | | 分类名称:[2,16] |
| 4 | father_id | smallint | 5 | 0 | N | N | 0 | 上级分类ID:[0,32767] |
| 5 | description | varchar | 255 | 0 | Y | N | | 描述:[0,255]描述该分类的作用 |
| 6 | icon | text | 65535 | 0 | Y | N | | 分类图标: |
| 7 | url | varchar | 255 | 0 | Y | N | | 外链地址:[0,255]如果该分类是跳转到其他网站的情况下,就在该URL上设置 |
| 8 | create_time | timestamp | 19 | 0 | N | N | CURRENT_TIMESTAMP | 创建时间: |
| 9 | update_time | timestamp | 19 | 0 | N | N | CURRENT_TIMESTAMP | 更新时间: |
表auth (用户权限管理)
|----|----------------|-----------|-------|-----|------|----|-------------------|---------|
| 编号 | 名称 | 数据类型 | 长度 | 小数位 | 允许空值 | 主键 | 默认值 | 说明 |
| 1 | auth_id | int | 10 | 0 | N | Y | | 授权ID: |
| 2 | user_group | varchar | 64 | 0 | Y | N | | 用户组: |
| 3 | mod_name | varchar | 64 | 0 | Y | N | | 模块名: |
| 4 | table_name | varchar | 64 | 0 | Y | N | | 表名: |
| 5 | page_title | varchar | 255 | 0 | Y | N | | 页面标题: |
| 6 | path | varchar | 255 | 0 | Y | N | | 路由路径: |
| 7 | parent | varchar | 64 | 0 | Y | N | | 父级菜单 |
| 8 | parent_sort | int | 10 | 0 | N | N | 0 | 父级菜单排序 |
| 9 | position | varchar | 32 | 0 | Y | N | | 位置: |
| 10 | mode | varchar | 32 | 0 | N | N | _blank | 跳转方式: |
| 11 | add | tinyint | 3 | 0 | N | N | 1 | 是否可增加: |
| 12 | del | tinyint | 3 | 0 | N | N | 1 | 是否可删除: |
| 13 | set | tinyint | 3 | 0 | N | N | 1 | 是否可修改: |
| 14 | get | tinyint | 3 | 0 | N | N | 1 | 是否可查看: |
| 15 | field_add | text | 65535 | 0 | Y | N | | 添加字段: |
| 16 | field_set | text | 65535 | 0 | Y | N | | 修改字段: |
| 17 | field_get | text | 65535 | 0 | Y | N | | 查询字段: |
| 18 | table_nav_name | varchar | 500 | 0 | Y | N | | 跨表导航名称: |
| 19 | table_nav | varchar | 500 | 0 | Y | N | | 跨表导航: |
| 20 | option | text | 65535 | 0 | Y | N | | 配置: |
| 21 | create_time | timestamp | 19 | 0 | N | N | CURRENT_TIMESTAMP | 创建时间: |
| 22 | update_time | timestamp | 19 | 0 | N | N | CURRENT_TIMESTAMP | 更新时间: |
表code_token
|----|---------------|-----------|-----|-----|------|----|-------------------|-------|
| 编号 | 名称 | 数据类型 | 长度 | 小数位 | 允许空值 | 主键 | 默认值 | 说明 |
| 1 | code_token_id | int | 10 | 0 | N | Y | | |
| 2 | token | varchar | 255 | 0 | Y | N | | |
| 3 | code | varchar | 255 | 0 | Y | N | | 验证码 |
| 4 | expire_time | timestamp | 19 | 0 | N | N | CURRENT_TIMESTAMP | 失效时间 |
| 5 | create_time | timestamp | 19 | 0 | N | N | CURRENT_TIMESTAMP | 创建时间 |
| 6 | update_time | timestamp | 19 | 0 | N | N | CURRENT_TIMESTAMP | 更新时间: |
表collect (收藏)
|----|--------------|-----------|-----|-----|------|----|-------------------|--------|
| 编号 | 名称 | 数据类型 | 长度 | 小数位 | 允许空值 | 主键 | 默认值 | 说明 |
| 1 | collect_id | int | 10 | 0 | N | Y | | 收藏ID: |
| 2 | user_id | int | 10 | 0 | N | N | 0 | 收藏人ID: |
| 3 | source_table | varchar | 255 | 0 | Y | N | | 来源表: |
| 4 | source_field | varchar | 255 | 0 | Y | N | | 来源字段: |
| 5 | source_id | int | 10 | 0 | N | N | 0 | 来源ID: |
| 6 | title | varchar | 255 | 0 | Y | N | | 标题: |
| 7 | img | varchar | 255 | 0 | Y | N | | 封面: |
| 8 | create_time | timestamp | 19 | 0 | N | N | CURRENT_TIMESTAMP | 创建时间: |
| 9 | update_time | timestamp | 19 | 0 | N | N | CURRENT_TIMESTAMP | 更新时间: |
表comment (评论)
|----|--------------|-----------|------------|-----|------|----|-------------------|----------------|
| 编号 | 名称 | 数据类型 | 长度 | 小数位 | 允许空值 | 主键 | 默认值 | 说明 |
| 1 | comment_id | int | 10 | 0 | N | Y | | 评论ID: |
| 2 | user_id | int | 10 | 0 | N | N | 0 | 评论人ID: |
| 3 | reply_to_id | int | 10 | 0 | N | N | 0 | 回复评论ID:空为0 |
| 4 | content | longtext | 2147483647 | 0 | Y | N | | 内容: |
| 5 | nickname | varchar | 255 | 0 | Y | N | | 昵称: |
| 6 | avatar | varchar | 255 | 0 | Y | N | | 头像地址:[0,255] |
| 7 | create_time | timestamp | 19 | 0 | N | N | CURRENT_TIMESTAMP | 创建时间: |
| 8 | update_time | timestamp | 19 | 0 | N | N | CURRENT_TIMESTAMP | 更新时间: |
| 9 | source_table | varchar | 255 | 0 | Y | N | | 来源表: |
| 10 | source_field | varchar | 255 | 0 | Y | N | | 来源字段: |
| 11 | source_id | int | 10 | 0 | N | N | 0 | 来源ID: |
表forum (论坛)
|----|-------------|-----------|------------|-----|------|----|-------------------|-----------------------------|
| 编号 | 名称 | 数据类型 | 长度 | 小数位 | 允许空值 | 主键 | 默认值 | 说明 |
| 1 | forum_id | mediumint | 8 | 0 | N | Y | | 论坛id |
| 2 | display | smallint | 5 | 0 | N | N | 100 | 排序 |
| 3 | user_id | mediumint | 8 | 0 | N | N | 0 | 用户ID |
| 4 | nickname | varchar | 16 | 0 | Y | N | | 昵称:[0,16] |
| 5 | praise_len | int | 10 | 0 | Y | N | 0 | 点赞数 |
| 6 | hits | int | 10 | 0 | N | N | 0 | 访问数 |
| 7 | title | varchar | 125 | 0 | N | N | | 标题 |
| 8 | keywords | varchar | 125 | 0 | Y | N | | 关键词 |
| 9 | description | varchar | 255 | 0 | Y | N | | 描述 |
| 10 | url | varchar | 255 | 0 | Y | N | | 来源地址 |
| 11 | tag | varchar | 255 | 0 | Y | N | | 标签 |
| 12 | img | text | 65535 | 0 | Y | N | | 封面图 |
| 13 | content | longtext | 2147483647 | 0 | Y | N | | 正文 |
| 14 | create_time | timestamp | 19 | 0 | N | N | CURRENT_TIMESTAMP | 创建时间: |
| 15 | update_time | timestamp | 19 | 0 | N | N | CURRENT_TIMESTAMP | 更新时间: |
| 16 | avatar | varchar | 255 | 0 | Y | N | | 发帖人头像: |
| 17 | type | varchar | 64 | 0 | N | N | 0 | 论坛分类:[0,1000]用来搜索指定类型的论坛帖 |
| 18 | istop | int | 10 | 0 | N | N | 0 | 是否置顶 |
表forum_type (论坛分类)
|----|-------------|-----------|-----|-----|------|----|-------------------|-------------------------------------------|
| 编号 | 名称 | 数据类型 | 长度 | 小数位 | 允许空值 | 主键 | 默认值 | 说明 |
| 1 | type_id | smallint | 5 | 0 | N | Y | | 分类ID:[0,10000] |
| 2 | name | varchar | 16 | 0 | N | N | | 分类名称:[2,16] |
| 3 | description | varchar | 255 | 0 | Y | N | | 描述:[0,255]描述该分类的作用 |
| 4 | url | varchar | 255 | 0 | Y | N | | 外链地址:[0,255]如果该分类是跳转到其他网站的情况下,就在该URL上设置 |
| 5 | father_id | smallint | 5 | 0 | N | N | 0 | 上级分类ID:[0,32767] |
| 6 | icon | varchar | 255 | 0 | Y | N | | 分类图标: |
| 7 | create_time | timestamp | 19 | 0 | N | N | CURRENT_TIMESTAMP | 创建时间: |
| 8 | update_time | timestamp | 19 | 0 | N | N | CURRENT_TIMESTAMP | 更新时间: |
表hits (用户点击)
|----|--------------|-----------|-----|-----|------|----|-------------------|-------|
| 编号 | 名称 | 数据类型 | 长度 | 小数位 | 允许空值 | 主键 | 默认值 | 说明 |
| 1 | hits_id | int | 10 | 0 | N | Y | | 点赞ID: |
| 2 | user_id | int | 10 | 0 | N | N | 0 | 点赞人: |
| 3 | create_time | timestamp | 19 | 0 | N | N | CURRENT_TIMESTAMP | 创建时间: |
| 4 | update_time | timestamp | 19 | 0 | N | N | CURRENT_TIMESTAMP | 更新时间: |
| 5 | source_table | varchar | 255 | 0 | Y | N | | 来源表: |
| 6 | source_field | varchar | 255 | 0 | Y | N | | 来源字段: |
| 7 | source_id | int | 10 | 0 | N | N | 0 | 来源ID: |
表message (留言板)
|----|-------------|-----------|------------|-----|------|----|-------------------|---------|
| 编号 | 名称 | 数据类型 | 长度 | 小数位 | 允许空值 | 主键 | 默认值 | 说明 |
| 1 | message_id | int | 10 | 0 | N | Y | | 留言板ID: |
| 2 | user_id | int | 10 | 0 | N | N | 0 | 用户ID: |
| 3 | title | varchar | 64 | 0 | Y | N | | 标题: |
| 4 | content | longtext | 2147483647 | 0 | N | N | | 内容: |
| 5 | nickname | varchar | 32 | 0 | N | N | | 昵称: |
| 6 | avatar | varchar | 255 | 0 | Y | N | | 头像: |
| 7 | email | varchar | 125 | 0 | Y | N | | 留言者邮箱 |
| 8 | phone | varchar | 11 | 0 | Y | N | | 留言者手机号码 |
| 9 | create_time | timestamp | 19 | 0 | N | N | CURRENT_TIMESTAMP | 创建时间: |
| 10 | update_time | timestamp | 19 | 0 | N | N | CURRENT_TIMESTAMP | 更新时间: |
| 11 | reply | longtext | 2147483647 | 0 | Y | N | | 回复 |
| 12 | reply_state | tinyint | 4 | 0 | Y | N | 0 | 回复状态 |
表notice (公告)
|----|-------------|-----------|------------|-----|------|----|-------------------|-------|
| 编号 | 名称 | 数据类型 | 长度 | 小数位 | 允许空值 | 主键 | 默认值 | 说明 |
| 1 | notice_id | mediumint | 8 | 0 | N | Y | | 公告id: |
| 2 | title | varchar | 125 | 0 | N | N | | 标题: |
| 3 | content | longtext | 2147483647 | 0 | Y | N | | 正文: |
| 4 | create_time | timestamp | 19 | 0 | N | N | CURRENT_TIMESTAMP | 创建时间: |
| 5 | update_time | timestamp | 19 | 0 | N | N | CURRENT_TIMESTAMP | 更新时间: |
表ordinary_users (普通用户)
|----|-------------------|-----------|----|-----|------|----|-------------------|--------|
| 编号 | 名称 | 数据类型 | 长度 | 小数位 | 允许空值 | 主键 | 默认值 | 说明 |
| 1 | ordinary_users_id | int | 10 | 0 | N | Y | | 普通用户ID |
| 2 | user_name | varchar | 64 | 0 | Y | N | | 用户姓名 |
| 3 | user_gender | varchar | 64 | 0 | Y | N | | 用户性别 |
| 4 | examine_state | varchar | 16 | 0 | N | N | 已通过 | 审核状态 |
| 5 | user_id | int | 10 | 0 | N | N | 0 | 用户ID |
| 6 | create_time | datetime | 19 | 0 | N | N | CURRENT_TIMESTAMP | 创建时间 |
| 7 | update_time | timestamp | 19 | 0 | N | N | CURRENT_TIMESTAMP | 更新时间 |
表praise (点赞)
|----|--------------|-----------|-----|-----|------|----|-------------------|----------------|
| 编号 | 名称 | 数据类型 | 长度 | 小数位 | 允许空值 | 主键 | 默认值 | 说明 |
| 1 | praise_id | int | 10 | 0 | N | Y | | 点赞ID: |
| 2 | user_id | int | 10 | 0 | N | N | 0 | 点赞人: |
| 3 | create_time | timestamp | 19 | 0 | N | N | CURRENT_TIMESTAMP | 创建时间: |
| 4 | update_time | timestamp | 19 | 0 | N | N | CURRENT_TIMESTAMP | 更新时间: |
| 5 | source_table | varchar | 255 | 0 | Y | N | | 来源表: |
| 6 | source_field | varchar | 255 | 0 | Y | N | | 来源字段: |
| 7 | source_id | int | 10 | 0 | N | N | 0 | 来源ID: |
| 8 | status | bit | 1 | 0 | N | N | 1 | 点赞状态:1为点赞,0已取消 |
表schedule (日程管理)
|----|----------------|----------|-----|-----|------|----|-----|------------------|
| 编号 | 名称 | 数据类型 | 长度 | 小数位 | 允许空值 | 主键 | 默认值 | 说明 |
| 1 | schedule_id | smallint | 5 | 0 | N | Y | | 日程ID:[0,32767] |
| 2 | content | varchar | 255 | 0 | Y | N | | 日程内容 |
| 3 | scheduled_time | datetime | 19 | 0 | Y | N | | 计划时间 |
| 4 | user_id | int | 10 | 0 | N | N | | 用户id |
| 5 | create_time | datetime | 19 | 0 | Y | N | | 创建时间 |
| 6 | update_time | datetime | 19 | 0 | Y | N | | 更新时间 |
表score (评分)
|----|--------------|-----------|-----|-----|------|----|-------------------|-------|
| 编号 | 名称 | 数据类型 | 长度 | 小数位 | 允许空值 | 主键 | 默认值 | 说明 |
| 1 | score_id | int | 10 | 0 | N | Y | | 评分ID: |
| 2 | user_id | int | 10 | 0 | N | N | 0 | 评分人: |
| 3 | nickname | varchar | 64 | 0 | Y | N | | 昵称: |
| 4 | score_num | double | 5 | 2 | N | N | 0.00 | 评分: |
| 5 | create_time | timestamp | 19 | 0 | N | N | CURRENT_TIMESTAMP | 创建时间: |
| 6 | update_time | timestamp | 19 | 0 | N | N | CURRENT_TIMESTAMP | 更新时间: |
| 7 | source_table | varchar | 255 | 0 | Y | N | | 来源表: |
| 8 | source_field | varchar | 255 | 0 | Y | N | | 来源字段: |
| 9 | source_id | int | 10 | 0 | N | N | 0 | 来源ID: |
表slides (轮播图)
|----|-------------|-----------|-----|-----|------|----|-------------------|--------|
| 编号 | 名称 | 数据类型 | 长度 | 小数位 | 允许空值 | 主键 | 默认值 | 说明 |
| 1 | slides_id | int | 10 | 0 | N | Y | | 轮播图ID: |
| 2 | title | varchar | 64 | 0 | Y | N | | 标题: |
| 3 | content | varchar | 255 | 0 | Y | N | | 内容: |
| 4 | url | varchar | 255 | 0 | Y | N | | 链接: |
| 5 | img | varchar | 255 | 0 | Y | N | | 轮播图: |
| 6 | hits | int | 10 | 0 | N | N | 0 | 点击量: |
| 7 | create_time | timestamp | 19 | 0 | N | N | CURRENT_TIMESTAMP | 创建时间: |
| 8 | update_time | timestamp | 19 | 0 | N | N | CURRENT_TIMESTAMP | 更新时间: |
表upload (文件上传)
|----|-----------|---------|-----|-----|------|----|-----|------|
| 编号 | 名称 | 数据类型 | 长度 | 小数位 | 允许空值 | 主键 | 默认值 | 说明 |
| 1 | upload_id | int | 10 | 0 | N | Y | | 上传ID |
| 2 | name | varchar | 64 | 0 | Y | N | | 文件名 |
| 3 | path | varchar | 255 | 0 | Y | N | | 访问路径 |
| 4 | file | varchar | 255 | 0 | Y | N | | 文件路径 |
| 5 | display | varchar | 255 | 0 | Y | N | | 显示顺序 |
| 6 | father_id | int | 10 | 0 | Y | N | 0 | 父级ID |
| 7 | dir | varchar | 255 | 0 | Y | N | | 文件夹 |
| 8 | type | varchar | 32 | 0 | Y | N | | 文件类型 |
表user (用户账户:用于保存用户登录信息)
|----|-------------|-----------|-----|-----|------|----|-------------------|-------------------------------------|
| 编号 | 名称 | 数据类型 | 长度 | 小数位 | 允许空值 | 主键 | 默认值 | 说明 |
| 1 | user_id | int | 10 | 0 | N | Y | | 用户ID:[0,8388607]用户获取其他与用户相关的数据 |
| 2 | state | smallint | 5 | 0 | N | N | 1 | 账户状态:[0,10](1可用|2异常|3已冻结|4已注销) |
| 3 | user_group | varchar | 32 | 0 | Y | N | | 所在用户组:[0,32767]决定用户身份和权限 |
| 4 | login_time | timestamp | 19 | 0 | N | N | CURRENT_TIMESTAMP | 上次登录时间: |
| 5 | phone | varchar | 11 | 0 | Y | N | | 手机号码:[0,11]用户的手机号码,用于找回密码时或登录时 |
| 6 | phone_state | smallint | 5 | 0 | N | N | 0 | 手机认证:[0,1](0未认证|1审核中|2已认证) |
| 7 | username | varchar | 16 | 0 | N | N | | 用户名:[0,16]用户登录时所用的账户名称 |
| 8 | nickname | varchar | 16 | 0 | Y | N | | 昵称:[0,16] |
| 9 | password | varchar | 64 | 0 | N | N | | 密码:[0,32]用户登录所需的密码,由6-16位数字或英文组成 |
| 10 | email | varchar | 64 | 0 | Y | N | | 邮箱:[0,64]用户的邮箱,用于找回密码时或登录时 |
| 11 | email_state | smallint | 5 | 0 | N | N | 0 | 邮箱认证:[0,1](0未认证|1审核中|2已认证) |
| 12 | avatar | varchar | 255 | 0 | Y | N | | 头像地址:[0,255] |
| 13 | open_id | varchar | 255 | 0 | Y | N | | 针对获取用户信息字段 |
| 14 | create_time | timestamp | 19 | 0 | N | N | CURRENT_TIMESTAMP | 创建时间: |
表user_group (用户组:用于用户前端身份和鉴权)
|----|--------------|-----------|-----|-----|------|----|-------------------|----------------------------|
| 编号 | 名称 | 数据类型 | 长度 | 小数位 | 允许空值 | 主键 | 默认值 | 说明 |
| 1 | group_id | mediumint | 8 | 0 | N | Y | | 用户组ID:[0,8388607] |
| 2 | display | smallint | 5 | 0 | N | N | 100 | 显示顺序:[0,1000] |
| 3 | name | varchar | 16 | 0 | N | N | | 名称:[0,16] |
| 4 | description | varchar | 255 | 0 | Y | N | | 描述:[0,255]描述该用户组的特点或权限范围 |
| 5 | source_table | varchar | 255 | 0 | Y | N | | 来源表: |
| 6 | source_field | varchar | 255 | 0 | Y | N | | 来源字段: |
| 7 | source_id | int | 10 | 0 | N | N | 0 | 来源ID: |
| 8 | register | smallint | 5 | 0 | Y | N | 0 | 注册位置: |
| 9 | create_time | timestamp | 19 | 0 | N | N | CURRENT_TIMESTAMP | 创建时间: |
| 10 | update_time | timestamp | 19 | 0 | N | N | CURRENT_TIMESTAMP | 更新时间: |
5系统实现
5.1 普通用户 功能实现
5.1.1首页
首页是系统的主界面,展示平台的核心内容,包括最新资讯、动物信息、通知公告等。用户可以通过首页快速访问各个功能模块,还可以根据关键词搜索相关内容,如图5-1所示。

图5-1系统首页界面图
5.1.2 新闻资讯
点击系统导航栏上的"新闻资讯"菜单按钮,将进入新闻资讯列表,用户可以查看系统发布的所有新闻资讯信息。点击新闻资讯后进入详情页,可以查看该新闻资讯信息的完整内容,用户可以进行点赞、收藏、评论等操作。新闻资讯列表页面如图5-2所示。

图5-2新闻资讯列表界面图
5.1.3 动物信息
点击系统导航栏上的"动物信息"菜单按钮,将进入动物信息列表,用户可以浏览所有的动物信息,支持关键词搜索和下拉搜索。用户点击某动物信息后,进入该动物信息详情页面,用户可以查看该动物的详细信息,可以进行点赞、收藏、评论、申请领养等操作。动物信息列表如图5-3所示。动物信息详情页如图5-4所示。领养申请页如图5-5所示。

图5-3动物信息列表界面图

图5-4动物信息详情界面图

图5-5领养申请界面图
5.1.4 交流论坛
点击系统导航栏上的"交流论坛"菜单按钮,用户可以查看、参与讨论关于动物救助的主题讨论。提供帖子的发布、评论、点赞等功能。交流论坛列表如图5-6所示。发布内容页如图5-7所示。

图5-6交流论坛列表界面图

图5-7发布内容界面图
5.1. 5留言反馈
点击系统导航栏上的"留言反馈"菜单按钮,点击"留言"按钮,用户可以向平台提出建议、意见或问题。留言反馈页如图5-8所示。

图5-8留言反馈界面图
5. 1 . 6 个人中心
个人中心:包括个人首页、动物信息、领养申请、交流论坛、收藏、评论管理等功能。动物信息:用户可以发布流浪动物信息,进行救助或领养申请。领养申请:用户可以查看自己提交的领养申请和审核状态,跟踪处理进度。交流论坛:用户可以查看自己发布的帖子和评论内容。收藏:用户可以查看和删除自己收藏的内容。评论管理:用户可以查看和管理自己在平台上的评论,修改或删除不合适的评论。动物信息发布页面如图5-9所示。领养申请页面如图5-10所示。交流论坛页面如图5-11所示。

图5-9动物信息发布界面

图5-10领养申请界面

图5-11交流论坛列表界面
5. 2 管理员功能实现
5. 2 .1 后台首页
后台首页展示系统的各项统计信息,包括动物信息统计、领养申请统计等,管理员可以了解平台的运营情况等。界面如下图5-12所示。

图5-12后台首页界面图
5. 2 . 2 系统用户管理
基于SpringBoot的流浪动物救助平台中的管理人员是可以对普通用户进行管理的,包括对用户信息进行增删改查等操作,也可以对管理员进行管控。界面如下图5-13所示。

图5-13用户管理界面图
5 . 2 . 3 动物信息 管理
管理员点击"动物信息管理"这一菜单会显示动物信息列表和动物信息添加两个子菜单,点击"动物信息列表"可以查看动物信息详情和用户评论,可以进行查询、重置、删除等操作。点击"动物信息添加",管理员可以添加新的动物信息。动物信息列表界面如下图5-14所示。

图5-14动物信息列表界面图
5.2.4 领养申请管理
管理员点击"领养申请管理"这一菜单会显示领养申请列表,可以查看和审核用户提交的领养申请,可以进行查询、重置、删除等操作。领养申请列表界面如下图5-15所示。

图5-15领养申请列表界面图
5.2.5 交流管理
管理员点击"交流管理"这一菜单会显示交流论坛和论坛分类两个子菜单,管理员可以管理平台的交流论坛,设置论坛分类,审核论坛中的帖子和评论,确保内容的健康与有序。交流论坛界面如下图5-16所示。

图5-16交流论坛界面图
5.2.6 系统管理
管理员点击"系统管理-轮播图管理"菜单,可以对前台展示的轮播图进行设置,界面如下图5-17所示。

图5-17轮播图管理界面图
5.2.7 通知公告管理
管理员点击"通知公告管理"这个菜单,可以对系统中的通知公告进行管理,包括通知公告的增删改查等操作。通知公告管理界面如下图所示。

图5-18通知公告管理界面图
5.2.8资源管理
管理员点击"资源管理"菜单,管理员可以上传、编辑或删除系统的资源,如文章、图片、视频等。这些资源可用于新闻资讯模块的展示。管理员还可以对知识进行分类和标签化,方便用户查找和使用,界面如下图所示。

图5-19资源管理界面图
6系统测试
6.1系统测试目标
为了保证"基于SpringBoot的流浪动物救助平台"的质量,使其能够稳定的运行,并排除其可能存在的未知隐患。解除软件可能存在的故障,理清楚测试与纠错的关系,如图6-1所示。

图6-1测试与纠错信息流程
6.2系统功能测试
通过对系统中所含的主要实体对象及其功能操作进行测试用例设计。以下是详细的测试:
表6-1用户注册登录测试表
用户注册登录测试用例:
|---------|-------------|-----------------------------------------------------|-------------|----------|------|
| 用例说明 | 测试目的 | 测试步骤 | 预期结果 | 输出结果 | 通过情况 |
| 用户注册、登录 | 测试用户正确注册、登录 | 1. 在首页界面注册一个新用户,按规定输入合理的注册信息,提交。 2. 用户在登录界面输入账户密码登录 | 用户注册成功,登录成功 | 结果输出符合预期 | 通过 |
表6-2新闻资讯查询测试表
新闻资讯查询用例:
|--------|--------------|-------------------------------------------|--------------|----------|------|
| 用例说明 | 测试目的 | 测试步骤 | 预期结果 | 输出结果 | 通过情况 |
| 新闻资讯查询 | 测试用户新闻资讯查询功能 | 1. 在首页点击新闻资讯列表; 2. 输入关键词"资讯标题"或"资讯分类"点击搜索 | 显示含有关键词的新闻资讯 | 结果输出符合预期 | 通过 |
表6-3评论测试表
评论测试用例:
|------|----------|------------------------------------|----------|----------|------|
| 用例说明 | 测试目的 | 测试步骤 | 预期结果 | 输出结果 | 通过情况 |
| 评论 | 测试用户评论功能 | 1、在首页点击新闻资讯并看详情; 2、点击评论,输入相关信息点击提交 | 生成新的评论信息 | 结果输出符合预期 | 通过 |
表6-4动物信息添加测试表
管理员动物信息添加测试用例:
|----------|---------------|-------------------------------|----------|----------|------|
| 用例说明 | 测试目的 | 测试步骤 | 预期结果 | 输出结果 | 通过情况 |
| 动物信息添加测试 | 测试管理员添加动物信息功能 | 1. 管理员点击动物信息添加; 2. 输入相关信息点击提交 | 动物信息添加成功 | 结果输出符合预期 | 通过 |
表6-5通知公告删除测试表
通知公告删除测试用例:
|----------|------------|--------------------------------------|----------------------|----------|------|
| 用例说明 | 测试目的 | 测试步骤 | 预期结果 | 输出结果 | 通过情况 |
| 通知公告删除测试 | 测试通知公告删除功能 | 1. 管理员点击通知公告管理; 2. 选择一个通知公告点击删除并确认删除 | 通知公告删除成功,前端不在展示该通知公告 | 结果输出符合预期 | 通过 |
6.3 性能测试
- 兼容性测试
表6-6 兼容性测试用例
|--------|---------|-------------------|---------------------|------------------------|
| 用例编号 | 测试类型 | 测试目标 | 操作过程 | 预期结果 |
| 兼容性_01 | 设备兼容性 | 测试系统在不同设备上的表现 | 在多种设备上访问系统并记录表现 | 系统在各种设备上都能正常加载和显示页面 |
| 兼容性_02 | 浏览器兼容性 | 测试系统在不同浏览器上的表现 | 在多种浏览器中访问系统并记录表现 | 系统在各种主流浏览器上都能正常加载和显示页面 |
| 兼容性_03 | 分辨率兼容性 | 测试系统在不同分辨率下的显示效果 | 在不同分辨率的设备上访问系统并记录表现 | 系统在各种分辨率下都能适应并正常显示内容 |
| 兼容性_04 | 操作系统兼容性 | 测试系统在不同操作系统上的运行情况 | 在不同操作系统上访问系统并记录表现 | 系统能够在常用操作系统上正常运行和显示 |
- 性能测试
表6-7 性能测试用例
|-------|-------|-------------------|---------------------|-----------------------|
| 用例编号 | 测试类型 | 测试目标 | 操作过程 | 预期结果 |
| 性能_01 | 负载测试 | 测试系统在正常负载下的性能 | 逐步增加用户数来模拟不同的负载情况 | 系统能够稳定处理并响应不同数量的用户请求 |
| 性能_02 | 压力测试 | 测试系统在极端负载下的性能 | 以超过系统承受极限的用户数来测试系统 | 系统能够在高负载情况下仍然保持正常运行 |
| 性能_03 | 并发测试 | 测试系统能同时处理多少并发用户请求 | 同时发送多个并发用户请求来测试系统性能 | 系统能够有效地处理多个并发请求 |
| 性能_04 | 数据量测试 | 测试系统在大数据量下的性能 | 向系统添加大量数据并测试系统响应时间 | 系统能够在大数据量情况下保持较快的响应时间 |
6.4 测试结果总结
全部测试用例都已通过,且不存在漏洞,实现了本论文开始时所作要求和期望。本系统运行稳定,使用流畅,可以满足客户需求。试运行后进行系统评估,可以认为该系统达到预定的目标要求,可以满足用户的需求,也满足了系统开发前所作目标。系统在经过大量重复测试后运行十分稳定,安全实用,功能模块已经达到预定目标所需。在规定的时间内实现系统的大部分功能,且满足要求,节省开发成本,有助于提高科学管理水平,符合本人经济情况。
简而言之,经过严格的测试,可以发现该系统的功能和性能非常出色,它的精度、可靠性、稳健性都达到了极高的水平,而且它还支持快速、精细的点击操作,使用者的使用感受更加良好。此外,它还支持各种主流浏览器,满足不同的使用要求。
结 论
基于SpringBoot的流浪动物救助平台的设计与实现,成功地为流浪动物的救助与领养提供了一个高效、便捷的信息化解决方案。通过合理的系统架构和技术选型,平台不仅满足了普通用户和管理员的不同需求,还在功能、性能与安全性方面达到了预期目标。
对于普通用户,平台提供了一个完整的动物信息浏览、领养申请、交流互动与反馈的功能模块,使得用户能够便捷地获取流浪动物的相关信息,参与动物救助与领养活动,同时增强了公众的社会责任感。用户可以通过系统轻松浏览并申请领养流浪动物,平台也通过交流论坛和留言反馈机制加强了人与人之间的互动与沟通,促进了信息的流通和社区的建设。
对于管理员,平台提供了高效的后台管理系统,涵盖了系统用户、动物信息、领养申请、通知公告等多项管理功能。管理员能够实时掌握平台的运营状况,并高效地处理各类任务,如审核领养申请、发布公告、管理用户和动物信息等,确保平台信息的准确性与时效性。
此外,平台采用了SpringBoot框架作为后端开发技术,结合Vue.js前端和MySQL数据库,保证了系统的高效性和稳定性。数据的安全性、系统的扩展性以及用户的操作体验也得到了充分保障。数据可视化技术的引入为管理人员提供了直观的决策支持,进一步提升了平台的可操作性。
总体而言,本平台在流浪动物救助与领养领域提供了一个完善的信息化工具,促进了社会对流浪动物问题的关注与参与,提升了救助工作的效率和透明度。未来,平台可以进一步优化用户体验,增加更多智能化的功能,如自动匹配领养者与流浪动物,进一步推动流浪动物救助事业的发展,并为社会公益做出更多贡献。
参考文献
1\]于中阳.城市宠物信息化管理研究\[J\].产业与科技论坛,2024,23(18):228-230. \[2\]卢长鹏,张业男,周敏.Java程序设计项目化教程\[M\].化学工业出版社:202403.298. \[3\]Liu H .Comparative Application of Teaching Methods in C Language and JAVA Programming Courses\[J\].International Journal of New Developments in Education,2024,6(1): \[4\]Kan S ,Gao Y ,Zhong Z , et al.Cross-Language Taint Analysis: Generating Caller-Sensitive Native Code Specification for Java\[J\].IEEE Transactions on Software Engineering,2024,50(6):1518-1533. \[5\]张雨蝶,周春柳.高校流浪动物的数字化管理探索\[J\].中国动物检疫,2023,40(11):41-45+88. \[6\]Liang C .School Vehicle Management System Based on JAVA Language\[J\].Academic Journal of Computing \& Information Science,2023,6(9): \[7\]张桓,徐丽.Java语言程序设计与实现\[M\].人民邮电出版社:202308.479. \[8\]费天乐,刘君.宠物领养一站式服务平台可行性及运行模式研究\[J\].国际公关,2023,(12):170-172.DOI:10.16645/j.cnki.cn11-5281/c.2023.12.003. \[9\]李兴华,马云涛.Spring开发实战\[M\].人民邮电出版社:202303.381. \[10\]邹玲怡.基于服务设计的城市流浪动物救助站空间设计研究\[D\].南京理工大学,2023.DOI:10.27241/d.cnki.gnjgu.2023.001249. \[11\]颜惠.基于Web的宠物店信息管理系统设计\[J\].软件,2023,44(02):147-149. \[12\]赵亚洲,杨晓冬.动物领养管理系统的设计与实现\[J\].无线互联科技,2022,19(18):61-65+72. \[13\]张杜鹃.基于微服务的流浪动物新型救助系统的设计与实现\[D\].首都经济贸易大学,2022.DOI:10.27338/d.cnki.gsjmu.2022.000827. \[14\]安琪.基于服务设计思维的城市流浪动物助养系统设计研究\[D\].北京化工大学,2022.DOI:10.26939/d.cnki.gbhgu.2022.001964. \[15\]李晓黎.Spring Boot+Spring Cloud+Docker微服务架构开发实战\[M\].人民邮电出版社:202112.293. \[16\]周粉妹,吴仁平,钱荣华,等.基于SSM的宠物领养网站设计\[J\].扬州职业大学学报,2021,25(01):32-35.DOI:10.15954/j.cnki.cn32-1529/g4.2021.01.009. \[17\]赵灿.《宠爱》移动应用设计的研究\[D\].北京印刷学院,2020.DOI:10.26968/d.cnki.gbjyc.2020.000217. \[18\]姜苏.基于互联网平台解决社会流浪动物问题的可行性研究\[D\].山东农业大学,2020.DOI:10.27277/d.cnki.gsdnu.2020.001043. \[19\]吴文洋,刘世宇.基于B/S架构宠物领养管理系统设计\[J\].软件,2020,41(11):85-87. \[20\]杨芹.宠物领养Web App的设计与实现\[D\].华中科技大学,2020.DOI:10.27157/d.cnki.ghzku.2020.006892. 致 谢 在撰写这篇基于SpringBoot的流浪动物救助平台的毕业论文之际,我满怀感激之情,回顾整个设计过程,从最初的构想到最终的成果,每一步都凝聚了众多人的支持与帮助。 在此,我要特别感谢我的导师。是您的悉心指导与无私奉献,让我在迷茫时找到了方向,在困难前鼓起了勇气。您的严谨治学态度和深厚学术造诣,不仅让我在学术上受益匪浅,更在人生道路上树立了榜样。 我也要感谢我的同学们。我们一起熬夜讨论,一起解决难题,你们的陪伴与帮助,让我的大学生活更加丰富多彩。在团队合作中,我学会了沟通与协作,也更加珍惜这份难得的友谊。 我还要感谢我的家人。是你们的理解与支持,让我能够全身心地投入到学业中。在我遇到挫折时,是你们给予我温暖与鼓励,让我有勇气面对一切挑战。 展望未来,我将带着这份感激与收获,继续前行。我深知,技术的道路永无止境,我将不断学习新知识,掌握新技能,为未来的工作与研究打下坚实的基础。同时,我也希望能将所学应用到更广阔的领域,为社会的发展贡献自己的一份力量。