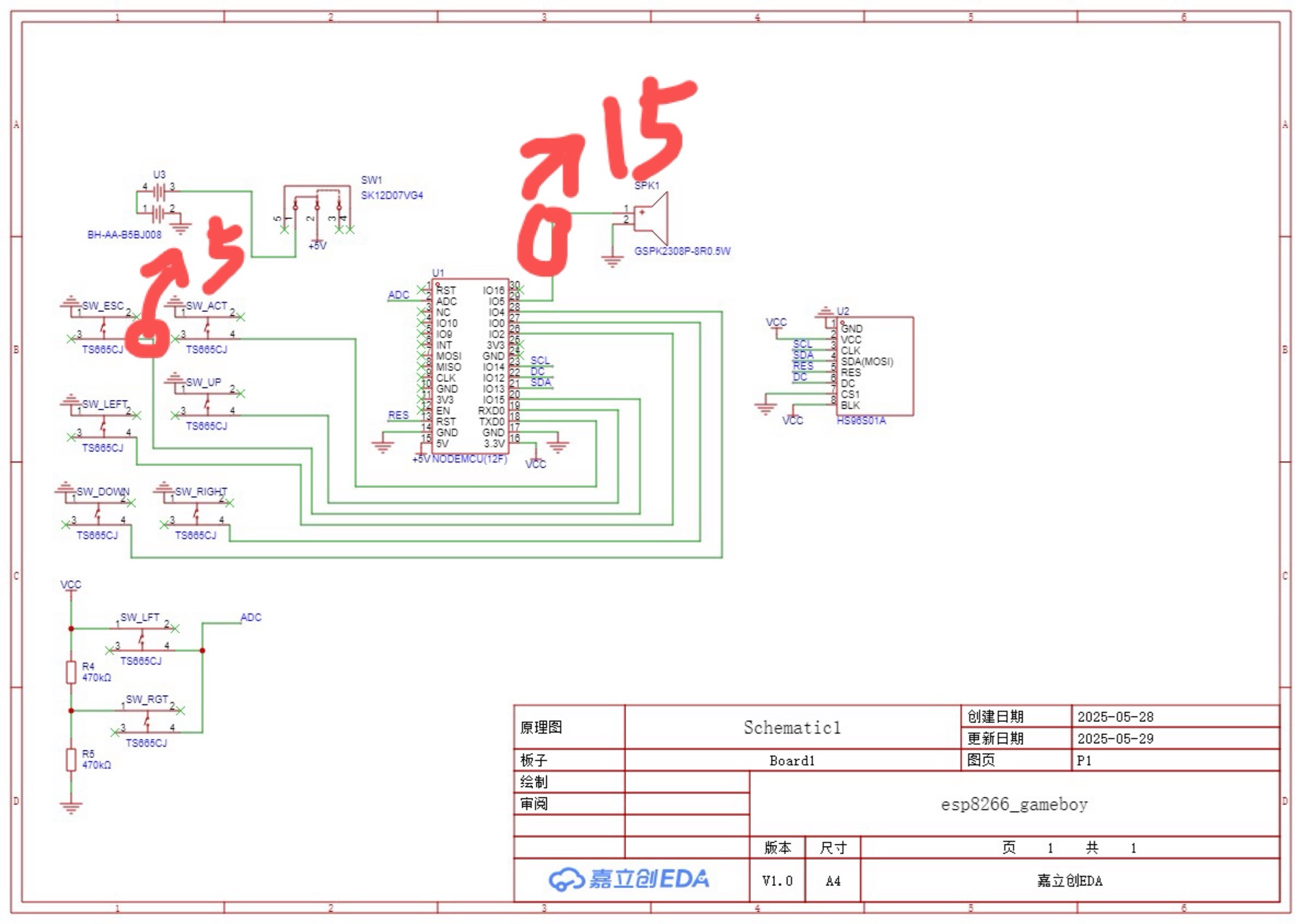
上一篇文章说到,控制按键有八个,单片机的io口数量不够,有一个叫PIN_ESC的按键连到了D8也就是15号接口,实际上是不工作的,15号接口通过一个10k电阻下拉接地了。这个键是B键,很重要,所以对一些接口做了调整:

在lib文件夹里的ESPBoyInit.h👆
相应的 ESPBoyInit.cpp改写为


具体各个按键的功能和对应开发板的编号,我注释了,可以按照一一连接。
lcd的各个引脚连接方法不变

就是把扬声器接口和 PIN_ESC换了位置,但是,第一会导致扬声器的接法必须如上图所示的下拉接法,上拉会导致单片机停止工作;第二是喇叭的声音变小,因为10k的电阻起到分流作用。
扬声器我用的是8欧姆5w的,阻抗匹配这块我不懂,随便找的,你也可以加一级放大器,匹配一下,不过在这么一个采样率的情况下,加个输出电容就行了,都是鬼哭狼嚎。
最后就是,我们虽然用的是彩屏,但gameboy实际上是单色的游戏机,我们只用了彩屏的大小,颜色的话就是黑白和液晶绿最顺眼。A0接口的两个按键用的电阻我换成了10k


我在ino文件里设置了一个DEBUG的define,可以取消注释,查看按键的实际adc读数对阈值进行调整
