🥂(❁´◡`❁)您的点赞👍➕评论📝➕收藏⭐➕关注👀是作者创作的最大动力🤞
💖📕🎉🔥 支持我:点赞👍+收藏⭐️+留言📝+关注👀欢迎留言讨论
🔥🔥🔥(源码获取 + 调试运行 + 问题答疑)🔥🔥🔥 有兴趣可以联系我
🔥🔥🔥 文末有往期免费源码,直接领取获取(无删减,无套路)
我们常常在当下感到时间慢,觉得未来遥远,但一旦回头看,时间已经悄然流逝。对于未来,尽管如此,也应该保持一种从容的态度,相信未来仍有许多可能性等待着我们。
🔥🔥🔥(免费,无删减,无套路):java swing管理系统源码 程序 代码 图形界面(11套)」
链接:https://pan.quark.cn/s/784a0d377810
提取码:见文章末尾
🔥🔥🔥(免费,无删减,无套路): Python源代码+开发文档说明(23套)」
链接:https://pan.quark.cn/s/1d351abbd11c
提取码:见文章末尾
🔥🔥🔥(免费,无删减,无套路):计算机专业精选源码+论文(26套)」
链接:https://pan.quark.cn/s/8682a41d0097
提取码:见文章末尾
🔥🔥🔥(免费,无删减,无套路):Java web项目源码整合开发ssm(30套)
链接:https://pan.quark.cn/s/1c6e0826cbfd
提取码:见文章末尾
🔥🔥🔥(免费,无删减,无套路):「在线考试系统源码(含搭建教程)」
链接:https://pan.quark.cn/s/96c4f00fdb43
提取码:见文章末尾
"可重入互斥锁深度剖析:从理论到实践的全方位指南"
引言
在多线程编程的世界中,锁机制是保证线程安全的基石。传统的互斥锁虽然能够提供基本的数据保护,但在某些场景下却显得力不从心。想象这样一个场景:一个线程已经获取了某个锁,但在执行过程中需要递归调用另一个也需要相同锁的方法。如果使用普通互斥锁,这将导致死锁------线程在等待自己释放锁,形成永久的阻塞状态。这就是可重入锁(Reentrant Lock)要解决的核心问题。
什么是可重入锁?
可重入锁,也称为递归锁,是一种特殊的同步机制,它允许同一个线程多次获取同一把锁而不会导致死锁。每次获取锁时,内部计数器会递增;每次释放锁时,计数器递减。只有当计数器归零时,锁才会真正被释放,其他线程才有机会获取该锁。
可重入锁的核心特性
-
线程重入性:同一线程可以重复获取已持有的锁
-
计数机制:内部维护获取次数,确保完全释放
-
公平性选项:支持公平和非公平两种获取策略
-
条件变量支持:提供更灵活的线程协调机制
可重入锁的实现原理
核心数据结构
要实现一个可重入锁,我们需要两个关键组件:
-
状态计数器(state):记录锁被获取的次数
-
独占线程(exclusiveOwnerThread):记录当前持有锁的线程
状态转换机制
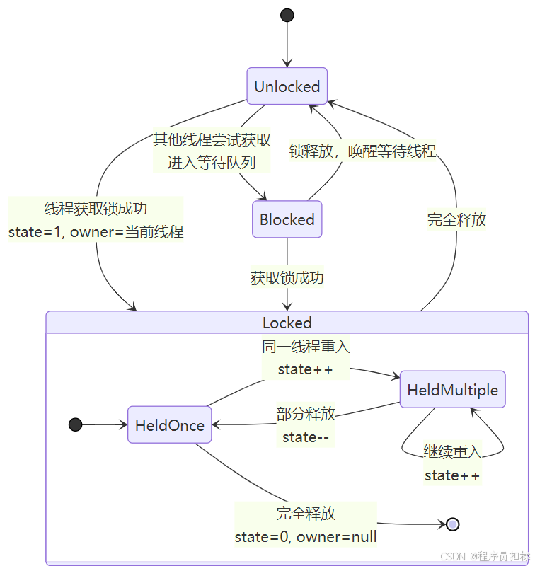
让我们通过状态图来理解可重入锁的工作原理:
关键方法实现
tryAcquire方法
tryAcquire 方法是可重入锁的核心,它负责处理锁的获取逻辑:
java
protected boolean tryAcquire(int acquires) {
Thread current = Thread.currentThread();
int c = getState(); // 获取当前状态
if (c == 0) {
// 锁未被持有,尝试获取
if (compareAndSetState(0, acquires)) {
setExclusiveOwnerThread(current);
return true;
}
} else if (current == getExclusiveOwnerThread()) {
// 当前线程已持有锁,重入
int nextc = c + acquires;
if (nextc < 0) // 溢出检查
throw new Error("Maximum lock count exceeded");
setState(nextc);
return true;
}
return false;
}
这个方法体现了可重入锁的精髓:
-
首先检查锁是否空闲(state == 0)
-
如果空闲,通过CAS操作尝试获取
-
如果已被当前线程持有,递增计数器
-
其他情况返回获取失败
tryRelease方法
tryRelease 方法处理锁的释放逻辑:
java
protected boolean tryRelease(int releases) {
int c = getState() - releases;
if (Thread.currentThread() != getExclusiveOwnerThread())
throw new IllegalMonitorStateException();
boolean free = false;
if (c == 0) {
// 完全释放
free = true;
setExclusiveOwnerThread(null);
}
setState(c);
return free;
}
释放逻辑的关键点:
-
验证释放线程确实是锁的持有者
-
递减计数器
-
只有当计数器归零时才真正释放锁
可重入锁的线程识别机制
线程识别的重要性
可重入锁的核心在于能够准确识别当前请求锁的线程是否已经是锁的持有者。这一机制通过两个关键组件的协作实现:
-
state变量:作为计数器,记录重入次数
-
exclusiveOwnerThread:记录当前持有锁的线程引用
实现细节分析
java
public class ReentrantMutex {
private volatile int state = 0;
private Thread exclusiveOwnerThread = null;
public void lock() {
Thread current = Thread.currentThread();
if (state == 0) {
// 首次获取锁
exclusiveOwnerThread = current;
state = 1;
} else if (exclusiveOwnerThread == current) {
// 重入情况
state++;
} else {
// 其他线程尝试获取,进入等待
// 实现等待逻辑...
}
}
}
这种设计确保了:
-
线程安全的状态转换:通过volatile和CAS保证状态变更的可见性和原子性
-
准确的线程识别:通过线程引用比较确保重入的正确性
-
高效的性能:重入操作避免了昂贵的线程阻塞和唤醒
可重入锁的应用场景
递归算法
在递归算法中,同一个线程可能在递归调用中多次访问受保护的资源:
java
public class RecursiveCalculator {
private final ReentrantLock lock = new ReentrantLock();
public int factorial(int n) {
lock.lock();
try {
if (n <= 1) return 1;
return n * factorial(n - 1); // 递归调用,需要重入锁
} finally {
lock.unlock();
}
}
}
回调方法
在涉及回调的设计模式中,外层方法可能持有锁,而内层回调方法也需要相同的锁:
java
public class CallbackExample {
private final ReentrantLock lock = new ReentrantLock();
public void processWithCallback() {
lock.lock();
try {
// 一些处理...
executeCallback(); // 回调方法可能也需要相同的锁
} finally {
lock.unlock();
}
}
private void executeCallback() {
lock.lock(); // 重入获取
try {
// 回调逻辑...
} finally {
lock.unlock();
}
}
}
继承体系中的方法调用
在面向对象设计中,子类方法可能调用父类方法,而两者都需要相同的锁保护:
java
public class BaseClass {
protected final ReentrantLock lock = new ReentrantLock();
public void baseMethod() {
lock.lock();
try {
// 基础逻辑...
} finally {
lock.unlock();
}
}
}
public class DerivedClass extends BaseClass {
public void derivedMethod() {
lock.lock();
try {
// 子类逻辑...
super.baseMethod(); // 调用父类方法,需要重入
} finally {
lock.unlock();
}
}
}
性能考量与最佳实践
公平性与性能权衡
可重入锁通常提供公平和非公平两种模式:
-
公平锁:按照请求顺序分配锁,避免线程饥饿
-
非公平锁:允许插队,通常有更好的吞吐量
// 公平锁
ReentrantLock fairLock = new ReentrantLock(true);
// 非公平锁(默认)
ReentrantLock nonFairLock = new ReentrantLock();
避免锁滥用
虽然可重入锁解决了死锁问题,但不合理的使用仍可能导致性能问题:
-
控制锁粒度:避免过大的锁范围
-
减少重入深度:过深的重入可能掩盖设计问题
-
及时释放:使用try-finally确保锁的释放
调试与监控
在复杂系统中,监控锁的使用情况至关重要:
java
public class MonitoredReentrantLock extends ReentrantLock {
public void monitorLockUsage() {
System.out.println("锁被持有次数: " + getHoldCount());
System.out.println("等待队列长度: " + getQueueLength());
System.out.println("是否有线程等待: " + hasQueuedThreads());
}
}
与synchronized的比较
Java中的synchronized关键字本质上也是可重入的,但ReentrantLock提供了更多高级特性:
| 特性 | synchronized | ReentrantLock |
|---|---|---|
| 可重入性 | 是 | 是 |
| 公平性选择 | 否 | 是 |
| 超时获取 | 否 | 是 |
| 中断响应 | 有限 | 完全 |
| 条件变量 | 单个 | 多个 |
结论
可重入互斥锁是多线程编程中的重要工具,它通过巧妙的计数机制和线程识别解决了递归调用中的死锁问题。理解其实现原理不仅有助于正确使用现有的同步工具,还能在需要自定义同步机制时提供指导。
在实际开发中,我们应该根据具体需求选择合适的同步策略。对于简单的同步需求,synchronized可能足够;对于需要更精细控制的复杂场景,ReentrantLock提供了更大的灵活性。无论如何,理解底层原理都是编写高效、安全并发代码的基础。
通过深入理解可重入锁的工作原理,开发者可以更好地设计线程安全的系统,避免常见的并发陷阱,构建出更加健壮和高效的应用程序。
附录:可重入锁状态转换图

往期免费源码对应视频:
免费获取--SpringBoot+Vue宠物商城网站系统
🥂(❁´◡`❁)您的点赞👍➕评论📝➕收藏⭐➕关注👀是作者创作的最大动力🤞
💖📕🎉🔥 支持我:点赞👍+收藏⭐️+留言📝+关注👀欢迎留言讨论
🔥🔥🔥(源码 + 调试运行 + 问题答疑)
🔥🔥🔥 有兴趣可以联系我
💖学习知识需费心,
📕整理归纳更费神。
🎉源码免费人人喜,
🔥码农福利等你领!💖常来我家多看看,
📕网址:扣棣编程** ,
🎉感谢支持常陪伴,
🔥点赞关注别忘记!**💖山高路远坑又深,
📕大军纵横任驰奔,
🎉谁敢横刀立马行?
🔥唯有点赞+关注成!
⬇⬇⬇⬇⬇⬇⬇⬇⬇⬇点击此处获取源码⬇⬇⬇⬇⬇⬇⬇⬇⬇