光纤收发器的延时问题

见人见多了想看海,看海看多了想见人,那如果好看的海和有趣的人都看见了,接下来想干什么呢?

进入新工作时,遇到光纤收发器接口传输数据时,上升沿的跳变和下降沿跳变不一致,及当发送端发送一个占空比为50%的方波时,使用接收端接收的方波占空比不再是50%。

问题如下:

接收端由高电平翻转到低电平的延时为80ns,但是由低电平翻转到高电平的延时为180ns
图1 发送端和接收端方波占空比不一致

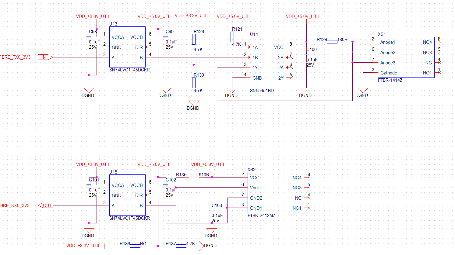
设计原理图:
图2 光纤收发器原理图

查询手册时发现:发送端和接收端的延时本来就不一致,但是不会像图中这么大,手册中典型值如下:
图3 datasheet参数

开始时以为是R129设置错误导致的(原来为4.7K),找FAE询问也建议减小R129的阻值,看延时会不会变化,但是卸下来测量发现板子上上件的阻值为47Ω.。。。

调试时发现,R135和R129上件数值和手册中推荐值不一样,其中R129上件的阻值太小导致使用时发热,R135上件的阻值太大,导致接收到上升沿不够陡峭,导致了方波占空比失真的问题。

以上:

5M的速率限制应该也是因为上下沿的延时不一致导致的

相关推荐
PM老周5 天前
2026年软硬件一体化项目管理软件怎么选?多款工具对比测评
java·安全·硬件工程·团队开发·个人开发
潜创微科技--高清音视频芯片方案开发5 天前
联阳 ITE IT66122 HDMI 1.3 低功耗发射芯片(兼容 IT66121)
硬件工程
上海合宙LuatOS5 天前
LuatOS核心库API——【ioqueue】IO序列化操作
linux·运维·服务器·网络·嵌入式硬件·物联网·硬件工程
上海合宙LuatOS5 天前
LuatOS核心库API——【iperf 】吞吐量测试
linux·运维·服务器·单片机·嵌入式硬件·物联网·硬件工程
上海合宙LuatOS5 天前
LuatOS核心库API——【iotauth 】 IOT 鉴权库
java·单片机·嵌入式硬件·物联网·struts·计算机外设·硬件工程
LCMICRO-133108477466 天前
长芯微LDM63085完全P2P替代ADM2483,是一款基于数字隔离技术的高可靠性的半双工隔离RS-485收发器
单片机·嵌入式硬件·fpga开发·硬件工程·dsp开发
LCMICRO-133108477466 天前
长芯微LSC3490完全P2P替代MAX3490,3.3V 高静电防护 10M 全双工 RS485/RS422 收发器
单片机·嵌入式硬件·fpga开发·硬件工程·dsp开发
二十画~书生6 天前
攻克BGA扇出+高速信号难题—逻辑派FPGA-G1开发板6层PCB全流程设计总结
嵌入式硬件·fpga开发·硬件工程·pcb工艺
石家庄光大远通电气6 天前
学生公寓离人断电人走断电系统的技术特点和组成
硬件工程
二十画~书生6 天前
【2025年全国大学生电子设计大赛-国二】超声信标定位系统 (J 题)
开发语言·javascript·经验分享·ecmascript·硬件工程