欢迎来到《微服务架构设计》专栏。本系列将带领读者从零开始,构建一套高性能、高可靠的互联网车贷管理系统。我们将系统性地探讨微服务架构设计、技术选型与核心难题的解决方案。
选择车贷系统,因为它完美结合了 ToC 体验的高要求(1小时快速放款)与金融级风控的复杂性,是深入理解微服务架构的绝佳案例。
1. 业务背景:从 3 天到 1 小时的变革
1.1 传统痛点与新目标
传统车贷流程冗长(2-3 天),用户体验差,且人工审核成本高昂。我们的 "车贷系统" 旨在通过科技金融手段,实现全流程线上化、以机器审核为主,最终将客户提车时间缩短至 最慢 1 小时。
| 痛点 | 变革目标 | 架构要求 |
|---|---|---|
| 效率低(耗时 2-3 天) | 1 小时内完成放款(生成凭证) | 高并发、低延迟、异步处理 |
| 风险高(人工审核主观) | 大数据风控模型驱动 | 高内聚的风控服务域 |
| 体验差(手续繁琐) | 全流程自助、电子签章 | 多渠道(App/H5)接入支持 |
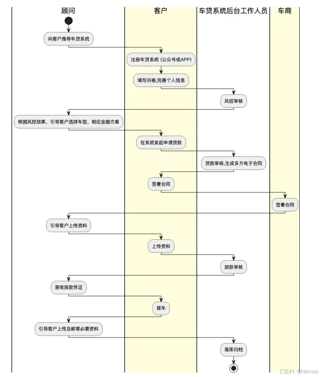
1.2 车贷零售业务精简流程
我们的核心流程可分为贷款申请 和贷后监控两大块。
贷款申请(贷前)核心步骤:
- 信息填写过风控:客户填写个人信息,系统采集数据(身份、征信授权、APP数据等)。
- 选择金融方案:根据风控结果,推荐定制化的金融产品。
- 合同生成:对接第三方电子签名服务,客户线上签署合同并上传资料。
- 放款 :平台信用担保,向 4S 店发送放款凭证 ,启动提车流程。

贷后监控核心步骤:
系统定时触发巡检,根据客户数据更新(GPS、还款记录、征信更新)判断风险,自动计算逾期罚息,并触发短信/电话提醒或委外催收。
2. 架构设计:微服务是必然选择
为了实现 "1 小时" 的高效目标,以及隔离高风险、高延迟的外部依赖(如征信查询、电子签章),微服务架构是唯一的选择。
我们将根据业务域的边界,初步划定核心服务(后续还会细化):
| 服务域名称 | 核心职责 | 业务关联 | 关键技术挑战 |
|---|---|---|---|
| 用户中心 (User) | 身份认证、权限管理、敏感数据存储 | 客户、销售顾问登录 | 数据安全、身份认证 |
| 交易系统 (trade) | 维护贷款申请单状态流转 | 整个贷前流程 | 状态机管理、流程编排 |
| 风控服务 (Risk Control) | 聚合三方数据、规则引擎计算评分 | 步骤 1/2 | 并发调用、异步处理 |
| 产品与定价 (Pricing) | 管理金融方案、计算月供 | 步骤 2 | 算法准确性 |
| 合同中心 (Contract) | 对接 e签宝,生成、存储合同 PDF | 步骤 3 | 第三方 API 稳定性 |
| 账单中心 (Loan) | 放款凭证生成、资金结算、还款计划 | 步骤 4/贷后 | 分布式事务、资金一致性 |
| 贷后中心 (Post-Loan) | 逾期计算、解约,任务调度、催收管理 | 贷后监控 | 定时任务、延迟队列 |
3. 下期预告:从蓝图到生产级系统
通过上述拆分我们为车贷系统建立了一个微服务蓝图。然而,要将这个蓝图转化为一个满足金融级高可靠要求的生产系统,我们必须解决一系列复杂的分布式难题。
- 单体架构设计:实际项目最开始都是以快速上线,跑流程,验证模式为目的开展地
- 微服务如何划分: 如何依据业务域边界完成微服务的高内聚划分?
- 微服务通信基座: RESTful, RPC, MQ------金融场景下接口协议的选型与权衡
- 流程协同设计: 掌握服务间的编排与协作模式,实现复杂业务流自动化
- 架构解耦利器: 事件驱动模型(EDA) 在异步风控和状态通知中的落地
- 服务治理与发现: 服务注册与调用链构建
- 配置基础设施: 建设统一配置中心,实现参数的动态化管理
- 系统弹性设计: 引入 熔断与隔离机制,防止级联故障引发系统雪崩
- 用户体验保障: 核心功能优先,实现系统的优雅降级与兜底策略
- 高并发数据应对: 基于 Redis 的缓存穿透与雪崩防护及设计实践
- 并发控制关键: 分布式锁在资源竞争和关键业务操作中的应用
- 跨服务数据一致性: 分布式事务(事务消息/TCC/Saga)的原理与金融级实现
- 重复操作免疫: 幂等性设计在支付与关键接口中的彻底实现
- 分布式ID生成: 应对高并发挑战的全局唯一 ID 策略(如 Snowflake)
- 消息可靠性保证: 如何通过 MQ 实现业务处理的严格顺序性?
- 时间调度与监控: 延迟队列在贷前关单和定时任务中的工程应用
- 系统保护伞: 基于网关与 Sentinel 的多层级流控与限速策略
- 分布式数据理论: 一致性与共识算法(如 Raft)在金融系统中的应用
- 架构取舍决策: CAP 理论指导下,金融业务中 CP 与 AP 的艰难平衡在接下来的专栏中,我们将深入探讨微服务架构设计的核心
敬请期待下一篇,我们将从最基础也是最关键的 单体架构设计 开始,正式启动车贷系统的架构设计实战之旅!