简介
**ISP(In-System Programming,系统内编程)**指无需将芯片从电路板上取下,就能对芯片内部的Flash存储器进行编程或擦除的技术。通常通过芯片出厂时自带的Bootloader实现,例如使用UART、USB等接口进行烧录。这种方式常用于产线初始烧录或重大版本升级。
**IAP(In-Application Programming,应用内编程)**指芯片在运行程序时,通过软件机制对自身Flash存储器进行修改的技术。工程师需要自行编写Bootloader,将Flash分为系统代码和用户代码区域,实现程序的动态下载和执行。这种方式支持设备固件的在线升级,适用于资源受限的嵌入式系统(如传感器、无线模块)。
STM32的ISP下载过程
第1步:先设置BOOT1和BOOT0从系统区启动
第2步:复位STM32芯片,执行系统中预设的程序(系统程序会将接受到的数据写到FLASH中)
第3步:主机通过串口发送要下载的hex文件给STM32
第4步:系统预设的程序接收到hex后将其烧录到用户区flash中
第5步:设置BOOT1和BOOT0为从用户区启动,然后复位重启(复位)执行刚才下载的hex即可。
STM32的BOOT1和BOOT0与启动区的关系

以上表格显得过于复杂,了解就行。只需要知道2个BOOT引脚设置如下:
(1)BOOT1始终为0
(2)BOOT0在ISP时要先为1,就是从系统存储区启动,也就是程序下载。
然后BOOT0为0,就是从主闪存存储器运行,也就是程序运行。
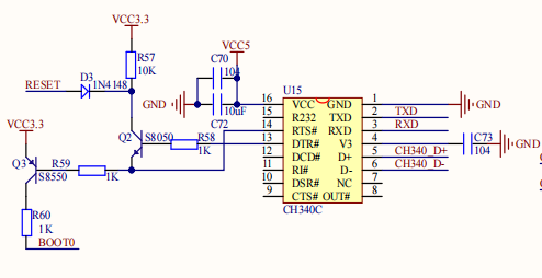
CH340下载电路的分析

通过CH340芯片的RTS和DTR引脚来改变BOOT0、RESET的高低电平
RTS和DTR引脚输出的有效电平为低电平。准备发送数据时RTS输出低电平,数据发送完成时DTR输出低电平。
RTS输出低电平,DTR输出高电平时,三极管Q2导通,RESET会输出低电平,STM32复位
RTS输出低电平时,三极管Q3导通,BOOT0会输出高电平,STM32执行系统启动程序
RTS输出高电平时,三极管Q3阻断,BOOT0通过电阻到地,为低电平,STM32执行FLASH启动程序,同时三极管Q2阻断,RESET为无效电平高电平