仅供学习使用,侵权联系删除
Galacean:AI Native 3D开发革命,让创意不再被技术门槛阻挡
引言:3D互动开发的"三高困境"与AI破局
想做一款3D互动应用?很多团队都会卡在"三高"门槛上:老板怕投入产出比(ROI)低不敢投,美术懂设计却不懂3D交互放不开,研发忙着赶业务没时间学3D知识扛不住。传统3D开发流程长、协作难,通用AI工具又只能"生成效果"却不能"落地生产"------要么效果不可控,要么细节改不了,要么生成的内容没法集成到项目里。
蚂蚁集团Galacean引擎给出了破局答案:不是让AI替代人类,而是让AI成为"可协作的伙伴",从"单向生成"升级为"双向共创"。通过专门针对3D开发的AI能力,让刚入门的新手、创意型用户、专业创作者都能轻松做3D,彻底打破"懂技术才能做3D"的魔咒。


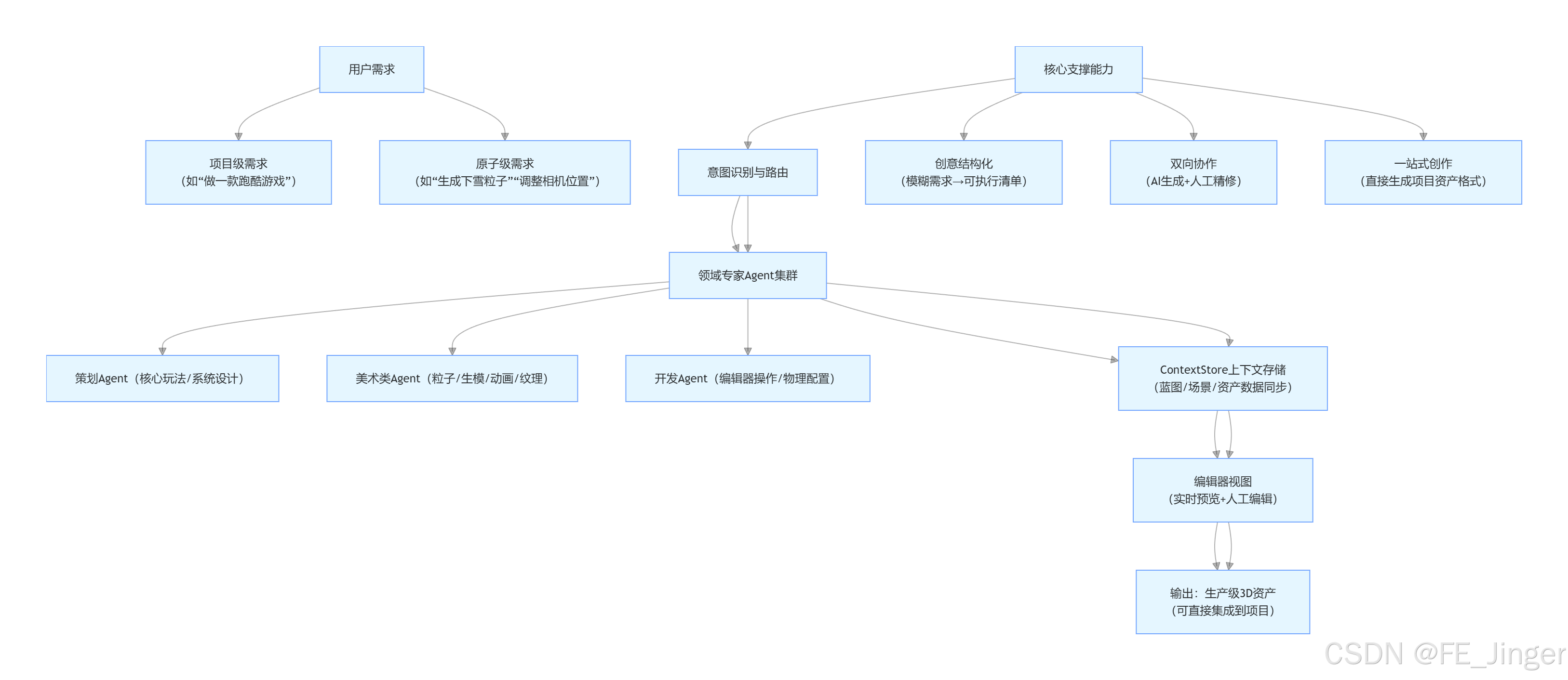
一、核心架构:AI驱动3D共创的全链路设计
Galacean的核心逻辑是"把模糊需求变成可控资产,把孤立生成变成协作流程",整套架构围绕"四大关键能力"构建,覆盖从需求输入到项目落地的全流程:
核心架构图(Mermaid图)

核心亮点:不再依赖"通用AI黑盒",而是用"专业分工+协作流程",解决3D开发的四大核心痛点(不专精、不可控、不精确、不好集成)。
二、四大关键技术:从"生成"到"共创"的核心突破

1. 领域专家Agent:让AI"术业有专攻"
通用AI的问题是"什么都懂一点,什么都不精通",Galacean把3D开发拆分成多个子领域,每个领域配专属AI助手(Agent),精准解决专业问题:
- 粒子Agent:专门生成火焰、雪花、烟雾等特效,懂3D粒子的物理参数和视觉逻辑;
- 生模Agent:快速创建3D模型,适配项目资产规范;
- 动画Agent:给模型添加骨骼动画、场景动画;
- 策划Agent:把"做一款跑酷游戏"的模糊需求,拆分成核心玩法、系统设计清单;
- 开发Agent:自动完成编辑器操作、物理引擎配置等技术工作。
解决痛点 :AI不再"不专精",每个Agent都是某一领域的"专家",生成的效果更符合3D开发的生产标准。

2. 创意结构化:让模糊需求"落地可执行"
"生成一个好看的3D场景"这种模糊需求,AI很难get到重点。Galacean的"创意结构化"能力,能把模糊需求拆解成清晰的"可执行清单":
- 比如策划说"做一款跑酷游戏",策划Agent会自动拆解为"核心玩法设计(如跳跃避障)→ 系统设计(如积分规则)→ GameplayGraph流程图";
- 比如美术说"要一个温暖的场景氛围",Agent会拆解为"环境光强度→ 漫反射颜色→ 阴影分辨率→ 粒子特效搭配"等具体参数。
解决痛点 :AI不再"不可控",结构化的需求让生成结果更贴合预期,也方便后续调整。

3. 双向协作:AI生成+人工精修,人人都能上手
Galacean设计了"意图模式+专业模式"两种协作方式,不管是新手还是专家,都能找到舒服的创作节奏:
(1)意图模式:零学习成本,纯对话创作
适合刚入门、不懂3D工具的用户。只需用自然语言描述需求,AI直接生成完整效果,还会给出详细参数说明:
- 示例:输入"我要一个下雪效果",粒子Agent会生成"白色雪花从上方缓慢飘落,带自然飘动和透明度变化"的效果,同时返回关键参数(发射率100-400个/秒、生命周期2-5秒、下落速度-1到-3);
- 优势:不用打开复杂编辑器,纯聊天就能出效果,新手也能快速上手。

(2)专业模式:精准调控,AI+人工共创
适合有想法的创意型用户或专业创作者。AI生成基础效果后,用户可以在编辑器里手动调整参数,或用自然语言微调细节:
- 示例:生成下雪效果后,可直接在编辑器里修改"发射率"增加雪量,或输入"让雪花飘得更慢一点",AI自动调整下落速度参数;
- 优势:既保留AI的高效,又满足人类对细节的掌控欲,解决"AI生成后改不了"的痛点。

(3)全流程同步:协作无壁垒
策划、美术、研发的操作和需求会同步到"ContextStore上下文存储",不管是策划改玩法、美术调材质、研发配物理,所有人都能获取最新状态,避免协作脱节。比如美术生成青铜材质后,研发能直接在项目中使用,参数(金属度0.85、粗糙度0.4)自动同步。


4. 一站式创作:生成即资产,无需二次转换
通用AI生成的3D效果往往是"孤立文件",需要手动转换格式才能集成到项目里,耗时又容易出错。Galacean的AI生成结果直接是"项目级资产":
- 生成的粒子特效是引擎原生支持的粒子配置文件;
- 创建的3D模型是符合项目规范的资产格式;
- 调整的材质参数直接同步到编辑器的场景中。
解决痛点 :AI不再"不好集成",生成的内容能直接用在项目里,大幅缩短开发流程。


三、Galacean AI工作流:从需求到落地的全链路高效
(粒子/生模/策划等)] C --> D[Agent执行生成
(结构化需求→资产)] D --> E[ContextStore同步数据
(蓝图/场景/资产)] E --> F[双模式编辑
(意图模式聊天改/专业模式手动调)] F --> G[输出生产级资产
(直接集成到3D项目)] G --> H[项目发布/迭代
(支持IDE/API/云服务)]
整个流程无需"跨工具跳转",从需求描述到资产落地全在Galacean生态内完成,新手能快速出原型,专业团队能高效迭代。
四、业务场景:覆盖全品类3D互动需求
Galacean的AI能力已适配多种业务场景,不管是轻量需求还是复杂项目都能hold住:
- 轻游戏:快速生成跑酷、解谜游戏的场景、特效和玩法蓝图;
- 氛围特效:给营销活动页、数字人直播添加雪花、火焰、烟雾等3D特效;
- XR项目:适配VR/AR场景的模型、动画生成与物理参数配置;
- 数字人:给数字人搭配3D场景、材质和互动特效;
- 仿真质检:生成工业场景的3D模型,用于仿真测试和质检。
使用形态也灵活多样:支持IDE本地开发、API接口调用、云服务在线创作,适配不同团队的工作流。
五、总结与展望:3D开发的"全民创作"时代
Galacean的核心革命,不是让AI替代人类,而是用AI抹平3D开发的技术门槛------老板不用再担心ROI,因为开发效率大幅提升;美术不用再纠结3D交互,因为Agent能补全技术能力;研发不用再恶补3D知识,因为AI能自动完成重复工作。
2025年1月,Galacean 2.0将正式发布AI-Native 3D内容生成服务,未来还会持续深化多Agent协作、更精准的参数调控、更丰富的资产库。其愿景从未改变:"让3D创意不再被技术门槛阻挡"------不管你是刚入门的新手,还是深耕行业的专家,都能在Galacean里用最舒服的方式,把3D创意变成现实。
要不要我帮你生成一份Galacean AI快速上手教程,包含"用粒子Agent生成火焰特效""调整材质参数""集成到3D项目"的 step-by-step 步骤,配合截图和参数说明,让你直接落地实践?