本质还是1和0




!(逻辑非)的优先级高于 <(关系运算符),因此!age<20会先计算!age(对变量age取逻辑非,结果只有 0 或 1),再判断 "!age的结果是否小于 20"
想要的是 "age<20这个条件不成立",需通过括号改变运算顺序
用逻辑非否定条件:!(age < 20)先计算age < 20的结果(0 或 1),再对结果取逻辑非,即 "age 小于 20" 的否定。

1. 逻辑运算符的优先级规则
在 C 语言中,逻辑运算符的优先级从高到低为:!(逻辑非) > &&(逻辑与) > ||(逻辑或)。
- 优先级越高的运算符,会优先参与运算,无需额外括号限定顺序。
2. 表达式!done && (count > MAX)的运算逻辑
该表达式的运算顺序由优先级和括号共同决定:
- 先执行
!done:!优先级最高,对变量done进行逻辑非运算,得到done取反后的布尔值(0 或 1)。 - 再执行括号内的
count > MAX:括号的优先级高于&&,先计算该关系运算的布尔值。 - 最后执行
&&运算:判断 "!done的结果" 与 "count > MAX的结果" 是否同时为真,仅当两者都为真时,整个表达式的结果才为真。



条件运算符是 C 语言中唯一的三目运算符 (需三个操作数),用于简化简单的二分支逻辑,其功能与基础的if-else语句等价。
1. 语法结构
格式为:条件 ? 条件满足时的表达式 : 条件不满足时的表达式
- 执行逻辑:先判断 "条件" 的真假(C 语言中,非 0 值为真,0 值为假);
- 若条件为真,取 "条件满足时的表达式" 的结果;
- 若条件为假,取 "条件不满足时的表达式" 的结果;
- 最终结果可直接参与运算或赋值。
2. 图片中表达式的解析
表达式:count = (count > 20) ? count - 10 : count + 10;
- 步骤 1:判断条件
count > 20是否成立; - 步骤 2:若条件成立(即
count大于 20),执行count - 10,并将结果赋值给count; - 步骤 3:若条件不成立(即
count小于等于 20),执行count + 10,并将结果赋值给count。

表达式1, 表达式2, 表达式3 → 从左到右依次执行所有表达式,最终整个 "逗号表达式" 的结果 = 最后一个表达式的结果

唯一的用处:

用逗号运算符同时完成两个变量的初始化
函数



把这个值交给调用这个函数的地方,即见上面的素数函数,计算得到一个ret,然后返回ret作为isPrime函数的结果参与后面的运算
可有多个return
可这么做但不符单一出口原则

函数声明

当把函数定义放在int main下面时,需在一开始进行声明

函数调用与参数传递


C 语言里这种参数传递是「值传递」
把main里的a=5、b=6想象成 **"原件",调用swap(a,b)时,相当于 把原件复印了一份 **(复制的值传给swap里的形参a、b)
swap函数里交换的,只是复印件(形参 a、b) 的值,而main里的 "原件(实参 a、b)" 根本没被碰过。等swap执行完,复印件就被销毁了,所以main里打印的还是原来的 5 和 6

函数里的ab是参数,调用时传的是值



- 变量作用域问题 变量
i是在if语句的代码块({})内部定义的,属于本地变量 ,其作用域仅局限于该if代码块内。 - 变量未定义错误 当执行到代码块外部的
i++时,i已经超出了它的作用域(if代码块结束后,i会被销毁),编译器会判定此处的i是 "未定义的标识符",从而报错。
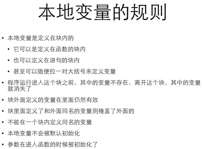
总结:

1. 本地变量是定义在块内的(函数块、语句块、任意大括号块)
// 函数块内的本地变量
void func() {
int a = 10; // 定义在函数块内
}
int main() {
// 语句块(if)内的本地变量
if (1) {
int b = 20; // 定义在if语句块内
}
// 任意大括号块内的本地变量
{
int c = 30; // 随便拉一对大括号定义
}
return 0;
}
2. 进入块前变量不存在,离开块变量消失(生命周期)
#include <stdio.h>
int main() {
printf("进入块前:d不存在\n");
{
int d = 5;
printf("块内:d = %d(已创建)\n", d); // 正常输出5
}
// printf("块外:d = %d\n", d); // 报错!离开块后d已销毁
return 0;
}
3. 块外定义的变量,在块内仍有效
#include <stdio.h>
int main() {
int num = 100; // 块外变量
if (1) {
printf("块内用外部变量:num = %d\n", num); // 输出100
}
return 0;
}
4. 块内同名变量会 "掩盖" 块外变量
#include <stdio.h>
int main() {
int num = 100; // 外部num
{
int num = 200; // 块内同名num
printf("块内:num = %d\n", num); // 输出200(用自己的)
}
printf("块外:num = %d\n", num); // 输出100(恢复外部的)
}
5. 一个块内不能定义同名变量
int main() {
{
int a = 10;
// int a = 20; // 编译报错:重复定义变量a
}
return 0;
}
6. 本地变量不会被默认初始化
#include <stdio.h>
int main() {
{
int e; // 未初始化的本地变量
printf("e的值:%d\n", e); // 输出随机"垃圾值"(比如123456)
}
return 0;
}
"默认初始化" 是指:变量定义时,如果你没手动给它写初始值,系统会自动给它分配一个默认初始值的行为,而全局变量(定义在所有函数外面的变量) 、静态变量(加了 static 的变量) :会被系统默认初始化为0
7. 函数参数在进入函数时被初始化
#include <stdio.h>
void func(int x) { // x是函数的本地变量(参数)
printf("x的值:%d\n", x); // 进入函数时,x已被实参初始化
}
int main() {
func(5); // 调用时,实参5初始化参数x
return 0; // 输出5
}
用(void)
再套一层括号,就会先做逗号运算


复合声明语句,同时完成了两项操作:
-
声明了两个整型变量 :
i和j; -
声明了一个函数 :函数名为
sum,参数是两个int类型(a和b),返回值类型是intint i; // 变量i,int类型
int j; // 变量j,int类型
int sum(int a, int b); // 函数sum,返回值int类型,参数int类型
return (i)是函数的返回语句 ,作用是将变量i的值作为当前函数的返回值,返回给调用者
