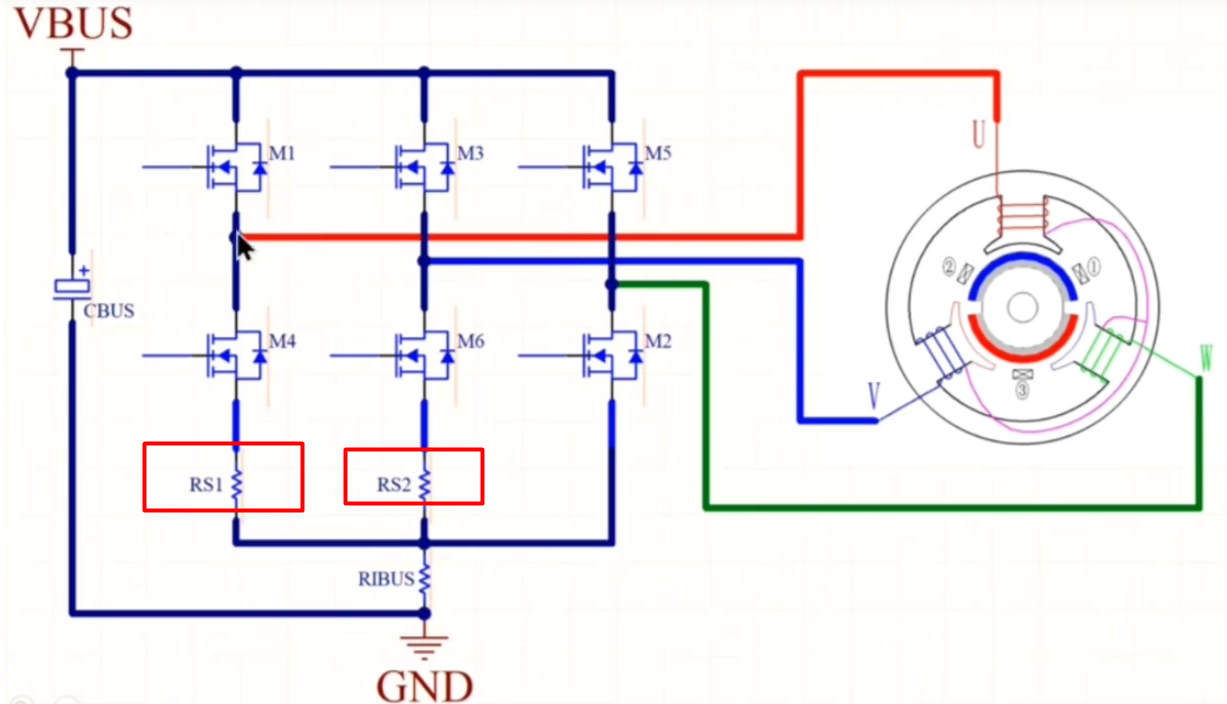
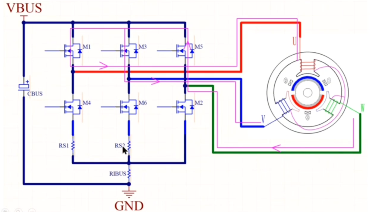
1、双电阻采样电路

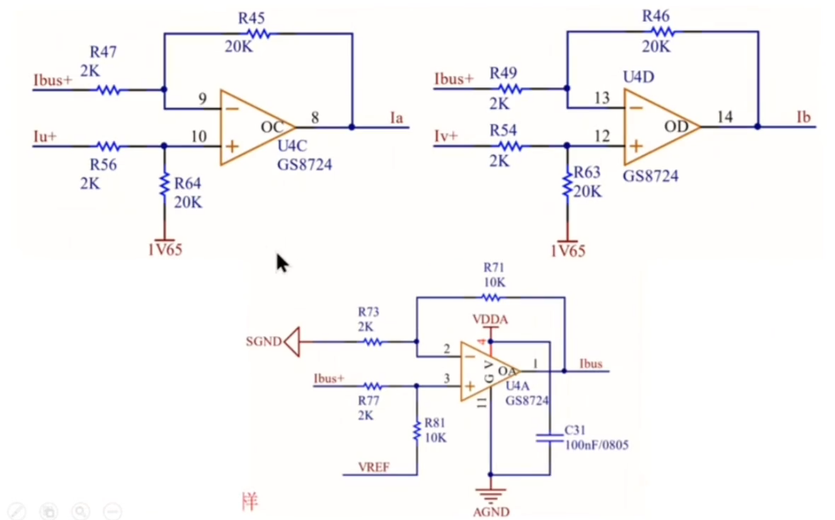
2、采样电阻运放电路

3、双电阻电流采样方法
采集三相对称相电流,需要使用 SVPWM。SVPWM 调制出了正弦相电压,才产生正弦相电流。SVPWM分为六个扇区,下面以七段式 SVPWM 的扇区一为例,说明双电阻采集电流的方法。
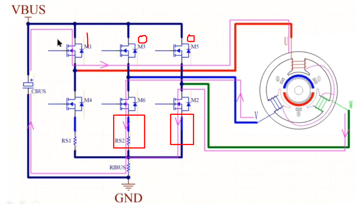
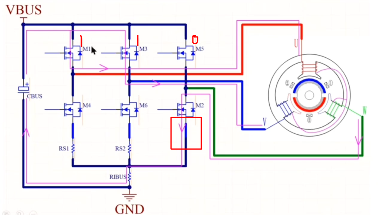
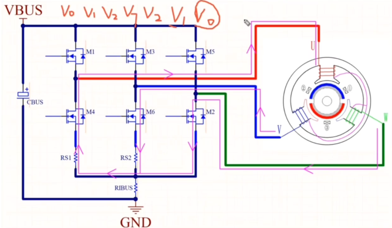
扇区一,有 V0(000)、V1(100)、V2(110)、V7(111)四个矢量共同作用。其中 V0 跟 V7 为零矢量。

3.1矢量V1

此时,V相W相有电流流过,但只有V相有采样电阻,仅1相无法推算出三相电流的情况;
3.2矢量V2

此时,W相有电流流过,但没有采样电阻,无法得出三相电流;
3.3矢量V7

采样电阻无电流流过;
3.4矢量V0

SVPWM各个矢量作用时间是有顺序的,V0时刻就是在V1时刻之后切换到了V0;V1时刻电流经过U相上管,流到V相W相的下管;V0时刻电流继续通过U相下管,流向V相W相的下管,形成续流回路;
此时,两个采样电阻都有电流流过;
ADC采样会选择V0矢量时刻进行双电阻的采样;
4、双电阻采样问题分析与解决
V0 矢量作用时,UV 两相检流电阻都有电流流过,此时就可以采集到两相相电流,再根据基尔霍夫定律电流定律可以计算出第三相电流。该 V0 矢量,理论可以采集到三相电流。
但是通过下图分析,当矢量 V0 持续的时间短,U 相下管导通时间就短,此时无法跟三电阻一样采样 VW 相电流计算 U 相电流。两电阻法无法在矢量作用时间很短情况下正确采样三相电流。
减小矢量圆半径就能够增大零矢量作用时间,也就可以增大V0作用时间;也就是限制最大占空比,一般最大为95%;
解决办法:限制矢量作用时间,减小矢量圆半径,保证足够的采样窗口;

综上,两电阻法采集三相电流的方法就是:在逆变电路三个下管同时导通的时候,对有采样电阻的两个下管进行电流采集,得到两相电流后,再计算出第三相电流,最终实现三相电流的采集。一个 PWM 周期,采集 1 次电流。SVPWM 最大矢量圆达不到最大,需要根据实际 AD 采样时间及载频进行限制。