前言:
当下AI盛行,使用AI来完成项目事半功倍,当你遇到一个简单的pdf文字需求时, 如何讲文字设计的有感觉? 今天我将详细讲解一下UI实现从0->1 的过程

话不多说先看成品 : 核桃苑UI设计图-小程序端
核桃苑小程序的UI设计图是通过HTML+JS实现的, 可以实现比较复杂的交互效果,体验感也是杠杠滴
这个pdf需求文件就不给大家看了, 总之非常简洁~
模型大家使用自己喜欢的,Claude, Gemini, GPT都可,AI是哪个不重要, 要看使用它的人, 当然还是推荐大家使用当下比较流行的AI,大家千万不要小看UI设计哦
实现思路:
建议大家使用一个会话来进行提问,因为AI是有Memory的,它可以对你的每一次提问保留记忆,在一个会话中可以保证你的设计风格和样式是一致的, 一定不会有很大的出入。
首先最重要的就是确定整个项目的一个设计风格
1.开启一个对话之前, 我们需要明确我们的目标, 在这个会话中需要AI帮我们做什么, 我们就自己给他定义一个身份

我深知提示词的重要性,所以除了这个会话我还开了一个会话-提示词大师(主要作用:将背景和需求告诉他,让他给你优化一下你的prompt,如果你觉得没有必要,也可以不加)
然后通过需求pdf文档, 让ai给你设计UI实现文档

这个是TUI
这个是AI给我出三种UI方案, 大家可以根据自己的审美或者AI最推荐的找一个最合适的, 上面这三种我选的是第一个, 就是下面这种风格, 根据这个风格先设计出一个简易版的页面, 然后开始在上面添加你需要的东西,这样不管你加什么部分,都会和这种风格很融洽

选择完风格之后, 我们就需要分tab和模块了,通过风格让ai给你排列布局, 如果你不满意, 可以再进行微调 (这里我也是调了不少次 / 笑哭)

这个是第一部分的UI设计想法(这里去实现了但是有点突兀就简单微调了一下)

最终长这个样子

加上UI设计方案结合要展现的内容当做提示词发给AI, 就很无敌了

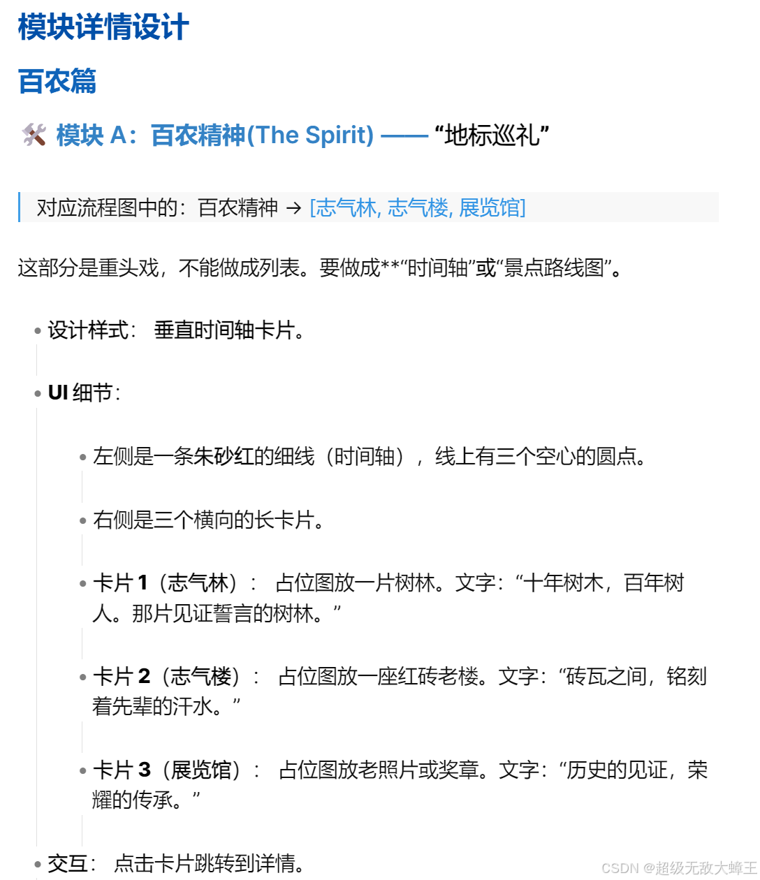
这种详情的展示都是通过UI设计实现方案和主要模块文字实现的

我对这些UI设计实现方案做了整理, 大概就是这些
具体的实现提示词大概就是这个样子

对于具体的交互大家如果不知道如何实现, 也可以看文档github上的文件结构, 我对其进行了封装, 结构代码清晰 github核桃苑仓库
如果大家有任何问题希望给我issue, 我会及时改正