在本实例中,我们通过制作一个沙发模型来学习多边形建模技术,本实例的最终渲染效果如图3-45所示,线框渲染效果如图3-46所示。
(1)启动中文版Maya 2024软件,单击"多边形建模"工具架上的"多边形立方体"图标,在场景中创建一个长方体模型。(2)在"多边形立方体历史"卷展栏中,设置"宽度"为5,"高度"为56,"深度"为5
(3)设置完成后,长方体模型的视图显示效果如图3-49所示。
创建新场景Scene3_4_5


(4)按住Shift键,使用"移动工具"拖曳复制出一个新的长方体模型

(5)在场景中再次创建一个长方体模型,并调整其大小和位置,如图3-51所示。

(6)将上一步创建的长方体模型复制一个,并调整其大小和位置,如图3-52所示。

(7)重复以上操作,制作出整个沙发模型一侧的木制支撑结构,如图3-53所示。

(8)将场景中的所有长方体模型一起选中,单击"多边形建模"工具架上的"结合"图标,将其合并为一个整体模型
9)单击"多边形建模"工具架上的"镜像"图标,如图3-56所示,制作出沙发腿的另一侧结构,如图3-57所示。





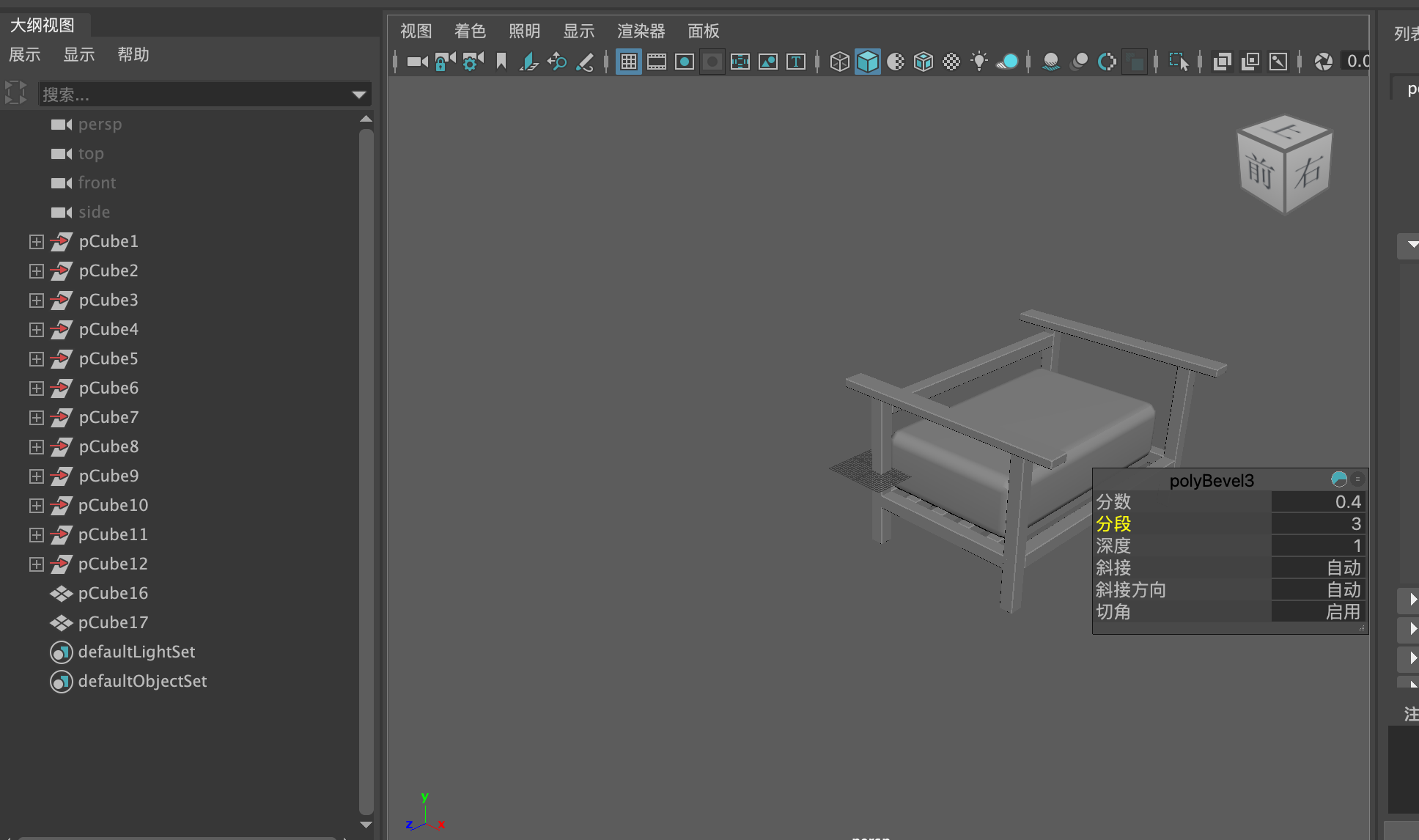
(10)单击"多边形建模"工具架上的"倒角组件"图标,制作出模型的倒角效果,如图3-59所示。




(11)单击"多边形建模"工具架上的"按类型删除:历史"图标,删除模型的构建历史

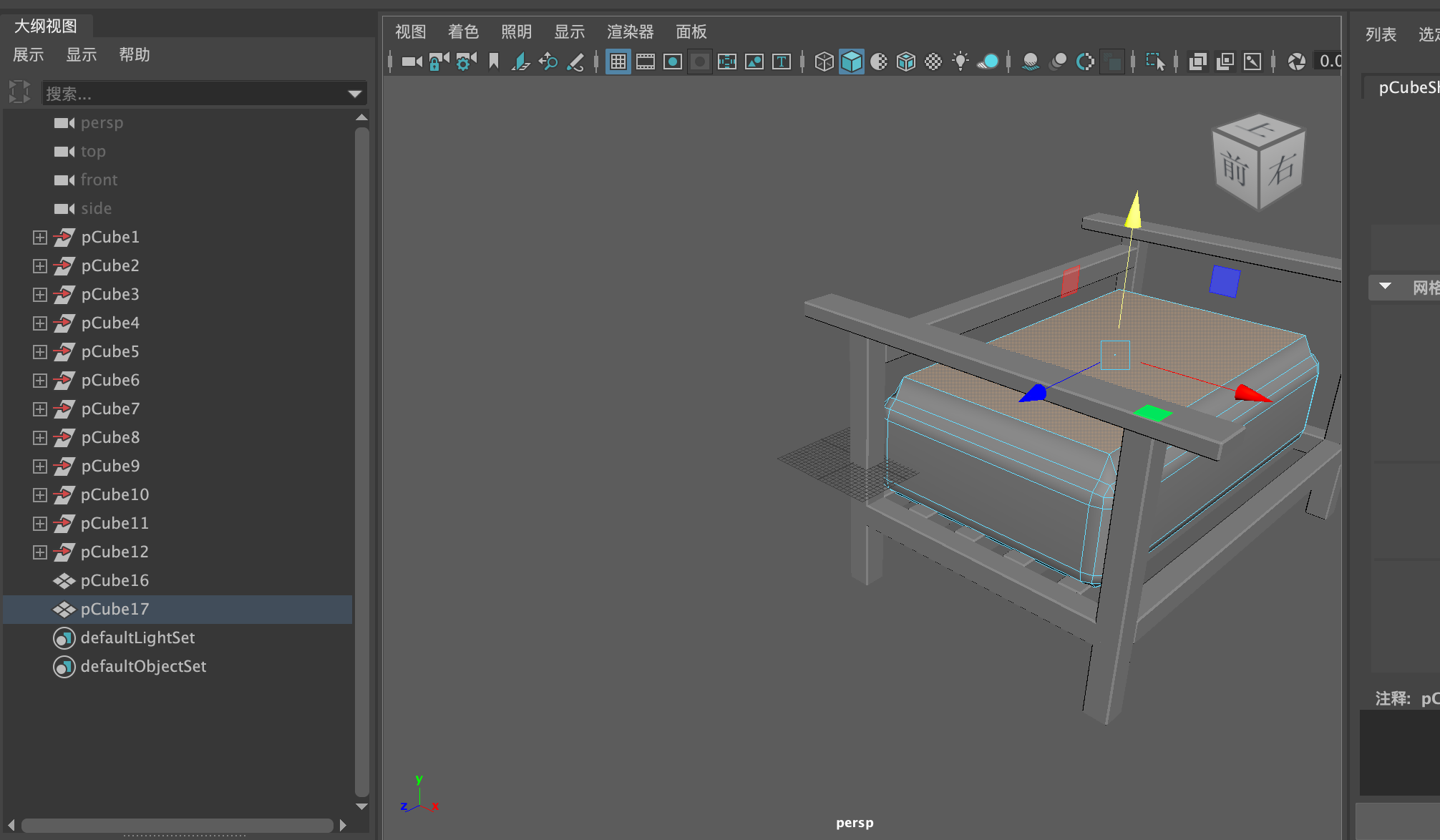
(12)在场景中创建一个长方体模型,并调整其大小和位置,用来制作沙发的坐垫。
(13)单击"多边形建模"工具架上的"倒角组件"图标,如图3-63所示,制作出模型的倒角效果


(14)选择图3-64所示的面,使用"移动工具"对其微调,制作出图3-65所示的模型

(15)设置完成后,按住鼠标右键,在弹出的命令菜单中执行"对象模式"命令,退出模型的编辑状态,如图3-66所示,再按3键,对模型进行平滑操作,得到图3-67所示的模型。

(16)将制作完成的坐垫模型复制出一个,并调整位置和大小,如图3-68所示,制作出沙发的靠背结构。

(17)使用"缩放工具"和"移动工具"在"前视图"中微调沙发靠背模型
(18)本实例的最终模型效果如图3-70所示。















