MOS管是一种电压驱动元器件,在电路中可以充当开关、电压放大等作用。
- 什么是MOS管?
MOS管(Metal-Oxide-Semiconductor Field-Effect Transistor,金属氧化物半导体场效应管)是一种电压控制的半导体开关或者放大器件,可以通过电压控制电路通断、放大信号等。
MOS管是由半导体+绝缘层+金属层组成。如下图N沟道的增强型MOS管是由P型半导体为衬底,N型半导体、绝缘层(一般为金属氧化物)、金属层组成。

MOS有三个控制一脚,分别是漏极D(Drain)、栅极G(Gate)、源极S(Source)。对于N沟道MOS,当Vgs达到工作电压时,MOS管便可以导通(电流从D流向S),因此可以通过控制栅极G的电压,从而控制MOS管通断。

- MOS管分类与引脚判断:
MOS管有N沟道增强型、N沟道耗尽型、P沟道增强型、P沟道耗尽型四种。区分方式如下:

增强型和耗尽型区别:
增强型MOS管是一开始没有形成电子隧道(MOS断开),当Vgs达到工作电压时形成电子隧道(从无到有),即MOS导通。
耗尽型MOS管是一开始便有电子隧道(MOS导通),当Vgs达到工作电压时电子隧道逐渐消失(从有到无),即MOS断开。
将增强型和耗尽型MOS当作水龙头,那么增强型MOS是水龙头从完全关闭到慢慢打开的过程。耗尽型MOS是水龙头从一开始完全打开到慢慢改变过程。
- MOS管基本参数:

- MOS管基本特性:
NMOS导通:Vgs > Vth,D极和S极之间导通;
PMOS导通:Vgs < Vth,D极和S极时间导通。
4.1 MOS管的寄生电容:
由上面的分析可知,MOS管栅极是金属+绝缘层+导电体组成,即为一个电容(寄生电容)。当MOS导通时便是此电容充满电吸引了衬底中的电子,从而形成电荷导通,让电流可以通过。
当开关断开时,电容需要缓慢释放电荷,在此过程中寄生电容相当于电源,会使得MOS管继续导通。若要减少寄生电容对电路的影响,需要让寄生电容快速释放电荷,即增加一个下拉电阻回路帮助寄生电容释放电荷。
如下图,没有加下拉电阻时,Vgs间会一直存在电压(没有释放回路),导致MOS管一直导通。

当增加下拉电阻后,断开开关时Vgs会迅速变成0,断开MOS管:

4.2 寄生二极管:
因为MOS管是PN半导体组成,所以其内部存在寄生二极管。
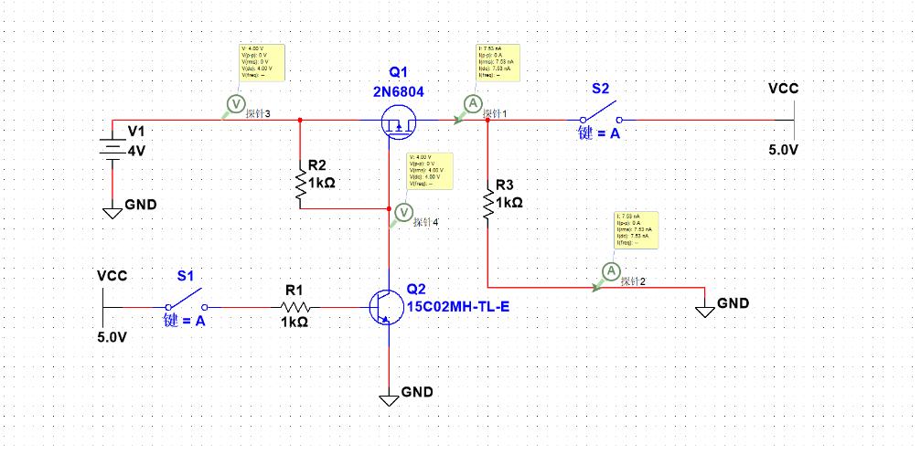
在如下图PMOS的电源电路中(两个电源给负载供电),寄生二极管可能会导致MOS管或者左侧电源损坏。当S1按下,S2断开是,三极管导通,Vg < VS,则MOS管导通,负载R3上有电流通过。
当S1闭合,S2断开时,Vg = Vs,MOS管断开,此时R3上不再有电流通过。

但是由于存在寄生二极管(P型MOS寄生二极管由D极指向S极),当S1、S2闭合时,VCC端电压会通过寄生二极管流向V1,若VCC电压较大,那么就此电流回路将给V1充电,导致PMOS损坏或者电源损坏。

可以将PMOG反向连接,此时寄生二极管反向,则不会有电流从VCC流向V1。但是,此时无法完全关闭PMOS,因为V3会通过寄生二极管影响后级电路。

可以再加一个反向的PMOS,两个寄生二极管相互抵消对面的影响。R5为上拉电路,给MOS的栅极G提供默认高电平,防止一开始S3未闭合时,PMOS就被导通。

- MOG常见作用:
5.1 NMOS控制负载工作电源:
当使用NMOS控制负载的工作电源时,这里的1k电阻可以看着负载。理想情况下,开关按下时,MOS处于导通状态,1k电阻处的电压为4.5V。但是,实际上,1K电阻处的电压不会等于4.5v。
原因:在一开始Vgs大于导通电压,MOS管导通,则电阻处的电压慢慢升高。当电阻处电压升高时,Vgs之间的电压慢慢减小,则MOS管不在处于饱和导通状态,而是放大状态。MOS管处于放大状态时,MOS本身也相当于阻值很高的电阻,所以1k电阻处的电压不可能等于4.5v。此时NMOS的功率会很高,可能会发热严重。

如果希望MOS管处于饱和导通状态,对上面电路有两种解决办法:
(1)加大栅极的电压,让Vgs远远大于保护导通电压。即使1k电阻处电压等于4.5V,但是Vg处的电压很大,则Vgs之间的电压还是大于饱和导通电压,则MOS管处于饱和导通状态。但是,这种方法需要栅极的电压很高,实际应用中存在局限性。

(2)自举电容:电压两端的相对电压不能突变,电压两端的电压可以突变。把左侧栅极电源当作一个电容,正极电压一定大于负极电压,当负极电压升高时,正极电压也被拉高,相当于自举电容的原理。
也可以这样理解:当MOS被导通时,在如下电路中,两个电源相当于串联,所以左侧电源的电压被拉高。

即使右侧电压升高,左侧也只需要5V即可让MOS管处于饱和导通状态:

5.2 PMOS开关电源:
PMOS管更适合做开关电源:PMOS一般是S极接电源,D极接地。当Vg<Vs时,MOS管导通。

开关未闭合时,由于R7电阻分压,G极电压等于S极电压,MOS管关闭:

开关闭合时,G极被下拉到GND,Vg<Vs,则MOS管导通:

5.3 PMOS防反接原理:
正常情况下,PMOS导通后,12V通过LDO电路后再给MCU供电。
但是如果没有PMOS,同时12V电源接反了以后,则-12V会流向MCU,再流入电源,形成电流回路,损坏MCU(一般MCU无法承受反向电压)。

但是PMOS由于存在寄生二极管(二极管无法反向导通),则反向电源无法形成回路,即不会损毁MCU。

5.4 MOS的D极和S极间电流可以双向导通:
由于MOS管导通时会产生电子沟道,所以电流可以从S极往D极流动,也可以从D极往S极流动。但是通常D极和S极材料是不同的,如果不按规格书上的方法使用,则MOS管效果可能会差一点。

在反向使用MOS管时,可以再加一个MOS管,抵消寄生二极管的影响:

这种结构通常在模拟芯片中有使用,因为模拟芯片中的电流可以双向导通。
5.5 MOS管的导通电流和Vgs之间关系:
MOS管也可以放大信号。

5.6 MOS的耐压:
Vgs之间的耐压值较小。S极和D极间电压通常比较大。通常MOS的耐压值是指S极和D极间的最大耐压值。
如果大于耐压值,MOS就会被损坏。
- 总结:
MOS是电路常用的开关和信号放大器件。相比较于三极管,MOS管的开关速度更快,效果更好。合理使用MOS管可以搭建各种开关电路。使用MOS管时需要注意寄生电容、寄生二极管和米勒平台的影响。