在当今以Web技术为主导的软件开发领域,传统的MFC(Microsoft Foundation Classes)桌面应用面临着前所未有的现代化挑战。用户早已习惯了现代化Web应用丰富的交互体验、实时更新的内容和响应式设计。然而,完全重写现有的大型MFC应用既不现实也不经济。此时,在现有MFC应用中嵌入现代浏览器内核成为了连接传统桌面应用与Web技术的理想桥梁。
本文将全面解析在MFC桌面应用中嵌入Google浏览器内核的技术原理、实现方案和交互机制,帮助开发者理解这一技术背后的核心概念,并为其实际应用提供清晰的实施路径。
第一章:为何要在MFC中嵌入浏览器内核?
1.1 MFC应用面临的现代化挑战
MFC作为Windows平台经典的桌面应用框架,在稳定性、性能和与Windows系统的深度集成方面具有明显优势。然而,随着技术发展,它也逐渐暴露出一些局限性:
- UI现代化不足:MFC的传统控件难以实现现代Web风格的丰富视觉效果和流畅动画
- 内容更新困难:业务逻辑或内容变更需要重新编译部署,无法像Web应用那样实时更新
- 跨平台限制:MFC应用通常局限于Windows平台,难以扩展到Web或移动端
- 开发效率对比:与基于HTML/CSS/JavaScript的前端开发相比,MFC的界面开发效率较低
1.2 浏览器内核嵌入的优势
在MFC应用中嵌入现代浏览器内核(如Chromium)可以有效解决上述问题:
- 界面现代化:利用HTML5/CSS3/JavaScript创建丰富、现代的界面
- 动态内容加载:实时加载和显示Web内容,无需重新编译应用
- 混合架构:保持核心业务逻辑的C++高性能,同时享受Web技术的灵活性
- 渐进式升级:逐步将应用界面模块替换为Web技术,降低风险
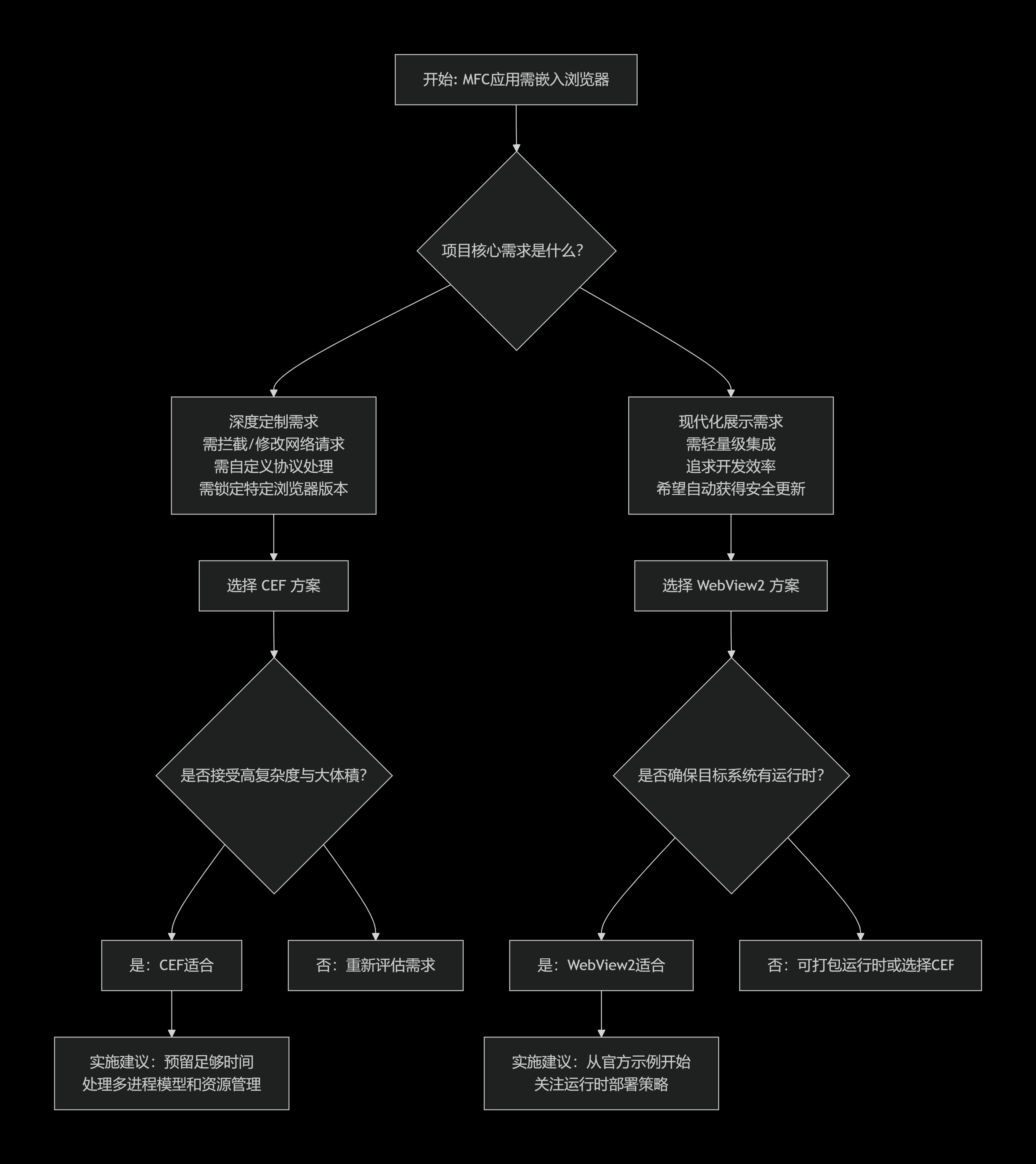
第二章:技术选型:CEF与WebView2的深度对比
2.1 核心方案介绍
对于MFC开发者,目前有两个主流方案可供选择:
CEF(Chromium Embedded Framework):一个基于Google Chromium项目的开源框架,专门设计用于将Chromium浏览器引擎嵌入到其他应用程序中。它提供了完整的Chromium功能和控制能力。
WebView2:微软官方推出的现代浏览器控件,基于Chromium内核,专为Windows应用设计,提供了与Windows系统更紧密的集成。
2.2 详细对比分析
| 特性维度 | CEF (Chromium Embedded Framework) | WebView2 (微软官方) |
|---|---|---|
| 架构性质 | 开源框架,需完整打包Chromium引擎 | 官方控件,依赖系统或应用自带的运行时 |
| 包大小影响 | 非常大(通常100MB以上),增加部署复杂度 | 非常小(仅自身代码),若系统已安装运行时则无增量 |
| 集成复杂度 | 高,需处理多进程模型和复杂初始化 | 较低,提供现代化API和良好文档 |
| 控制粒度 | 极细,可深度控制浏览器行为 | 适中,满足绝大多数应用场景 |
| 版本控制 | 应用锁定特定Chromium版本,行为稳定 | 可跟随运行时更新获得新功能和安全补丁 |
| 系统兼容性 | 需自行处理不同Windows版本的兼容性 | 微软官方保证与Windows系统的兼容性 |
| 社区与支持 | 活跃的开源社区,第三方支持丰富 | 微软官方支持,更新有保障 |
2.3 选型决策树

第三章:核心技术原理揭秘
3.1 进程架构:多进程模型的智慧
现代浏览器内核(Chromium)采用多进程架构,这种设计在嵌入场景中尤为重要:
-
主进程(Browser Process):
- 管理窗口创建和销毁
- 控制网络请求和文件访问
- 协调各渲染进程
- 在嵌入场景中,您的MFC应用就成为了这个主进程,或与之紧密集成
-
渲染进程(Renderer Process):
- 负责解析HTML、CSS,执行JavaScript
- 每个标签页通常对应一个独立的渲染进程
- 沙盒化运行,提高安全性和稳定性
-
GPU进程:
- 处理图形渲染加速
- 独立进程避免因图形驱动崩溃导致整个应用崩溃
-
其他辅助进程:
- 网络服务、音频播放等也常运行在独立进程中
这种架构的核心优势在于隔离性:一个网页的崩溃不会导致整个应用崩溃,同时也能提供更好的安全沙盒保护。
3.2 窗口集成:HWND的魔法
在Windows平台上,所有窗口(包括浏览器内容区域)都是通过窗口句柄(HWND) 进行标识和管理的。嵌入浏览器的本质是:
- 创建画布:MFC应用创建一个子窗口(或使用现有控件区域),获得其HWND
- 传递画布:将这个HWND传递给浏览器内核
- 渲染到画布:浏览器内核将渲染好的内容直接绘制到这个HWND代表的区域
- 事件传递:用户的鼠标、键盘事件通过Windows消息机制传递到浏览器内核进行处理
这一过程实现了无缝的视觉集成,用户看到的是一体化的应用界面,而非独立的浏览器窗口。
第四章:双向交互机制深度解析
4.1 C++到JavaScript:控制与调用
MFC C++代码对嵌入的浏览器内容拥有完全的控制能力,主要通过以下方式实现:
4.1.1 导航与基础控制
cpp
// WebView2示例:基本导航控制
void CMyBrowserView::NavigateToUrl(const CString& url)
{
if (m_webView != nullptr)
{
m_webView->Navigate(url);
}
}
void CMyBrowserView::GoBack()
{
if (m_webView != nullptr && m_webView->CanGoBack())
{
m_webView->GoBack();
}
}
void CMyBrowserView::Reload()
{
if (m_webView != nullptr)
{
m_webView->Reload();
}
}
4.1.2 JavaScript执行与结果获取
cpp
// CEF示例:执行JavaScript并处理返回值
void CMyCefBrowser::ExecuteJavaScriptAndGetResult()
{
CefRefPtr<CefFrame> frame = m_browser->GetMainFrame();
// 执行JavaScript并注册回调处理返回值
frame->ExecuteJavaScript(
L"function calculatePrice(quantity, unitPrice) {"
L" return quantity * unitPrice * (1 - getDiscount());"
L"}"
L"calculatePrice(10, 25.5);",
frame->GetURL(),
0,
new MyJavaScriptCallback(this) // 自定义回调处理结果
);
}
// JavaScript执行回调类
class MyJavaScriptCallback : public CefV8ValueVisitor
{
public:
explicit MyJavaScriptCallback(CMyCefBrowser* owner)
: m_owner(owner) {}
virtual bool Visit(const CefRefPtr<CefV8Value> value) override
{
if (value->IsDouble())
{
double result = value->GetDoubleValue();
// 将结果传递回MFC应用逻辑
m_owner->OnJavaScriptResult(result);
return true;
}
return false;
}
private:
CMyCefBrowser* m_owner;
IMPLEMENT_REFCOUNTING(MyJavaScriptCallback);
};
4.2 JavaScript到C++:暴露与回调
将C++功能暴露给JavaScript是双向交互的核心,使得网页能够调用本地系统的强大功能:
4.2.1 创建桥接对象
cpp
// WebView2示例:向JavaScript暴露C++对象
HRESULT CMyBrowserView::ExposeNativeObjectToJavaScript()
{
// 创建表示原生对象的JSON
CComPtr<ICoreWebView2ObjectCollectionView> args;
HRESULT hr = CreateCoreWebView2ObjectCollectionView(&args);
// 添加原生对象
CComPtr<ICoreWebView2Object> nativeObject;
hr = CreateCoreWebView2Object(&nativeObject);
// 添加方法
nativeObject->SetMethod(L"showMessage",
Callback<ICoreWebView2MethodDelegate>(
[this](ICoreWebView2Object* sender,
ICoreWebView2Args* args) -> HRESULT {
// 当JavaScript调用showMessage时执行这里
CComPtr<ICoreWebView2String> message;
args->GetString(&message);
CString msg;
message->GetCString(&msg);
// 调用MFC原生功能
this->ShowNativeMessageBox(msg);
return S_OK;
}).Get());
// 将对象添加到JavaScript全局上下文
m_webView->AddHostObjectToScript(L"nativeApi", nativeObject);
return S_OK;
}
4.2.2 JavaScript中的调用
javascript
// 在网页JavaScript中调用暴露的C++功能
document.getElementById('localButton').addEventListener('click', function() {
// 调用C++暴露的方法
if (window.chrome && window.chrome.webview &&
window.chrome.webview.hostObjects &&
window.chrome.webview.hostObjects.sync.nativeApi) {
const result = window.chrome.webview.hostObjects.sync.nativeApi.showMessage(
'用户点击了按钮,请求本地操作'
);
console.log('本地操作完成,返回:', result);
}
});
4.3 事件监听与响应
双向交互还包括事件机制,使得两端都能对对方的状态变化做出响应:
cpp
// CEF示例:监听网页事件
class MyCefLoadHandler : public CefLoadHandler
{
public:
explicit MyCefLoadHandler(CMyMfcApp* app) : m_app(app) {}
virtual void OnLoadingStateChange(CefRefPtr<CefBrowser> browser,
bool isLoading,
bool canGoBack,
bool canGoForward) override
{
// 网页加载状态变化时通知MFC界面更新
m_app->UpdateNavigationButtons(canGoBack, canGoForward);
if (!isLoading)
{
// 网页加载完成,执行后续操作
m_app->OnPageLoaded();
}
}
virtual void OnLoadError(CefRefPtr<CefBrowser> browser,
CefRefPtr<CefFrame> frame,
ErrorCode errorCode,
const CefString& errorText,
const CefString& failedUrl) override
{
// 网页加载错误处理
CString errorMsg = _T("加载失败: ") +
failedUrl.ToWString().c_str() +
_T("\n错误: ") +
errorText.ToWString().c_str();
m_app->ShowErrorMessage(errorMsg);
}
private:
CMyMfcApp* m_app;
IMPLEMENT_REFCOUNTING(MyCefLoadHandler);
};
第五章:实践指南:从零开始集成WebView2到MFC
5.1 环境准备与项目配置
5.1.1 系统要求检查
- Windows 10 版本 1803 或更高
- Visual Studio 2017 或更高版本
- 确保系统已安装WebView2运行时或打算将其打包
5.1.2 安装WebView2 SDK
powershell
# 通过NuGet包管理器安装
Install-Package Microsoft.Web.WebView2
# 或通过VS NuGet界面搜索"Microsoft.Web.WebView2"
5.1.3 项目配置调整
- 在MFC项目属性中,确保使用Unicode字符集
- 将目标平台设置为x86或x64(避免Any CPU)
- 添加WebView2头文件路径到附加包含目录
5.2 创建基本的浏览器视图类
cpp
// MyWebView2Browser.h
#pragma once
#include <WebView2.h>
#include <WebView2EnvironmentOptions.h>
#include <wrl/client.h>
#include <wrl/event.h>
using namespace Microsoft::WRL;
class CMyWebView2Browser : public CWnd
{
public:
CMyWebView2Browser();
virtual ~CMyWebView2Browser();
BOOL Create(DWORD dwStyle, const RECT& rect, CWnd* pParentWnd, UINT nID);
// 公共接口
void Navigate(const CString& url);
void GoBack();
void GoForward();
void Reload();
void ExecuteJavaScript(const CString& script);
void ExposeNativeMethod(const CString& name,
std::function<void(const CString&)> callback);
protected:
// 消息映射
DECLARE_MESSAGE_MAP()
afx_msg int OnCreate(LPCREATESTRUCT lpCreateStruct);
afx_msg void OnSize(UINT nType, int cx, int cy);
afx_msg void OnDestroy();
private:
// WebView2核心对象
ComPtr<ICoreWebView2> m_webView;
ComPtr<ICoreWebView2Controller> m_webViewController;
ComPtr<ICoreWebView2Environment> m_webViewEnvironment;
// 初始化流程
HRESULT InitializeWebView2();
HRESULT CreateWebViewEnvironment();
HRESULT CreateWebViewController(HWND hWnd);
void RegisterEventHandlers();
// 暴露给JavaScript的原生方法存储
std::unordered_map<CString, std::function<void(const CString&)>> m_nativeMethods;
// 环境创建完成回调
HRESULT OnEnvironmentCreated(HRESULT result,
ICoreWebView2Environment* environment);
// 控制器创建完成回调
HRESULT OnControllerCreated(HRESULT result,
ICoreWebView2Controller* controller);
};
cpp
// MyWebView2Browser.cpp
#include "stdafx.h"
#include "MyWebView2Browser.h"
IMPLEMENT_DYNAMIC(CMyWebView2Browser, CWnd)
BEGIN_MESSAGE_MAP(CMyWebView2Browser, CWnd)
ON_WM_CREATE()
ON_WM_SIZE()
ON_WM_DESTROY()
END_MESSAGE_MAP()
CMyWebView2Browser::CMyWebView2Browser()
{
}
CMyWebView2Browser::~CMyWebView2Browser()
{
if (m_webViewController)
{
m_webViewController->Close();
}
}
BOOL CMyWebView2Browser::Create(DWORD dwStyle, const RECT& rect,
CWnd* pParentWnd, UINT nID)
{
return CWnd::Create(NULL, NULL, dwStyle, rect, pParentWnd, nID);
}
int CMyWebView2Browser::OnCreate(LPCREATESTRUCT lpCreateStruct)
{
if (CWnd::OnCreate(lpCreateStruct) == -1)
return -1;
// 初始化WebView2
if (FAILED(InitializeWebView2()))
{
AfxMessageBox(_T("初始化WebView2失败"));
return -1;
}
return 0;
}
void CMyWebView2Browser::OnSize(UINT nType, int cx, int cy)
{
CWnd::OnSize(nType, cx, cy);
// 调整WebView2控件大小以匹配窗口
if (m_webViewController)
{
RECT bounds = {0, 0, cx, cy};
m_webViewController->put_Bounds(bounds);
}
}
void CMyWebView2Browser::OnDestroy()
{
if (m_webViewController)
{
m_webViewController->Close();
m_webViewController = nullptr;
m_webView = nullptr;
}
CWnd::OnDestroy();
}
HRESULT CMyWebView2Browser::InitializeWebView2()
{
HRESULT hr = CreateWebViewEnvironment();
if (FAILED(hr))
{
CString errorMsg;
errorMsg.Format(_T("创建WebView2环境失败: 0x%08X"), hr);
AfxMessageBox(errorMsg);
}
return hr;
}
HRESULT CMyWebView2Browser::CreateWebViewEnvironment()
{
// 创建环境选项
auto options = Microsoft::WRL::Make<CoreWebView2EnvironmentOptions>();
// 设置额外的命令行参数(可选)
// options->put_AdditionalBrowserArguments(L"--disable-web-security");
// 创建WebView2环境
return CreateCoreWebView2EnvironmentWithOptions(
nullptr, // 使用默认浏览器数据文件夹
nullptr, // 使用默认用户数据文件夹
options.Get(), // 环境选项
Callback<ICoreWebView2CreateCoreWebView2EnvironmentCompletedHandler>(
[this](HRESULT result,
ICoreWebView2Environment* environment) -> HRESULT {
return OnEnvironmentCreated(result, environment);
}).Get());
}
HRESULT CMyWebView2Browser::OnEnvironmentCreated(
HRESULT result,
ICoreWebView2Environment* environment)
{
if (FAILED(result) || environment == nullptr)
{
CString errorMsg;
errorMsg.Format(_T("创建WebView2环境失败: 0x%08X"), result);
AfxMessageBox(errorMsg);
return result;
}
m_webViewEnvironment = environment;
// 创建WebView2控制器
return m_webViewEnvironment->CreateCoreWebView2Controller(
GetSafeHwnd(),
Callback<ICoreWebView2CreateCoreWebView2ControllerCompletedHandler>(
[this](HRESULT result,
ICoreWebView2Controller* controller) -> HRESULT {
return OnControllerCreated(result, controller);
}).Get());
}
HRESULT CMyWebView2Browser::OnControllerCreated(
HRESULT result,
ICoreWebView2Controller* controller)
{
if (FAILED(result) || controller == nullptr)
{
CString errorMsg;
errorMsg.Format(_T("创建WebView2控制器失败: 0x%08X"), result);
AfxMessageBox(errorMsg);
return result;
}
m_webViewController = controller;
// 获取核心WebView2对象
HRESULT hr = m_webViewController->get_CoreWebView2(&m_webView);
if (FAILED(hr))
{
return hr;
}
// 调整WebView2控件大小
RECT bounds;
GetClientRect(&bounds);
m_webViewController->put_Bounds(bounds);
// 注册事件处理器
RegisterEventHandlers();
// 默认导航到空白页
m_webView->Navigate(L"about:blank");
return S_OK;
}
void CMyWebView2Browser::RegisterEventHandlers()
{
if (!m_webView)
return;
// 注册导航完成事件
m_webView->add_NavigationCompleted(
Callback<ICoreWebView2NavigationCompletedEventHandler>(
[this](ICoreWebView2* sender,
ICoreWebView2NavigationCompletedEventArgs* args) -> HRESULT {
BOOL isSuccess;
args->get_IsSuccess(&isSuccess);
if (!isSuccess)
{
// 导航失败处理
CORE_WEBVIEW2_WEB_ERROR_STATUS errorStatus;
args->get_WebErrorStatus(&errorStatus);
CString msg;
msg.Format(_T("导航失败,错误码: %d"), errorStatus);
AfxMessageBox(msg);
}
else
{
// 导航成功,可在此处执行后续操作
TRACE0("网页导航完成\n");
}
return S_OK;
}).Get(),
nullptr);
// 注册新窗口请求事件(处理target="_blank")
m_webView->add_NewWindowRequested(
Callback<ICoreWebView2NewWindowRequestedEventHandler>(
[this](ICoreWebView2* sender,
ICoreWebView2NewWindowRequestedEventArgs* args) -> HRESULT {
// 获取请求的URI
wil::unique_cotaskmem_string uri;
args->get_Uri(&uri);
// 在当前窗口中打开而不是新窗口
m_webView->Navigate(uri.get());
// 设置Handled为TRUE表示我们已经处理了这个请求
args->put_Handled(TRUE);
return S_OK;
}).Get(),
nullptr);
}
// 公共接口实现
void CMyWebView2Browser::Navigate(const CString& url)
{
if (m_webView)
{
m_webView->Navigate(url);
}
}
void CMyWebView2Browser::GoBack()
{
if (m_webView)
{
BOOL canGoBack = FALSE;
m_webView->get_CanGoBack(&canGoBack);
if (canGoBack)
{
m_webView->GoBack();
}
}
}
void CMyWebView2Browser::GoForward()
{
if (m_webView)
{
BOOL canGoForward = FALSE;
m_webView->get_CanGoForward(&canGoForward);
if (canGoForward)
{
m_webView->GoForward();
}
}
}
void CMyWebView2Browser::Reload()
{
if (m_webView)
{
m_webView->Reload();
}
}
void CMyWebView2Browser::ExecuteJavaScript(const CString& script)
{
if (m_webView)
{
m_webView->ExecuteScript(script,
Callback<ICoreWebView2ExecuteScriptCompletedHandler>(
[](HRESULT errorCode, LPCWSTR resultObjectAsJson) -> HRESULT {
if (SUCCEEDED(errorCode))
{
// JavaScript执行成功,处理返回结果
CString resultJson = resultObjectAsJson;
TRACE(_T("JavaScript执行结果: %s\n"), resultJson);
}
return S_OK;
}).Get());
}
}
void CMyWebView2Browser::ExposeNativeMethod(const CString& name,
std::function<void(const CString&)> callback)
{
m_nativeMethods[name] = callback;
// 将方法添加到WebView2的host对象
// 实际实现需要更复杂的逻辑来管理host对象
}
5.3 在MFC对话框中使用浏览器控件
cpp
// MyBrowserDialog.h
#pragma once
#include "MyWebView2Browser.h"
class CMyBrowserDialog : public CDialogEx
{
DECLARE_DYNAMIC(CMyBrowserDialog)
public:
CMyBrowserDialog(CWnd* pParent = nullptr);
virtual ~CMyBrowserDialog();
#ifdef AFX_DESIGN_TIME
enum { IDD = IDD_MYBROWSER_DIALOG };
#endif
protected:
virtual void DoDataExchange(CDataExchange* pDX);
DECLARE_MESSAGE_MAP()
public:
virtual BOOL OnInitDialog();
afx_msg void OnSize(UINT nType, int cx, int cy);
afx_msg void OnBnClickedBtnNavigate();
afx_msg void OnBnClickedBtnBack();
afx_msg void OnBnClickedBtnForward();
afx_msg void OnBnClickedBtnReload();
afx_msg void OnBnClickedBtnExecuteJs();
private:
// 浏览器控件
CMyWebView2Browser m_browserCtrl;
// 控件变量
CEdit m_editUrl;
CButton m_btnBack;
CButton m_btnForward;
CButton m_btnReload;
// 初始化浏览器
BOOL InitializeBrowserControl();
// 更新导航按钮状态
void UpdateNavigationButtons();
};
cpp
// MyBrowserDialog.cpp
#include "stdafx.h"
#include "MyApp.h"
#include "MyBrowserDialog.h"
IMPLEMENT_DYNAMIC(CMyBrowserDialog, CDialogEx)
CMyBrowserDialog::CMyBrowserDialog(CWnd* pParent)
: CDialogEx(IDD_MYBROWSER_DIALOG, pParent)
{
}
CMyBrowserDialog::~CMyBrowserDialog()
{
}
void CMyBrowserDialog::DoDataExchange(CDataExchange* pDX)
{
CDialogEx::DoDataExchange(pDX);
DDX_Control(pDX, IDC_EDIT_URL, m_editUrl);
DDX_Control(pDX, IDC_BTN_BACK, m_btnBack);
DDX_Control(pDX, IDC_BTN_FORWARD, m_btnForward);
DDX_Control(pDX, IDC_BTN_RELOAD, m_btnReload);
}
BEGIN_MESSAGE_MAP(CMyBrowserDialog, CDialogEx)
ON_WM_SIZE()
ON_BN_CLICKED(IDC_BTN_NAVIGATE, &CMyBrowserDialog::OnBnClickedBtnNavigate)
ON_BN_CLICKED(IDC_BTN_BACK, &CMyBrowserDialog::OnBnClickedBtnBack)
ON_BN_CLICKED(IDC_BTN_FORWARD, &CMyBrowserDialog::OnBnClickedBtnForward)
ON_BN_CLICKED(IDC_BTN_RELOAD, &CMyBrowserDialog::OnBnClickedBtnReload)
ON_BN_CLICKED(IDC_BTN_EXECUTE_JS, &CMyBrowserDialog::OnBnClickedBtnExecuteJs)
END_MESSAGE_MAP()
BOOL CMyBrowserDialog::OnInitDialog()
{
CDialogEx::OnInitDialog();
// 设置对话框图标
SetIcon(AfxGetApp()->LoadIcon(IDR_MAINFRAME), TRUE);
SetIcon(AfxGetApp()->LoadIcon(IDR_MAINFRAME), FALSE);
// 初始化浏览器控件
if (!InitializeBrowserControl())
{
AfxMessageBox(_T("初始化浏览器控件失败"));
EndDialog(IDCANCEL);
return FALSE;
}
// 设置默认URL
m_editUrl.SetWindowText(_T("https://www.example.com"));
// 初始禁用导航按钮
m_btnBack.EnableWindow(FALSE);
m_btnForward.EnableWindow(FALSE);
return TRUE;
}
BOOL CMyBrowserDialog::InitializeBrowserControl()
{
// 计算浏览器控件的位置和大小
CRect rectBrowser;
GetDlgItem(IDC_BROWSER_PLACEHOLDER)->GetWindowRect(&rectBrowser);
ScreenToClient(&rectBrowser);
GetDlgItem(IDC_BROWSER_PLACEHOLDER)->DestroyWindow();
// 创建浏览器控件
DWORD dwStyle = WS_CHILD | WS_VISIBLE | WS_CLIPCHILDREN | WS_CLIPSIBLINGS;
if (!m_browserCtrl.Create(dwStyle, rectBrowser, this, IDC_BROWSER_CTRL))
{
return FALSE;
}
// 导航到默认页面
m_browserCtrl.Navigate(_T("https://www.example.com"));
// 暴露原生方法给JavaScript
m_browserCtrl.ExposeNativeMethod(_T("showMessage"),
[this](const CString& message) {
AfxMessageBox(_T("JavaScript调用: ") + message);
});
return TRUE;
}
void CMyBrowserDialog::OnSize(UINT nType, int cx, int cy)
{
CDialogEx::OnSize(nType, cx, cy);
if (GetSafeHwnd() && ::IsWindow(m_browserCtrl.GetSafeHwnd()))
{
// 重新布局控件
// 工具栏区域
CRect rectToolbar(10, 10, cx - 10, 50);
// 浏览器区域(占据剩余空间)
CRect rectBrowser(10, 60, cx - 10, cy - 10);
// 调整浏览器控件大小
m_browserCtrl.MoveWindow(rectBrowser);
}
}
void CMyBrowserDialog::OnBnClickedBtnNavigate()
{
CString url;
m_editUrl.GetWindowText(url);
if (!url.IsEmpty())
{
m_browserCtrl.Navigate(url);
}
}
void CMyBrowserDialog::OnBnClickedBtnBack()
{
m_browserCtrl.GoBack();
UpdateNavigationButtons();
}
void CMyBrowserDialog::OnBnClickedBtnForward()
{
m_browserCtrl.GoForward();
UpdateNavigationButtons();
}
void CMyBrowserDialog::OnBnClickedBtnReload()
{
m_browserCtrl.Reload();
}
void CMyBrowserDialog::OnBnClickedBtnExecuteJs()
{
// 执行示例JavaScript代码
CString script = _T("(function() {")
_T(" var now = new Date();")
_T(" return '当前时间: ' + now.toLocaleString();")
_T("})()");
m_browserCtrl.ExecuteJavaScript(script);
}
void CMyBrowserDialog::UpdateNavigationButtons()
{
// 实际实现需要从浏览器获取canGoBack/canGoForward状态
// 这里仅为示例
m_btnBack.EnableWindow(TRUE);
m_btnForward.EnableWindow(TRUE);
}
第六章:JavaScript使用策略与最佳实践
6.1 是否需要编写JavaScript?
这是一个常见的误解。在MFC应用中嵌入浏览器内核并不意味着您必须成为JavaScript专家。是否需要编写JavaScript完全取决于您的应用场景:
场景一:仅显示内容(无需JavaScript)
- 显示静态帮助文档
- 展示产品手册或用户指南
- 显示在线报表或仪表板
- 实现方式:只需导航到目标URL,无需额外JavaScript
场景二:轻量交互(少量JavaScript)
- 在网页表单中预填数据
- 自动点击某些按钮
- 提取网页中的特定信息
- 实现方式:C++主导,调用页面已有的JavaScript功能
场景三:深度集成(需要JavaScript)
- 网页调用本地硬件(摄像头、打印机)
- 访问本地文件系统
- 与MFC应用深度数据交换
- 实现方式:需要编写"胶水"JavaScript代码桥接C++和网页
6.2 JavaScript与C++的分工模型

6.3 高效通信模式
6.3.1 数据序列化策略
由于C++和JavaScript使用不同的数据类型系统,高效的数据序列化至关重要:
cpp
// C++端:结构化数据传递示例
void CMyBrowserView::SendDataToJavaScript(const UserData& data)
{
// 将C++结构转换为JSON字符串
CString jsonData;
jsonData.Format(_T("{")
_T("\"userId\": %d, ")
_T("\"userName\": \"%s\", ")
_T("\"email\": \"%s\", ")
_T("\"lastLogin\": \"%s\"")
_T("}"),
data.id,
data.name,
data.email,
data.lastLogin.ToString());
// 构建JavaScript调用
CString script;
script.Format(_T("window.receiveDataFromNative(%s)"), jsonData);
// 执行JavaScript
ExecuteJavaScript(script);
}
javascript
// JavaScript端:接收并处理数据
window.receiveDataFromNative = function(userData) {
console.log('收到来自C++的数据:', userData);
// 更新UI
document.getElementById('userId').textContent = userData.userId;
document.getElementById('userName').textContent = userData.userName;
document.getElementById('userEmail').textContent = userData.email;
// 返回确认信息给C++
if (window.chrome && window.chrome.webview) {
window.chrome.webview.postMessage({
type: 'dataReceived',
success: true,
timestamp: new Date().toISOString()
});
}
};
6.3.2 异步通信模式
避免在C++中同步等待JavaScript返回,使用异步模式提高响应性:
cpp
// C++端:异步调用示例
class AsyncJavaScriptCall
{
public:
using Callback = std::function<void(const CString&)>;
AsyncJavaScriptCall(CMyWebView2Browser* browser,
const CString& script,
Callback callback)
: m_browser(browser)
, m_script(script)
, m_callback(callback)
, m_callId(GenerateCallId())
{
// 注册回调
m_browser->RegisterAsyncCallback(m_callId,
[this](const CString& result) {
if (m_callback)
{
m_callback(result);
}
// 清理
m_browser->UnregisterAsyncCallback(m_callId);
});
// 执行带回调ID的JavaScript
CString fullScript;
fullScript.Format(_T("(%s).then(result => {")
_T(" window.__nativeCallback(%d, result);")
_T("})"),
m_script, m_callId);
m_browser->ExecuteJavaScript(fullScript);
}
private:
static int GenerateCallId()
{
static std::atomic<int> nextId(1);
return nextId++;
}
CMyWebView2Browser* m_browser;
CString m_script;
Callback m_callback;
int m_callId;
};
// 使用示例
void CMyBrowserView::GetUserDataAsync()
{
auto call = std::make_shared<AsyncJavaScriptCall>(
this,
_T("fetchUserData()"), // 假设页面中有这个JavaScript函数
[this](const CString& result) {
// 异步处理结果
ProcessUserData(result);
}
);
// call对象可以保存起来以便后续管理
m_pendingCalls.push_back(call);
}
第七章:高级主题与优化策略
7.1 性能优化技巧
7.1.1 内存管理优化
浏览器内核是内存消耗大户,合理的资源管理至关重要:
cpp
// 浏览器资源管理类
class CWebViewResourceManager
{
public:
CWebViewResourceManager()
: m_maxInstances(3)
, m_idleTimeout(300000) // 5分钟
{
}
// 获取浏览器实例(复用或创建)
std::shared_ptr<CMyWebView2Browser> AcquireBrowser()
{
std::lock_guard<std::mutex> lock(m_mutex);
// 查找空闲实例
for (auto& instance : m_instances)
{
if (instance->IsIdle() &&
!instance->IsExpired(m_idleTimeout))
{
instance->SetInUse();
return instance;
}
}
// 创建新实例(如果未超过限制)
if (m_instances.size() < m_maxInstances)
{
auto newBrowser = std::make_shared<CMyWebView2Browser>();
m_instances.push_back(newBrowser);
newBrowser->SetInUse();
return newBrowser;
}
// 回收最旧的空闲实例
auto oldestIt = std::min_element(
m_instances.begin(),
m_instances.end(),
[](const auto& a, const auto& b) {
return a->GetLastUsedTime() < b->GetLastUsedTime();
});
(*oldestIt)->Reinitialize();
(*oldestIt)->SetInUse();
return *oldestIt;
}
// 释放浏览器实例
void ReleaseBrowser(std::shared_ptr<CMyWebView2Browser> browser)
{
std::lock_guard<std::mutex> lock(m_mutex);
browser->SetIdle();
}
private:
std::vector<std::shared_ptr<CMyWebView2Browser>> m_instances;
std::mutex m_mutex;
size_t m_maxInstances;
DWORD m_idleTimeout;
};
7.1.2 渲染性能优化
cpp
// 渲染优化配置
void CMyWebView2Browser::ConfigureForPerformance()
{
if (!m_webView)
return;
ComPtr<ICoreWebView2Settings> settings;
m_webView->get_Settings(&settings);
if (settings)
{
// 启用硬件加速
settings->put_IsBuiltInErrorPageEnabled(FALSE);
// 针对不同场景优化
if (m_useCase == WebViewUseCase::DocumentViewer)
{
// 文档查看器优化
settings->put_IsScriptEnabled(TRUE);
settings->put_IsWebMessageEnabled(TRUE);
settings->put_AreDefaultScriptDialogsEnabled(FALSE);
}
else if (m_useCase == WebViewUseCase::InteractiveApp)
{
// 交互式应用优化
settings->put_IsScriptEnabled(TRUE);
settings->put_AreDefaultScriptDialogsEnabled(TRUE);
settings->put_IsStatusBarEnabled(FALSE);
}
}
// 配置额外的性能选项
ComPtr<ICoreWebView2EnvironmentOptions> options;
CreateCoreWebView2EnvironmentOptions(nullptr, &options);
// 设置GPU优先级
options->put_AdditionalBrowserArguments(
L"--gpu-preferences=UAAAAAAAAAAABwAAAQAAAAAAAAAAAGAAAAAAAAAAAAAIAAAAAAAAAAAAAAAAgAAAAAAAAACAAAAAAAAAA= "
L"--disable-features=CalculateNativeWinOcclusion "
L"--disable-background-timer-throttling");
}
7.2 安全考虑与最佳实践
7.2.1 输入验证与消毒
cpp
// 安全导航验证
bool CMyWebView2Browser::IsValidNavigationUrl(const CString& url)
{
// 白名单验证
static const std::vector<CString> allowedDomains = {
_T("https://trusted1.example.com"),
_T("https://trusted2.example.com"),
_T("file:///secure/local/path/"),
_T("about:blank")
};
// 解析URL
CString domain = ExtractDomainFromUrl(url);
// 检查是否在白名单中
for (const auto& allowed : allowedDomains)
{
if (domain.Find(allowed) == 0)
{
return true;
}
}
// 检查是否为本地文件(限制特定路径)
if (url.Find(_T("file://")) == 0)
{
CString path = url.Mid(7); // 移除"file://"
// 验证路径在允许的目录内
CString allowedPath = _T("C:\\SecureApp\\Content\\");
if (path.Find(allowedPath) == 0)
{
// 进一步验证文件扩展名
CString ext = GetFileExtension(path);
static const std::vector<CString> allowedExtensions = {
_T(".html"), _T(".htm"), _T(".pdf"), _T(".txt")
};
for (const auto& allowedExt : allowedExtensions)
{
if (ext.CompareNoCase(allowedExt) == 0)
{
return true;
}
}
}
}
return false;
}
// 安全执行JavaScript
void CMyWebView2Browser::ExecuteJavaScriptSafely(const CString& script)
{
// 检查脚本中是否包含危险操作
if (ContainsDangerousPatterns(script))
{
LogSecurityWarning(_T("潜在危险JavaScript被阻止: ") + script);
return;
}
// 对脚本进行编码以防止注入
CString safeScript = EncodeJavaScript(script);
// 在有限上下文中执行
CString wrappedScript;
wrappedScript.Format(
_T("(function() {")
_T(" 'use strict';")
_T(" try {")
_T(" return (%s);")
_T(" } catch(e) {")
_T(" console.error('安全执行错误:', e);")
_T(" return null;")
_T(" }")
_T("})()"),
safeScript);
ExecuteJavaScript(wrappedScript);
}
7.2.2 内容安全策略(CSP)
cpp
// 设置内容安全策略
void CMyWebView2Browser::SetContentSecurityPolicy()
{
if (!m_webView)
return;
// 定义严格的内容安全策略
CString cspScript = _T(
"const meta = document.createElement('meta');"
"meta.httpEquiv = 'Content-Security-Policy';"
"meta.content = \""
"default-src 'self'; "
"script-src 'self' 'unsafe-eval' https://trusted-cdn.example.com; "
"style-src 'self' 'unsafe-inline'; "
"img-src 'self' data: https:; "
"connect-src 'self' https://api.trusted.example.com; "
"font-src 'self'; "
"object-src 'none'; "
"media-src 'self'; "
"frame-src 'self';"
"\";"
"document.getElementsByTagName('head')[0].appendChild(meta);");
// 在页面加载前注入CSP
m_webView->AddScriptToExecuteOnDocumentCreated(cspScript, nullptr);
}
第八章:调试与故障排除
8.1 开发工具集成
8.1.1 启用开发者工具
cpp
// 开发者工具控制
void CMyWebView2Browser::ToggleDevTools()
{
if (!m_webView)
return;
ComPtr<ICoreWebView2DevToolsProtocolEventReceiver> receiver;
// 检查开发者工具是否已打开
BOOL isDevToolsOpen = FALSE;
ComPtr<ICoreWebView2Settings> settings;
m_webView->get_Settings(&settings);
if (settings)
{
settings->get_AreDevToolsEnabled(&isDevToolsOpen);
}
if (!isDevToolsOpen)
{
// 打开开发者工具
m_webView->OpenDevToolsWindow();
// 启用开发者工具设置
if (settings)
{
settings->put_AreDevToolsEnabled(TRUE);
}
TRACE0("开发者工具已打开\n");
}
else
{
// 开发者工具窗口由用户手动关闭
TRACE0("开发者工具窗口已激活\n");
}
}
// 远程调试支持
void CMyWebView2Browser::EnableRemoteDebugging(int port)
{
// 设置远程调试端口
CString args;
args.Format(_T("--remote-debugging-port=%d"), port);
// 需要在环境创建前设置这些参数
// 实际应用中,这需要在InitializeWebView2之前配置
m_environmentArgs = args;
}
8.1.2 日志与诊断
cpp
// 综合诊断类
class CWebViewDiagnostics
{
public:
CWebViewDiagnostics()
{
InitializeLogging();
}
void LogEvent(LogLevel level, const CString& category,
const CString& message, const CString& details = _T(""))
{
CString timestamp = GetCurrentTimestamp();
CString logEntry;
logEntry.Format(_T("[%s][%s][%s] %s"),
timestamp,
GetLogLevelString(level),
category,
message);
if (!details.IsEmpty())
{
logEntry += _T("\n详细信息: ") + details;
}
// 输出到调试器
OutputDebugString(logEntry + _T("\n"));
// 写入日志文件
WriteToLogFile(logEntry);
// 重要事件发送到UI
if (level >= LogLevel::Warning)
{
NotifyUI(level, category, message);
}
}
void CapturePerformanceMetrics()
{
if (!m_webView)
return;
// 获取内存使用情况
ComPtr<ICoreWebView2ProcessInfoCollection> processes;
m_webView->GetProcessInfos(&processes);
UINT32 count;
processes->get_Count(&count);
for (UINT32 i = 0; i < count; i++)
{
ComPtr<ICoreWebView2ProcessInfo> process;
processes->GetValueAtIndex(i, &process);
CORE_WEBVIEW2_PROCESS_KIND kind;
process->get_Kind(&kind);
INT32 pid;
process->get_ProcessId(&pid);
// 记录进程信息
CString msg;
msg.Format(_T("进程 %d (类型: %d)"), pid, kind);
LogEvent(LogLevel::Info, _T("Performance"), msg);
}
}
private:
void InitializeLogging()
{
// 创建日志目录
CreateLogDirectory();
// 初始化日志文件
CString logPath = GetLogFilePath();
m_logFile.open(logPath, std::ios::app);
if (m_logFile.is_open())
{
CString header = _T("=== WebView诊断日志开始 ===\n");
m_logFile << CT2A(header);
}
}
std::ofstream m_logFile;
};
8.2 常见问题与解决方案
8.2.1 初始化失败处理
cpp
// 健壮的初始化流程
HRESULT CMyWebView2Browser::RobustInitialize()
{
HRESULT hr = S_OK;
int retryCount = 0;
const int maxRetries = 3;
while (retryCount < maxRetries)
{
hr = InitializeWebView2();
if (SUCCEEDED(hr))
{
LogEvent(LogLevel::Info, _T("Initialization"),
_T("WebView2初始化成功"));
return S_OK;
}
retryCount++;
// 根据错误码采取不同策略
switch (hr)
{
case HRESULT_FROM_WIN32(ERROR_FILE_NOT_FOUND):
// 运行时未安装
LogEvent(LogLevel::Error, _T("Initialization"),
_T("WebView2运行时未找到"));
if (OfferRuntimeInstall())
{
// 用户选择安装,重试
continue;
}
else
{
return hr; // 用户取消
}
break;
case E_ACCESSDENIED:
// 权限问题
LogEvent(LogLevel::Warning, _T("Initialization"),
_T("权限不足,尝试以管理员权限运行"));
AdjustPrivileges();
break;
case E_FAIL:
default:
// 其他错误
CString errorMsg;
errorMsg.Format(_T("初始化失败 (尝试 %d/%d): 0x%08X"),
retryCount, maxRetries, hr);
LogEvent(LogLevel::Error, _T("Initialization"), errorMsg);
if (retryCount < maxRetries)
{
// 等待后重试
Sleep(1000 * retryCount);
}
break;
}
}
// 所有重试都失败
LogEvent(LogLevel::Critical, _T("Initialization"),
_T("WebView2初始化彻底失败"));
return hr;
}
// 提供运行时安装选项
bool CMyWebView2Browser::OfferRuntimeInstall()
{
CString message = _T("需要WebView2运行时才能运行此功能。\n")
_T("是否立即下载并安装?");
int response = AfxMessageBox(message, MB_YESNO | MB_ICONQUESTION);
if (response == IDYES)
{
// 下载运行时安装程序
CString downloadUrl = _T("https://go.microsoft.com/fwlink/p/?LinkId=2124703");
CString tempPath = GetTempFilePath(_T("WebView2RuntimeInstaller.exe"));
if (DownloadFile(downloadUrl, tempPath))
{
// 执行安装
SHELLEXECUTEINFO sei = { sizeof(sei) };
sei.lpFile = tempPath;
sei.nShow = SW_SHOWNORMAL;
if (ShellExecuteEx(&sei))
{
LogEvent(LogLevel::Info, _T("RuntimeInstall"),
_T("WebView2运行时安装已启动"));
return true;
}
}
}
return false;
}
8.2.2 内存泄漏检测
cpp
// 内存泄漏检测器
class CWebViewLeakDetector
{
public:
CWebViewLeakDetector()
{
// 记录初始状态
m_initialHandles = GetProcessHandleCount();
m_initialMemory = GetProcessMemoryUsage();
}
~CWebViewLeakDetector()
{
// 检查泄漏
CheckForLeaks();
}
void CheckForLeaks()
{
size_t currentHandles = GetProcessHandleCount();
size_t currentMemory = GetProcessMemoryUsage();
size_t handleLeak = currentHandles - m_initialHandles;
size_t memoryLeak = currentMemory - m_initialMemory;
if (handleLeak > 100 || memoryLeak > 10 * 1024 * 1024) // 10MB
{
CString warning;
warning.Format(
_T("潜在资源泄漏检测:\n")
_T(" 句柄增加: %zu\n")
_T(" 内存增加: %.2f MB"),
handleLeak,
memoryLeak / (1024.0 * 1024.0));
LogEvent(LogLevel::Warning, _T("LeakDetection"), warning);
// 生成诊断报告
GenerateDiagnosticReport();
}
}
private:
size_t m_initialHandles;
size_t m_initialMemory;
size_t GetProcessHandleCount()
{
DWORD handleCount;
if (GetProcessHandleCount(GetCurrentProcess(), &handleCount))
{
return handleCount;
}
return 0;
}
size_t GetProcessMemoryUsage()
{
PROCESS_MEMORY_COUNTERS pmc;
if (GetProcessMemoryInfo(GetCurrentProcess(), &pmc, sizeof(pmc)))
{
return pmc.WorkingSetSize;
}
return 0;
}
};
第九章:迁移策略与升级路径
9.1 从传统浏览器控件迁移
如果你的MFC应用已经使用了旧的浏览器控件(如WebBrowser Control),以下是一个渐进式迁移策略:
cpp
// 兼容层:同时支持新旧浏览器控件
class CHybridBrowserWrapper
{
public:
enum BrowserType
{
Browser_Legacy, // 传统WebBrowser Control
Browser_WebView2 // 现代WebView2
};
CHybridBrowserWrapper()
: m_currentType(DetectBestBrowserType())
, m_pLegacyBrowser(nullptr)
, m_pModernBrowser(nullptr)
{
InitializeSelectedBrowser();
}
void Navigate(const CString& url)
{
switch (m_currentType)
{
case Browser_Legacy:
if (m_pLegacyBrowser)
m_pLegacyBrowser->Navigate(url);
break;
case Browser_WebView2:
if (m_pModernBrowser)
m_pModernBrowser->Navigate(url);
break;
}
}
// 逐步迁移方法
void MigrateToWebView2()
{
if (m_currentType == Browser_Legacy && m_pLegacyBrowser)
{
// 1. 创建新的WebView2实例
m_pModernBrowser = std::make_unique<CMyWebView2Browser>();
// 2. 复制状态(URL、cookies等)
CString currentUrl = m_pLegacyBrowser->GetCurrentUrl();
// 3. 在相同位置创建新控件
CRect rect;
m_pLegacyBrowser->GetWindowRect(&rect);
m_pLegacyBrowser->GetParent()->ScreenToClient(&rect);
// 4. 隐藏旧控件,显示新控件
m_pLegacyBrowser->ShowWindow(SW_HIDE);
m_pModernBrowser->Create(WS_VISIBLE, rect,
m_pLegacyBrowser->GetParent(),
m_pLegacyBrowser->GetDlgCtrlID());
// 5. 导航到相同URL
m_pModernBrowser->Navigate(currentUrl);
// 6. 更新当前类型
m_currentType = Browser_WebView2;
// 7. 延迟销毁旧控件(确保无引用)
m_legacyCleanupTimer = SetTimer(1000, [this]() {
m_pLegacyBrowser.reset();
});
}
}
private:
BrowserType DetectBestBrowserType()
{
// 检测系统是否支持WebView2
if (IsWebView2RuntimeAvailable())
{
// 根据应用需求决定
if (RequiresModernFeatures())
{
return Browser_WebView2;
}
// 渐进式迁移:新功能用WebView2,旧功能保持原样
return Browser_Legacy;
}
// 系统不支持WebView2,继续使用传统控件
return Browser_Legacy;
}
BrowserType m_currentType;
std::unique_ptr<CLegacyWebBrowser> m_pLegacyBrowser;
std::unique_ptr<CMyWebView2Browser> m_pModernBrowser;
UINT_PTR m_legacyCleanupTimer;
};
9.2 功能对比与兼容性处理
cpp
// 功能兼容性映射
class CBrowserFeatureMapper
{
public:
// 将传统方法映射到WebView2方法
bool MapMethod(const CString& legacyMethod,
CString& modernMethod,
std::vector<CString>& parameterMap)
{
static const std::map<CString, FeatureMapping> mapping = {
{_T("Navigate"), {_T("Navigate"), {_T("URL")}}},
{_T("GoBack"), {_T("GoBack"), {}}},
{_T("GoForward"), {_T("GoForward"), {}}},
{_T("Refresh"), {_T("Reload"), {}}},
{_T("Document"), {_T("ExecuteScript"),
{_T("return document.documentElement.outerHTML;")}}},
// 更多映射...
};
auto it = mapping.find(legacyMethod);
if (it != mapping.end())
{
modernMethod = it->second.modernMethod;
parameterMap = it->second.parameterMap;
return true;
}
return false;
}
// 处理特定于传统控件的功能
VARIANT HandleLegacySpecificFeature(const CString& feature,
const VARIANT* params)
{
if (feature == _T("ShowPrintDialog"))
{
// WebView2使用不同的打印API
CComPtr<ICoreWebView2PrintSettings> printSettings;
m_webView->GetPrintSettings(&printSettings);
// 配置打印设置...
m_webView->Print(printSettings,
Callback<ICoreWebView2PrintCompletedHandler>(
[](HRESULT errorCode,
ICoreWebView2PrintStatus printStatus) -> HRESULT {
// 处理打印完成
return S_OK;
}).Get());
return VARIANT_TRUE;
}
// 其他特性处理...
return VARIANT_FALSE;
}
private:
struct FeatureMapping
{
CString modernMethod;
std::vector<CString> parameterMap;
};
};
结论与展望
在MFC桌面应用中嵌入现代浏览器内核是一项强大的技术,它能够在保持现有C++代码基础的同时,为应用程序带来现代化的Web技术和用户体验。通过本文的详细解析,我们了解到:
-
技术选型是关键:在CEF和WebView2之间做出正确选择,取决于应用的具体需求、团队技术栈和部署环境。
-
理解原理是基础:掌握多进程架构、窗口集成和进程间通信机制,是有效利用浏览器内核的前提。
-
双向交互是核心:C++与JavaScript的高效通信能力,决定了混合应用的集成深度和用户体验。
-
渐进式迁移是可行路径:通过兼容层和逐步迁移策略,可以平滑地从传统浏览器控件过渡到现代解决方案。
-
安全与性能不可忽视:在享受Web技术便利的同时,必须注意安全性、资源管理和性能优化。
随着Web技术的不断演进和微软对WebView2的持续投入,这一技术路径将变得更加成熟和强大。对于MFC应用开发者而言,拥抱浏览器内核集成技术,不仅是对现有应用的现代化升级,更是为未来技术演进奠定了坚实基础。
无论你是希望为传统MFC应用注入新的活力,还是构建全新的混合架构桌面应用,掌握浏览器内核集成技术都将为你打开一扇通往现代桌面应用开发的大门。