目录
一、简单介绍

TPS61165是一款白色LED灯驱动芯片,输入电压3~18V,开关电流最大1.2A。具有LED开路保护,可以PWM调光或者高低电平控制。


参考芯片推荐设计,原理图如下

选择0.62欧姆电阻,则串联电流等于0.2/0.62=322mA
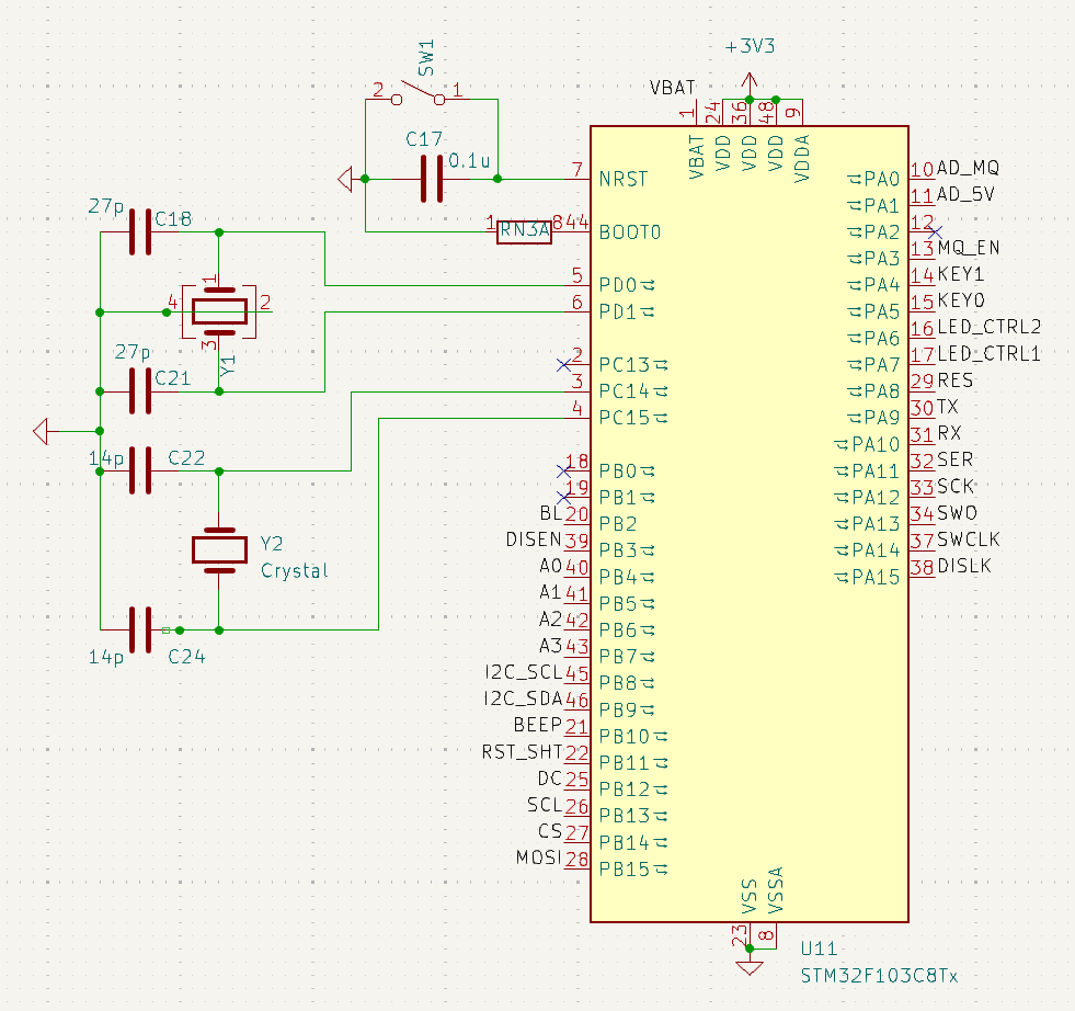
VBUS连接12V输入电源,笔者选用STM32F103C8T6作为MCU,LED_CTRL1连接单片机的PA7引脚
使用两个按键设置占空比(亮度)

MCU电路

二、cubeMX配置
开调试口

开PWM
设置PWM波频率为20khz,初始占空比10%

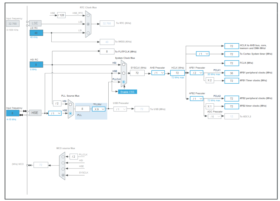
时钟
开启外部高速时钟


按键
选择输入上拉

笔者使用ST7789屏幕观测,因此还启用了SPI接口
三、代码编写
主要涉及到TFT彩屏,按键输入,定时器PWM输出的内容,主要代码如下
cpp
/* Includes ------------------------------------------------------------------*/
#include "main.h"
#include "dma.h"
#include "spi.h"
#include "tim.h"
#include "gpio.h"
/* Private includes ----------------------------------------------------------*/
/* USER CODE BEGIN Includes */
#include "keydrv.h"
#include "st7789.h"
/* USER CODE END Includes */
/* Private typedef -----------------------------------------------------------*/
/* USER CODE BEGIN PTD */
/* USER CODE END PTD */
/* Private define ------------------------------------------------------------*/
/* USER CODE BEGIN PD */
/* USER CODE END PD */
/* Private macro -------------------------------------------------------------*/
/* USER CODE BEGIN PM */
/* USER CODE END PM */
/* Private variables ---------------------------------------------------------*/
/* USER CODE BEGIN PV */
/* USER CODE END PV */
/* Private function prototypes -----------------------------------------------*/
void SystemClock_Config(void);
/* USER CODE BEGIN PFP */
/* USER CODE END PFP */
/* Private user code ---------------------------------------------------------*/
/* USER CODE BEGIN 0 */
int8_t light = 10;
uint8_t str[20];
/* USER CODE END 0 */
/**
* @brief The application entry point.
* @retval int
*/
int main(void)
{
/* USER CODE BEGIN 1 */
/* USER CODE END 1 */
/* MCU Configuration--------------------------------------------------------*/
/* Reset of all peripherals, Initializes the Flash interface and the Systick. */
HAL_Init();
/* USER CODE BEGIN Init */
/* USER CODE END Init */
/* Configure the system clock */
SystemClock_Config();
/* USER CODE BEGIN SysInit */
/* USER CODE END SysInit */
/* Initialize all configured peripherals */
MX_GPIO_Init();
MX_DMA_Init();
MX_SPI2_Init();
MX_TIM3_Init();
/* USER CODE BEGIN 2 */
KeyDrv_Config();
ST7789_Init();
ST7789_Clear(BLACK);
HAL_TIM_Base_Start(&htim3);
HAL_TIM_PWM_Start(&htim3, TIM_CHANNEL_2);
/* USER CODE END 2 */
/* Infinite loop */
/* USER CODE BEGIN WHILE */
while (1)
{
if (button[0].buttonAction == CLICK_SINGLE)
{
button[0].buttonAction = CLICK_NULL;
light += 10;
if (light > 100)
{
light = 100;
}
__HAL_TIM_SET_COMPARE(&htim3, TIM_CHANNEL_2, light);
}
if (button[1].buttonAction == CLICK_SINGLE)
{
button[1].buttonAction = CLICK_NULL;
light -= 10;
if (light < 0)
{
light = 0;
}
__HAL_TIM_SET_COMPARE(&htim3, TIM_CHANNEL_2, light);
}
sprintf(str, "light:%d ", light);
ST7789_ShowString(0, 140, str, Font_16x26, ST7789_RGB565(0xFFFF), BLACK);
/* USER CODE END WHILE */
/* USER CODE BEGIN 3 */
}
/* USER CODE END 3 */
}
四、效果



五、备注
值得一提的是,把与TPS61165的CTRL相连的单片机的PA7引脚由PWM改成推挽输出,就可以实现点亮/熄灭LED,取决于IO电平的高低。