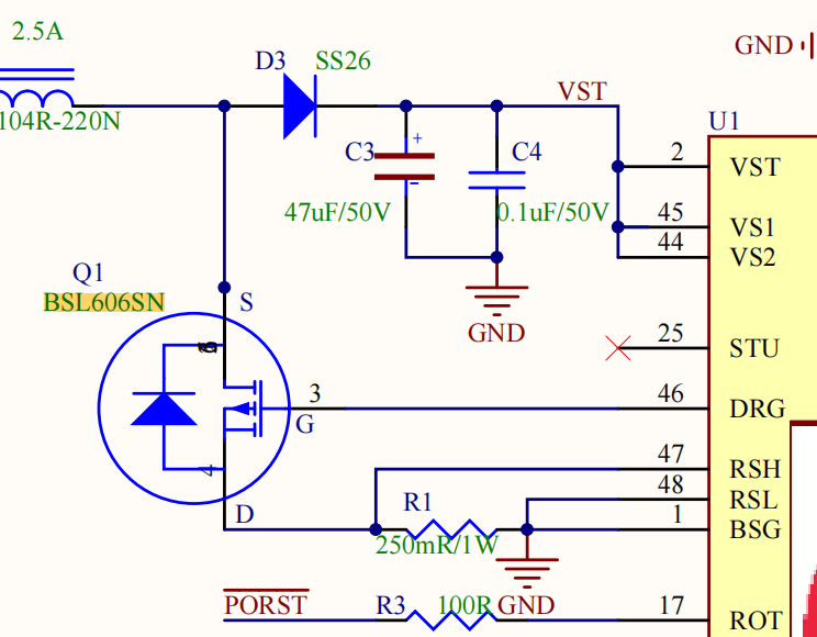
一、电源管理模块
核心器件:TLF35584QVVS1/2 + BSL606SN MOSFET
核心功能:
1.宽电压输入

(1)支持 7-40V DC 输入(车规级宽压设计)
(2)防反接保护:SS26 二极管防止电源反接损坏
(3)输入滤波:47μF电解电容 + 0.1μF陶瓷电容组成π型滤波
2.多路精准输出

3.智能电源管理
(1)顺序上电控制:内核1.25V优先启动,外设电源延迟开启,预稳压MOSFET(BSL606SN)
(2)故障保护:过压/欠压/过流/过温四重保护
(3)待机模式:QST_STBY信号控制MCU低功耗状态

二、MCU主控模块
核心器件:Infineon SAK-TC3x7 (Aurix™ 二代)
- 处理所有逻辑控制
- 管理48路ADC输入(AN0-AN47)
- 驱动GPIO扩展接口(JP3/JP5/JP9)
核心功能:
1.多核处理架构
(1)TriCore™ 1.6P + 2x TriCore™ 1.6E 异构多核
(2)硬件锁步机制(Lockstep)实现ASIL-D功能安全
2.丰富外设集成

3.安全机制
(1)内存保护单元(MPU)
(2)端到端ECC内存保护
(3)安全启动(Secure Boot)
(4)加密加速器(AES-128/256, SHA2)
4.关键接口
P32.0/P32.1:连接MOSFET驱动(BSZ15DC02KD)


P14.x/P15.x:连接LIN/CAN/USB-UARTXTAL1/XTAL2:外部20MHz晶振(Y2)

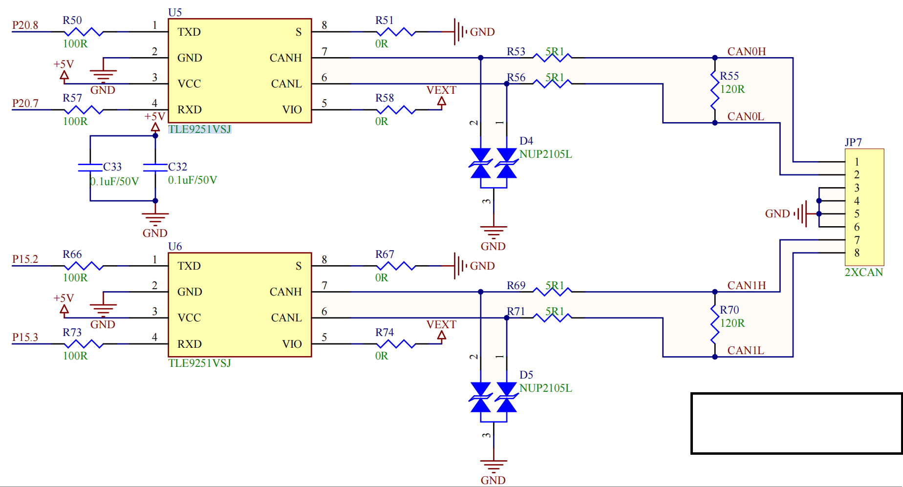
三、 通信接口模块
1.CAN总线子系统
核心器件:2× TLE9251VSJ
信号路径 :
MCU (P20.7/P20.8) → 收发器 → 120Ω终端电阻 → JP7接口
详细功能:
- 双通道独立CAN-FD :
- 最高5Mbps数据传输
- 差分信号增强:通过BLM18PG系列共模电感
- 保护机制 :
- TVS管(NUP2105L)提供±30kV ESD保护,防浪涌
- 可切换终端电阻(通过跳线选择120Ω)
- 诊断功能 :
- 总线短路检测
- 热关断保护

2.LIN总线子系统
(需跳线,目前项目用不到)
核心器件 :TLE7259-2GE
关键特性:
- 自动波特率检测(1.2kbps-20kbps)
- 待机模式电流<10μA
- 集成唤醒功能(通过WK引脚)
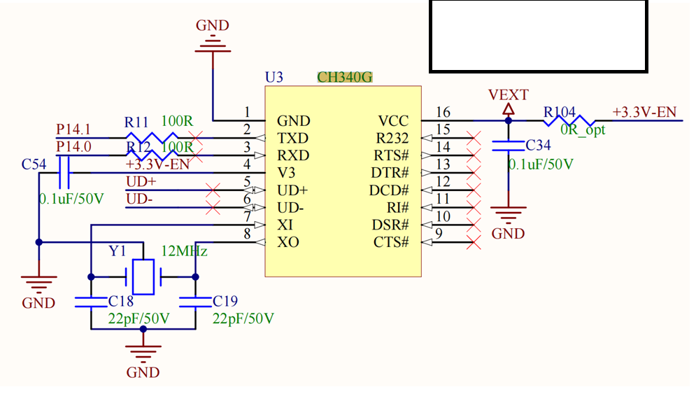
3.USB-UART桥接
核心器件:CH340G
接口:miniUSB(JP2)→ 串口指令传输
工作流程:


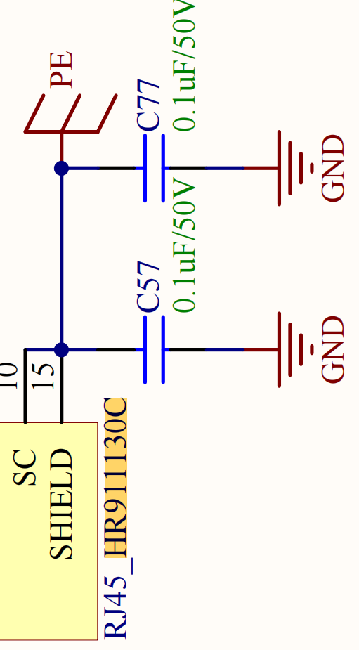
四、以太网模块
核心器件:RTL8211FI + HR911130C
分层功能:

- 功能 :
- 实现100Mbps以太网通信
- 通过RMII接口连接MCU
- 关键设计 :
- 网络变压器(HR911130C)隔离保护

-
- 信号匹配电阻(22Ω)抗干扰



五、外设与扩展
- 存储 :SPI Flash
AT25128N(配置参数存储)

- 调试接口 :
- 20针JTAG(JP6)

-
- DAP调试端口(JP10):替代JTAG的高速调试接口

-
- 电机驱动接口:P32.0/P32.1直接驱动MOSFET栅极
- 人机交互 :
- 8路LED指示灯

-
- 4按键矩阵(K5/K6)

- 扩展排针 :
- JP5(38×2):引出所有GPIO/ADC

-
- JP9(20×2):高速信号扩展

六、模块间关联关系

七、系统工作流程
-
电源启动
-
输入电压(7-40V)经
TLF35584转换 → 生成 1.25V内核电压 + 3.3V/5V外设电压 -
R31跳线选择外设电平(默认5V,短接时切3.3V)
-
-
MCU初始化
-
从SPI Flash(AT25128N)加载配置
-
外部20MHz晶振 → PLL生成系统时钟
-
-
通信调度
-
CAN/LIN:通过收发器与车载网络交互
-
以太网:通过PHY芯片接入局域网
-
USB-UART:接收PC调试指令
-
-
扩展控制
-
GPIO排针(JP5/JP9)连接传感器/执行器
-
48路ADC采集模拟信号(温度/压力等)
-
-
实时反馈
-
LED指示运行状态
-
按键触发中断事件
-

6.安全监控

八、补充知识
1.VEXT
全称 :V oltage for EXT ernal Peripherals
中文 :外设工作电压
本质 :为开发板上所有外部器件(非MCU内核)供电的可配置电压轨。
