名单模块是风控系统的核心基础组件 ,本质是 "基于实体标识(IP、设备、账号、手机号等)的风险画像库与快速决策引擎",核心价值是解决 "已知风险 / 可信实体" 的秒级判定------ 通过预定义黑白灰名单规则,前置拦截高风险请求、直接放行可信请求,既减轻后端大模型推理等复杂决策的压力,又实现 "零延迟" 风险兜底,与之前提到的 Redis 特征缓存、大模型决策引擎形成 "前置快速匹配 + 后置智能推理" 的协同闭环。
一、名单模块的核心定位与价值
1. 核心定位:风控决策的 "第一道防线" 与 "最后一道兜底"
- 前置过滤:在接入层完成名单匹配,无需进入特征提取、大模型推理等复杂流程,直接决策(拦截 / 放行),降低系统负载;
- 风险兜底:针对已知的恶意实体(如诈骗账号、攻击 IP),即使后续复杂决策出现漏判,名单模块也能确保 100% 拦截;
- 业务灵活适配:支持人工干预、紧急处置(如突发攻击时临时封禁 IP),平衡 "智能化" 与 "可控性"。
2. 核心价值(与大模型决策引擎的互补性)
| 对比维度 | 名单模块 | 大模型决策引擎 |
|---|---|---|
| 决策依据 | 已知实体的历史风险标签 | 实时多维度特征 + AI 推理 |
| 响应延迟 | 1-5ms(毫秒级,甚至微秒级) | 15-50ms(依赖推理优化) |
| 适用场景 | 已知风险(黑名单)、可信实体(白名单) | 未知风险(新型爬虫、欺诈)、复杂行为判定 |
| 决策逻辑 | 规则匹配(精确 / 模糊) | 概率评分(0-1 风险值) |
| 资源消耗 | 极低(Redis 内存匹配) | 较高(GPU/CPU 推理) |
核心互补:名单模块解决 "已知" 问题,大模型解决 "未知" 问题,两者结合实现 "高速度(名单前置)+ 高精度(大模型后置)" 的风控目标。
二、名单模块的核心分类与定义
名单模块的核心是 "实体标识 + 风险标签 + 规则配置",按风险等级和业务场景可分为 5 大类,每类的来源、用途和生命周期均有明确边界:
| 名单类型 | 核心定义 | 典型来源 | 决策逻辑 | 生命周期 | 应用场景 |
|---|---|---|---|---|---|
| 黑名单 | 确认存在恶意行为的实体集合 | 1. 历史攻击数据(爬虫 IP、诈骗账号);2. 第三方安全库(如工信部诈骗手机号、黑产 IP 库);3. 人工标注(客服举报的恶意账号);4. 系统自动生成(大模型判定为高风险的实体,自动入黑) | 命中即拦截(如返回 403、封禁账号) | 永久 / 临时(15 分钟 - 30 天) | 反爬(封禁爬虫 IP)、反欺诈(冻结诈骗账号)、反垃圾短信(拦截黑手机号) |
| 白名单 | 确认可信的实体集合 | 1. 内部办公 IP / 账号;2. 合作方 API 调用账号(如第三方平台对接);3. 高价值用户(VIP 账号,免人机验证);4. 人工审核通过的可信实体 | 命中即放行(跳过后续所有风控流程) | 长期有效(除非业务变更) | 内部系统访问、合作方接口调用、VIP 用户特权 |
| 灰名单 | 可疑但未确认恶意的实体集合 | 1. 行为异常但未达高风险阈值(如请求频率略高);2. 关联风险实体(如同一设备登录多个账号);3. 新注册未验证的账号 | 命中后增强校验(如人机验证、短信验证、限制 QPS) | 短期有效(1-7 天),到期自动失效或重新评估 | 新用户注册、可疑设备登录、低频异常请求 |
| 临时名单 | 应对突发场景的临时实体集合 | 1. 突发攻击(如 DDoS 攻击 IP 段);2. 业务临时需求(如活动期间临时封禁作弊账号) | 按临时规则执行(如 1 小时内拦截、限制参与活动) | 极短(1 分钟 - 24 小时),到期自动删除 | 活动反作弊、突发攻击应急处置 |
| 精准名单 | 绑定特定规则的细分实体集合 | 按业务场景定制(如 "仅禁止参与优惠券活动的账号""仅允许访问特定 API 的 IP") | 命中后执行细分规则(而非全局拦截 / 放行) | 按需配置(如活动周期内有效) | 场景化风控(如支付风控、活动风控、API 权限控制) |
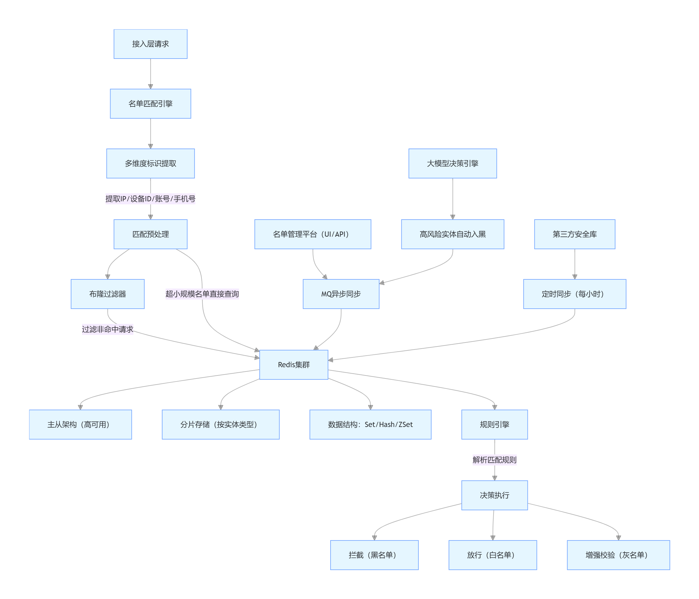
三、名单模块的核心架构设计(高并发低延迟适配)
名单模块需支撑 "百万级名单规模 + 10 万 + QPS 并发 + 毫秒级响应",架构设计需围绕 "存储高性能、匹配高效、同步可靠、操作便捷" 展开,典型架构如下:

架构图说明
- 链路逻辑:核心决策链路(上半部分)+ 名单同步链路(下半部分)分离,清晰区分 "请求处理" 与 "名单维护" 两大核心流程;
- 性能优化体现:布隆过滤器前置过滤,减少 Redis 查询压力;Redis 集群采用主从 + 分片架构,支撑高并发与高可用;
- 组件职责明确 :
- 匹配预处理:统一处理标识提取后的匹配逻辑,区分 "超大规模名单(走布隆过滤器)" 和 "小规模名单(直接查 Redis)";
- 规则引擎:独立解析名单绑定的决策规则(如拦截时长、生效范围),避免硬编码;
- 同步链路:通过 MQ 异步同步 + 定时同步,确保名单数据实时性与一致性。
核心组件解析
(1)存储层:Redis 集群(核心存储)
- 数据结构设计 (兼顾性能与灵活性):
- 黑名单存储:
Set结构(如blacklist:ip = {198.199.100.5, 106.39.208.100}),支持 O (1) 时间复杂度的匹配; - 实体标签存储:
Hash结构(如entity:device:89e7d2f3 = {risk_level:high, reason:爬虫攻击, expire_time:2025-12-18 10:00:00}),存储实体的详细风险信息; - 灰名单 + 规则存储:
Sorted Set结构(如greylist:account = {account1:1735692800, account2:1735779200}),score 为过期时间,支持自动淘汰过期数据。
- 黑名单存储:
- 高可用与扩展性 :
- 主从架构 + 哨兵模式:避免单点故障,故障自动切换(RTO<10 秒);
- 按实体类型分片:IP 名单、设备名单、账号名单分别存储在不同 Redis 分片,避免单分片压力过大;
- 缓存预热:启动时将热点名单(如高频攻击 IP)加载到本地内存,进一步降低 Redis 访问压力。
(2)匹配引擎:高效匹配核心
- 匹配规则类型 (支持多维度组合):
- 精确匹配:完全匹配实体标识(如 IP=198.199.100.5);
- 模糊匹配:前缀匹配(如 IP 段 = 198.199.0.0/16)、后缀匹配(如手机号 = 138xxxx1234)、正则匹配(如邮箱 =.*@xx.com);
- 组合匹配:多实体联合匹配(如 IP=198.199.100.5 + 设备 ID=89e7d2f3,仅当两者同时命中才触发规则);
- 关联匹配:基于实体关联关系匹配(如账号 A 命中黑名单,其绑定的手机号、设备 ID 自动触发增强校验)。
- 性能优化 :
- 优先精确匹配,再模糊匹配(减少正则计算开销);
- 超大规模名单(如千万级 IP 黑名单):前置布隆过滤器(误判率 < 0.01%),先过滤 99% 的非命中请求,再查询 Redis,避免 Redis 压力过大。
(3)名单管理平台:操作与审计入口
- 核心功能:
- 名单 CRUD:支持单个 / 批量添加、删除、修改名单,支持导入导出(Excel/CSV);
- 规则配置:为名单绑定决策动作(拦截 / 放行 / 验证)、生命周期(永久 / 临时)、生效范围(全 API / 特定 API);
- 审计日志:记录所有名单操作(操作人、时间、内容、原因),满足合规要求(如金融行业需保留 6 个月以上);
- 监控告警:名单命中次数统计、异常操作告警(如批量删除白名单)。
(4)同步机制:确保名单一致性
- 实时同步:人工操作、系统自动入黑(如大模型判定高风险)通过 MQ(如 Kafka)异步同步至 Redis,延迟 < 100ms;
- 定时同步:第三方安全库(如黑产 IP 库)通过定时任务(每小时)同步,支持增量更新(仅同步新增 / 删除的名单);
- 一致性校验:主从节点定期校验(每 5 分钟),确保数据一致,避免主从同步失败导致的决策偏差。
四、名单模块的实际应用 Case(结合 API 反爬风控)
结合之前的/api/v1/goods/detail商品详情 API 场景,名单模块的完整执行流程如下:
场景 1:黑名单命中(已知爬虫 IP)

关键价值:无需进入特征提取、大模型推理,3ms 内完成拦截,极大降低系统负载。
场景 2:白名单命中(合作方 API 调用)

关键价值:合作方高频调用无需经过复杂风控,提升响应速度,优化合作体验。
场景 3:灰名单命中(可疑新注册账号)

关键价值:对可疑但未确认恶意的实体,既不直接拦截(避免误判),也不放行(防范风险),通过增强校验平衡体验与安全。
场景 4:临时名单命中(突发 DDoS 攻击)

关键价值:应对突发攻击时,无需修改风控策略或重启系统,通过临时名单快速处置,降低攻击影响。
五、名单模块的关键问题与优化方向
1. 核心问题
- 名单膨胀:长期积累导致名单规模达千万级,匹配性能下降;
- 误判风险:白名单配置不当(如误将恶意 IP 加入白名单)、黑名单误封正常用户;
- 同步延迟:跨系统名单同步不及时,导致风险漏判或误判;
- 合规风险:名单数据包含用户隐私(如手机号、账号),需满足数据安全法规(如 GDPR、个人信息保护法)。
2. 优化方向
- 名单瘦身 :
- 自动淘汰:临时名单、灰名单到期自动删除,黑名单定期复核(如 3 个月无攻击行为则移除);
- 聚合去重:合并重复名单(如多个 IP 段可合并为更粗粒度的网段),减少存储量。
- 降低误判 :
- 白名单分级:分为 "超级白名单"(如内部 IP,无需任何校验)和 "普通白名单"(如合作方 IP,需校验签名);
- 黑名单复核:自动入黑的实体(如大模型判定的高风险 IP),人工抽样复核(抽样率 10%),避免误封;
- 灰度发布:新增名单规则时,先在 5% 流量中测试,无异常后全量生效。
- 性能优化 :
- 布隆过滤器分层:按名单规模分层(如千万级 IP 黑名单用布隆过滤器,万级账号白名单直接查 Redis);
- 本地缓存热点名单:将高频命中的名单(如 Top100 攻击 IP)缓存到接入层本地内存,匹配耗时降至 1ms 内。
- 合规保障 :
- 数据加密:Redis 存储用户隐私相关名单(如手机号、账号)时,采用 AES 加密;
- 权限控制:名单管理平台按角色分配权限(如运维仅能添加临时名单,管理员可添加永久白名单);
- 数据留存:名单数据留存不超过业务需要,隐私数据脱敏存储(如手机号脱敏为 138****1234)。
六、总结
名单模块是风控系统的 "基石组件",其核心价值在于 "快速、可靠、灵活"------ 通过预定义的黑白灰名单规则,解决已知风险的前置拦截和可信实体的快速放行,与 Redis 特征缓存、大模型决策引擎形成协同:
- 名单模块:负责 "已知风险 / 可信" 的秒级判定,资源消耗低、决策确定性高;
- Redis 特征缓存:负责 "重复特征" 的快速获取,降低特征提取耗时;
- 大模型决策引擎:负责 "未知风险 / 新型攻击" 的智能识别,提升风控覆盖范围。
在高并发低延迟的 API 反爬风控场景中,名单模块是 "性能优化的关键"(减少 80% 的无效请求进入后续流程),也是 "风险兜底的最后防线"(确保已知恶意实体 100% 拦截),其设计质量直接决定风控系统的响应速度、稳定性和用户体验。