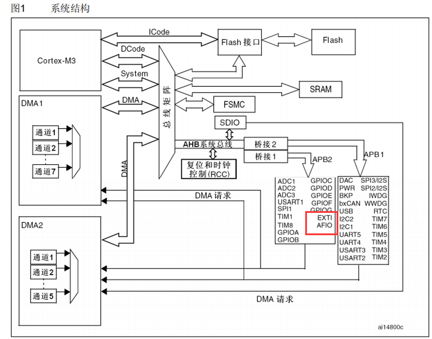
1.外部中断EXTI
EXTI:External interrupt/event controller外部中断/事件控制器
1.外部中断基础知识
1.STM32外部中断框架
中断的概念:在主程序运行过程中,出现了特定的中断触发条件,使得CPU暂停当前正在运行的程序,转而去处理中断程序,处理完成后又返回原来被暂停的位置继续运行。

- 有20条外部中断线
- 有十六条是GPIO的中断线(0~15),同一个引脚号对应同一个line
- 第十九条line只在有ETH互联设备上才存在
- GPIO的中断线要启用必须先要配置AFIO的寄存器EXTICRx
2.STM32外部中断机制框架

- 边沿检测:上升沿,下降沿或者双边沿
- 软件配置中断或者事件寄存器
- 屏蔽中断寄存器或事件寄存器
- 请求挂起寄存器
- 中断则发送给NVIC中断控制器
- 事件则产生一个脉冲响应
2.复用功能
1.什么是复用功能?
处理器的引脚本身默认就是一个普通的GPIO,但是它还可以被复用成其他功能,我们称之为一个引脚的复用功能


3.重映射
1.什么是重映射?
重映射属于复用功能的另外一个功能,可以把具有特殊功能的引脚,分配到其他引脚上去
如果某个功能被重映射了,那么这个功能将不再遵循其默认的默认分配。

2.中断嵌套控制器NVIC
NVIC:Nested Vectored Interrupt Controller 嵌套向量中断控制器
1.中断向量表
Cortex-M3内核支持256个中断,其中包含了16个内核中断(异常)和240个外部中断,并且具有256级的可编程中断设置。但是,STM32并没有使用CM3内核的全部东西,而是只用了它的一部分。STM32有84个中断,包括16个内核中断(异常)和68个可屏蔽中断, 具有16级可编程的中断优先级。而STM32F103系列上面,16个内核中断(异常)不变, 而可屏蔽中断只有60个(在107系列才有68个)
优先级号越小,优先级越高。

2.中断优先级分组
这60个中断,怎么管理呢?这就涉及到STM32的中断分组。STM32可以将中断分成5个组,分别为组0-4;同时,对每个中断设置一个抢占优先级和响应优先级。分组配置是由 SCB->AIRCR寄存器的bit10-8来定义的。SCB->AIRCR是在哪里的呢?由于这是CM3内核定义的
具体的分配关系如下所示:

CM3中定义了8个Bit用于设置中断源的优先级,而STM32只选用其中的4个Bit。抢占优先级的级别高于响应优先级,而数值越小所代表的的优先级越高,介绍一下抢占优先级、响应优先级的区别:
- 高优先级的抢占优先级是可以打断正在进行的低抢占优先级中断的;
- 抢占优先级相同的中断,高响应优先级不可以打断低响应优先级的中断;
- 抢占优先级相同的中断,当两个中断同时发生的情况下,哪个响应优先级高,哪个先执行;
- 如果两个中断的抢占优先级和响应优先级都是一样的话,则看哪个中断先发生就先执行;(中断号)
除此之外有两点需要注意:
- 打断的情况只会与抢占优先级有关, 和响应优先级无关!(中断嵌套)
- 一般情况下,系统代码执行过程中,只设置一次中断优先级分组,比如分组2,设置好分组之后一般不会再改变分组。随意改变分组会导致中断管理混乱,程序出现意想不到的执行结果。
3.中断优先级控制函数结构体
中断优先级控制函数
- NVIC_SetPriorityGrouping()。
中断优先级控制结构体参数 NVIC_InitTypeDef
- NVIC_IRQChannel:定义初始化的是哪一个中断,这个可以在stm32f10x.h文件 中查到每个中断对应的名字,如USART1_IRQn;
- NVIC_IRQChannelPreemptionPriority:定义此中断的抢占优先级别; NVIC_IRQChannelSubPriority:定义此中断的响应优先级别;
- NVIC_IRQChannelCmd:该中断是否使能。
NVIC_Init()函数初始化NVIC寄存器
IRQn : Interrupt Request Number 中断请求编号或中断号
4.中断优先级设置步骤
1、系统运行后先设置中断优先级分组。调用函数。
2、针对每个中断,设置对应的抢占优先级和响应优先级。
3、如果需要挂起/解挂,查看中断当前激活状态,分别调用相关函数即可。
5.项目:外部中断按键控制LED灯
按键控制LED的开发流程:
第一步:使能功能复用时钟

第二布,配置复用寄存器
第三步,配置中断屏蔽寄存器
固件库按键控制LED灯
外部中断EXTI结构体:
typedef struct {
uint32_t EXTI_Line;
EXTIMode_TypeDef EXTI_Mode;
EXTITrigger_TypeDef EXTI_Trigger;
FunctionalState EXTI_LineCmd;
}EXTI_InitTypeDef;
外部中断EXTI相关库函数:
void EXTI_DeInit(void);
void EXTI_Init(EXTI_InitTypeDef* EXTI_InitStruct);
void EXTI_StructInit(EXTI_InitTypeDef* EXTI_InitStruct);
void EXTI_GenerateSWInterrupt(uint32_t EXTI_Line);
FlagStatus EXTI_GetFlagStatus(uint32_t EXTI_Line);
void EXTI_ClearFlag(uint32_t EXTI_Line);
ITStatus EXTI_GetITStatus(uint32_t EXTI_Line);
void EXTI_ClearITPendingBit(uint32_t EXTI_Line);
注:EXTI 函数在misc.h
Miscellaneous /ˌmɪs.əˈleɪ.ni.əs/混杂的,各种各样的

ITStatus EXTI_GetITStatus(uint32_t EXTI_Line);
检查指定的 EXTI 中断线路是否发生了中断请求,即查询该线路的中断标志位(Interrupt Flag)是否被置位。
工作原理
当配置好的外部中断触发条件(如上升沿)发生时,硬件会自动将对应的中断挂起位 置 1。这个函数就是去读取这个状态位的值。
// 方式1:最常用的判断方式(推荐)if (EXTI_GetITStatus(EXTI_Line0) != RESET)
{
// 中断发生了,执行处理代码
EXTI_ClearITPendingBit(EXTI_Line0);
}
软件流程设计
- 初始化GPIO、AFIO(EXTI)外设时钟
- 初始化GPIO按键,初始化LED引脚
- 连接GPIO引脚到EXTI
- 初始化EXTI外部中断条件
- NVIC
- 初始化NVIC嵌套中断控制器
编写外部中断函数
- 判断中断发生控制LED灯
cs
#include "stm32f10x.h"
#include "Exti.h"
void Exti_Init(void)
{
GPIO_InitTypeDef Gpio_Initstructure;
EXTI_InitTypeDef Exti_Initstructure;
NVIC_InitTypeDef NVIC_Initstructure;
//
RCC_APB2PeriphClockCmd(RCC_APB2Periph_GPIOA | RCC_APB2Periph_AFIO,ENABLE);
Gpio_Initstructure.GPIO_Pin = GPIO_Pin_0;
Gpio_Initstructure.GPIO_Mode = GPIO_Mode_IPU;
GPIO_Init(GPIOA,&Gpio_Initstructure);
GPIO_EXTILineConfig(GPIO_PortSourceGPIOA,GPIO_PinSource0);
//
Exti_Initstructure.EXTI_Line = EXTI_Line0;
Exti_Initstructure.EXTI_Mode = EXTI_Mode_Interrupt;
Exti_Initstructure.EXTI_Trigger = EXTI_Trigger_Falling;
Exti_Initstructure.EXTI_LineCmd = ENABLE;
EXTI_Init(&Exti_Initstructure);
//
NVIC_PriorityGroupConfig(NVIC_PriorityGroup_2);
NVIC_Initstructure.NVIC_IRQChannel = EXTI0_IRQn;
NVIC_Initstructure.NVIC_IRQChannelPreemptionPriority = 0;
NVIC_Initstructure.NVIC_IRQChannelSubPriority = 0;
NVIC_Initstructure.NVIC_IRQChannelCmd = ENABLE;
NVIC_Init(&NVIC_Initstructure);
}
过程详解:
1.结构体声明和时钟使能
GPIO_InitTypeDef Gpio_Initstructure;
EXTI_InitTypeDef Exti_Initstructure;
NVIC_InitTypeDef NVIC_Initstructure;
// 开启时钟
RCC_APB2PeriphClockCmd(RCC_APB2Periph_GPIOA | RCC_APB2Periph_AFIO, ENABLE);

注:如果不开启AFIO时钟,
GPIO_EXTILineConfig(GPIO_PortSourceGPIOA, GPIO_PinSource0);将不会把PA0引脚连接到EXTI_Line0。实际上是在操作 AFIO 模块的寄存器。
引脚与EXTI的映射关系保持默认或随机,在STM32中,EXTI线默认没有连接到任何GPIO引脚,或者保持上一次的状态。
2.配置GPIO引脚
3.连接GPIO引脚到EXTI线路
GPIO_EXTILineConfig(GPIO_PortSourceGPIOA, GPIO_PinSource0);
建立映射关系
将物理引脚PA0连接到EXTI_Line0中断线
注:多个引脚可共享同一条EXTI线(如PA0和PB0都连到EXTI_Line0)
4.配置EXTI模块(中断条件设置)
Exti_Initstructure.EXTI_Line = EXTI_Line0; // 选择EXTI线路0
Exti_Initstructure.EXTI_Mode = EXTI_Mode_Interrupt; // 中断模式
Exti_Initstructure.EXTI_Trigger = EXTI_Trigger_Falling; // 下降沿触发
Exti_Initstructure.EXTI_LineCmd = ENABLE; // 使能该线路
EXTI_Init(&Exti_Initstructure); // 应用配置
EXTI_Trigger_Rising:上升沿触发(低→高)
EXTI_Trigger_Falling:下降沿触发(高→低)
EXTI_Trigger_Rising_Falling:双边沿触发(变化就触发)通道:
- EXTI0_IRQn = 6, /*!< EXTI Line0 Interrupt */
- EXTI1_IRQn = 7, /*!< EXTI Line1 Interrupt */
- EXTI2_IRQn = 8, /*!< EXTI Line2 Interrupt */
- EXTI3_IRQn = 9, /*!< EXTI Line3 Interrupt */
- EXTI4_IRQn = 10, /*!< EXTI Line4 Interrupt */
- EXTI9_5_IRQn = 23, /*!< External Line[9:5] Interrupts
- EXTI15_10_IRQn = 40, /*!< External Line[15:10] Interrupts */
5.配置NVIC
// 1. 设置优先级分组
NVIC_PriorityGroupConfig(NVIC_PriorityGroup_2);
NVIC_PriorityGroup_2:2位抢占优先级,2位子优先级抢占优先级:决定是否能打断其他中断(高优先级可抢占低优先级)
子优先级:相同抢占优先级时的响应顺序
// 2. 配置具体中断通道NVIC_Initstructure.NVIC_IRQChannel = EXTI0_IRQn; // 中断号
NVIC_Initstructure.NVIC_IRQChannelPreemptionPriority = 0; // 抢占优先级
NVIC_Initstructure.NVIC_IRQChannelSubPriority = 0; // 子优先级
NVIC_Initstructure.NVIC_IRQChannelCmd = ENABLE; // 使能中断
NVIC_Init(&NVIC_Initstructure);
硬件流程:
-
按键按下 → PA0电平:高 → 低
-
EXTI检测到下降沿 → 设置中断标志位
-
NVIC检查优先级 → 中断当前程序(如果允许)
-
CPU跳转到中断服务函数
物理世界
手指按下按键
↓
芯片引脚
PA0与GND接通 → 电压3.3V→0V
↓
芯片内部GPIO
检测到PA0=0(之前是1)
↓
芯片内部EXTI
发现"1→0"下降沿 → 置位中断标志
↓
芯片内部连线
通过金属线发送IRQ6信号
↓
芯片内部NVIC
接收信号 → 检查优先级 → 通知CPU
↓
CPU核心
暂停主程序 → 跳转到你的中断函数
↓
执行代码
你的灯控逻辑:亮1秒 → 灭1秒
↓
检查
EXTI_GetITStatus() : 确认是PA0中断
↓
清理
EXTI_ClearITPendingBit() :清除中断标志
↓
返回
CPU回到主程序继续执行
补充:weak:弱定义;如果用户没有自己定义的中断函数,则系统默认执行系统自定义的中断函数,如果用户有定义中断函数则优先执行用户的中断函数。


