
在当今人工智能飞速发展的时代,深度学习无疑是其中最耀眼的技术之一。无论是语音助手、人脸识别,还是自动驾驶、智能推荐系统,背后都离不开深度学习的强大支持。对于许多刚接触这一领域的学习者来说,深度学习既充满吸引力,又显得神秘莫测。本文旨在为初学者提供一份清晰、实用的入门指南,帮助你迈出探索深度学习的第一步。
什么是深度学习?
简单来说,深度学习是机器学习的一个分支,它模仿人脑神经元的工作方式,通过构建多层的"神经网络"来学习数据中的规律和特征。与传统编程不同,深度学习不是由程序员直接告诉计算机"怎么做",而是让计算机从大量数据中自己"学会"如何完成任务。比如,给它看成千上万张猫和狗的照片,它就能逐渐学会分辨哪些是猫,哪些是狗。
这种"学习"的能力,正是深度学习的魅力所在。它不需要人为提取复杂的规则,而是通过数据驱动的方式自动发现模式,尤其擅长处理图像、声音、文本等非结构化数据。
初者需要具备哪些基础?
很多人担心自己没有足够的数学或编程背景,其实作为初学者,并不需要一开始就掌握所有高深知识。你可以从以下几个方面逐步建立基础:
1. 基本的编程能力
掌握一门编程语言是进入深度学习的前提,Python 是目前最主流的选择。它语法简洁,社区活跃,拥有丰富的工具库。建议先熟悉 Python 的基本语法,如变量、循环、函数和类等概念。不必追求精通,但要能读懂和编写简单的程序。
2. 了解基础的数学概念
虽然深度学习涉及线性代数、微积分和概率论等内容,但初学者并不需要深入钻研。你只需要对"向量"、"矩阵"、"函数"、"梯度"这些术语有大致理解即可。随着学习的深入,你会自然地接触到这些概念的实际应用,从而加深理解。
3. 保持好奇心和耐心
深度学习是一个不断试错和调整的过程。模型可能一开始效果很差,训练过程也可能遇到各种问题。这时候最重要的是保持耐心,把每一次失败当作学习的机会。真正的能力,往往是在不断调试和实践中积累起来的。
如何开始你的第一个项目?
理论学习固然重要,但动手实践才是掌握深度学习的关键。建议从一个简单而有趣的项目入手,比如"手写数字识别"。这个任务的目标是让计算机识别出人们手写的0到9这十个数字。它被称为深度学的"Hello World",因为数据集公开、任务明确、难度适中。
你可以使用像 TensorFlow 或 PyTorch 这样的开源框架,它们提供了现成的工具和函数,大大降低了开发门槛。网上也有大量免费教程和代码示例,跟着一步步操作,很快就能看到自己的模型开始"认字"。
在实践中,你会接触到几个核心概念:数据准备、模型搭建、训练过程和结果评估。虽然这些术语听起来专业,但它们的本质非常直观------就像教孩子认字一样,先给他看很多例子(数据),然后让他练习(训练),最后测试他学得怎么样(评估)。
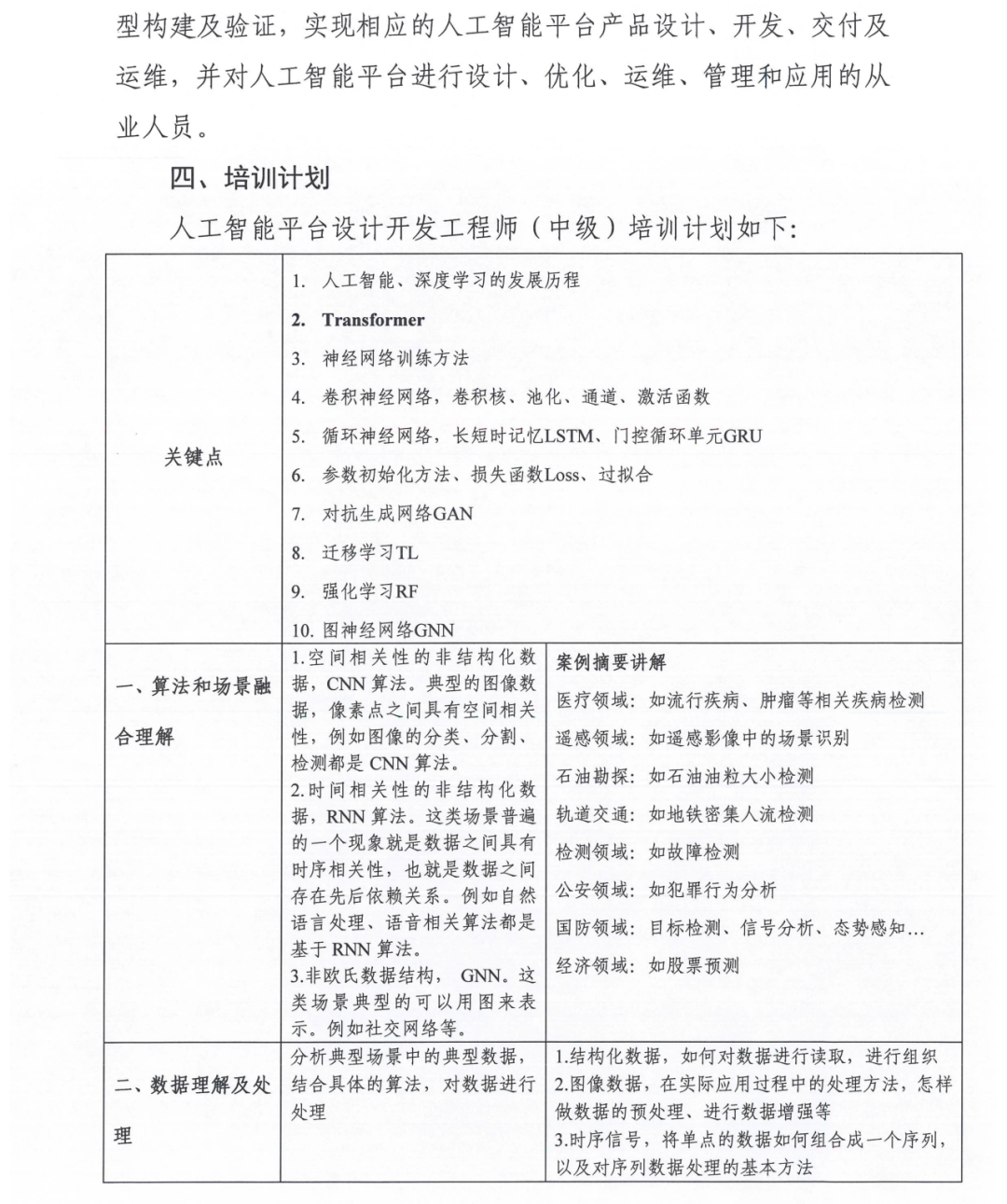
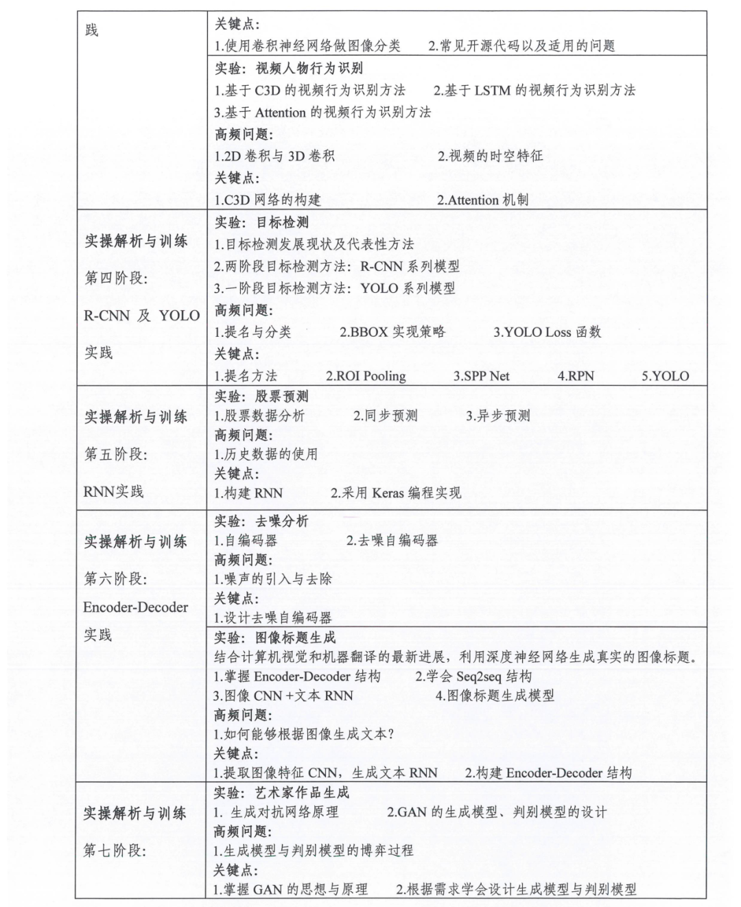
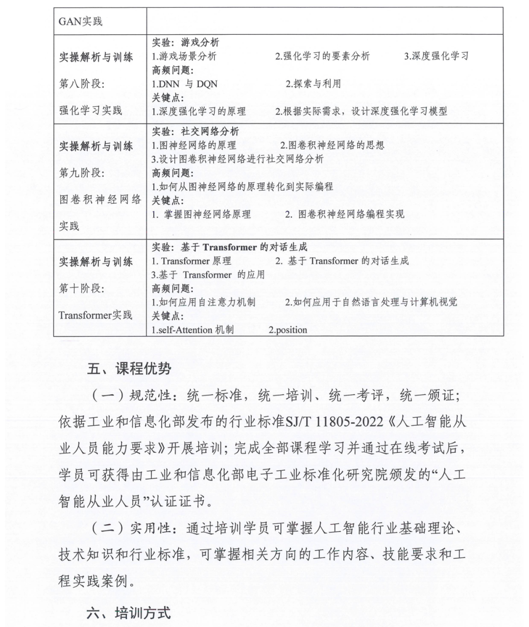
学习课纲推荐




